购买
下载掌阅APP,畅读海量书库
立即打开
畅读海量书库
扫码下载掌阅APP

观察法

观察法是通过自己的感官和辅助工具对研究对象的直接观测,来掌握用户的基本情况、行为方式、对话内容等信息的方法。

观察法的优势是相对客观,可以尽可能获取研究对象在自然状态下的表现。缺点是只能直接获得其外在表现,而内在动机只能由研究者去推测。

本书将介绍3种观察法,分别是最基础的用户观察法、对用户行为影响较少的影形法和适合于群体研究的隐蔽观察法。

用户观察法

用户观察法(图2-2)是应用最广泛的沉浸式设计方法之一。通过对用户进行有目的性的观察,研究团队能发现目标用户的“真实生活”——用户在特定情境下完成任务的方式。该方法帮助团队在短时间内获取大量议题的相关信息,提供直接素材服务后续用户的需求挖掘。

1.使用场景

用户观察法非常灵活,能够普遍适应各种使用情景。如需在非熟悉领域中获取用户的一手资料,它几乎是不可回避的方法。

图2-2 用户观察法

研究人员观察目标用户特定生活状态的场景。在实施观察时,对用户、相关人员和环境等信息进行多层次记录。

用户观察法不但能帮助团队更好地理解设计问题,更能够在短时间内带领研究人员浸入议题环境,客观掌握与用户相关的诸多附加信息,如人员、物品和环境等。

2.主要流程

用户观察法有非结构性和结构性两种。非结构性用户观察法:在观察前不做过多的计划,得到研究议题后直接冲到可能出现目标用户的现场去感受和探查。这种类型能让研究者快速建立起研究氛围和框架。结构性用户观察法:在实施观察前尽可能做好万全的准备,以便在有限的调研次数中获得最多的信息,适用于开展起来相对困难的用户观察。结构性用户观察主要包括前期规划、筛选人员、模拟试验、实地观察和结果分析5个步骤。

(1)前期规划。

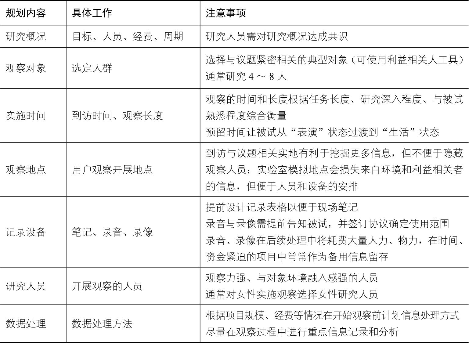
表2-3列出了在实施用户观察前研究团队需要讨论的内容以供参考,建议团队设计表格规划要做的前期准备内容、完成时间和对应的执行人员。

表2-3 前期规划内容

(2)筛选人员。

筛选具有代表性的、便于接触到的被试人员。一般来说要涵盖代表性人群中的不同利益方的典型代表,越是独特而极端的群体,越容易得到意想不到的收获。

在确定人员后,对其发出邀请。邀请时务必全面告知研究的目的、内容、方法等信息,并与其协商观察的时间、地点等内容。在观察前提前发送协议,请被试人员确认。

(3)模拟试验。

实地观察前,进行一次全流程的模拟很有必要。这一方面能够检查项目组准备是否全面,例如录像、照相设备电量和内存是否能覆盖整个实验;另一方面可以进一步完善计划,例如记录表的内容设计是否合理,观察人员所在位置是否影响被试活动,等等。

在模拟中,由一个研究组成员尽可能扮演受测者,在接近观察环境的场地进行试验,可以最大限度地帮助预判。

(4)实地观察。

在实施用户观察时,可以对用户、相关人员和环境等信息进行多层次记录。表2-4列举了需要观察的内容、细节以及可挖掘的信息。使用者可以根据后续研究需要,选择最重要的部分进行现场记录,其他内容可以依靠信息手段回溯。

表2-4 观察内容、细节以及可挖掘的信息

(5)结果分析。

为了减少新鲜感和直观刺激的损耗,请在观察结束后第一时间开分享会讨论观察成果。我们往往要从这些观察资料中挖掘用户需求,并进一步转化为设计需求,因此有必要将观察结果长时间保留在一个固定的、便于观看的空间中。

录音、录像等素材可以作为文字记录的辅助说明工具,如项目资源允许,后期再进一步梳理,以防止因为音频、视频整理耗费大量时间,影响项目研究者思维的连续性。

3.使用提示

在观察过程中请务必保持开放的心态。除事先预计的情境以外,还要留意意料之外的结果,如果能把这时候的灵感、感受尽可能保留下来,将有助于形成有冲击力的设计。

用户观察法常常与访谈法搭配使用,可以在观察之前进行简单的访问,观察之后对发现的不解之处进行提问,但不要在任务期间打断观察对象或与其对话。

要考虑道德、伦理等方面的因素,尊重当地风俗习惯和被试者的个人意愿。如果观察结果需要公开,务必争取被观察者的授权,并保障他们的隐私受到保护。

影形法

影形(Shadowing)法(图2-3)是一种特殊的用户观察法。该方法要求研究人员像影子一样跟随被观察者完成一系列连续的任务。通常来说,影形法用于多场景切换的任务流中,研究人员要扮演“侦探”的角色,尽量不干扰被观察者,以避免他们偏离自然行为。

图2-3 影形法示意图

研究人员对一个上班族开展全天跟踪观察的情景:上班族在不同的时间点处于不同的场景中,研究者像影子一样观察她完成一系列连续的任务。

1.使用场景

选择影形法最主要的判断依据是:被观察者是否在连续的时间内穿梭在不同场景中?如果答案肯定,那么选用影形法能够很好地帮助研究者建立具有前后关联的用户行为研究。如果说普通的用户研究呈点状分布,影形则是一条线。在时间维度上,事件的前因后果将呈现得更加完整,研究人员也更贴近用户的真实体验,便于挖掘更多后台行为,获得更强的同理心体验。

2.主要流程

用户观察法主要针对任务进程本身,影形法在此基础上同时强调前序与后续的行为链条,即覆盖“任务筹备—任务进行—后续处置”全流程的观察。这样做不仅能够丰富调研内容,也增加了捋清用户行为背后支持系统和底层逻辑的可能性,在用户行为的解释上明显强于其他观察方法。

除此之外,如果有互相关联的行为不在连续观察期间内,也可以要求被观察者自行记录来作为补充,以形成完整的行动序列。

3.示例

在对上班族饮食方式的调研中,我们可以对一个典型上班族开展全天的跟踪观察。整个跟踪过程不仅涵盖“吃”这个行为本身,也包括对餐食的计划、采购、备料、烹调、携带、加热、进食、分享、处理厨余、照片发布等行动组成的全过程,因为过程中的每一个节点都会对饮食决策产生关键性影响。

同时可以结合普通的用户观察法,在上班族集中用餐的便利店、快餐厅、咖啡馆等地进行多点观察。如果以普通用户观察法作为研究的广度,那么影形法更易于建立深度,两种方式结合相得益彰。

4.使用提示

影形法是一种流动性强的调研方法,很难像普通用户观察法一样可以进行演练,观察过程中会遇到很多不确定因素,同时对观察员的数量有严格要求。因此,一定要提前规划重点记录的内容,并选择简捷、迅速并隐蔽的记录方式,否则观察员会手忙脚乱。

影形法对于被观察者有很高的要求。这种方法对生活侵入性强,被观察者要能够接受并适应较长时间的行动跟踪。在邀请被观察者时一定要详细描述计划实施的观察方法,如果其能为研究者创造合适的跟踪身份,以减弱利益相关者对研究人员的怀疑,那将对影形法的开展创造非常有利的条件。

隐蔽观察法

隐蔽观察法(图2-4)同样是一种特殊的用户观察法。与影形法强调多场景不同的是,它强调定点,就像一只停留在墙壁上的虫子那样暗中观察人们的行动。多数情况下,我们会使用录像、监控等设备开展隐蔽观察,主要用于对固定地点的群体行为开展研究,是共情阶段为数不多适合定量研究的工具之一。

1.使用场景

(1)研究群体行为。

因为观察方式的特殊性,本方法大多数情况下应用在公众场所,用来发现特定群体的某个规律。例如使用某个设施的人数、人群高峰的时间等,而在少数情况下用于对个体的研究。在不能与被观察者一一确认隐私授权的情况下,不可以对涉及隐私的研究资料进行应用或公开。

(2)不影响被观察者行为。

在一些特殊的研究中,要求研究的过程不能够干扰到研究对象,或者当研究对象受到干扰则会产生不可控的影响时,通常会选择隐蔽观察法。

图2-4 隐蔽观察法示意图

隐蔽观察法在超市中应用的场景:通过超市内安装的摄像头可以观察购物者的行动路径,了解到购物者先到什么区域,后到什么区域,在哪里停留更久。

(3)要求客观的观察结果。

隐蔽观察所得到的发现成果是相对更纯净的,因为这是一种不引人注目的观察技术,研究团队与被观察者并不直接发生联系。因此,对于被观察者,其利益相关者及所在环境的干预更少,得到的结果也更客观。

2.主要流程

作为观察法的一种,隐蔽观察法总体流程与普通用户观察法相似,但在两个阶段要注意投入更多精力。一是在前期规划阶段,要精心设计观察设备及规划观察周期;二是在结果分析阶段,因为将处理大量的影像资料,需要预留更多时间进行图像分析。隐蔽观察中观察设备架设注意事项如表2-5所示。

表2-5 观察设备架设注意事项

3.示例

某连锁线下生鲜超市在门店的顶棚安装了多个作用不同的摄像头。通过这些摄像头,能够便捷地抓取超市的顾客流量、顾客分布、区域停留时间、行动路线等内容,帮助超市更好地调整商品位置、区域面积等设计,让超市能够感知用户的行为并随时调整自己。

4.使用提示

在一些较短期的观察项目中,也可以不使用设备,而让人员来直接观察,此时要注意对关键证据进行客观记录。

在图像处理上,现在更多地使用一些程序来辅助分析,例如计算人数、分析表情等都有可以直接调用的插件,为研究节省很多时间,如果条件允许还可以进行即时计算。

在记录时长的规划上,一定预留尽量充足的时间,以保证合理的观察周期。例如,研究经过某个地下通道时人们的表情,那么至少要覆盖1周,因为工作日与周末得到的结果可能差异较大,我们需要通过规划来减少特定时间段的数据对整体结果的影响。 C3jEVEs6k0PFBAZFQRhG/L5TDGU7CGcXeo30rqCpD3XGH373gIo1o8aUmKouEPfp

点击中间区域
呼出菜单
上一章
目录
下一章
×