



2016年,OKR正式开始了其中国之旅,笔者仍旧坚信未来有越来越多的企业会尝试OKR。要正确地面对OKR实施的挑战,为OKR的中国之旅交上满意的答卷,我们应首先理解OKR战略管理模式的适用情景与OKR的源起。
全球的商业环境在快速地刷新、迭代,我们都在设法预测未来,以期更好地掌控未来。大多数公司战略都建立在企业家对未来特定的信念上,一旦选定了战略,企业就需要全神贯注地执行,投入最优势的资源,期望通过坚持、执着和强大无比的战略执行力来获得成功。
但遗憾的是,现实的残酷迫使我们不得不去面对一个事实:未来是那么不确定。我们一直崇尚“成功=战略×执行”的公式,但是在每年的滚动战略修订后,我们很快就会发现在执行中很难精准地把握并影响战略行动。而一旦遭遇了战略失败,人们往往习惯在执行上找问题。然而,即使拥有了正确的战略与执行,成功并不总是如期而至。看似完美的战略加之有力的执行,其结果却不尽如人意,甚至与原定目标背道而驰。
战略预测、规划与环境的不确定之间往往会发生冲突,未来的难以预知与按照未来可预知的思路规划未来,本身就是一种矛盾。因此,基于可知的战略规划与执行效果欠佳,也就在情理之中!我们发现,不确定性的“运气”是如此重要,既因为它的变幻莫测、难以把握,也因为它的变化趋势会影响当初我们制定的战略的正确性。似乎所有成功的企业家都需要拥有一个共同特质——不仅能够用战略愿景来凝聚人心,还能够对“运气”进行监控与管理,能够在企业内建立鼓励创新的战略执行氛围,容忍、鼓励公司员工在执行中不断地“试错”。企业家必须擅长根据自己企业所处商业环境的特性,在“战略×执行”和“方向×试错”两种战略管理的模式中做出正确的平衡与选择。
“方向×试错”不是让我们普遍地、毫无节制地去尝试所有可能实现战略的路径,也不是让我们“摸着石头过河,走到哪儿是哪儿”,而是让我们保持对复杂环境迭代的警惕和敬畏。“试错”应当是一个在可控范围内的低成本尝试,小步快走、积极试错、积极调整,最终明晰战略目标并找到战略执行的有效路径。
“方向×试错”就是OKR诞生的战略管理模式的情景!
何谓OKR?它如何支持我们在“方向+试错”的情景中开展公司的战略管理?要回答这些问题,需要先谈谈OKR的源起。1979年底,英特尔公司开发的微处理器8086被速度更快且更容易实现编程的摩托罗拉68000所取代,公司再次陷入巨大困境,面临没有时间重建8086优势的现实,英特尔公司如何用一手“烂牌”战胜强大的对手,成为当时英特尔公司新掌门人安迪·格鲁夫执掌英特尔后的重要使命之一。安迪·格鲁夫与摩托罗拉进行对标分析后认为,尽管形势非常严峻,但与摩托罗拉相比,英特尔仍旧具有以下几个方面的“优势”。
(1)英特尔公司拥有广泛的产品系列和系统性能。
(2)英特尔公司有出色的技术支持和较低的运营成本。
(3)借助英特尔公司的外部设备,相关产品能够更快速地进入市场。
(4)借助英特尔公司的设计辅助工具,工程师可以更高效地开展工作。
(5)对比摩托罗拉,英特尔是技术领先者,专注于内存芯片、微处理器和操作系统研发。
安迪·格鲁夫拟订了具体的实施方案,通过配置英特尔公司优势资源来应对摩托罗拉带来的挑战。他把这场战役命名为“粉碎行动计划”,旨在“建立一种紧迫感,并启动关键决策和行动计划,以应对威胁生命的竞争挑战”,其O就是“使8068成为性能最好的16位微处理器系列”。在这场战役中,安迪·格鲁夫并没有重新调整英特尔公司的产品领域,而是使用了自己的秘密武器——目标管理。目标管理犹如一个涡轮增压机为英特尔公司前进动力增压,推动英特尔公司飞速前行。
英特尔公司当时并没有将这个目标管理工具取名为OKR,而是称其为IMBO(Intel Management By Objective)。安迪·格鲁夫告诉英特尔公司每位经理秘密武器IMBO是什么——IMBO包含了目标(O)与关键成果(KR)两个部分:
√O是Objectives,KR是Key Results,OKR就是Objectives and Key Results,即目标与关键结果法。
√OKR是一种战略目标任务体系,是一套明确目标并跟踪其完成情况的管理工具和方法。
√OKR由一个需要极致聚焦的明确目标和量化该目标的数个关键结果组成。
安迪·格鲁夫解释道:这种IMBO的两个关键词是“目标”和“关键成果”,它们分别对应着两个目的:目标是方向。关键成果需要得到评估,但是最终结果显而易见,根本不需要出现“我做了这个吗”或者“根本没做”等争论,只需明确“是”或“否”,就是这么简单。
安迪·格鲁夫要求围绕“粉碎行动”的目标——“使8068成为性能最好的16位微处理器系列”展开目标分析。图1-2是英特尔公司1980年第二季度推出的“粉碎行动”OKR和相关工程部门的OKR示例。
图1-2 英特尔公司在“粉碎行动”中的OKR示例
安迪·格鲁夫给予的指示十分明确,“我们要在16位微处理器市场上获胜。我们致力于实现这一目标。”直到这些事项有效完成之前,公司上下都应将其视为优先事项。作为一家估值数十亿美元的公司,决定性的转折就发生在一瞬间。“粉碎行动计划”开始时,英特尔靠的是给用户“画饼”的“未来产品目录”,看起来是一手“烂牌”,然而,当我们把视野放大、时间拉长,却看到一场史诗般的胜利,安迪·格鲁夫秘密武器OKR的价值就在于:
√实现短期聚焦。
√唤醒全员加速。
√凸显长期愿景。
安迪·格鲁夫的秘密武器OKR确保了当时的英特尔将整个组织的力量都聚焦于“粉碎行动”的目标上,进而获得了巨大成功。
OKR工具的方法论由英特尔公司首创,而将其在实践中真正推广使用的则是谷歌公司。谷歌公司在成立不到一年时就引入了OKR工具,当时是随着原英特尔公司负责产品开发、市场与销售的约翰·杜尔(John Doerr)投资谷歌后引入的。约翰·杜尔于1974年加入英特尔公司,1999年将OKR介绍给当时谷歌的联合创始人兼CEO的拉里·佩奇(Larry Page)。约翰·杜尔在其专著《这就是OKR》中描述了当初把OKR介绍给拉里·佩奇的场景。
“Google”来源于“Googol”一词,指的是10的100次幂(方),代表互联网上的海量资源,
Google被公认为全球最大的搜索引擎。谷歌公司(Google Inc.)成立于1998年9月4日,由拉里·佩奇和谢尔盖·布林共同创建,是一家位于美国的跨国科技企业,业务包括互联网搜索、云计算、广告技术等,同时开发并提供大量基于互联网的产品与服务,其主要利润来自AdWords等广告服务。其主要发展历程如下:
√1999年下半年,谷歌公司网站“Google”正式启用。
√2010年3月23日,谷歌宣布关闭在中国大陆市场搜索服务。
√2015年8月10日,谷歌宣布对企业架构进行调整,并创办了一家名为Alphabet的“伞形公司”(Umbrella Company),谷歌成为Alphabet旗下子公司。
√2015年,谷歌重返“世界500强”排行榜榜首,苹果和亚马逊分别居第二位和第三位。
√2015年11月4日,谷歌无人机业务主管沃斯透露,预计2017年推出无人机送货服务。
√2016年6月8日,《2016年BrandZ全球最具价值品牌百强榜》公布,谷歌以2291.98亿美元的品牌价值重新超越苹果成为百强第一。
√2017年度全球最具价值品牌500强排行榜(Brand Finance)上,谷歌再次荣登榜首。
√2018年,根据StatCounter-Desktop Browsers统计,谷歌的Chrome浏览器的全球市场份额为67.63%,继续称霸全球。
从谷歌公司的实践过程可以发现,OKR适用于公司、部门和个人,是一种简便易行的目标管理工具。OKR一直伴随着谷歌公司成长,谷歌公司现在仍将其作为内部绩效管理的一个主流工具。
谷歌公司认为实施OKR的基本方法是:首先要设定“目标”(O),O的设定必须达到明确、可衡量的标准,例如,“我想把公司做得更好”就不符合明晰、可衡量的标准,而“让公司销售收入提升30%”“让公司利润提高30%”则符合明确与可衡量的标准;在清晰地设定并定义O后,还需要围绕O的实现进行必要的驱动因素分析,设定若干支持O实现的、可以量化的“关键成果”(KR)。
谷歌实施OKR时,按照年度、季度周期来设定O:年度目标统领全年,来自谷歌公司战略愿景的最直接分解;季度目标则结合互联网时代瞬息万变的外部环境来进行调整,但一般在季度调整后,O不能随意改变,每季度还需要根据季度目标驱动因素分析的结果设定KRs。
此外,从组织层级上看,公司、团队、主管和个人都有不同层级的OKR。谷歌公司认为,OKR的总体数量要适度,OKR太多会导致员工的工作失去重点、缺乏聚焦。因此,谷歌的员工通常会在每季度制定46个O,每个O分别对应的KR不超过4个。到了季度末,员工需要给自己的KR打分——这个打分过程只需花费几分钟时间,分数在0~1分,最理想的得分为0.6~0.7分。如果达到1分,说明目标定得太低;如果低于0.4分,则说明工作方法可能存在问题。
在谷歌公司里,上至CEO,下至每位基层员工,所有人都有对内公开的OKR,公司内部的信息平台上能按权限检索到同事的当前OKR和以往OKR的实施情况。谷歌公司认为,OKR的公开化有助于谷歌员工了解同事的工作。OKR虽然不是决定员工晋升的一项指标,但是可以帮助员工关注自己取得的成绩。例如,谷歌的一位员工在提出晋升申请时,首先需要看的就是自己过往的OKR成绩,这样能对自己为公司做过的贡献大小了然于胸。
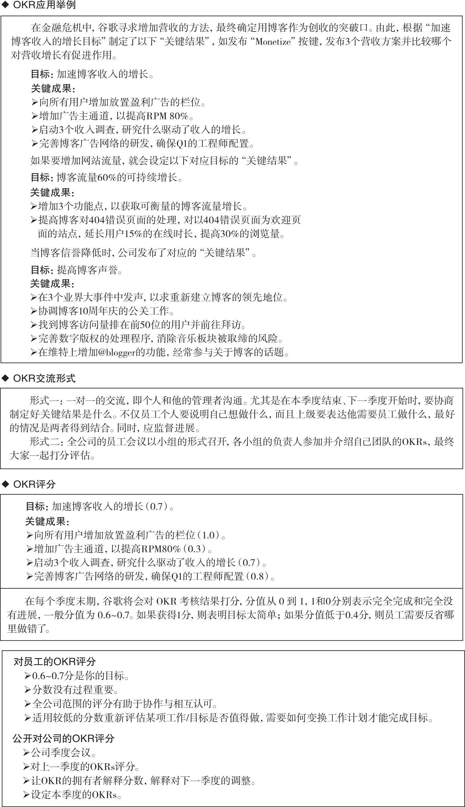
以下是Google公司OKR使用的示例:
谷歌公司OKR案例中实施的关键要点如下:
(1)设定年度、季度双周期OKR。
谷歌公司每个年度、季度都有OKR,年度OKR根据季度的实施验证进行修订。一般来说,如无特别理由,O变动的比例相对较小;KR变动的频度很大,甚至在一个季度中有若干次的调整、迭代。在实施过程中,季度OKR可以迭代年度OKR,但是必须要有依据,有足够的理由说服自己和同事。如果随心所欲地调整,那么OKR就成为“做到哪里就写哪里”的记录表,根本实现不了其挖掘员工创造力、激发自我驱动力的目标。
(2)O有野心,KR可量化,Action可操作。
谷歌公司的OKR分为O、KR、Action三个部分:O要具有野心、挑战性的特征,可以是一个方向,可分为“愿景型OKR和承诺型OKR”;KR则度量O在本周期是否实现,因此必须量化且可评价;Action则一般以周为频度,是为确保KR实现而采取的具体行动,这种具体行动具有很强的可操作性。
(3)公司、部门、个人层面都有OKR。
与脸书不同的是,谷歌公司是全员实施OKR;而脸书的OKR不是强制的,而是可以选择的。华为公司与脸书一样,采取了更为宽松的OKR。由于谷歌公司全员实施OKR,更强调上下、左右OKR的对齐,如果有人没有展示其OKR,管理者会定期发送电子邮件,列出黑名单。
(4)全公司透明公开。
在谷歌公司,OKR是一个“令人发指”的沟通工具,因此强调全公司透明公开,公司的OKR软件基本对每个员工都设置同样的权限。透明公开的目的就是促进谷歌公司创意工程师之间有效沟通,进而确保部门协作的高度协同。
(5)强调上下左右对齐,但是更加强调优先顺序。
公司、部门、个人的OKR可以自上而下,也可以自下而上,从两个方向收集OKR信息时花费的精力可以各占50%,但是最后的OKR贡献最好有60%来自基层员工的创造。公司OKR不是部门OKR的汇总,部门OKR也不是个人OKR的汇总,而是不超过5个优先级别最高的OKR。
从谷歌公司的案例可以看出,OKR带来了以下5个好处:
第一,促使谷歌公司思考O,理顺优先级别,最主要的目标会随之浮现。
第二,OKR促使谷歌公司跨部门沟通更顺畅,让每个人都知道需要如何互相配合。
第三,从年度O到季度O,到KR,再到Action,有效地平衡长周期战略与短周期运营。
第四,谷歌公司的OKR强调“少即是多”,优先、聚焦等思想能让员工集中地为战略而努力。
第五,OKR与绩效考核分离,使员工的工作不以考核为目的,极大地挖掘了员工的创造力。