购买
下载掌阅APP,畅读海量书库
立即打开
畅读海量书库
扫码下载掌阅APP

名牌大学的强势专业

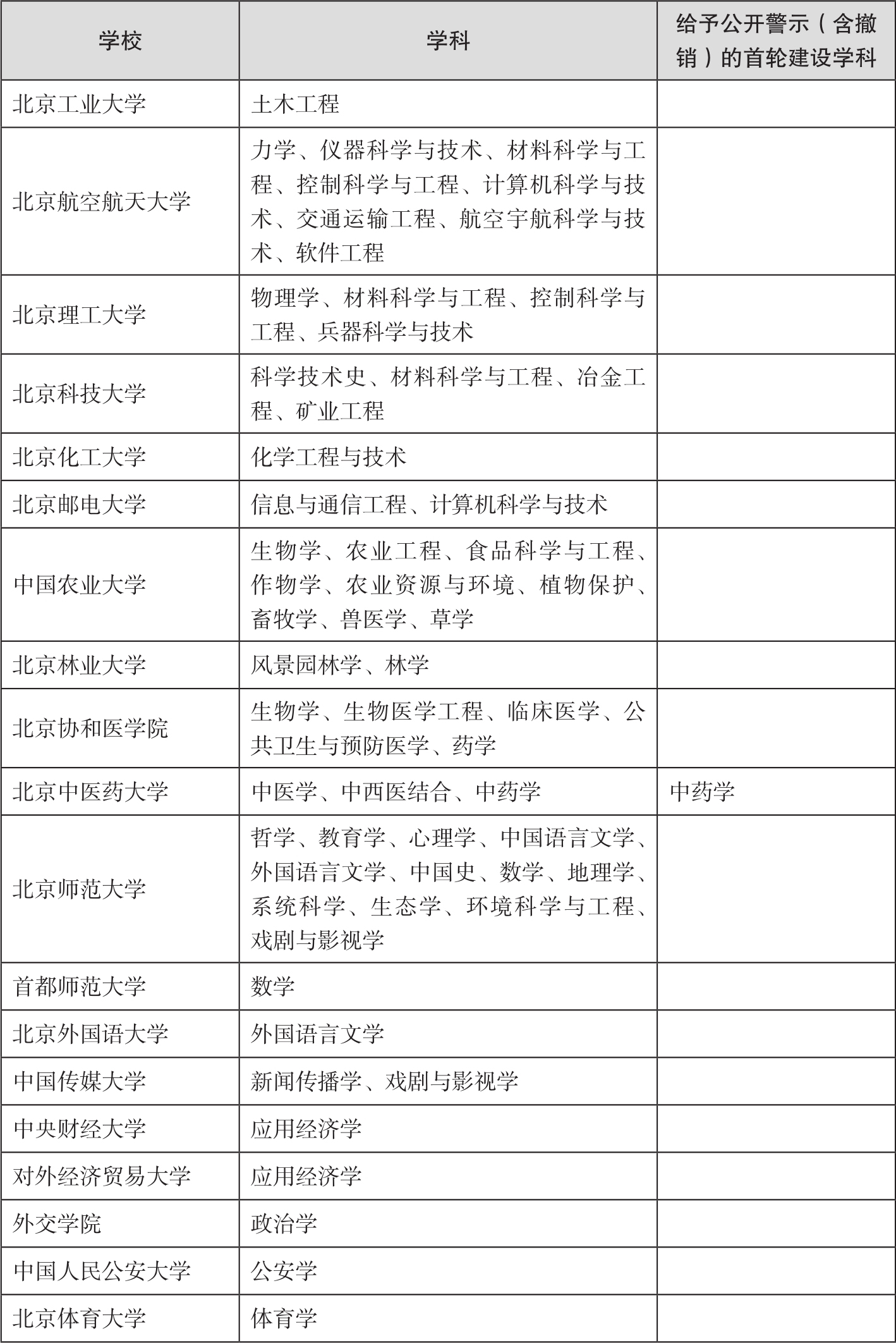
名牌大学往往有悠久的发展历史、优良的教风学风、辈出的名师大家、丰富的校友资源,在发展过程中也都会形成专属于自己的王牌专业,这些专业就是“名牌中的名牌”。而且,即使是综合性高校,也往往有一些鲜明的特征,比如中国科学技术大学、浙江大学、上海交通大学、西安交通大学等高校作为综合性一流大学,都以理工科优势突出而闻名。根据国务院《统筹推进世界一流大学和一流学科建设总体方案》,以及教育部、财政部、国家发展改革委《关于深入推进世界一流大学和一流学科建设的若干意见》和《统筹推进世界一流大学和一流学科建设实施办法(暂行)》,经专家委员会认定,教育部等三部委研究并报国务院批准,我国已经完成了两轮世界一流大学和一流学科认定,第二轮“双一流”建设高校及建设学科名目录如下: wgENuPzqAucbxbjqReCFd82daFG0PG7PKD2j61FfjofLtzlwQHBYNud6hGceh4J/

点击中间区域
呼出菜单
上一章
目录
下一章
×