



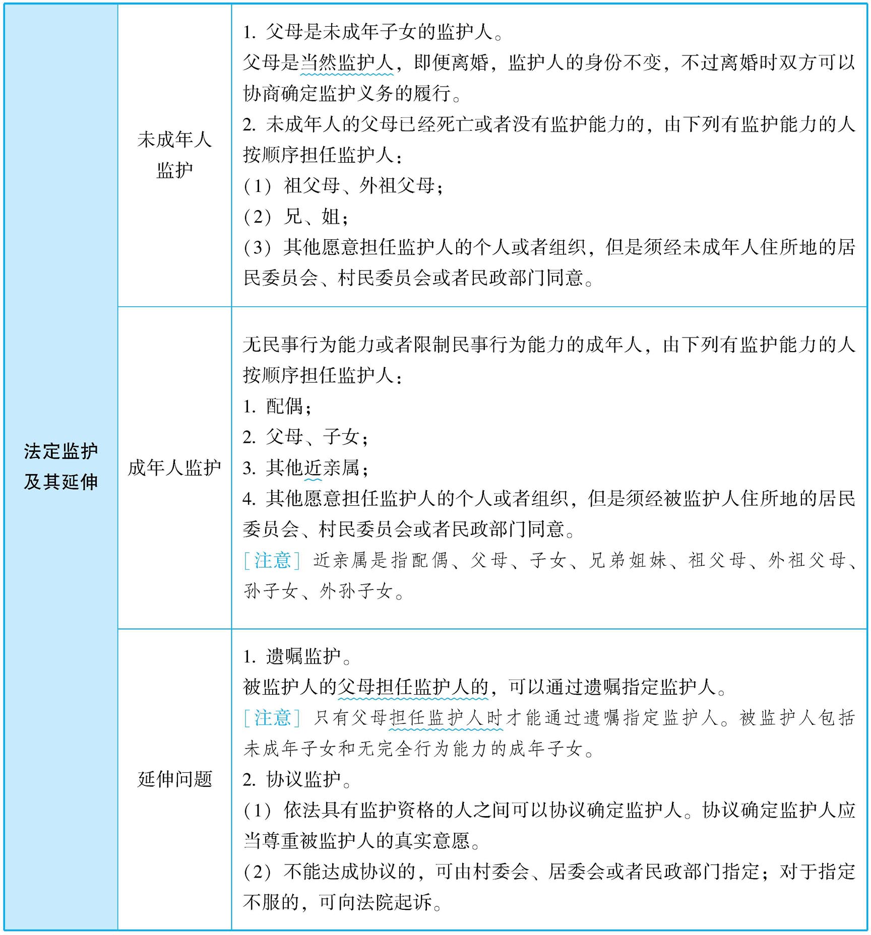
续表
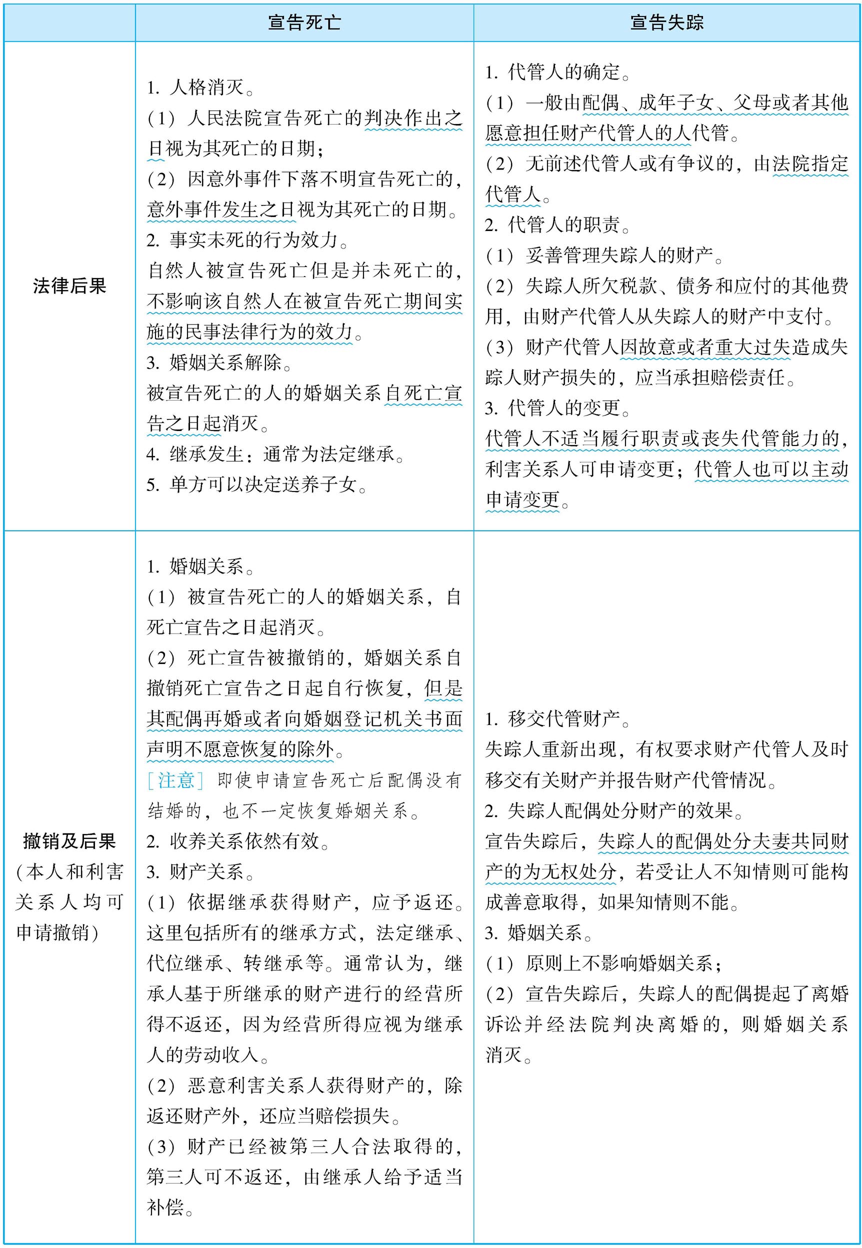
续表
续表
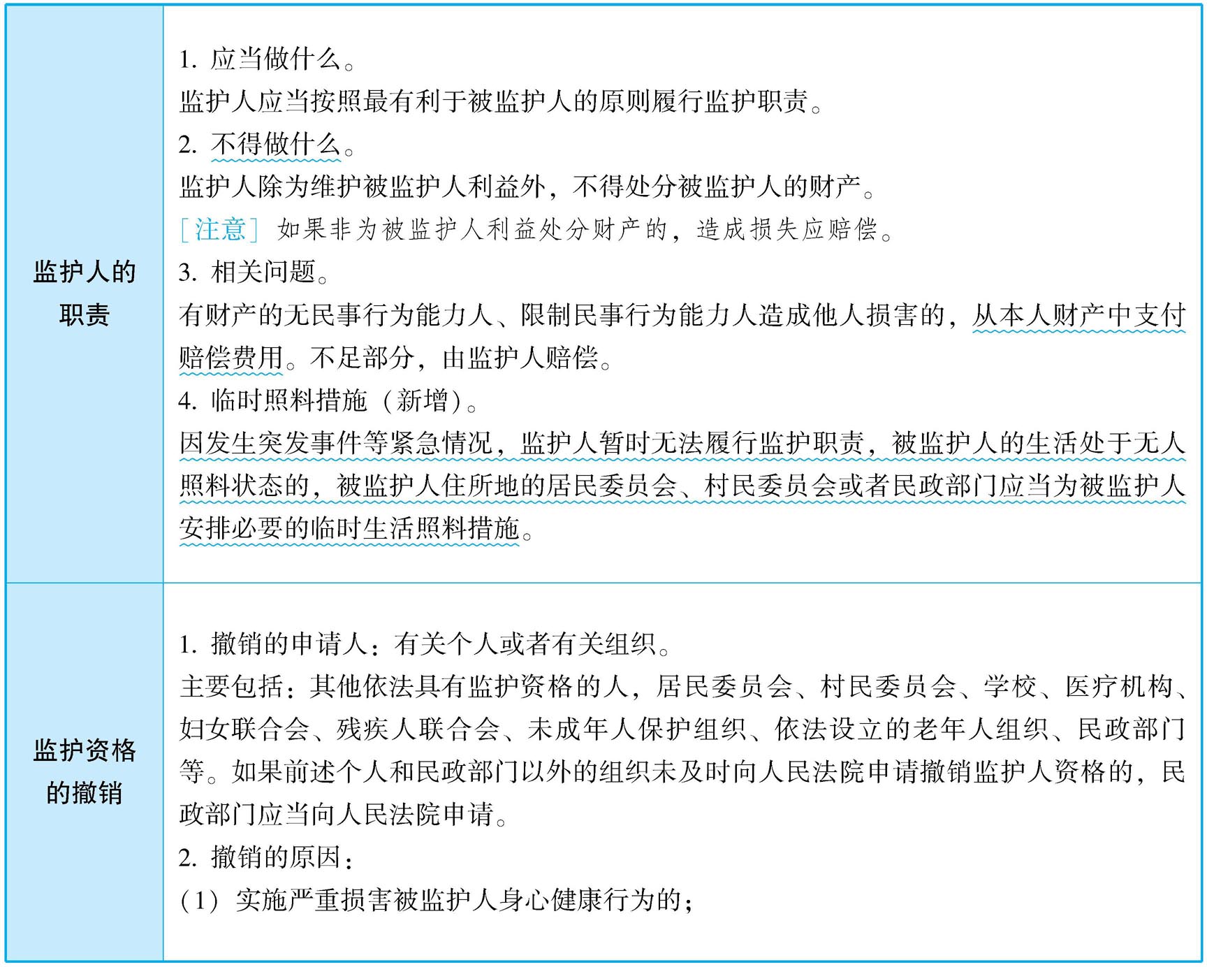
续表
续表
1.个体工商户的债务,个人经营的,以个人财产承担;家庭经营的,以家庭财产承担;无法区分的,以家庭财产承担。
2.农村承包经营户的债务,以从事农村土地承包经营的农户财产承担;事实上由农户部分成员经营的,以该部分成员的财产承担。
[小结] 两者均需分清家庭财产与个人财产,不能分清的,均认定为以家庭财产承担责任。
1.自然人以户籍登记或者其他有效身份登记记载的居所为住所;经常居所与住所不一致的,经常居所视为住所。
2.公民离开住所地最后连续居住1年以上的地方,为经常居住地,但住医院治疗的除外。公民由其户籍所在地迁出后至迁入另一地之前,无经常居住地的,仍以其原户籍所在地为住所。
[小结] 登记居所不常住,人常在地为住所,外出就医是例外;户籍迁出尚未入,来源之地为住所。