



续表
续表
关于负担与处分行为之区分理念在民法制度中的体现:
此分类贯彻物权编始终,通过法律行为的物权变动大都如此;同时,也有例外情形。具体应用如下:
上述区分情形遵循共同的规则: 合同有效成立后,如果不交付标的物或者不登记,只是不产生物权变动的后果,但都不影响合同的效力 !
特别提醒
土地承包经营权设立、转让和登记的关系:
设立(政府登记),既没有登记生效,也没有登记对抗,登记是政府的义务。
转让(登记对抗),个人之间转让的,不登记不得对抗善意第三人。
一般情况下,法律行为(合同)的成立和生效在时间上是同一的,成立即生效。只有在附(延缓)条件、附期限(始期)或者需要审批的法律行为(合同)中,成立之后暂时尚不能生效 !
1.关于效力待定的法律行为
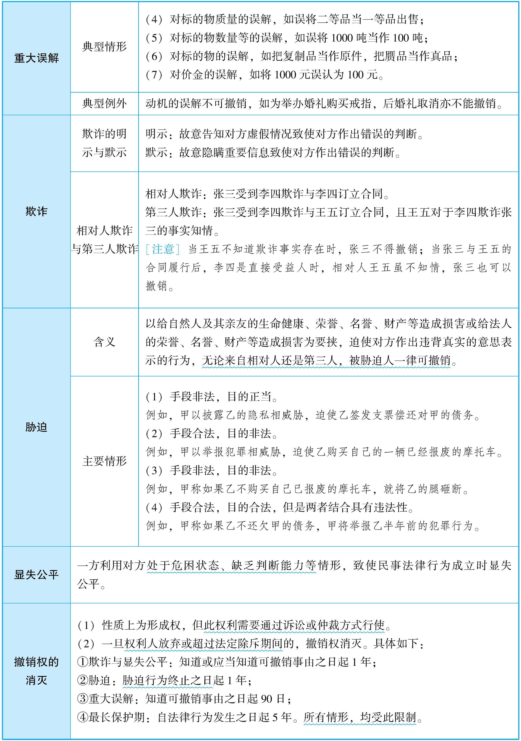
2.关于可撤销的法律行为
续表
续表
3.关于无效的法律行为