购买
下载掌阅APP,畅读海量书库
立即打开
畅读海量书库
扫码下载掌阅APP

第一节
照亮课堂:挑战习作教学的智慧
——追求和打造有灵魂的高效习作课堂

【讲座背景】

本讲座是新课改后我在习作教学研究方面的主要讲座。我先后为重庆部分区县和学校教师,为西南大学、三峡大学、内江大学等国内多所大学国培班,为四川、云南、湖南、西藏等多个省市的国培班、骨干班举行过近100场次讲座,受教教师达1万余名。

【价值梳理】

本讲座站在课程观、教学观和写作观的高度,多维诊断当前习作教学的现状,并对其成因作了深度剖析;多维解读高效习作课堂的内涵,并对如何打造高效习作课堂做了理性思考。大量生动有趣的教学案例与新颖实用的习作教学理论及习作教学思想的智慧链接与分享,无论对当前习作教学的指导与改革,还是对今后习作教学的引领与研究都具有积极的价值意义。

【内容图解】

【讲座正文】

照亮课堂:挑战习作教学的智慧
——追求和打造有灵魂的高效习作课堂

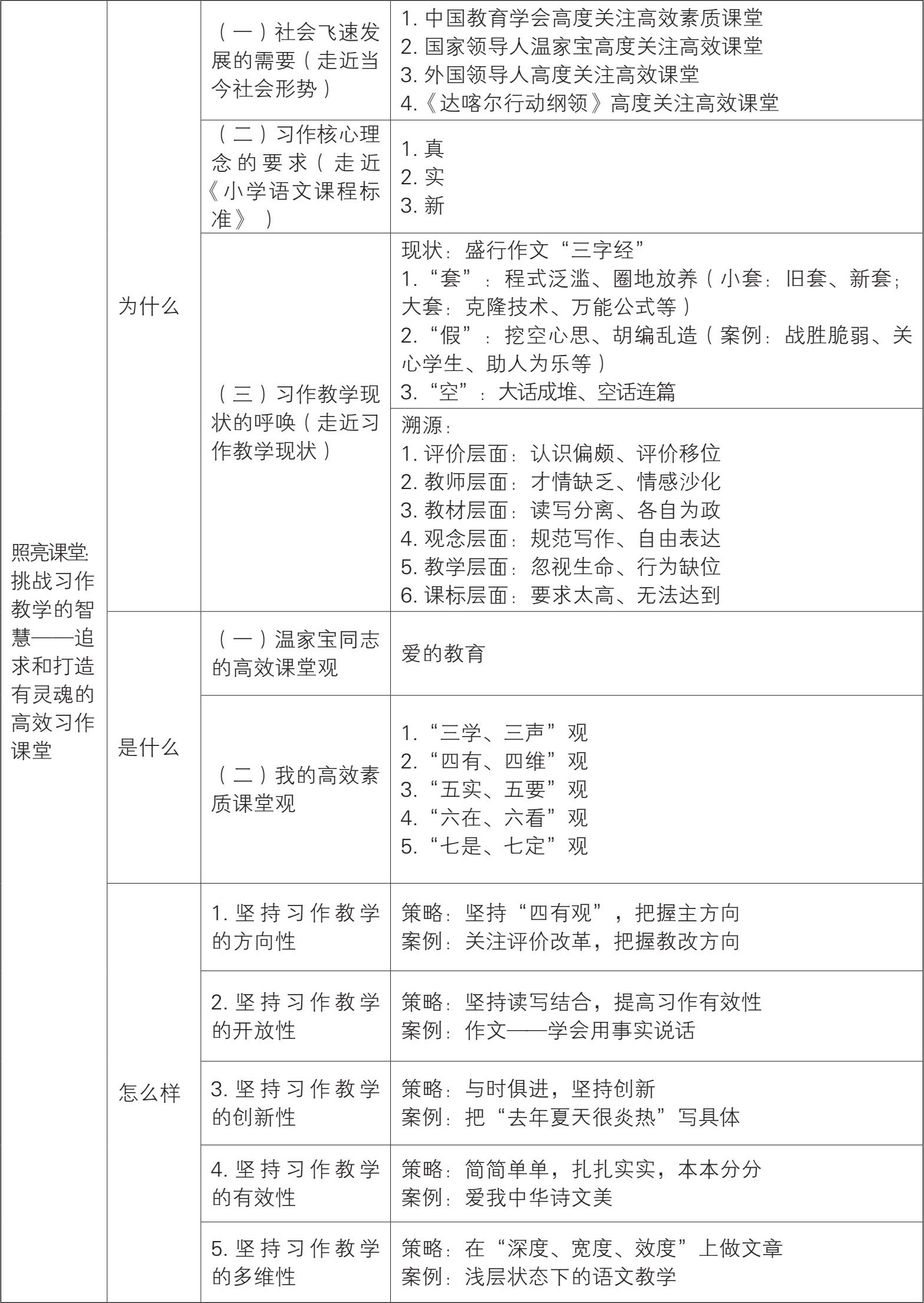
我讲的题目是“照亮课堂:挑战习作教学的智慧——追求和打造有灵魂的高效习作课堂”。我主要讲三个问题:为什么?是什么?怎么样?

问题之一:为什么要追求和打造有灵魂的高效习作课堂?
一、社会飞速发展的需要

当今社会形势,中国教育的现实发展需要高素质课堂。中国教育事业经历了几十年波澜壮阔的改革发展后,目前已经进入令世人瞩目的快速发展期。

就办学的两个重要因素来看,办学规模上来了,而办学质量则成为主要矛盾,即“能上学”的问题解决了,“上好学”的问题成为主要矛盾。

现阶段,“打造有灵魂的高效习作课堂”已经成为中国语文教育的核心问题和共同话题。

中国教育学会关注高效课堂。2009年在河北石家庄外国语学校召开的中国教育学会小学教育专委会第四届学术年会及第二届课堂教学大赛全国总决赛现场,赛课的主题都聚焦在“高效课堂与育人质量”上。

巴蜀小学何岚老师执教的《乞巧》经过层层选拔,最终代表西部地区参加全国总决赛。这堂课聚焦“高效课堂与育人质量”,以其新颖的设计、精彩的呈现夺得全国总决赛第一名。我也荣膺指导教师一等奖。

国家领导人高度关注高效素质课堂。2009年9月4日,北京市第三十五中学,温家宝总理走进初二(5)班听课。从上午8:10—12:15的4个多小时里,温总理在初二(5)班连续听了数学课、语文课、研学课、地理课、音乐课共5节课,并于课后对这5节课一一作了详细的评价。

一个国家总理,居然能到学校听半天课,并用了近一个小时的时间对每节课做出准确的点评,足以体现国家领导人对高效素质课堂的重视。

打造有灵魂的高效素质课堂,其意义不可小觑。在特定时期,许多国家都不约而同地把国力强盛同课堂教学联系起来。2009年9月8日开学第一天,美国总统奥巴马在韦克菲尔德中学发表演讲《你们身上寄托着我们的未来》。《达喀尔行动纲领》指出:“向所有人提供受教育的机会是‘胜利’,但如果不能向他们提供保证质量的教育,那不过是一种‘空洞的胜利’。”

如果把国外领导人重视学校教学质量的历史跟温总理亲临一线关注“中国高效课堂”的事件联系起来思考,我们就会发现:我们的国家领导人早已注意到教育这一链条的关键环节,早已注意到打造有灵魂的高效素质课堂对一国之强大的重大历史意义。

要让中国的课堂教学立于不败之地,必须打造有灵魂的高效素质课堂!

百年大计,教育为本;教育大计,教师为本;教师大计,课堂为本;课堂大计,质量为本……发生在教室里的课堂教学,已经成为教育的核心工作。打造有灵魂的高效素质课堂,已经成为教师的核心工作。

有灵魂的高效素质课堂是永恒的期待,也是永远的难题。

二、习作核心理念的要求

《小学语文课程标准》(以下简称《课程标准》)明确指出,要求学生说真话、实话、心里话,不说假话、空话、套话。真——“能写简单的记实作文和想象作文,内容具体,感情真实”;实——“要鼓励学生自由表达和有创意地表达”;新——“要在写作中培养学生的创新精神,教师要充分运用多种手段,激活创造欲望,培养创造能力”。

可以说,以“说真话”“写具体”和“创新”为主的“求真、务实、创新”的新作文教学理念步入新课标的视野,是对以往几十年一以贯之的中国传统作文教学的强力冲击和矫正,是作文教学回归儿童本位的最切切实实的认识与行动。

当我们小语界向习作教学吹响集结号的时候,这些新的作文教学理念是否也像春风般地真正走进了我们每个语文老师的视野和课堂呢?作为一线教师,我们又该如何去解读和贯彻这些具有“拨乱反正”“正本清源”“返璞归真”的直抵我们心灵的新课程作文教学理念呢?

三、习作教学现状的呼唤

我们来看看当前的习作教学现状。我们先走进孩子们的世界,把目光聚焦在孩子们的精神家园,去听听来自孩子们的天籁之音吧——“海纳百川,有容乃大!”

案例:一篇引人深思的小学生作文

学骑自行车

我睁开眼珠子,天都白了。我朝屋里头吼叫:“老汉,你在屋里头搞啥子名堂哦,还不教我骑车?”

老汉像个婴儿似的蹦蹦跳跳地跑出来,双手叉腰,眼睛一瞪,扯着嗓子吼起来:“你还不骑上去,胆子啷个楞个小哦!”

看着老汉那狼狈而凶巴巴的样子,我吓得瓜兮兮的,赶忙像火箭一样一下子就跳了上去,骑起自行车就往前面拱,老汉急得双脚乱蹬,这一蹬居然把我连人带车给蹬翻了。我像只狗似的栽了下去。还没等我搞醒和,嘴巴就和地上的一堆口痰亲密接吻了……老汉看见了,笑嘻嘻的,像个傻儿似的!

我说:“老汉,你笑得傻戳戳的。你楞个教,我啷个学得会嘛!”

老汉说:“你这个宝器!”

如何看待和评价这篇习作呢?

我们听听孩子们的声音——

来自孩子们的评价1:这篇作文趣味性强,有的描写还比较细腻,如“嘴巴就和地上的一堆口痰亲密接吻了……”这句话写得太精彩了!

来自孩子们的评价2:这篇作文写得过于肤浅,方言味道浓,语言不规范。这文章登不了大雅之堂!

来自孩子们的评价3:题目叫《学骑自行车》,但内容跟题目缺乏联系,通篇很少写学骑车的事情,显得很空洞。

为什么一篇来自孩子的习作能引起老师和孩子们如此深刻的反思?

这篇来自孩子的习作又带给我们语文同行们哪些沉沉的思考?

《学骑自行车》带给我们的思考一:

内涵解读:给作文定向
——豪华落尽见真淳 乱花渐欲迷人眼

什么是作文?

(1)作文就是把自己要说的、想说的话用嘴巴说出来。(口语交际)

(2)作文就是把自己看到的、听到的、想到的真实具体地写下来。(书面作文)

(3)作文是“生命与生命之间的表达与沟通”,是以“想写什么就写什么”,“想怎么写就怎么写”为“本”“源”的有趣的语言游戏。(自由表达)

现状分析:

(1)问题探讨:在小学,哪一门学科耕作的园丁最多?哪一门学科耕作的时间最长?

小学语文这块园地,是基础教育界最热闹的一块园地。这里耕作的园丁人数之多,耕作时间之长,堪称基础教育之最。然而,其效果是否也是基础教育之最呢?

(2)现象分析:

美术课上,孩子们用3种颜色调配起来,可以随心所欲地画出五彩斑斓的画面。

音乐课上,孩子们用7种音符组合起来,可以声情并茂地唱出悦耳动听的歌曲。

数学课上,孩子们用“0、1、2、3、4、5、6、7、8、9”10个数字和“+、-、×、÷”4个符号就可以完成多种多样的四则混合运算。

英语课上,英语老师让孩子们运用26个字母就可以说出各种各样的英语单词和句子。

可是,作文课上,孩子们学会了几千个汉字,还有许多孩子写不出生动感人的作文。

很多孩子一写作文就“咬着笔杆低着头,搜肠刮肚没写头”。一些孩子甚至还写出了顺口溜:“作文难,作文难,一见作文就心烦。”作文成为师生在语文方面最难逾越的一道屏障。

的确,“农民怕干旱,学生怕作文”。听听中国孩子对语文学科由来已久的心声吧:“一怕文言文,二怕周树人,三怕写作文。”

但是,小考要考作文,中考、高考也要考作文,而且是60分啊!作文占据了语文分数的半壁江山。作文是中国学生必须迈过去的一道坎!怎么办?怎么办?

于是,有的家长,甚至有的老师就给孩子们出对策:“要想作文得高分,请你学念‘三字经’。”

哪“三字经”?——“假”“套”“空”。

于是,许多孩子在作文中说套话,人云亦云;说假话,虚张声势;说空话,向壁虚构。

于是,“假”“套”“空”成了小学生作文写作中的应有之义,一些老师和家长不仅不以为非,而且倍加呵护。

于是,孩子们的作文本上便满是“一凑、二抄、三套”的“零件”组装作文。

于是,便有了千人一面、千人一腔、千篇一律的现代八股文。

卢梭说:“大自然希望儿童在成人之前就要像儿童的样子。如果我们打乱了这个次序,我们就会造成一些早熟的果实,他们长得既不丰满,也不美丽,而且很快就会腐烂;我们将造成一些年纪轻轻的博士和老态龙钟的儿童。儿童是有他特有的看法、想法和感情的,如果用我们的看法、想法和感情,那简直是最愚蠢的事情。”

空文追因:

(1)传统观念的影响。中国的传统,历来强调文章要承载“浩然正气”,要“代代圣人立言”,要有积极的意义,就算要写的事情里没有,也要提炼上去,表达正面的东西。

“盖文章,经国之大业,不朽之盛事。”(曹丕《典论·论文》)

(2)现代观念的束缚。《课程标准》第二学段(3—4年级)“(三)习作”中要求,能不拘形式地写下见闻、感受和想象,注意表现自己觉得新奇有趣的或印象最深、最受感动的内容。

这个“最”字人为拔高了习作要求,是造成学生习作“假”“套”“空”的原因之一!我们作文教学的成败,“两最”也许是一个源头。要求太高,学生无法达到,于是就只有“说假话、说套话、说空话”。

于是,写动物要联想到祖国的强大,写候鸟迁徙要联想到家乡的可爱,写捡到东西要联想到警察叔叔……

于是,写青松必须联想到革命先烈,写小草必然赞叹生命的顽强,写太阳、写春雨必然联想到党的哺育、党的温暖……

于是,三年级的孩子悄然写道,“……的精神值得我们学习”;四年级的孩子善于反思,“通过这件事,我知道了……”;五年级的孩子壮志凌云,“……长大后,我要报效祖国”;六年级的孩子深刻检讨,“和他比起来,我很惭愧……我一定要……”

就连在什么人是英雄的问题上,我们的语文教材也是这样给孩子们作出定格的——邱少云(被烈火活活烧死)、黄继光(为堵机枪眼而死)、董存瑞(为炸暗堡而死)、罗盛教(为救朝鲜儿童而死)、军需处长(被寒冷冻死)、老班长(掉进沼泽而死)、小红军(为节约干粮而在马背上活活饿死)、狼牙山五壮士(跳崖而死)……唯一不同的是小英雄雨来最后死里逃生了。

这些做法和观念多多少少也影响了我们的孩子。于是,写人物就要写最先进的,写事情就要写最有意义的,写品质就要写最崇高的,选素材就要选最典型的……就连选优秀少先队员,我们老师和同学首先想到的就是那些所谓最“乖”的孩子……

没有“最”怎么办?——没有最先进的人物就去“造”,没有最有意义的事就去“编”,没有最高贵的品质就去“借”,没有最典型的素材就去“套”……

为此,他们还有理论依据呢:文学来源于生活,并且高于生活!

《学骑自行车》带给我们的思考二:

爱心诊断:给作文把脉
——众里寻他千百度 一枝一叶总关情

1.评价层面:认识偏颇、评价移位

一位读者向王蒙讲述了她的困惑:她是一位小学生家长,发现女儿的作文假、套、空,甚至写植物都会英雄化,赞美它默默奉献什么的,该怎么办?

王蒙说,这个妈妈遇到的问题,他不好评价。“我怕她已经形成一种格式了,要是瞎劝她该这么做,作文该这么写……回头,作文我看着写得好,结果在老师那儿得不到高分。”王蒙叹了一口气,说这个责任担不起。

王蒙不敢教孩子写作文的尴尬——假、套、空逼人说谎;王蒙不敢教学生写作文的尴尬——当前语文教育的尴尬。

(《王蒙不敢教作文的尴尬》,选自《重庆时报》,有删改)

课标层面对习作指导的主要要求:

中段:能不拘形式地写下自己的见闻、感受和想象,注意把自己觉得新奇有趣或印象最深、最受感动的内容写清楚。

高段:能写简单的记实作文和想象作文,内容具体,感情真实。

目前作文评价层面存在的主要问题:

陈旧:还在看错别字、看字数、看书写、看篇幅等。缺乏整体评价观。

离标:与课标要求不符合,重思想性、规范性,轻自由表达、真实表达。缺乏真实写作观。

死板:自我为主、自以为是。缺乏统一引领观。

虽然2011年版课标在实验班的基础上已经去掉了小学阶段“40分钟”“400字”的硬性规定,但篇幅的长短仍然支配着一些老师的评价思想。

为了得高分,为了迎合老师的评价口味,有的学生不得不东拉西扯,编一些假话、套话、空话来凑字数。我们在作文中经常见到这样的语段:

微弱的灯光下,妈妈还在为我织毛衣,我仿佛看到她头上又增添了几根白发,心里特别感动。……

孩子们已经被唯美的、高境界的作文评价标准所绑架,他们认为作文只有这样写,才会感人,才能得高分。

老师的评价引领作用同样导致作文教学的走向变化。

有的老师还理直气壮地向学生传递秘诀:作文,作文,不吹哪成?

要建立正确的作文评价观:写作文是为了什么?

写作文不是展示语言技巧,不是展示规范表达,重要的是会用恰当的语言表达自己的想法,写出应有的那份纯真和童趣。

2.教师层面:才情缺乏、情感沙化

在我的视野里,长年坚持写作的语文教师是凤毛麟角。许多语文教师长于给学生出这样那样的作文题,自身的写作能力却因久不练笔而日渐萎缩,写出的文章有的甚至语句不通,言语贫乏……自己不会“渔”的教师还要授人以“渔”,那无异于异想天开!

3.教材层面:读写分离、各自为政

目前,绝大多数阅读课近乎于“戴着镣铐跳舞”,主要表现在以下两个方面:

一是读写教学分裂。将血肉丰满的课文肢解成一道道冰冷的训练题,课文前的“导读提示”和课文后的“思考练习”,就像两个“伏敌”和“追兵”,把学生的阅读“逼”向编者根据所谓的知识系统与能力层级而设定的“三维目标”上。

在这种前后夹击的阅读处境中,阅读教学发生了裂变,阅读课成了习题演练场,鲜活的文本大多成了诠释与印证某个知识点或某项读写技能的“例子”。结果是理性知识多而滥,甘心积累少而薄。孩子们得到的是些无用武之地的读写之“技”,丢弃的是影响终身的读写之“道”。

二是例子作用不清。不能正确理解并运用教材,绝大多数阅读课对课文的分析流于表面,重“写什么”,轻“怎么写”,特别是现行教材的习作部分,都不约而同地存在一个集体性缺陷:教材习作呈现的都是“写什么”,且具体而明确;而“教什么”“怎样写”却笼统而简略,让师生无从下手,习惯性地归纳写作特点就草草收场,“蜻蜓点水”。

4.观念层面:规范写作、自由表达

教学观念导致教师教学行为的偏差,主要表现为“四重四轻”:

一重文题深刻而轻童真童味。

案例:小灵希望自己长大后当一名电器维修员,原因是这样可以在大街小巷自由行走,过着无忧无虑、无拘无束的生活。

老师看后觉得太没追求,叫他重写。

第二稿出来了,小灵的理想改成了刷皮鞋,不仅可以自己挣钱养活自己,还能到处走走,观赏不同地方的风景,认识各种各样的人,轻松悠闲。

老师看后大发雷霆,数落他鼠目寸光,没有出息。

二重文学思想而轻真实思想。

有的教师对小学作文教学的性质不明,人为拔高作文的要求,执意强调“立意要深”“选材要新”“情节要全”“构思要巧”……

于是,学生为了迎合老师的高标准而随意编制作文材料、说假话,使作文缺乏鲜活的生命。

三是重写作技巧而轻自由表达。

或重教学法:审题、选材、习作、修改、评改;

或推崇写作学:取材、观察、立意、构思、表达、修改;

或从认识论去切入:观察、表达、思维、想象、分析;

或以心理学为指导:强化习作动机、兴趣、情感、意志的激发和培养。

这些做法过于看重规范写作训练,僵化地进行写作指导,扼杀了学生自由作文的权利。因此,使学生作文的自由思想和个性话语没有立足之地,使学生习作失去了自我生命的活性和张力。这是传统作文的莫大悲哀!

四重自由表达而轻技巧传授。

现在新课改倡导“自由表达”,让儿童作文回归生命本真,呼唤儿童作文的生命活力在习作过程中的真情投入和倾情投入,要让学生享受自由写作状态,用笔作生命独白与心灵对话:“想写什么就写什么”,“想怎么写就怎么写”。

于是,许多老师谈“法”色变,不敢涉足一点点规范指导,对学生作文中的一些“违规”现象视而不见,视而不管!

学生每每写作文,老师们都是重复昨天的故事:“想写什么就写什么,想怎么写就怎么写。”

每每写作文,孩子们也不约而同地唱响同一首歌:“我不知道写什么,我也不知道怎么写!”

作文教学步入一个放任自流、信马由缰的“自流”误区。

问题争鸣:怎样认识和处理规范指导与自由表达?

既重“规范表达”,又重“自由表达”。

习作教学既不能过于看重自由表达而轻技巧传授,使习作教学步入放任自流、信马由缰的“自流”误区,也不能过于看重规范写作训练而轻自由表达,僵化地进行写作指导,扼杀学生自由作文的权利。

习作教学千万别走上“过于”的极端!要适时适度地挥一挥衣袖,作别天空那朵“盲目”的云朵!

5.教学层面:忽视生命、行为缺位

当前,习作范式流行,教学流程如工厂进行产品检验一样刻板而冷漠。把生机勃勃的作文教学引入没有个性、没有创意的死胡同。

我们倡导:在习作课堂上凝神静气地为学生营造一种安静而具有童趣的教学生活场景,使习作教学保持童真、童趣、童味,留住童魂,拨亮童心,唱响童谣,创造童史,这不应当成为一句空洞的口号,而应该成为我们每个教师实实在在的教学行动!

6.课标层面:要求太高、无法达到

前面讲到,课标中的这个“最”字人为拔高了习作要求,是造成学生习作“假”“套”“空”的原因之一!

我认为:把“最”字去掉,既能为老师们指导习作松松包袱,更能为孩子们的习作创造一个宽松和谐的环境!“养成留心观察周围事物的习惯,有意识地丰富自己的见闻,珍视个人的独特感受,积累习作素材。”

“珍视个人的独特感受。”这应该成为我们作文指导自始至终必须遵循的规则。这是杜绝假话、杜绝编造的唯一途径。写作,说到底是对自我感受的文字表述,自我感受是任何一位作家区别于其他作家的根本因素。作文中有“个人独特感受”,那么,作文就是好作文。

问题之二:怎样的课堂才是有灵魂的高效习作课堂?
一、温家宝同志的高效课堂观

温家宝同志说:“没有爱就没有教育,就没有道德,就没有一切。老师要懂得爱,同学们也要懂得爱。让整个世界充满爱,世界才能更美好。”

温家宝同志对高效素质课堂的理解:要注意学科基础知识和基本技能的传授,要运用启发式教学等教学方法,要重视学生逻辑思维能力和应用能力,要重视对学生进行美育教育和爱的教育。课堂要有爱心,没有爱就没有教育,就没有一切。

温家宝同志在评课中体现的高效素质课堂观、课程观,让我们感到很信服,也很受启发。

二、我的高效素质课堂观
1.“三学、三声”观

“三学”观:先学,后学,边教边学

先学后教,以学定教;

先教后学,以教导学;

边教边学,教学并进。

◎有什么样的教学形态,就会有什么样的学习生态。

“三声”观:读书声,辩论声,表扬声

读书声:深入与深刻——有感情;

辩论声:交流与分享——有真情;

表扬声:精彩与精神——有激情。

◎心灵舒展了,学习的潜能才会喷薄而出。

2.“四有、四维”观

“四有”观:太阳,月亮,星星,萤火虫

一堂好课,应该有个太阳;

没有太阳,也应该有个月亮;

没有月亮,也应该有颗星星;

没有星星,也应该有只萤火虫……

◎“一闪一闪亮晶晶,满天都是小星星。”

“四维”观:哲理,文化,平实,律动

(1)理性的课堂、哲理的课堂:大器、厚重、维美。该浓则浓,当艳不让。有厚度,有深度,有温度。

(2)诗意的课堂、文化的课堂:自然、流畅、无痕。清新而惬意,宁静而悠远。须淡则淡,能简不繁。有力度,有高度,有效度。

(3)简洁的课堂、平实的课堂:朴实、扎实、求实。不“泛语文化”,不“水上漂”,不烹制“满汉全席”,不展示“金玉满堂”,不打造“锦上添花”的作秀课堂。一堂课,一个点,一条线……简简单单的教法,朴朴实实的课堂。亦步亦趋,步步为营,直见性命。

(4)参与的课堂、让学的课堂:尊重、激发、共生。因生而动,美美与共。因人而异,以学定教。是“思想与思想的碰撞、情感与情感的交融、心灵与心灵的接纳”,与学生脉搏一起律动。

◎课堂教学的深度和力度决定课堂教学的温度和效度。

3.“五实,五要”观

“五实”观:朴实,扎实,充实,真实,丰实

平实新课堂是朴实的课堂:为自然而去,为完成三维目标而去;

平实新课堂是扎实的课堂:为发展而去,为师生共同成长而去;

平实新课堂是充实的课堂:为有效而去,为有价值的知识而去;

平实新课堂是真实的课堂:为生成而去,为创生新的智慧而去;

平实新课堂是丰实的课堂:为品味而去,为展示师生灵性而去。

◎“曾经在幽幽暗暗反反复复中追问,才知道平平淡淡从从容容才是真。”

“五要”观:以学生为本,以学习为本,以建构为本,以导学为本,以让学为本

要以课堂学习者为本,即以学生为本,使课堂成为学生学习的天堂和精神家园;

要以学生学习活动为本,即以学习为本,让学本课堂贯穿课堂教学的始终;

要以建构式主动学习为本,即以建构为本,实现知识建构、自我建构、对话建构,让建构成为课堂教学的主旋律;

要以师生合学型智慧导学为本,即以导学为本,实施以教师主导、学生主学为一体的智慧型导学策略,打造教学相长的高效课堂;

要以问题主导、学生主学为本,即以让学为本,开展小组合作探究主问题的学习活动,力争把课堂时空让给学生,让学生在问题探究和自主学习中获得充分自由的发展。

◎学本课堂是需要师生认真关注并精心营造的精神家园。

4.“六在、六看”观

“六在”观:在听,在想,在读,在议,在动,在写

学生在听,学生在想,学生在读,学生在议,学生在动,学生在写。

◎课堂是孩子们学习的天堂,课堂教学应与孩子的脉搏一起律动。

“六看”观:教学思想,教学行为,研究水平,教学实效,学科素养,教学创新

一看教师在教学中反映了哪些良好的语文教学思想;

二看教师在转变语文教学行为方面有哪些新的动向;

三看教师在语文教材钻研、教材处理、方法把握、教学设计、课堂把控等方面的研究水平和操作水平都有哪些提高,研究意识有哪些增强;

四看教师在挑战语文传统、创新语文教学程式、追求语文课堂实效性上下了哪些功夫,收到了哪些实效;

五看课堂上孩子们的观察能力、发现能力、思维能力和表达能力等语文学科素养都有哪些不同程度的发展和提升,孩子们在语文课堂上是否自由地、幸福地成长;

六看教师在教学中自觉寻觅、创新、践行了哪些语文学科教学规律,总结提炼出哪些具有广泛推广价值和运用价值的语文学科教学经验成果。

◎课堂教学的深度和广度,决定学生发展的高度和效度。

5.“七是、七定”观

“七是”观:过程,活动,时空,磁场,家园,建构,物化

高效课堂应该是师生双方情感共融、思维共思、智慧共生、体验共享、共同创造的完整共育学习过程,是“教师带着理念进课堂,学生带着个性去探究”的创新性共育学习活动,是“唤醒沉睡潜能、激活存封记忆、开启幽静心智、放飞囚禁情愫、彰显生命精彩”的广阔时空,是师生神摇意夺、心驰神往、激情绽放的缤纷世界,是预设与生成的“对话磁场”,是师生心灵互动、情感共舞的精神家园,是师生理性清风和诗意涟漪恣意流淌的一种有价值的、鲜活的、明敏的、独特的、审美的、新颖的共育建构,是物我两忘、天人合一的生命物化。

◎课堂:心灵互动、心驰神往、共生共长的精神家园。

“七定”观:定位、定标、定向、定法、定点、定线、定调

定位:确定核心理念,根据课程标准、年段目标、核心素养去定位教学方向。

定标:确定核心目标,根据核心理念、学科教学目标和学生实际去确定目标。

定向:确定主攻方向,根据核心目标思考教学“从哪里来?到哪里去?为什么去?”

定法:确定教学方法,以学定教,顺学而导,设计出适合学生和学科教学的教学方法。

定点:确定教学支点,包括切入点、问题点、过渡点、训练点、情感点、高潮点、落脚点。

定线:确定教学流程,是一线贯通、简洁明快,还是多线并行(诗意、大器、厚重)?

定调:确定教学基调,是静心(思考、写作、勾画)还是灵动(心动、手动、口动),是高昂还是低沉,是快速还是缓慢?

◎课堂定位,一定要定位在孩子们的未来。

问题之三:怎样打造有灵魂的高效习作课堂?
一、坚持习作教学的方向性

教学的方向性包括大方向(国家)和小方向(地方),主导策略是坚持“四有”观,把握主旨方向。

1.有正确的人才观

正确的人才观是什么?胡锦涛同志曾指出:“全面实施素质教育,核心是要解决好培养什么人,怎样培养人的重大问题,这应该成为教育工作的主题。”

2.有正确的课程观

温儒敏教授在第八届全国小语会上的主旨报告指明了目前中国语文教学改革的新动向:

①对课程改革要有客观认识。温儒敏教授说:“课程改革到今天取得了很多的成绩,也存在很多问题。其中有些问题不是课改带来的,而是社会的焦虑和变革造成的,我们要有清醒的认识。”

②对语文目标或语文素养的基本认识。温儒敏教授说:“语文素养是指中小学生具有的最基本的听说读写能力,以及在语文方面表现出来的文学、文章等学识修养和文风、情趣等人格修养。”

温儒敏教授在听说读写能力的基础上还提到了人格修养、学识修养,对语文课程未来的教学目标的定位有了更深的认识。

③落实课程标准的理念。温儒敏教授结合他的观察和调查,提到了教学的梯度、年段的针对性问题。他的一个重要观点是,目前教科书和课程标准本身在梯度上还没有明确指向,广大教师要一起摸索或尝试确立教学的梯度,努力做到根据每个年段孩子的发展特点和规律进行有针对性的教学。

④教师的职业倦怠。温儒敏教授指出,我们要正确认识面临的问题,以积极的心态应对小学语文教育各方面的问题和挑战。特别要重视培养学生读书的兴趣和习惯,同时广大语文教师也要培养自己的读书兴趣和习惯。

第八届全国小语会第二次会议(成都)讨论通过了“全国小学语文教学观摩活动”比赛方案,主要从小学语文教学内容入手,把小学语文分为两大系列:阅读课系列和表达课系列。

阅读课系列:以培养学生阅读理解和语言运用能力为主要目标的课,包括基于教科书的识字课、精读课、略读课、单元整组学习课、课外阅读指导课等。

表达课系列:以培养学生表达和交流能力为主要目标的课,包括基于课文的读写结合课、作文指导与讲评课、口语交际课、综合性学习活动课等。

“表达教学”板块的确立,使习作教学在语文教学中承载了更重要的任务。

第八届全国小语会第三次会议(重庆)深入讨论了语文教学的核心素养。作为全国小语会理事,我参加了本次研讨会,在会上,我表达了我的语文核心素养观:语文教学的核心素养是“表达”;阅读教学就是“学表达”;习作教学就是“练表达”;语文教学的最终目的就是让学生“会表达”。

3.有正确的教学观

怎样教好部编教材?陈先云理事长在“增强六个意识,教好部编小学语文教材”讲话中讲到了六个意识,即国家意识、目标意识、文体意识、读书意识、主体意识、科研意识。这六个意识为当前和今后的小学语文教学指明了方向。

4.有正确的目标观

语文教学的目标要以《课程标准》为准绳,在教学中全方位多维度落根语文核心素养。

5.有正确的评价观

要时刻关注地方教改方向和评价方向。

案例:关注评价改革,把握教改方向

2017年有一道语文题是这样的:“请从《红楼梦》《呐喊》《边城》《老人与海》《平凡的世界》《红岩》这六部作品中,选择自己感兴趣的人物、印象深刻的情节,写出自己的理解和感悟。”

分析新试题,获得新信息,把脉新趋势,收获新成长。

新思考:微写作!微作文!多维作文!

新特点:短平快!高精深!小活灵!

新问题:形式更多,要求更高,把控更难!

新试题:新趋势、新改革、新信号。

多维习作表达的考查成为主导潮流。 写作表达占了语文测试的主要分数。因此,写作能力和阅读理解能力是语文考试的主考点。可见,多维写作表达能力和阅读理解能力是今后孩子们在语文学科的学习中要重点培养的关键能力和核心素养。

以宽度为主导的全方位、多角度、深层次考核成为主要方向。 在基础教育阶段,宽度比深度体现出更大的价值。宽度将奠定和丰富人的知识结构,宽度最有可能在未来的发展中激发创新思维。

考查知识宽度,尤其是考查知识结构从“深”到“宽”的变化,其认知结构、价值取向、学习方向也要随之而变。弱化过去一味求深、求难、求全的价值取向,转向“考宽考活”“学宽学活”“多维表达”。

对地域文化、生活实践和时代热点的关注成为主流趋势。 文化习俗类、生活常识类试题的出现,传递着这样的信息——文化生活应该成为语文的考题。

让世界成为学生的教材:平时要鼓励学生多去看一看那些沉默的大山、澄碧的池塘、广袤的田园,去看一看风花雪月、高山流水、飞禽走兽、车水马龙、红男绿女,去看一看屋前的大樟树和路边的狗尾草。平时要想方设法把学生的眼光引向时代发展的方向,引向校园外那片无边无际的灿烂天空,引向沸腾的生活超市。用时代作课堂,用社会作课堂,用世界作课堂。

语文命题导向的改革,释放出非常明确的教改动向:语文教学要聚焦“表达”核心素养!

趋向生活、趋向灵活、趋向表达——这三个方向,将是今后重点中学测试重点发力的方向,也是小学语文教学需要重点发力的方向。

“方向”——教改方向、教学动向,只有把握住教学的走向才不会迷失教学的方向。

“方向”是一种智慧,真正高明的老师,会随时关注、学习、理解和贯彻执行权威教研部门的教改方向和教学动向,把脉语文教学走向。

二、坚持习作教学的开放性

要打造高效习作课堂,必须以开放的心态,多元化寻求习作教学资源注入。

作为一线教师,应当像蜜蜂一样,在教法的百花园中,到处采集对自己有用的花粉,酿造属于自己的习作教学的蜜。怎样坚持习作教学的方向性?我的主导策略是坚持读写结合,提高习作有效性。

案例:作文——学会用事实说话

本课例的主要教学理念是“简简单单、本本分分、朴朴实实”。

我的宏观设计,用三个词概括:

聚焦 :教学目标;

放大 :教学重点;

做实 :教学过程。

我的微观操作,用三组数字来说明:

“1”组数字:

聚焦“1个核心理念”:习作,用事实说话。

紧扣“1个中心意思”:“粗心”“高傲”“甲天下”……

欣赏“1首藏头小诗”:谢你谢他不忘恩,

永生永世好心情。

龙马龙凤霸王势,

好人好心梦成真。

推荐“1句写作名言”:事实是毫无情面的东西,它能将空言打得粉碎。(鲁迅)

分析“1篇经典短文”:小明是个粗心的孩子。

开展“1次课内练笔”:爸爸真粗心。

……

无数的“1”体现了我的习作教学思想:简简单单。

“2”组数字:

紧紧扣住“2个教学目标”:举例子;写具体。

努力突破“2个训练重点”:写什么?举例子;怎样写?写具体。

课前课后“2次经典推荐”:经典名言推荐;课外阅读练笔推荐。

精心设计“2大教学板块”:阅读板块(课例分析——学表达);写作板块(课内练笔——练表达)。

同时兼顾“2大教学流程”:

操作流程:猜谜引入—课例分析—课内练笔—拓展延伸。

训练流程:从哪里来?到哪里去?训练什么?怎样训练?

……

无数的“2”彰显了我的习作教学追求:本本分分。

“3”组数字:

做到“3个结合”:读写结合、讲练结合、说写结合。

解决“3个问题”:习作的“本”“源”“质”的问题。

呈现“3个课例”:《白鹅》《桂林山水》《我的伯父鲁迅先生》。

揭示“3种文体”的表达方法:写动物、写景物、写人物。

关注“3个层面”:文本与生本、目标与内容、教法与学法。

开展“3次讨论”:分别安排在涉及重难点的三个环节中。

放大“3个节点”:切入点(焦点访谈)、训练点(举例子、写具体)、落脚点(练笔拓展)。

……

无数的“3”诠释了我的习作教学理念:朴朴实实。

简简单单:两条目标、两个环节、两个重点。

本本分分:课例分析(学表达);课内练笔(练表达)。

朴朴实实:所有教学环节、教学策略都力争简洁、实效。

“借助”:借船出海,借鸡生蛋,懂得“借”才能梦想成真。要善于借助一切对习作教学有用的思想、能力、智慧、经验等。

“借助”是一种智慧,真正高明的老师,往往善于捕捉时机,借助一切有用的习作教学方法去打造自己的高效习作课堂。

三、坚持习作教学创新性

文贵创新,自古有之。只有不断地创新,习作教学才会充满生命的活力,习作教学的生命之根才会不断地强健。

策略:与时俱进,坚持创新。

案例:把“去年夏天很炎热”写具体

本习作教学案例:如何解决习作的“本”“源”问题。

细节回放:如何创新和活用习作语言?

我们写作时,如果将时尚语、现代语、生活语、俗语等适当改动一下,再灵活地运用到习作中去,习作语言就会更丰富、更具体、更生动。如:

名言创新

书山有路勤为径,学海无涯苦作舟。

(死读书,读死书,读书死)

(应试教育)

书山有路法为径,学海无涯乐作舟。

(活读书,读活书,读书活)

(素质教育)

俗语创新

上有天堂,下有苏杭。

上有天堂,下有铜梁。

怎样创新和活用习作语言?

过去“知了”这样叫:“知了,知了。”“热死我了,热死我了!”

现在“知了”怎样叫?“热,难耐的热!水,我要解渴的水!”

同样,夏天天气炎热的时候小狗趴在地上怎样叫?

一般的写法是:

小狗趴在地上,气喘吁吁地叫着:“汪——汪——汪!”

而创新的写法就可以这样写:

小狗趴在地上,气喘吁吁地叫着:“啤酒啤酒,知心朋友!”

小狗趴在地上,气喘吁吁地叫着:“我要空调!我要凉爽!”

小狗趴在地上,气喘吁吁地叫着:“饮料饮料有点甜,小狗口渴好可怜!”

小狗趴在地上,气喘吁吁地叫着:“矿泉水,解口渴,更解狗渴!”

小狗趴在地上,气喘吁吁地叫着:“饮料透心凉,和狗共分享!”

小狗趴在地上,气喘吁吁地叫着:“学生牛奶,小狗最爱!”

小狗趴在地上,气喘吁吁地叫着:“矿泉水,我爱你,就像老鼠爱大米!”

……

“创新”是一种智慧、一种策略,真正高明的老师,必须要有创新意识,要不断地进行习作教学的创新,去打造自己的高效习作课堂。

四、坚持习作教学的有效性

我们如何去营造朴实的、高效的习作课堂?

我认为,坚持“七定”教学,打造高效素质课堂。

我如何用智慧去打造高效习作课堂?

策略:简简单单,扎扎实实,本本分分。

案例:爱我中华诗文美

挑战诗文教学的智慧
——我这样教《爱我中华诗文美》

删繁就简:

渗透一个理念:作文生活化。

紧扣两个目标:诗文欣赏和诗文创作。

关注三个节点:诗文与生活、诗文与文化、诗文与课程。

实施四个环节:诗文导入、诗文欣赏、诗文创作、诗文评价。

达成五个效果:会寻觅诗文、会欣赏诗文、会创作诗文、会交流诗文、会喜欢诗文。

由易到难:

诗文欣赏(由点到面,逐步推进):先赏析《静夜思》,总结出诗文的三美特征,然后铺陈开去,推而广之。

诗文创作(由浅入深,循序渐进):一言诗—二言诗—三言诗—五言诗—七言诗—自由诗、热身练习—分组竞赛—自由创作。

五、坚持习作教学的多维性

策略:在“深度、宽度、效度”上做文章。

习作教学要顺时而变,顺势而为。既要与习作教学的脉搏一起律动,又要与时代发展的脉搏一起律动。主要在“深度、宽度、效度”上做文章。

深度:深度阅读、深度习作、深度教学……

我们现在好多语文教学停留在浅层状态下,好多老师还在教学生不停地“抄抄抄”:抄字、抄词、抄句、抄段、抄文……甚至背诵主要内容、中心思想之类的词、句、段等。孩子们的很多宝贵的时间就在一遍又一遍枯燥乏味的抄写中耗掉了,而真正该重点读写的时间却很少了!

案例:浅层状态下的语文教学

我们现在的课堂太忙了,我们的老师太忙了,因为我们现在有的课堂教学太苍白了。教学一个新的成语,有的老师叫学生赶紧把课本打开,把这个成语画起来,然后就考学生造句。

学生不假思索,张口就说:“我的弟弟长得欣欣向荣,繁花似锦。”

一个三年级的学生用“陆陆续续”造句:下班了,爸爸陆陆续续地回家了。

可以说,现在的孩子在语文方面缺的地方太多了!

其实,我们的习作教学何尝不是这样呢?我们都渴望从习作的全世界走过,但是走得太过匆忙,走得太过浮躁,使我们的习作教学始终在梦幻中前行。如果我们都多一点清醒和理性,多一点返璞归真,我们的习作教学也会回归天性、回归自然、回归孩子,就像这首耳熟能详的歌词所描写的一样:

星星还是那颗星星哟,

月亮还是那个月亮,

山也还是那座山哟,

梁也还是那道梁。

碾子是碾子哟,

缸是缸,

爹是爹来娘是娘……

当前语文教育真是教育改革的“天方夜谭”。作为教师,作为一个教了36年语文的教师,收获了海量的教改新词汇,至今茫然,如果要呐喊一声,那就是:不可折腾,回归吧!

习作教学应摒弃急功近利之为,还其质朴宁静的本真!

又想到了“鱼和渔网”的故事:其实,如果两兄弟聪明一点的话,路上共享一桶鱼,到了海边,利用渔网共同捕鱼一起生活,即携手共享幸福生活。

鱼和渔网的故事,其实就是现实与理想的故事。它挑战的是人的智慧!只要直面现实,直面理想,不忘初心,携手未来,就会从鱼和渔网的全世界里走过。

习作教学也应心怀理想,畅想未来。

一旦我们的作文教学研究成就了作文教学的成长,让小学作文教学真正回归作文的理性;一旦我们的作文教学研究成就了孩子们的成长,让每个孩子都拥有最最重要的写作才能,相信孩子和家长,以及为语文教学辛劳付出的我们,都会幸福得像花儿一样开放!

我们一起努力,让每个孩子都拥有一击制胜的最最重要的写作能力!

(本讲座实录于2018年3月在云南举办的习作讲座) t0KJ8gaXmYzIgthPg3u/jscO/ct0mYb3rje9uZdCLZlsg9E4cRV0T8Jhgbucx/XF

点击中间区域
呼出菜单
上一章
目录
下一章
×