



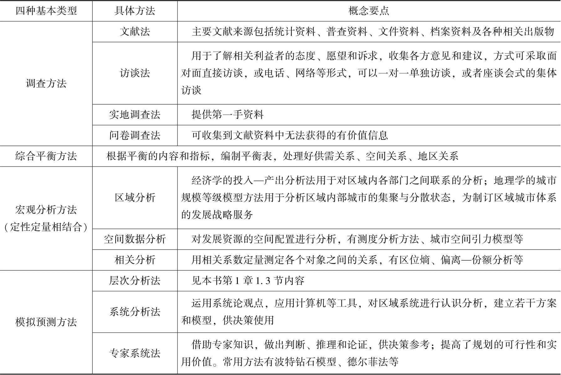
根据规划咨询的过程不同,规划咨询方法分为四种类型,包括调查方法、综合平衡方法、宏观分析方法和模拟预测方法,具体内容见表3-1。
表3-1 规划咨询方法基本类型
方法部分重点掌握各种方法的含义、分析内容、解决什么问题。
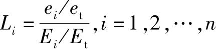
区位熵也称为专门化率,可用于衡量区域内要素的空间分布情况,比如反映某一产业部门的专业化程度,或者反映某一区域在全国的地位和作用。
在规划咨询中,用来分析区域 产业集聚度和比较优势产业 。
式中 L i ——某区域 i 产业在全国的区位熵;
e i ——区域中 i 产业的总量指标(如增加值、产值、产量、就业人数等);
e t ——区域所有产业对应的总量指标;
E i ——全国 i 产业的总量指标;
E t ——全国所有产业对应的总量指标。
区位熵 L i >1,说明区域内该产业具有 比较优势 ,是区域内的 专业化部门 ,值越大专业化水平越高; L i ≤1,则认为该产业是 自给性部门 。
1.优点
计算数据容易取得,计算简单易行。
2.缺点
1)作为一种静态分析方法,区位熵难以反映产业优势的动态变化和各产业的相互关系。
2)该方法的前提是每个产业在国家层面和区域层面具有相同的劳动生产率,实际情况难以达到这点。
3)没有考虑企业规模因素以及地区经济总量因素的影响,可能存在因为地区经济总量较小,而且某一产业存在规模较大企业,计算得到的区位熵就难以反映该产业实际的集聚情况。
偏离—份额分析法是把某区域经济的变化作为一个动态过程,以所在地区或国家经济发展为参照,将区域自身经济总量在一定时期的变动分解为3个变量,即份额分量、结构偏离分量和竞争力偏离分量,以此分析区域经济结构优劣和竞争力强弱,找出具有相对竞争优势的产业部门,进而确定区域未来经济发展的合理方向和产业结构调整原则。
1.明确时间范围( t 取5年或10年)及参照区域(上级区域或全国)。
2.计算份额分量( N ij )、结构偏离分量( P ij )、竞争力偏离分量( D ij ),是用来分析区域 i 内 j 产业部门的内部结构和竞争力。
假设区域 i 在[0, t ]一段时期,经济总量和结构发生了变化。设初期区域 i 的经济总规模为 b i ,0 ,末期经济总规模为 b i , t ;区域内有 n 个产业部门,用 b ij ,0 , b ij , t ( j =1,2,…, n )表示区域 i 第 j 个产业部门在初期和末期的经济规模;用 B 0 、 B t 表示所在地区或全国在相应时期初期和末期经济总规模, B j ,0 、 B j , t 表示所在地区或全国初期与末期第 j 个产业部门的规模。
以参照全国数据为例,则:
(1)区域 i 第 j 个产业部门在[0, t ]内的变化率为:
r ij = ( b ij , t -b ij ,0 ) /b ij ,0 ( j= 1,2,3,…, n )
(2)全国 j 产业部门在[0, t ]内的变化率为:
R j = ( B j , t -B j ,0 ) /B j ,0
(3)国家所有产业部门在[0, t ]内的变化率为:
R= ( B t -B 0 ) /B 0
(4)在[0, t ]内区域 i 第 j 个产业部门的增长量 G ij 可分解为:
G ij =N ij +P ij +D ij
N ij =b ij ,0 R
P ij =b ij ,0 ( R j -R )
D ij =b ij ,0 ( r ij -R j )
份额分量 N ij 是指区域 i 第 j 个产业部门按全国所有产业平均增长率的增长量, N ij >0说明 j 产业部门为全国性增长产业, N ij <0说明 j 产业部门为全国性衰退产业。
结构偏离分量 P ij 是指区域 i 第 j 个产业部门按全国 j 产业部门增长率的增长量与按全国所有产业平均增长率的增长量之间的差额,用来分析产业结构对增长的影响和贡献。 P ij >0,说明区域 i 的产业结构优于全国的产业结构,且值越大,说明产业结构对经济总量增长的贡献越大。
竞争力偏离分量 D ij 是指区域 i 第 j 个产业部门按自身增长率的增长量与按全国 j 产业部门增长率的增长量之间的差额,反映区域 i 第 j 个产业部门的相对竞争能力。 D ij 为正,区域 i 第 j 个产业部门在全国具有较大竞争力,且值越大,说明区域第 j 个产业部门竞争力对经济增长的作用越大。
(5)总偏离 PD ij = P ij + D ij ,表示区域 i 第 j 个产业部门的增长速度相对于全国所有部门平均水平的高低,用来衡量区域经济发展相对效果的指标。
3.计算结构效果指数 W 和区域竞争效果指数 u ,是用来分析区域 i 经济结构和竞争能力。
(1)区域 i 第 j 个产业部门在初期和末期分别占全国相应产业部门的比重为:
K j ,0 =b ij ,0 /B j ,0 , K j , t =b ij , t /B j , t
(2)区域 i 对于全国的相对增长率为 L ,则:
如果区域增长量 G i 越大, L >1,说明区域增长快于全国;若 P i 越大, W >1,说明区域经济中朝阳的、增长快的产业部门比重大,区域总体经济结构较好;若 D i 较大, u >1,说明区域各产业部门发展迅速,地位不断上升,具有很强竞争力。
4.编制偏离—份额分析表或偏离—份额分析图,进行结果分析。
波特钻石模型通过六种要素分析国家或地区各产业在竞争环境下如何形成整体优势,获得较强竞争力。
波特钻石模型涉及 四个基本要素 ,即 生产要素、需求条件、相关及支持产业、企业战略 ,以及 两个辅助要素 ,包括 政府和机会 。
1.生产要素
生产要素包括 初级 生产要素和 高级 生产要素:
初级生产要素是指通过 继承或简单投资 就能获得的要素,主要包括地理位置、天然资源、人口、气候、非技术性人工、融资等。
高级生产要素是指需要先期 投入大量人力和资本 才能获得的要素,主要包括高级人才、科研院所、高等教育体系、现代基础设施等。
2.需求条件
需求条件主要是指国内市场需求,包括 需求结构、需求规模 以及 需求成长 ,其中,需求结构对竞争力的形成更重要。
3.相关与支持性产业
国内上下游产业之间的良性互动,只有形成有效的 产业集群 ,才能确保整体竞争优势持久发展。
4.企业战略、组织结构以及同业竞争
必须形成 适应本国特殊环境 的企业战略和组织结构,并融入当地社会。
5.机会和政府
波特钻石模型的两个变量是 机会和政府 ,常见的产业机会形成包括基础科技的发明创新、传统技术断层出现、生产成本突然提高、全球金融市场或汇率的重大变化、全球或区域市场需求剧增、外国政府的重大决策、战争爆发等。
政府因素主要通过为产业或企业提供良好的环境,间接促进产业竞争力的形成,例如通过加大教育投资,提供高级生产要素;鼓励自由竞争;利用政府采购等。
1.概念
德尔菲法是在专家个人判断法和专家会议预测法的基础上发展起来的一种专家调查法,它广泛应用在市场预测、技术预测、方案比选、社会评价等众多领域。
2.德尔菲法的预测步骤
德尔菲法一般包括五个步骤:
(1)建立预测工作组。
(2)选择专家。
专家组由 技术专家、宏观经济专家、企业管理者、行业管理者 等构成,数量一般为20人左右,可根据预测问题的规模和重要程度进行调整。
(3)设计调查表。调查表的基本要求是:所提问题应明确,回答方式应简单,便于对调查结果的汇总和整理。比较常见的调查表有:请专家进行 选择性预测 ,或是进行 排序性预测 。
(4)组织调查实施。一般调查要经过 2~3轮 。第一轮自由选择,第二轮对较为集中的预测事件提出进一步的意见,整理统计形成初步预测意见;如有必要,再进行第三轮预测。
(5)汇总处理调查结果。利用生态分布进行数据统计处理。
调查结果通常取专家估计值的平均值、中位数、众数及平均主观概率等指标。
3.德尔菲法的优缺点(表3-2)
表3-2 德尔菲法的优缺点
4.应用范围
① 缺乏足够的资料 ;② 长远规划 和 大趋势 预测;③ 影响因素太多 ;④ 主观因素影响较大 。
对于一个分布若干城镇的特定区域,按城镇非农业人口规模从大到小排序,用 R 度量人口规模、NR表示城镇数目, CR 表示人口数量,建立数据关系NR= CR -D f,用指标 D f 来反映城镇体系等级规模结构。
法则: D f < 1,表示该区域的城镇体系等级规模结构比较松散,人口分布差异程度较大,首位城市的垄断性较强。
D f =1,表示该区域首位城市与最小城市的人口规模之比恰好为区域内的城镇数目。
D f > 1,表示该区域城镇规模分布比较集中,人口分布比较均衡,中间位序的城镇数目较多。
D f →0,表示该区域只有一个城市; D f →∞,表示该区域内所有城市一样大,人口规模分布无差别。这两种情况一般不存在。
城市首位度研究的是首位城市的相对重要性,用来衡量城市规模分布状况。常用的是两城市指数、四城市指数、十一城市指数,通常用人口规模来衡量,但考虑到我们国家城市人口统计并不十分准确,所以用GDP来衡量更符合国情。计算公式如下:
S 2 =P GDP1 /P GDP2
S 4 =P GDP1 / ( P GDP2 +P GDP3 +P GDP4 )
S 11 =P GDP1 / ( P GDP2 +P GDP3 +… +P GDP11 )
S 2 应该在2以上, S 4 和 S 11 为1左右,表明结构正常、集中适当;指数过大,则结构失衡、城市过度集聚,大城市病突出,首位城市压力明显;指数过小,集聚效应不明显,不能体现大城市的引领作用。
利益相关者是指受到规划(或项目)结果影响或可能影响的个人或群体,这里的影响包括受 直接或间接 的、 正面的或负面的 。
在规划咨询中,常见的利益相关者包括 规划委托方、当地政府和部门 、受 影响的企业和居民、规划编制单位 等。
1.规划委托方
规划委托方是一个关键的利益相关者,对于咨询机构来说,往往需要根据实际情况对委托方的期望和要求进行必要的修正。
2.当地政府和部门
实际工作中,发展规划往往把下一级政府作为利益相关方进行分析,涉及水利、交通的发展规划还需要将水利、交通沿线政府纳入利益相关方分析。
3.受影响的企业和居民
了解受影响的企业、居民及机构的真实意见,提高他们的参与度。
4.规划编制单位
规划编制单位应具备足够的技术水平 (技术性) ,还要了解相关政策 (政策性) ,并且协调规划决策中的各方利益 (协调性) 。
影响力-利益矩阵是利益相关者分析的常用方法,通过对利益相关者进行界定、分类,提供有针对性的管理策略,如图3-1所示。
图3-1 影响力-利益矩阵
根据不同类别的相关者采取不同的管理策略:
A.关键利益相关者,即高影响力、高利益相关的相关者:采取 紧密管理 策略,必须将他们对规划的接受情况纳入考虑范畴。
B.高影响力、低利益相关的利益相关者:有可能转变为A类,要对他们的利益 需求予以满足 。
C.低影响力、高利益相关的相关者:此类相关者往往能影响更为重要的利益相关者,应 保证其信息获取的渠道 。
D.低影响力、低利益相关的相关者:只需要给予 最低程度的关注 。
将地图独特的视觉效果和推理分析功能引入数据库,结合空间分析,广泛应用于事件解释、结果预测和战略规划。
GIS提供的服务包括空间数据服务和功能服务,基础功能包括:
1)发布地图功能。
2)地图操作功能。
3)地图浏览功能。
4)地物查询功能。
空间数据分析即对地理对象的位置、形态进行分析,以便提取和传输空间信息,为决策服务。分析方法包括:
1)空间图形数据的拓扑运算。
2)非空间属性数据运算。
3)空间和非空间数据的联合运算。
情景分析法是对系统未来发展可能性和导致系统发展的一系列事件、结果进行描述和分析。
情景分析法不追求预测的准确性,而是尽可能减少因未来不确定性可能造成的损失。
决策支持系统法是一种利用计算机交互技术,综合运用数据库、分析系统和模型、地理数据、专家知识(德尔菲法等)和用户交互界面,为无专业背景的管理者和决策者提供对非结构化问题的决策。
决策支持系统由四个方面组成:数据库系统、模型库系统、人机交互系统和可视化系统。