



隋朝大统一,开通封塞的丝绸之路,促进东西方之间的交流;大运河沟通东西、南北,又加强了国内各方流通。加之文、炀二帝都是虔诚的佛教徒,隋代佛教得以弘扬。仁寿年间,隋文帝曾令天下各州建舍利塔。
唐代更是中国宗教的鼎盛期,发展出天台宗、净土宗、禅宗、密宗、法相宗、三论宗、律宗、华严宗等八大宗派,完成佛教的本土化。
除佛教外,中国本土宗教道教,得到李唐王朝的青睐,空前活跃。此外,还有外来的摩尼、大秦、祆教等教派。
佛、道二教的宗教场所遍及全国都邑山野。目前遗留下来的唐、五代建筑,都属此类。
由于佛教经唐武宗、后周世宗两次“灭法”,加以后世毁损,目前无成组群的隋唐、五代完整寺院留存。仅据文献和敦煌壁画,解其一二(图6-2-14)。
图6-2-14 佛寺图 莫高窟第12窟北壁壁画(晚唐)
初唐律宗创立者道宣撰《关中创立戒坛图经》,绘有理想的律宗寺院:唐前期佛教寺院拥有庞大的建筑群,其平面布局与宫殿、住宅相似。重点殿堂沿中轴排列、周以门廊,成多路多进庭院;并常以楼阁为全寺中心。存世敦煌壁画,佐证此种以楼阁为中心的布局。此外,大型寺院还在其周边划分多个“别院”“分院”
(图6-2-15)。如西明寺“凡有十院,屋四千余间”(《三藏法师传》卷十);章敬寺“总四千一百三十余间,四十八院”(《长安志》卷十一);新罗全禅师在成都的大圣慈寺“凡九十六院,八千五百区”(《佛祖统纪》卷四十)等。这些院落可容纳不同宗派僧众,同居一寺。寺庙成为众僧平等的修习场所,独具特色。
图6-2-15 《关中创立戒坛图经》所示律宗寺院图
目前,遗存下来的隋、唐、五代实例多佛教建筑。以木构建筑为例,山西、河北现存唐代寺庙共4、5处,分别是五台山唐代南禅寺大殿、佛光寺东大殿,平顺天台庵大殿
,以及一座道教建筑芮城五龙庙大殿;河北正定开元寺钟楼的下层,可为半个。除五台佛光寺东大殿七开间外,余者多郊野寺庙三开间小殿,对比唐代寺观盛况,沧海一粟。
目前留存五代建筑亦以小殿为主,共6座(表6-1)。其中,平顺龙门寺西配殿是唯一悬山顶,余均为歇山顶。平顺大云院弥陀殿,最早采用普拍枋(图6-2-16)。
图6-2-16 平顺大云院大殿
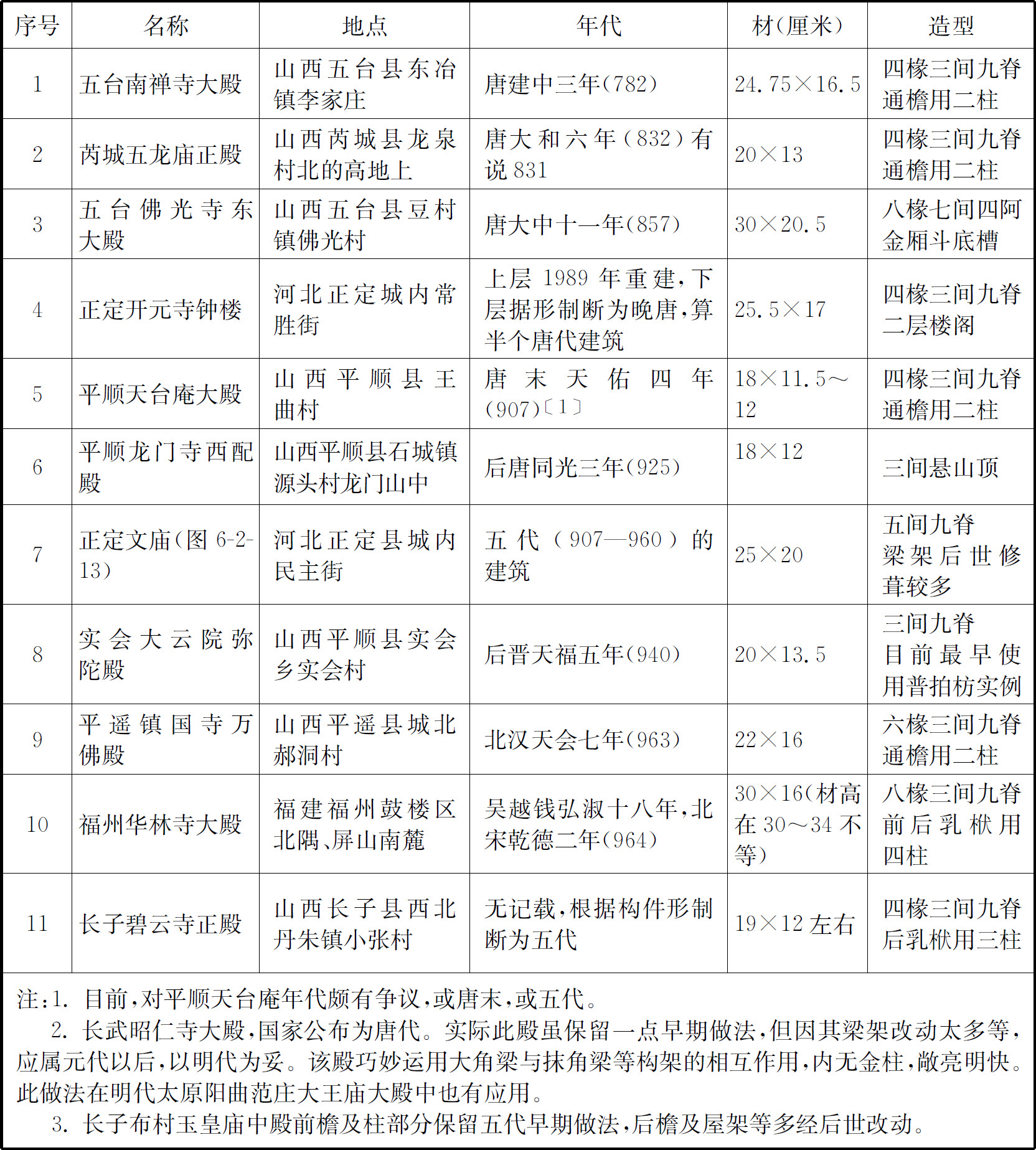
表6-1 我国现存唐代、五代木构古建筑列表
(1)南禅寺大殿
我国现存最早木构。面阔(11.75米)、进深(10米)各三间,总高约9米,斗栱用材24.75×16.5厘米
。
大殿小巧别致,清新秀雅,但蕴涵着遒劲的内力,唐构特点显著[图6-2-17(a)]。单檐歇山顶,举折平缓,出檐深远
。有阑额无普拍枋,转角处阑额不出头。四架椽屋通檐用二柱[图6-2-17(b)]。
图6-2-17 南禅寺大殿
(2)佛光寺东大殿
佛光寺创建于北魏孝文帝时(471—499)
,唐、宋(金)、元、明、清各代多有修建。东大殿改动较少,与泥塑、壁画、墨迹,寺内外墓塔、石雕等交相辉映,是我国古建瑰宝,声誉极高。
寺东西向。沿山坡分三个平台,第一层北有金天会十五年(1137)文殊殿。第二层台上现存清代以来建筑,此处唐代可能有一座七间三层的弥勒阁。第三层陡峭的平台上,为东大殿(图6-2-18)。
图6-2-18 佛光寺总平面图
东大殿是现存唐构中规模、等级最高的一座[图6-2-19(a)]。面阔七间(34米)、进深四间(17.66米);八架椽屋前后乳栿用四柱。斗栱用材30×20.5厘米
,合《营造法式》一等材。外观正中五间板门,两尽间直棂窗。殿顶瓦条脊,正脊两端为元代补配的琉璃鸱吻,高大雄健,仍沿唐制。
大殿柱网由内外两周柱组成(《营造法式》“金厢斗底槽”)[图6-2-19(b)]。内槽后半部为巨大佛坛,前为礼佛空间,五间内槽各置一组佛像。
屋顶梁架层分明栿、草栿,明栿月梁造。平闇天花,与日本天平时代(我国唐中叶)遗构相同。平梁上大叉手、无侏儒柱。两叉手相交顶点与令栱相交,令栱上承替木与脊槫,此法应是汉唐建筑习用之法,不见于宋元后[图6-2-19(c),(d)]。
图6-2-19 佛光寺东大殿
大殿立面每间比例近方形。柱生起、侧脚及柱头卷杀明显,斗栱与柱高比约为1∶2,斗栱占据檐下立面高度约1/3,屋檐出挑近4米。有阑额无普拍枋,阑额不出头。补间铺作简单,每间一朵,无栌斗,从底层正心枋上直接挑出。
东大殿举折平缓,出檐深远,构架简洁,遒劲有力。屋顶正脊短、无推山,垂脊几为一直线,屋面采用1∶2的平缓坡度,展现出稳健雄丽的唐风。
(3)正定开元寺钟楼
目前唐代木构中唯一的楼阁。惜后世修改,二层非唐构,1989年修复[图6-2-20(a)]。
楼阁通高14米,叉柱造,下层内部四柱壮大,其上斗栱雄伟,用材25.5×17厘米
,柱头有卷杀,无普拍枋,阑额不出头。内外柱之间施乳栿,乳栿后尾为第二跳华栱的位置,整体构造简约,属唐构遗风[图6-2-20(b),(c)]。
图6-2-20 正定开元寺钟楼
(4)天台庵大殿
位于山西平顺县实会乡王曲村一土丘之上,大殿基座石砌[图6-2-21(a)]。单檐歇山顶,瓦条脊,正脊两端黄绿琉璃鸱吻精美[图6-2-21(b)],大殿在金大定二年(1162)重修过,鸱吻或是此时遗物。立面版门、直棂窗。因角部檐出过大,后人加柱支撑。
方三间殿,面阔、进深均7.08米,四架椽屋通檐用二柱[图6-2-21(c)],用材18×11.5~12厘米
。四椽栿架在明间前后檐柱上,其上加平梁、叉手、蜀柱,令栱、替木、脊檩[图6-2-21(d)]。构架与山西芮城五龙庙正殿同。现存唐构中,仅此殿采用从斗口出的襻间,此法五代常见。四椽栿上立蜀柱、平梁上之驼峰、侏儒柱,从形制看与其他构件不同,为重修之物。四椽栿向外伸成华栱——“斗口跳”,简洁明了。
图6-2-21 平顺天台庵大殿
(5)芮城五龙庙
位于山西省芮城县龙泉村村北的土垣上,原名广仁王庙、龙王庙[图6-2-22(a)]。大殿木构,虽屡次修缮,仍属唐风。
殿面阔五间、11.47米,进深三间、4.92米,单檐歇山顶,用材20×11~12厘米,四架椽屋通檐用二柱(约宋式五等材)
。檐柱生起、侧脚明显。有叉手、托脚,有阑额无普拍枋,阑额至角部不出头[图6-2-22(b)]。无补间铺作。柱头五铺作出双抄偷心里转出一挑华栱,华栱后尾压在四椽栿下;泥道栱上施正心枋,正心枋上又施泥道栱,其上再施正心枋,泥道栱与正心枋交替[图6-2-22(c)],应为唐之前习用之法,宋《营造法式》未载(我国南方后世遗留一些实例,如福州华林寺大殿、金华天宁寺大殿等)。日本同期古建多见,如奈良唐招提寺金堂柱头铺作。
图6-2-22 芮城五龙庙正殿
(6)龙门寺西配殿
位于山西平顺县城东北40多公里处的石城乡龙门山中,半山腰缓坡上。始建于北齐,时称法华寺。后唐寺因山名,改龙门寺
。
寺院前低后高,颇具气势。主要建筑坐东北向西南,沿中轴线布置,四进房屋三进院落[图6-2-23(a)]。中轴线上依次有山门(元)、大雄宝殿(宋)、燃灯佛殿(清)、千佛阁(已毁),堪称深山中的古建博物馆[图6-2-23(b)]。前院内西配殿(五代),东配殿(明)。
图6-2-23 平顺龙门寺
西配殿建于五代后唐同光三年(925),面阔三间,通面阔9.87、进深6.8米,单檐悬山,现存唐五代古建中唯一的悬山顶实例[图6-2-23(c)]。柱头斗口跳,卷头下栌斗口出真华头子[图6-2-23(d)]。前檐北角柱为方形抹角石柱,经后世更换。其年代距唐亡仅18年,故风格、手法基本遵循唐式,弥足珍贵。殿前有一通五代乾祐三年石经幢,经文记有其时的龙门寺。
四架椽屋通檐用二柱[图6-2-23(e)]。叉手、托脚用料较大,形制古拙。纵向有襻间、捧节令栱等固济。四椽栿、平梁上下均有一定弧度,为“月梁造”。
(7)镇国寺万佛殿
位于山西平遥县囊垣乡郝洞村,五代建筑[图6-2-24(a)],以保留较多唐风而著称。室内遗存五代彩塑,延续晚唐风采[图6-2-24(b、c)]。
方三间殿,面阔11.57米、进深10.77米,单檐歇山顶。六架椽屋通檐用二柱,六椽明栿月梁造[图6-2-24(d)]。
图6-2-24 平遥镇国寺万佛殿
柱头有卷杀,生起、侧脚显著。斗栱层通高2.45、柱高3.42米,斗栱高约为柱高7/10,比佛光寺1/2还大。有阑额无普拍枋,阑额至角部不出头。阑额下有由额,阑额与由额之间为蜀柱(立旌),构成重楣。殿为皇室敕建,彻上明造,加工极其精湛。柱头七铺作双抄双下昂里转五铺作双抄偷心承六椽栿,为两跳华栱承栿最早的实例。其柱头辅作除耍头及衬枋头造型、补间铺作做法除小栌斗外,余均与佛光寺东大殿同。
(8)华林寺大殿
创建于北宋乾德二年(964)的越山吉祥禅院,其时福州尚属吴越国辖区,北宋尚未统一。明正统九年(1444),改名华林寺。
大殿面阔三间,通面阔15.87米;进深四间,通进深14.68米[图6-2-25(a)]。八架椽屋前后乳栿用四柱,梭柱。无普拍枋,前檐阑额月梁造,阑额至角均出头,直接砍杀。
殿前为敞廊,两前内柱间辟门;外檐柱等高,内柱升高[图6-2-25(b)],厅堂造。内柱、檐柱间的梁栿下部大量采用丁头栱,乳栿亦插入内柱,构架整体性较强。山面有中柱,内部无中柱,这些做法均引领了后世南方古建筑构架样式。“平梁背上置散斗三个,斗口内用驼峰承脊槫。这种作法,在国内现存木构建筑中,是个孤例”
。
图6-2-25 福州华林寺大殿
补间铺作外檐与柱头铺作相同,具宋代建筑特征
。皿斗、梭柱、檐柱泥道缝上作单栱素枋相间,又延续了南北朝、初唐的建筑形象。
此大殿具备南方方三间殿特点和一些福建地方手法,并与日本“大佛样”建筑存在传承渊源
,为研究宋代及宋以前南方建筑提供了重要依据。
(9)碧云寺正殿
位于山西长子县小张村,为山间小庙,尚未发现相关文献记载。就其形制拟断,应为五代建筑。方三间殿,总面阔12.24、总进深10.83米
。加上基座,总高8.48米[图6-2-26(a),(b)]。用材19×12厘米左右(用材不一),与晚唐平顺天台庵大殿,五代平顺龙门寺西配殿等类似。
有柱头铺作,补间为一斗三升扶壁栱。有阑额无普拍枋,阑额至角部不出头。柱头为四铺作出一跳单下昂(其下为真华头子),里转出一跳华栱压在三椽栿的下面,昂形耍头与下昂后尾一起压在劄牵的下面,具杠杆功用。其出挑完全用昂而不用栱[图6-2-26(c)],很少见,檐出相对低矮。为此,昂上立令栱(不似天台庵大殿无令栱),令栱上施替木,替木上承撩檐槫,屋面平缓。
屋架为四架椽屋前三椽栿后一椽栿用三柱。栿压在前后檐柱头铺作里转的一跳华栱之上,檄背与昂身斜切[图6-2-26(d)]。
图6-2-26 长子碧云寺正殿
南北朝时的大型寺院,不少以宝塔为中心,据《妙法莲华经》之《见宝塔品》而来。经云:七宝佛塔从地涌出,庄严美妙,证明释尊所说真实不虚。同时,《法华经》所谓刻画作像皆成佛道,造塔亦是大功德。
隋唐寺院布局呈现新气象,殿堂成为礼佛诵经参修的中心,塔地位下降。前塔后殿较少,或双塔并立,或另建塔院,或建于寺后、寺旁等。塔的类型多样:
从功能分,有佛塔、墓塔、风水塔、文峰塔等。
以结构而言,有空筒塔(如陕西西安大雁塔)、实心塔(如小型墓塔大多如此)、塔心柱塔(神通寺四门塔)、筒中筒塔(江苏苏州云岩寺塔)等。
从建材分,有木塔、砖塔、石塔、砖身木檐塔、金属塔、陶塔,甚至土塔。如海陵县“西池寺,其塔是土塔,有九级,七所官寺中,是其一也”
。估计应以多层夯土为塔心,外包砖或架木而成。
目前,隋、唐、五代的木塔、土塔未见遗存,存世多砖石塔、砖身木檐塔,依造型可分为多层、单层。平面方形为主,也有六角、八角、圆形等。六角形者,如山西省五台山佛光寺东边山坡的唐东都同德寺大德方便和尚之塔,建于唐贞元十一年(795)
;佛光寺内六角双层的祖师塔,无确切塔铭,应为隋唐遗构[图6-2-27(a)]。八角形塔,目前最早者是建于唐天宝五年(746)的河南登封市会善寺的净藏禅师塔[图6-2-27(b)]
。山西运城市寺北村的泛舟禅师塔,建于贞元九年(793)
,平面圆形,既保持窣堵坡的原形又象征圆寂、圆果[图6-2-27(c)]。
图6-2-27 佛塔举例
五代时,八角塔增多。多层塔层檐多奇数,依据立面造型可分楼阁与密檐两式。
(1)楼阁式砖石塔
木塔崇高而优美的造型引人入胜。因此,采用砖、石等坚固材料仿制木塔,出现楼阁式砖塔或石塔。
隋唐多层砖塔,大多采用叠涩出檐、反叠涩内收的方式。
五代至宋代,模仿木塔的程度、水平愈来愈高,如各层隐起柱枋、斗栱,以斗栱承载砖叠涩起檐;不少还把楼阁的平坐也表现出来。
结构上,内部可以登临的砖塔,多将塔的壁体砌成上下贯通的空筒,向上逐渐收分、缩小。楼层以木楼板划分,架以木梯。
现存唐代楼阁式砖塔中,典型代表如唐总章二年(669)建造的西安兴教寺玄奘塔(图6-2-28)。
图6-2-28 西安兴教寺玄奘塔
净土宗隆阐大法师,于唐永隆二年(681)建香积寺塔,平面方形。底层边长9.5米,单壁中空,用平素砖墙砌筑,东、西、北三面各有券形龛一个。南面辟门,室内为方室(图6-2-29)。
图6-2-29 西安香积寺塔一层平面图
著名的西安大雁塔,长安年间(704)建,明代修葺,高64米[图1-1-10(b)]。底层塔身是平素的砖墙,无仿楼阁倚柱、额枋、斗栱;上层塔身还保留砖仿木构的枋、斗栱、阑额等,塔底正面两龛内有褚遂良书写的《大唐三藏圣教序》和《圣教序》碑,西面门楣上石刻殿堂图显示唐佛教建筑(图6-2-30),是十分珍贵的资料。
图6-2-30 西安大雁塔门楣石刻(拓片)
江苏苏州虎丘云岩寺塔(图6-2-31),建于五代吴越钱弘俶十三年(959)。塔高七层,八角形,塔刹与砖平座已不存,残高约48.2米。塔体筒中筒结构,分外壁、回廊、塔心室,底层原副阶周匝已毁
。塔的出挑用材颇具巧思:此塔大部用砖,包括砖斗栱,砖砌圆倚柱,以模仿木构。这些斗栱、檐口出挑不多的地方靠砖叠涩出挑,出挑较大的部分则采用木材。
图6-2-31 苏州虎丘云岩寺塔
(2)密檐式砖石塔
唐、五代密檐塔,多立于较矮的台基上,第一层塔身特别高,乃重点装饰部位。有些曾经也有木构的副阶周匝,形成绕塔礼拜的室内空间。二层以上塔檐密布重叠,以有韵律的层檐作装饰。不少高层塔的层檐之翼角置木质角梁,下挂铜铁风铎,风动铎鸣,声闻数里,更增加了听觉上的审美情趣。
密檐塔一般为实心,大多仅能进入第一层。著名者有唐景龙中(707—709)建的西安荐福寺小雁塔(图6-2-32),为密檐式方形砖塔,初为15层,高约46米
,其底层四周曾有“副屋”或“缠腰”。宋政和六年《大荐福寺重修塔记》云:“以白垩土饰之,素光耀日,银色贯空”。至今,塔身仍可见到白垩土粉刷的残迹
。
图6-2-32 西安小雁塔历史照片(1906~1909)
云南大理崇圣寺千寻塔亦为密檐式塔,同样具备挺拔秀丽的姿态。塔建于南诏国后期,是现存唐代最高的砖塔之一,通高69.13米,底层边长9.85米。16级密檐式方形空心砖塔,西面设门,循梯而上,可达塔顶。
著名者还有河南富山的永泰寺塔、法王寺塔(图6-2-33);以及五代后周显德年间建的武陟妙乐寺塔等,均为现存密檐塔优秀实例。
图6-2-33 登封法王寺塔
石塔建造困难,留存的此期石塔,不少为石雕小型塔。例如,安阳灵泉寺唐代双石塔
(图6-2-34)塔刹不存,尚不能依据现状断定为盝顶。原或有塔刹,如山东阳谷县关庄唐代石塔(图6-2-35)
。
图6-2-34 安阳灵泉寺双石塔之西塔
图6-2-35 阳谷县关庄唐代石塔立面图
较晚的唐代密檐石塔,模仿木结构装饰越多,台基亦发复杂,出现台基和基座两部。例如:
乾符四年(877)山西平顺明慧大师塔,在须弥座式的基座下增加一方形基座。
南京栖霞寺舍利塔(图6-2-36),基座之上增饰莲座。此塔建于五代南唐(937—975),八角五层,“塔的整体构图,创造了中国密檐塔的一种新形式,就是它的基座部分绕以栏杆,其上以覆莲、须弥座和仰莲承受塔身,而基座和须弥座被特别强调出来予以华丽的雕饰”
。类似莲座,在山西羊头山清化寺塔中也有体现
。事实上,就整体造型而言,安阳灵泉寺双石塔等类似的唐代石塔
初步奠定此类石塔的造型。五代及辽朝密檐塔大多在此基础上演变,八角平面渐多、装饰愈加繁复,甚至影响了辽朝楼阁式塔的造型。
图6-2-36 南京栖霞寺舍利塔
(3)单层塔
隋唐五代单层砖石塔尚有不少遗存,多为墓塔,以明惠大师塔为著。该塔建于唐乾符四年(877),为雕刻艺术品。基座、须弥座、塔身、塔刹等各部比例精当,大气磅礴(图6-2-37)。
图6-2-37 平顺海会院明惠大师塔立面图
较大单层塔,如山东历城县神通寺四门塔,建于隋大业七年(611),用大青石块砌成。塔高15.04米,正方形,每边长7.4米,每面一门(图6-2-38)。塔内立方形石砌塔心柱,方2.3米,四周设佛像
。
图6-2-38 历城神通寺四门塔
河南安阳修定寺塔:
单层砖砌方塔[图6-2-39(a)]。此塔位于佛殿前中轴线上,代表了前塔后殿的早期寺院布局形式。塔顶和塔基座已毁,四角攒尖顶是新中国成立后补
。此塔四壁厚度不一,南壁最厚为2.32米
。开拱券门,门框额、门槛等全用整块青石制作。塔外表绚丽壮观,塔身四壁均有模制菱形、矩形、三角形、五边形及直线和曲线组合而成的各种形态的雕砖共3775块,图案76种,模压花纹砖图案有力士、伎乐、飞天、滚龙、飞雁、花卉及各类装饰结等。入口拱券外表,嵌砌一砖雕铺首,两旁伴以猬发力士[图6-2-39(b)]。
图6-2-39 安阳修定寺塔
另有一些造型奇特的塔。例如:神通寺龙虎塔与上文的四门塔隔谷相望,因塔身雕有龙虎而得名[图6-2-40(a)]。塔高10.8米,方形,基座及一层塔身为石材,而一层以上的斗栱及大部分塔刹是砖结构。塔身由4块石板筑成,雕隽四大天王、佛、菩萨、飞天、龙、虎等[图6-2-40(b)]。
图6-2-40 历城神通寺龙虎塔
小型的龙虎塔实例不少,如神通寺还迁移一座唐开元五年的七级小浮屠(现存六级),塔身正面也有高浮雕的龙虎
,被称作小龙虎塔。
最有趣的唐塔或是九顶塔,位于山东历城九塔寺(图6-2-41)。高13.3米,砖结构,八角形,塔身内
,南面距地面高约3.16米处辟一拱门,内为佛龛。檐上端各角设莲瓣,其上筑8座三层小方塔;中央小塔兀立
。九顶塔整个轮廓和谐美丽,线条柔和舒畅,犹如后世的金刚宝座塔。
图6-2-41 历城九塔寺九顶塔
(1)经幢
目前认为,经幢初唐时始见。中唐以降,建造陀罗尼经幢普遍。一般多建造于佛教寺院之中,也有建在通衢广陌处、甚至陵墓之中或之旁者,这应与密宗的修道法相关
。经幢不仅用于佛教,其他宗教,如道教、景教等
也会利用经幢传法。例如,易县龙兴观的“道德经”幢,应是道教效仿佛教而建造,颇少见。
一般经幢分幢座、幢身、幢顶三部。幢身多八棱柱,刻有经咒。整个经幢装饰丰富,“吐莲华之仰覆,垂璎珞之纵横。瑞气祥云,若盘龙之偃蹇;悬针垂露,似返鹊之翱翔。一轴真文,横铺八面”
。
北方遗留的唐、五代经幢,如五台山佛光寺经幢、山西潞城原起寺经幢等。江南一带保存更多,如杭州龙兴寺经幢、金华法隆寺经幢、嘉定南翔寺经幢、无锡惠山寺经幢,规模较大是松江唐经幢,残高9.3米。
浙江海宁安国寺经幢(图6-2-42),咸通六年(865)造,高7米,基座之上是二层须弥座、宝盖和仰覆宝珠等。较真切地表现出唐代建筑的风貌,极其珍贵。
图6-2-42 海宁安国寺经幢之一
河南新乡开元十三年(725)经幢
,也有类似的屋檐形状,但没有这样精美的仿木构做法。
(2)石灯
又称长明灯、燃灯塔,其功用有多种解释。佛教中,书经、造像、礼佛、燃灯等都是做功德
,这是石灯建造原因之一。或可能与燃灯佛清净光明,照耀于世有关。释迦牟尼前世用七枚青莲花供养燃灯佛,并敷鹿皮衣、布头发掩泥地,让燃灯佛走过,燃灯佛预言了释迦牟尼来世的成佛名号,意义重大。
有时石灯的功用和经幢合二为一,谓之灯幢。灯柱上刻经咒,或刻施灯功德经。
石灯遗存最早的是山西省太原龙山童子寺的燃灯塔,北齐天保七年(556)建,风化严重。另有山西长子法兴寺石灯,唐大历八年(773)造,高2.4米,须弥座上仰覆莲承托八角石灯,雕刻精美。
最为敦厚而大气的是吉林宁安唐渤海上京佛寺遗址中的石灯(图6-2-43)。凝重浑厚,是渤海石雕艺术品难得的杰作。
图6-2-43 渤海石灯
隋唐时石窟寺进一步发展,地域范围分布更广,不仅在中原、北方凿造尚有继续,新疆、四川等地更大规模开凿,如甘肃敦煌、洛阳龙门等为唐代所凿的重要石窟群。敦煌石窟的开凿一直延续至宋元,龙门石窟初唐为盛。
石窟的建设是建立在大唐雄厚的经济基础之上,并与皇室及王公贵族们的支持密不可分。“莫高窟……并是镌凿高大沙窟,塑、画佛像,每窟动计费税百万”
。安禄山、黄巢谋反,天子去蜀,此与中、晚唐巴蜀地区的石窟大量出现,或有一些关联
。
此时期各种功用的石窟并存,如禅窟、僧房窟、瘗窟、塔庙窟、佛殿窟及多功能混合的窟等,以佛殿窟、大佛窟为特色。
(1)幻若神居
就窟型演变看,唐中期后,立中心柱的石窟渐少,有些窟洞已将中心柱改为佛座。类似此时期佛寺布局中的佛塔,让位于佛殿一般。有些即便类似用中心柱形式,也在表现前后二室,前室供人礼佛,后室供佛像,中心柱兼具隔墙的功能。
佛殿窟是隋唐最普遍的窟型,为一大厅堂,在后壁或两耳处凿佛龛容纳佛像,顶部一般为覆斗形,更接近于一般寺院大殿形式,是礼拜与讲经之处。但是,巴蜀最常见的是平顶敞口窟(龛)
。
甘肃麦积山第5窟牛儿堂(图6-2-44),隋代始凿、唐初完工,依崖开凿,高险异常。洞窟直接从崖壁向内凿入,形成面阔三间的窟廊
。此仿木构窟檐,柱头铺作一斗三升、栌头雄大,中间有梁头伸出,标准的把头绞项造。补间铺作曲脚人字栱,有阑额无普拍枋,这些做法具有隋唐建筑特征。
图6-2-44 麦积山石窟第5窟
隋唐石窟本身的建筑造型既是对现实建筑的模仿,也是对理想世界的追求。譬如,龙门少数窟洞的顶部雕作天花形状,地坪雕与地砖相似的莲花或宝相花纹。初唐以前,莫高窟殿堂窟顶大多采用人字坡并绘有椽望、平棊。其后,天花的处理更加富丽。莫高窟一些现存唐代石窟的天花呈盝顶或覆斗形(图6-2-45),其中心有些画出平棊或藻井彩画。内墙壁画表现佛国净土世界规模宏大,经变画绚丽多彩,可窥见唐代建筑及建筑彩画技艺,弥补隋唐建筑遗存少的缺憾。
图6-2-45 敦煌莫高窟第158窟、第46窟
(2)山佛一体
受犍陀罗大佛像、龟兹石窟的影响,依崖凿龛、建造大像的做法在北魏云冈昙曜五窟及南朝摄山的栖霞千佛岩就有先例。
隋唐鼎盛时,以无量寿佛、弥勒佛为大型佛像的大像窟(龛)颇流行。从我国唐代北方各地所凿大像来看,最早者当属陕西省邠(彬)县大佛寺大佛像,开凿于638年
。河南洛阳龙门奉先寺(672)卢舍那大佛(图6-2-46),是释迦牟尼的报身像,结跏趺坐于须弥座上
。
图6-2-46 洛阳龙门奉先寺卢舍那大佛
自奉先寺开凿以后,全国凿大像之风日盛。如敦煌莫高窟第96窟(北大像,延载二年695),第130窟(南大像)开凿于开元九年(721);甘肃省永靖炳灵寺第171窟中的弥勒大像,高27米,或开凿于731年。大中三年(763)原州(宁夏固原)须弥山大佛窟,弥勒像高20.6米。最壮观的是乐山大佛,高58.7米,开凿于唐开元十八年(730)
。
以上大像利用崖壁开凿,山佛一体,气势宏伟。其上多曾覆以倚崖建造的多层楼阁作为前室,同时保护石窟、利于观瞻。据宋代李远撰《青塘录》载,唐德宗贞元十九年(803)“凉州观察使薄承祧建灵岩寺大阁,附山七重,中刻山石为像,百余尺”
。
总之,隋唐中华一统,华美与博大的时代精神,自然也充分体现在石窟寺的建造中。