



逆变器是把直流电能(电池、蓄电瓶)转变成交流电(一般为220V、50Hz正弦波)。它由逆变桥、控制逻辑和滤波电路组成,广泛适用于空调、家庭影院、电动砂轮、电动工具、缝纫机、DVD、VCD、计算机、电视机、洗衣机、抽油烟机、冰箱、录像机、按摩器、风扇、照明灯具等。在国外因汽车的普及率较高,外出工作或外出旅游即可用逆变器连接蓄电池带动电器及各种工具工作。逆变式直流稳压电源是利用逆变振荡的原理,将直流电压信号进行振荡产生交流信号,再将交流信号进行整流转换为想要的负电压直流信号作为输出,可以提供微处理器所用的某些接口器件和数模转换需要的负输出电压。
设计任务
设计一个简单的直流稳压电源,将+12V转变为-10V直流稳压电源,并保持电源输出不变。
基本要求
能够提供稳定的-10V直流电压。
由输入的+12V转变为-10V。
系统组成
逆变式直流稳压电源电路系统主要分为以下两部分。
脉冲振荡电路:利用NE555定时器将+12V的直流稳定电压进行振荡,得到连续变化的振荡脉冲波形。
整流电路:对振荡电路的脉冲进行整流稳压,并对电压进行极性转换,从而输出可调的负电压。
系统模块框图如图8-1所示。
图8-1 系统模块框图
模块详解
1.脉冲振荡电路
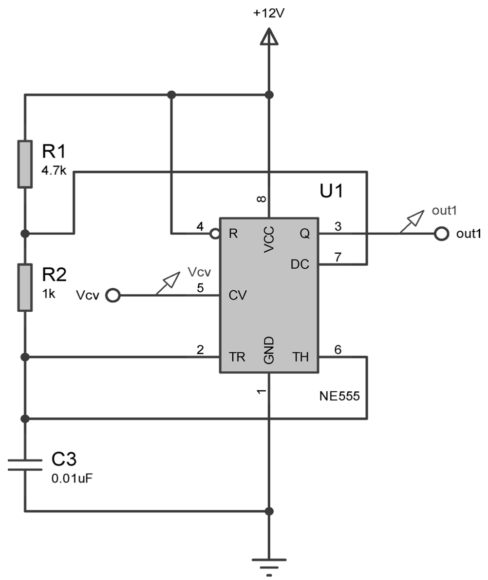
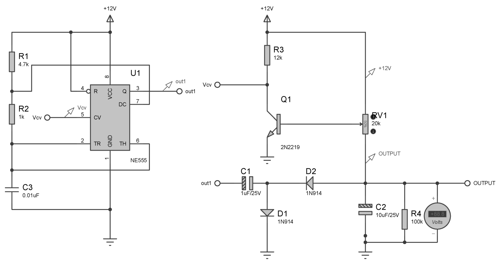
在脉冲振荡电路模块中,需要利用NE555定时器将直流电压输入转换为交流电压输出。脉冲振荡电路原理图如图8-2所示。其中R1、R2、C3为外接元件。根据NE555定时器的工作原理可知,电容C3充电时,定时器输出高电平;电容C3放电时,定时器输出低电平。电容不断地进行充放电,输出端便获得规律的矩形方波。振荡频率取决于 R 1 、 R 2 和 C 3 。脉冲振荡电路无外部信号输入,便可输出矩形波,即实现将直流电压变换为交流电压,也就是逆变的形式。
图8-2 脉冲振荡电路原理图
图8-2中电阻R1、R2和电容C3构成定时电路。定时电容C3上的电压 U C 作为高触发端TH(6脚)和低触发端TR(2脚)的外触发电压。放电端DC(7脚)接在R1和R2之间。电压控制端CV(5脚)外接控制电压 V cv 。直接复位端R(4脚)接高电平,使NE555处于非复位状态。 V cv 由12V供电电压分压得到,大小为50mV,波形如图8-3所示。
多谐振荡器的放电时间常数如下。
正向脉冲宽度 t PH 为
图8-3 控制电压波形
负向脉冲宽度 t PL 为
而输出信号的振荡周期 T 可由式(8-3)得出,有
由式(8-3)可知,输出信号振荡周期 T 为25μs,频率为40kHz。
脉冲振荡电路输出端out1输出波形如图8-4所示。
图8-4 脉冲振荡电路输出波形
2.整流及负电压产生电路
采用NE555定时器进行振荡后,选择适当的整流电路对振荡器的输出进行整流。输出晶体管交替地把负载连接到正电源和地端,从而对输出信号进行整流,能够利用电位器进行调压。
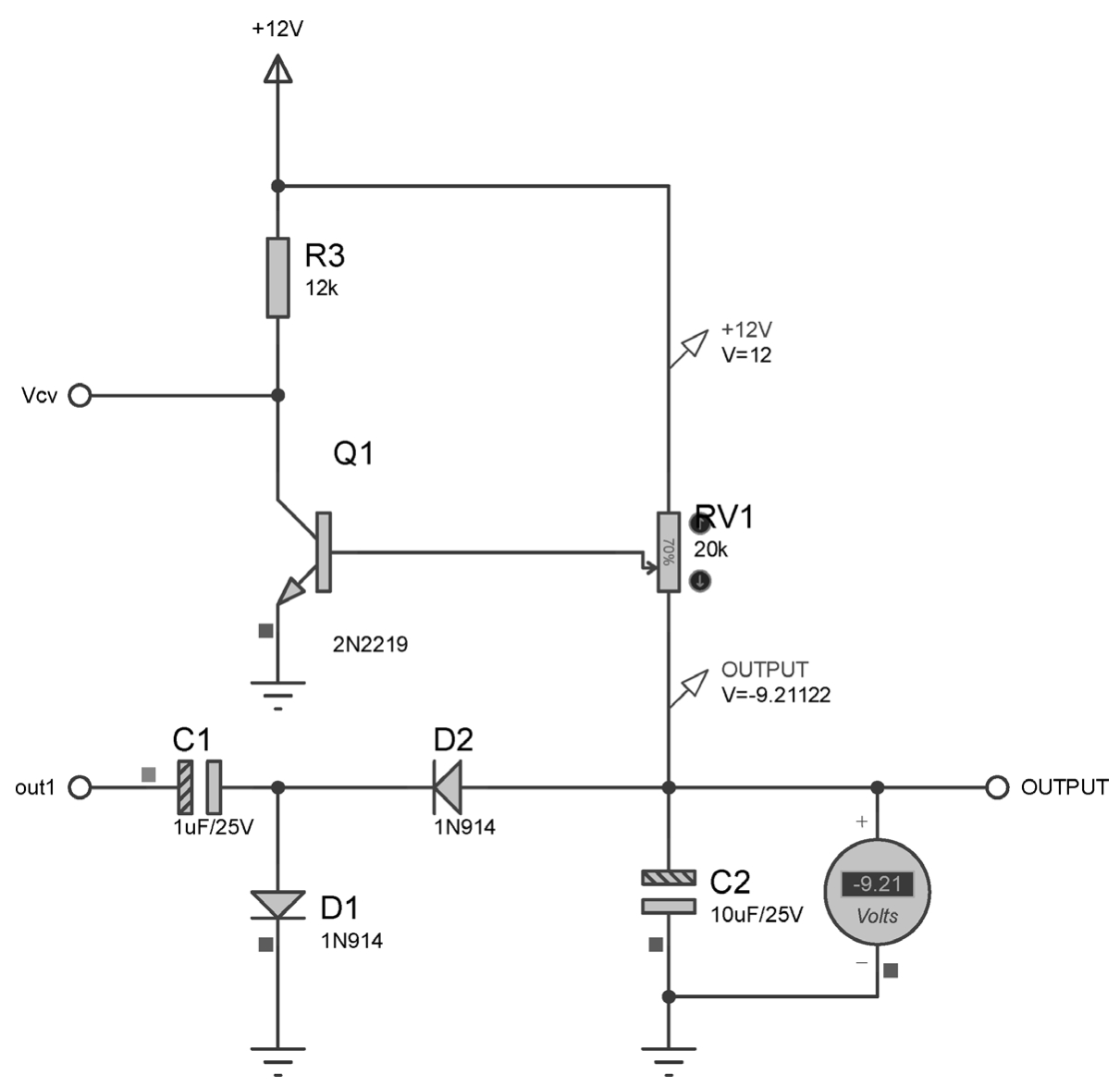
如图8-5所示,整流及负电压产生电路包括二极管D1和D2、电容C1和C2。当振荡器的输出电压out1为高电平时,二极管D1导通,out1通过D1对电容C1进行充电,充满电后,C1两端的电压等于+12V;当振荡器的输出电压out1为低电平时,二极管D2导通,此时C1两端的电压通过D2对C2进行充电,这样在C2两端获得的便是上负下正的负电压,该电压与C1两端的电压相等且方向相反,故整流电路输出为-12V。
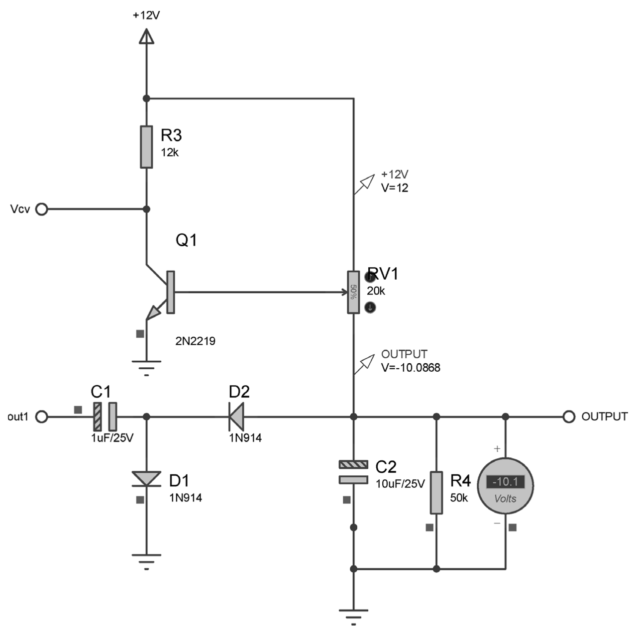
选取RV1的阻值为20kΩ,调整其至位置1(50%),整流及负电压产生电路仿真图如图8-5所示。
其中电位器RV1调整端与三极管2N2219基极相连,控制Q1导通与断开,从而改变输出端电位。12V电压经过RV1产生压降,在输出端与整流电路输出的-12V叠加,从而最终输出-10V电压。电路输出端OUTPUT波形以图表显示,如图8-6所示。
图8-5 RV1处于位置1时的整流及负电压产生电路仿真图
图8-6 RV1处于位置1时的整流及负电压产生电路输出波形
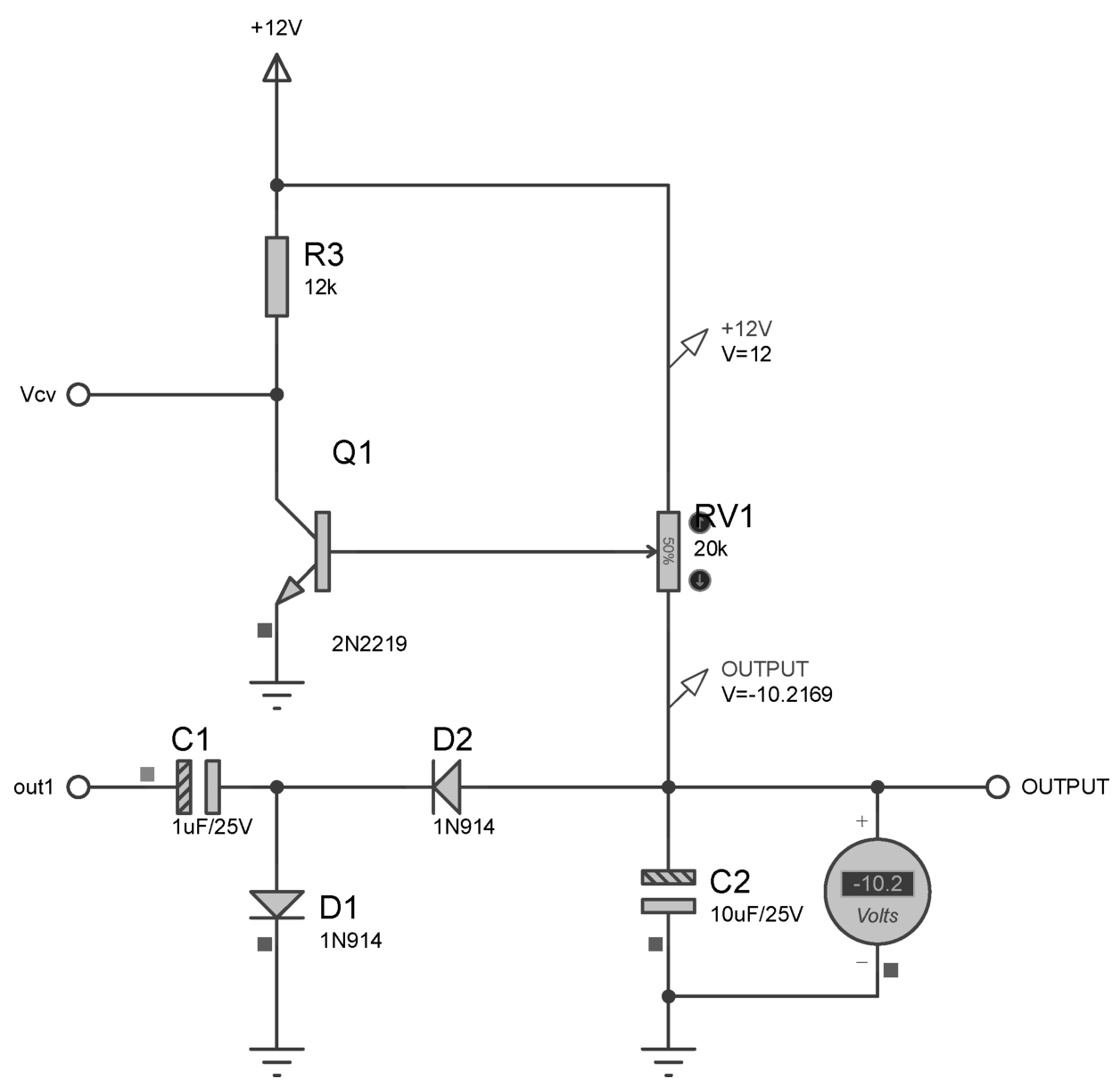
调节RV1至位置2(70%),此时整流及负电压产生电路仿真图如图8-7所示。
电路输出端OUTPUT波形以图表显示,如图8-8所示。
如图8-7所示,本设计利用电位器RV1将输出电压调节为-9.21V,实现了输出电压可调功能,并且电路输出端OUTPUT始终保持输出稳定直流电压。
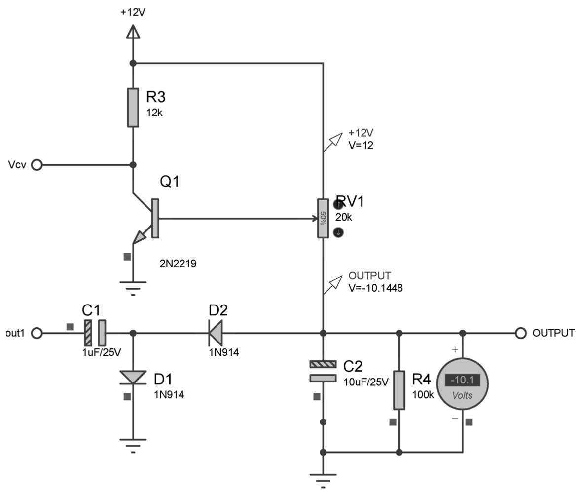
将RV1置于位置1(50%),在电路输出端OUTPUT处接入50kΩ负载进行测试,其仿真结果如图8-9所示。
输出端OUTPUT输出波形如图8-10所示。
图8-7 RV1处于位置2时的整流及负电压产生电路仿真图
图8-8 RV1处于位置2时的整流及负电压产生电路输出波形
在电源输出端添加50kΩ负载后,电源输出为-10.1V,与空载输出-10.2V电压十分相近,满足设计指标要求。若在电路输出端OUTPUT处接入100kΩ负载进行测试,则仿真结果如图8-11所示。
用图表显示加负载的电源输出波形,如图8-12所示。
对电源输出端添加100kΩ负载后,电源输出为-10.1V,与之前的空载与加50kΩ负载进行测试的结果几乎相同,故本项目中固定式倍压器直流电源为稳压电源。
图8-9 加负载后电源输出仿真结果(一)
图8-10 加负载后电源输出波形(一)
综上所述,本项目设计的逆变式直流稳压电源电路通过NE555定时器电路,将+12V的直流供电转变为矩形波,再将其通过电容的储能作用输出。12V的输入电压又经过RV1产生压降,在输出端与整流电路输出的-12V叠加,从而最终输出-10V电压。
逆变式直流稳压电源电路整体电路原理图如图8-13所示。
经过对电路板进行实测,输出端电压测得为-9.89V。设计要求输入+12V直流电源,输出-10V电压,实测基本符合设计要求。
图8-11 加负载后电源输出仿真结果(二)
图8-12 加负载后电源输出波形(二)
图8-13 逆变式直流稳压电源电路整体电路原理图
PCB版图
PCB版图如图8-14所示。
图8-14 PCB版图
实物测试
逆变式直流稳压电源电路实物图如图8-15所示,逆变式直流稳压电源电路测试图如图8-16所示。
图8-15 逆变式直流稳压电源电路实物图
图8-16 逆变式直流稳压电源电路测试图
思考与练习
(1)要产生负电压有哪些常用的方法?
答 :可以采用三极管推挽放大的倍压整流方法,也可以利用开关电源原理的电压反接原理及利用NE555定时器逆变式转换的方法。
(2)常见DC/DC电源电路有哪些?
答 :DC/DC电源电路又称DC/DC转换电路,其主要功能就是进行输入、输出电压转换。一般把输入电源电压在72V以内的电压变换过程称为DC/DC转换。常见的电源主要分为车载与通信系列和通用工业与消费系列,前者使用的电压一般为48V、36V、24V等,后者使用的电压一般在24V以下。不同应用领域规律不同,如PC中常用的是12V、5V、3.3V,模拟电路常用5V、15V,数字电路常用3.3V等。DC/DC转换电路主要分为三大类:稳压管稳压电路、线性 (模拟)稳压电路、开关型稳压电路。
特别提醒
测试过程中首先要观察经过振荡后的信号是否为满足要求频率的方波信号。