



基于对业界的粗浅理解和一些实践,我们将工业大数据分析的典型场景归纳为3类,如表2-3所示。①智能装备,通过对装备的互联和分析,提高后服务质量,指导研发创新,支撑定向营销等;②智慧工厂,打通不同生产单元与业务环节,结合不同时空颗粒度,从效率、质量和安全的角度,保证制造过程可视、可溯、可决;③产业互联,通过数据的融合与深度分析,提高协作效率,支撑新的商业模式。
表2-3 工业大数据分析的典型场景
不同行业的侧重点不同,工业大数据的3大典型分析领域如图2-1所示,高端装备制造业大多强调“服务型制造”“智能装备”“智能诊断”;化工行业则强调“安稳长满优”和生产安全;电子制造行业以生产质量分析(PQM)为核心;能源行业注重资产的完整和性能管理。根据工业领域特色,本节重点对PHM、PQM、PEM进行探讨,其他分析类型将在第7章中进行讨论。
图2-1 工业大数据的3大典型分析领域
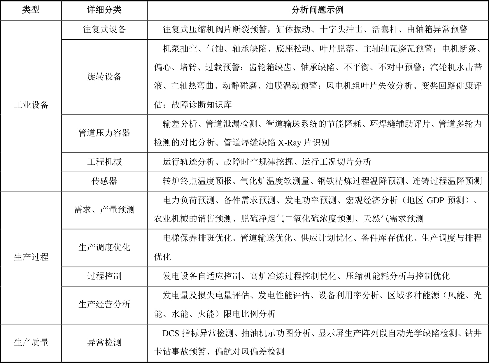
工业大数据分析问题示例如表2-4所示。
表2-4 工业大数据分析问题示例
续表
刻画物理世界的3大模型如图2-2所示。分析模型属于唯象模型 [1] ,在工业应用中,需要认知模型的指导,并与经验模型融合。
在行业应用中,采用的模型大多是形式化或部分形式化模型,这些模型的特点和适用场景如表2-5所示。
图2-2 刻画物理世界的3大模型
表2-5 模型的特点和适用场景
很多工业分析场景往往需要多领域机理模型的融合,文献[2]提供了开放、面向对象的以方程为基础的跨领域建模,包括机械、电气、液压、热力、生物、控制及面向过程的子系统模型,被很多商业和开源设计仿真软件采纳,加快了复杂工业过程的机理建模速度。
在不同场景下,机理模型对物理过程的描述精度不同 [3] ,因此对其他模型(包括分析模型)的需求也不同。在不同工业场景下数据与模型的特性如图2-3所示。微观机理模型通常无法直接应用于中观决策,如腐蚀电化学模型无法直接用于地下管道的季度预防性维修等。很多机理模型在环境(如充分光滑、没有阻力等)、模型(如系统可以用集总参数模型刻画且模型参数相对精确等)、动力学形态(如不存在湍流等)、初始状态(如可测且测量成本可接受等)等方面都有一定的前提假设或合理简化,在实际过程中需要用数据来检验其合理性或将其与分析模型融合,进一步提高模型的适用性。
图2-3 在不同工业场景下数据与模型的特性
分析模型与机理模型融合的4种范式如图2-4所示。
(1)分析模型对机理模型进行校正,提供参数的点估计或分布估计,如Kalman滤波。
(2)分析模型对机理模型做Post-processing。例如,利用统计方法对WRF等天气预报模型的结果进行修正或利用统计方法综合多个机理模型,以提高预测的稳定性。
图2-4 分析模型与机理模型融合的4种范式
(3)将机理模型的部分结果作为分析模型的特征。例如,在风机结冰预测中,计算风机的理论功率、理论转速等,并将其作为统计分析模型的重要特征。
(4)分析模型与机理模型融合。例如,在空气质量预测中,WRF、CMAQ等机理模型能够及时捕获空气质量的全局动态演化过程,统计学习模型可以对空气质量的局部稳态周期模式进行较高精度的刻画。Model Ensemble能够有效融合两种模型的优势。
一般来说,大数据模型的作用与机理复杂度密切相关。本节从产品相似度和机理复杂度两个维度出发,将分析算法应用总结为6个范式,如图2-5所示。
(1)可以根据产品相似度将工业产品分为大量相似产品(如风力发电机组等)和少量定制化产品(如大型水力发电机组等)。对于大量相似产品,在进行大数据分析时可以充分利用产品间的交叉信息;对于少量定制化产品,应深度挖掘其在时间维度的信息。
(2)可以根据产品机理复杂度将工业产品分为无机理产品(如电子消费品等,该类产品通常不需要深入元器件内部进行分析)、简单机理产品(如风力发电机)、复杂机理产品(如鼓风机、化工厂)。当工业大数据分析应用于复杂机理产品时,应更加注重机理模型与专家经验的融合。
图2-5 分析算法应用的6个范式