购买
下载掌阅APP,畅读海量书库
立即打开
畅读海量书库
扫码下载掌阅APP

餐饮营销与产品、组织体系的关系

威廉·达维多说:“伟大的设计在实验室产生,而伟大的产品在营销部门产生。”

美国通用公司前总裁瓦格说:“一个优秀的企业输出的不仅仅是优秀的产品,更有优秀的管理优质产品的方法。”

商业社会发展至今,营销对于企业的价值越来越大,营销也早已不再是脱离于生产运营,仅围绕产品如何更好地卖给消费者的独立行为,而是贯穿于产品研发创新、生产、服务、销售、推广等多维度的综合性行为。

在餐饮界,营销的价值愈发凸显,营销的表现形式也日益多元化。如何在菜品策划研发前期,赋予菜品营销价值,让菜品在面市以后更受消费者青睐?如何将一个有创意的营销策略付诸实践,让执行部门100%按照预设计划执行到位?这一系列的问题都反映一个现实:营销行为本身已与产品、组织体系的关联越来越深。

餐饮营销与产品的关系

首先,我们来了解一下,产品是什么?

常规对产品的理解是指能够供给市场,被人们使用和消费,并能满足人们某种需求的任何东西,包括有形的物品,无形的服务、组织、观念或它们的组合。

而在餐饮业,产品在狭义上可以被理解为菜品;在广义上它可以被理解为包括菜品、服务、文化等在内的一切内容。当然,餐厅的核心产品一定是菜品,其他诸如服务与文化等则可被视为附加产品,核心产品与附加产品共同作用构成消费者的综合体验。那么,餐饮营销与产品究竟有什么关系?主要体现在以下三个方面:

1.好产品,通常源于营销

好的产品创意,一定不是研发部门凭借经验闭门造车想出来的,餐厅一定要打破思维定式,认为产品研发就应当是研发部门的事情。事实证明,那些被消费者认可、追捧,甚至被奉为爆品的创意,大多是从餐厅的营销部门产生的,或者是在餐厅在市场营销过程中,从消费者的反馈中得出的。

笔者曾孵化过一个叫“酸囧”酸菜鱼餐饮品牌,这是一家以“老坛酸菜鱼”作为核心招牌菜的餐厅,同时配有其他3~5道不同口味的酸菜鱼供用户选择。在餐厅试营业的前1个月期间,餐厅做了“消费即送免费体验券”活动,还展开了用户满意度调查,分别通过线上、线下的营销方式,收集顾客对菜品的意见。其中问卷内容中,设置了这么一道题:“如果让你为餐厅增加一道口味的酸菜鱼,你最希望是什么口味?”,结果从收集到的近100份问卷中分析得出,有超过20位用户提到了“番茄口味酸菜鱼”(见图1-2)。

图1-2 酸囧番茄口味酸菜鱼

于是,酸囧餐厅决定研制一道“番茄酸菜鱼”,结果产品一经推出,便快速得到消费者认可,甚至单天销量超过招牌老坛酸菜鱼,为此,公司特意将番茄酸菜鱼命名为“酸囧番茄酸菜鱼”,并列为推荐招牌菜。

可见,餐厅在研发产品时,不仅要盯着产品本身,而且应当组织市场营销部门人员一起参与前期研发创意会,倾听消费者对产品的真实反馈,这无论是对现有产品的优化升级,还是对新品的创新,都能起到非常重要的作用。同时,研发部门一旦确定一道菜的研发思路,一定要走访市场,对市场同类型产品进行考察,有条件的餐企甚至可从产品或食材源头挖掘产品的深层次价值。

例如,西贝莜面村在研制水盆羊肉这一道菜时,从产品溯源考察到产品测试,再到菜品正式上市,共经历了13道流程,走访过全国20个城市,调研了90家水盆羊肉店;共进行骨汤测试13次;煮肉测试45次;骨料油测试11次;香料测试18次;酒曲测试16次;盐度比测试20次;羊后腿测试12种;牛羊骨测试13次;中央厨房作业指导书修订25次;门店作业指导书修订48次;培训鉴定74场次;三大中央厨房测试25次;羊肉缓化测试34次。这漫长繁复的产品研发过程,体现了西贝莜面村极致的工匠精神,也处处可见营销的影子。

2.产品为1,营销为0

如果说产品是1,那营销便是0。没有产品力支撑的营销行动,就如同没有1字后边的0,营销即便再出彩,也终究不过是没有灵魂的“稻草人”,消费者或许短时间会被吸引,但转眼就会离餐厅而去。

2018年,一家名为“泡面小食堂”的餐厅开遍了大街小巷。日式小清新的空间设计,据说搜罗了世界各地口味泡面的“泡面墙”,让“泡面小食堂”一度成为“打卡圣地”。然而,从火爆到大面积关门,“泡面小食堂”仅用了半年时间。究其根本,是产品“太贵”“和家里下的泡面没什么两样”……“泡面小食堂”的产品并未撑起营销内容中的“仪式感”与“情怀”。

所以,即便通过营销让用户第一次选择了餐厅,但若产品不过硬,也很难留住顾客,反而会让餐厅陷入接连不断差评的恶性循环。

3.好产品是最好的营销

杰罗姆·麦卡锡在营销4P理论中,阐述的第一个要素便是产品(Product)。过去10年,餐厅只要做好产品就不愁生意,这在某种程度上论证了一个观点:做好产品,本身就是最好的营销。

一款让人垂涎三尺的美味,通过器皿、装盘、创意呈现高颜值,再配以生动的故事与富有仪式感的上菜场景,不仅能让用户记忆深刻,而且还能促使用户拍照分享朋友圈,这无形中是对餐厅的宣传。如此,在高度认同产品的基础上,自然能为餐厅赢来口碑与复购。

2015年,阿五美食更名为黄河大鲤鱼,并将产品聚焦到黄河大鲤鱼,同时从食材、烹饪方式、品牌包装以及上菜仪式等4个方面进行了产品营销力塑造,最终大获成功,代表河南菜走进联合国,成为豫菜的代表。

在本书阐述的吸营销理论中,我将产品营销力打造作为餐厅营销力打造的第一个维度来剖析。

餐饮营销与组织体系的关系

组织体系是指组织内部的构成方式,为了实现组织的目标,在组织理论指导下,经过组织设计形成的组织内部各个部门、各个层次之间固定的排列方式。应用于餐饮行业,组织体系还包括个体与单店之间、单店与企业总部之间形成的组织结构。

产品与营销的战略决策,均是在企业的组织体系中产生的。因此,餐饮营销与组织体系有着非常紧密的关系。

1.营销效果有赖于组织管理

营销界一直流传着这么一句话:“营销三分靠策划,七分靠执行”。任何完美有创意的营销策略和方案都得靠科学的组织管理才能得到有效执行。

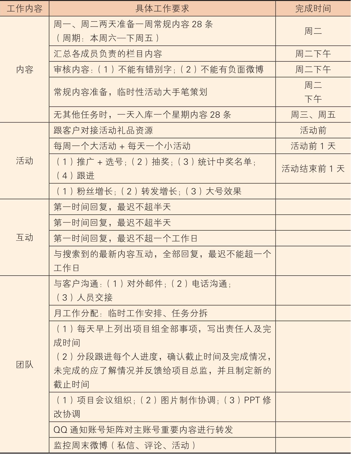
通过表1-1所示某公司新媒体营销的组织管理表,我们可以来探讨一下营销与组织管理的关系。

表1-1 某公司新媒体营销组织管理表

新媒体营销的日常推广是一项非常系统的工作,从内容、活动、互动、团队几个维度都有对应的工作完成标准要求和完成时间节点。如果再进一步细化,每个具体的工作内容都要明确到具体的负责人,每个系统都要严格按照内容标准、时间节点保质保量推进,最终才能让营销方案准确落地。

与此同时,整个组织管理的过程中,也需要时刻对整个营销执行效果进行检测与反馈,一旦有偏离或营销反馈有负面信息,必须及时调整营销策略。如此循环往复,才能让营销效果最大化。

2.组织力与营销力须“并驾齐驱”

我们经常聊到,网红餐饮红极一时,却往往昙花一现没有持续生命力,除了产品力缺失外,还有一大原因是组织体系的不完善,当组织体系不能为餐厅输送源源不断的新鲜血液时,当管理运营能力跟不上火爆的速度时,餐厅的夭折也便在意料之中。

作为上海第一代网红餐饮的“赵小姐不等位”在2017年全部关店,在谈及关店原因时,其创始人表示因无暇顾及餐厅而选择关店,“一开始也想过找专业的管理公司来经营,但也没能实行下去。”服务差、口感不好、量少……在关店之前,“赵小姐不等位”在网上就吐槽声一片。组织体系不完善导致一系列的管理问题,成为其关店的关键原因。

因此,只有当组织力与营销力并驾齐驱时,才能让营销的价值得以长久的维持与最大化的发挥。

如果说营销与产品是一种相互依存、彼此成就的关系,那么,组织体系则是它们背后的强有力支撑。没有强有力的组织支持,产品营销力打造就成为一纸空谈,营销行为也将是不切实际的空中楼阁,餐企自然难以持续发展。 12d/0jLCXgGgP7SxPdaJZkWPNH7RfmCs8O9twy78WvdRlT4V5R3VdeqhkLls/ZR2

点击中间区域
呼出菜单
上一章
目录
下一章
×