



        智能制造基本情况 | 
       
         
         | 
      
公司提出并实施“智慧华纺”信息化发展新模式,以智能工厂为核心,打造基于客户需求自组织生产的智慧企业。公司将信息技术与制造技术深度融合,以实现自感知、自诊断、自优化、自决策、自执行的高度柔性生产模式为目标,建立了“智慧华纺”的整体规划,并付诸实施。
   项目以数字印染工厂为突破口,打造创新型的生产模式,具体体现在以下四个方面:动态感知生产对象和生产过程,打造透明工厂;实时分析生产要素,全面掌握运行趋势;基于数据分析,依靠专家系统,实现自主决策;设备联网,系统联动,精准执行。
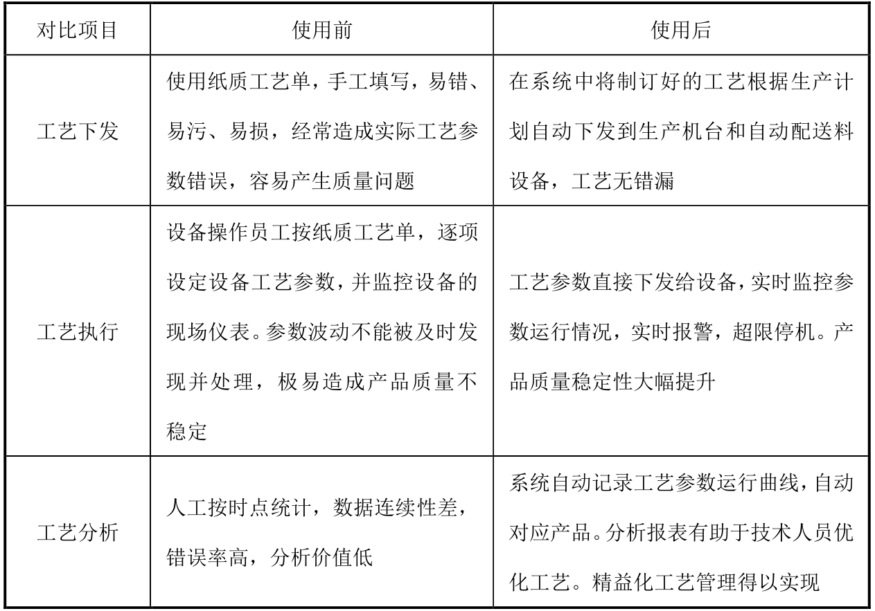
1. 工艺管理方面
   2. 染化料助剂配送方面
   3. 过程记录方面
   4. 经济效益方面
2018年,公司智能化生产车间实现毛利润8765万元,同等规模的传统生产车间实现毛利润3434万元,智能化生产车间效益是传统生产车间效益的2.55倍,体现了较好的经济效益。
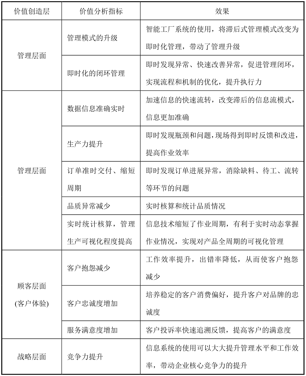
5. 在企业管理及其他方面的比较
   续表
   
   杭州开源电脑技术有限公司长期以来专业从事纺织印染CAD/CAM和ERP系统的研发、生产和服务。在全自动电脑调浆系统、染化料助剂自动配送系统、变色龙分色设计软件、平/圆网喷蜡制网机、平/圆网喷墨制网机、蓝光制网机、数码喷墨印花机、印染 ERP、印染在线采集系统等方面有丰富的实践经验和技术储备,为项目的实施提供了有力的支持和保障。
目前不存在重大问题,个别问题都已通过与项目合作单位沟通研究得到解决。