



如果我们去追溯知识管理的发展史,很快就会发现知识管理这一概念的产生时间并不长。Ikujiro Nonaka和Hirotaka Takeuchi于1995年出版的《知识创造型公司:日本公司如何建立创新动力机制》被认为是知识管理产生的标志 [17] 。
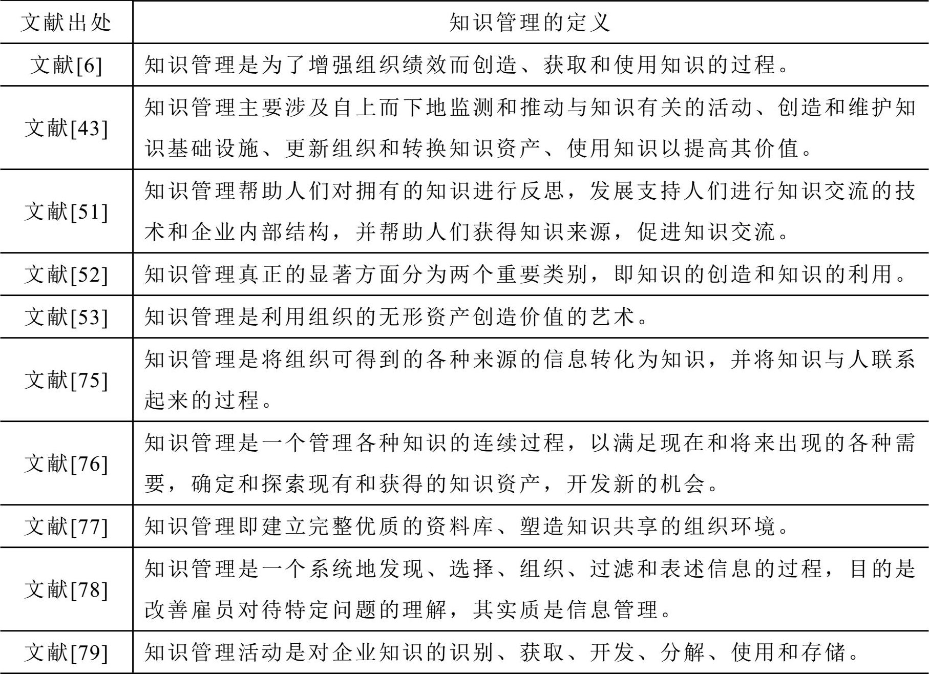
关于知识管理的定义,不同的学者站在不同的研究角度有不同的观点。例如文献[6]、[19]、[36]~[38]、[43]、[51]~[53]、[81]~[89]等对知识管理都进行过相关的研究和论述。此外,表2-4还列举了管理学界和企业界一些从事知识管理研究的学者们对知识管理的不同见解。
表2-4 知识管理定义之比较
通过阅读国内外学者对知识管理的研究文献,我们可以将知识管理的研究归纳为六大学派,即资产学派、技术学派、行为学派、传播学派、综合学派和复杂系统学派,它们的代表人物(或研究者的知识背景)和主要观点如表2-5所示。
表2-5 知识管理六大学派之比较 [72] [80]
为了使后续研究有一个概念基础,笔者通过上文对知识管理各种定义和各个流派的讨论,结合第二代知识管理和复杂系统的观点,试图对知识管理定义如下。
知识管理 是企业管理中的一个系统体系,具体地说就是管理者通过创造一种协作和学习的组织环境,使得企业中的每位员工能够方便和快速地获取、共享、重复使用企业中的显性和隐性知识,以形成个人知识和组织知识,并由此推动企业中知识的创造和传播,在充分肯定知识对企业价值的基础上,通过支持、激励个人将知识应用、整合到企业产品和服务中去,最终提高企业的知识创新能力和核心竞争力 [82] 。
知识管理是近年来企业管理领域出现的新生事物。对于知识管理的目的和作用,不同的学者也都有不同的观点,例如文献[84]~[88]都有一定的论述。由于这不是本书的重点,笔者通过对有关文献的综合,归纳出知识管理的目的和作用主要体现在以下八个方面:(1)节约知识获取成本;(2)提高知识利用率;(3)加速知识创新进程;(4)增强共享和合作的企业文化;(5)提高员工素质;(6)加快市场竞争的响应速度;(7)改进客户关系;(8)培养和提高企业核心竞争力。
知识管理战略是指企业为了长期的生存,以企业内外的知识作为最重要的资源进行管理的一系列的战略谋划、策略、战术和管理方法的集成,它必须包括整个企业内知识获取、共享与利用目标、活动计划、资源分配、支持活动规划和相关的评测体系,并确定相关人员的责任。
与知识管理战略不同的是,企业知识管理策略指的是企业在实施知识管理之前制定的、专门针对知识管理实施的总体计划,根据这个策略,管理者可以拟定一套实施方法的集合,以适应战略部署的需要。
一般认为,企业在实施知识管理时,从它对显性知识和隐性知识处理的侧重点不同,主要有两种策略可供选择,即编码化策略和个人化策略 [93] [94] 。为了更好地阐释这两种策略,文献[95]对它们进行了比较,如表2-6所示。
表2-6 两种知识管理策略的比较 [95]
除了编码化策略和个人化策略之外,文献[95]认为企业知识管理还应该有一种综合化策略 [96] 。实际上,大部分企业在实施知识管理时采用的都是将二者结合起来的综合化策略,只是侧重程度不同而已。
目前,对于知识管理概念框架(组成要素及其逻辑关系)的理论研究还在发展之中。表2-7列出了几个典型的对知识管理概念框架的论述。
表2-7 关于知识管理概念框架的观点比较
通过对上述文献的综合考察,目前普遍认可的知识管理概念框架应包括知识资产、知识人员、知识管理环境、知识管理流程和知识管理技术等几大组成部分。关于这些要素的综合概念框架模型,我们将在后续的章节中进行总结和论述。
对知识管理方法论的研究,目前已经有很多文献记载了一些阶段性或局部性的研究成果,如评估无形资本的方法 [39] 、知识打包的方法 [97] 、管理隐性知识的方法 [98] 、获取知识的方法 [99] 、知识审计的方法 [100] 和知识分类的方法 [101] 等。
在目前大量关于知识管理的文献中,有些是单纯针对知识管理概念框架的,有些是单独针对方法与步骤的,有些则二者兼而有之,是一种整体性的论述。表2-8和表2-9分别从知识管理概念框架和方法论两个方面对它们进行了综合分析。这些知识管理概念框架和方法论的描述没有遵循一个系统体系,显得零散而紊乱,而且基本上没有任何实际案例为佐证,因此操作性不强,甚至还可能对企业造成误导,引起知识管理实践中的混乱,使企业失去信心和掌控能力。
迄今为止,知识管理的诞生才经过短短的十几年历史,这一理念和活动进入企业管理领域的时间则更是有限,这正是导致知识管理方法论至今还非常不完善的重要原因。表2-8和表2-9的文献中有些即便提供了知识管理的实施步骤,但它们也都是不完整的,缺乏逻辑性和原则性的指导,而且其中每个组成模块蕴涵的进一步的细节并没有在文献中得到体现。
表2-8 现有文献中对知识管理概念框架描述的分析
表2-9 现有文献中对知识管理方法论描述的分析
在讨论开发一种知识管理方法论的时候,前面所说的知识管理概念框架与方法论是相关的,它们共同指导知识管理应该如何在企业中实施。对于知识管理方法论而言,知识管理概念框架在这个学科领域内起指导作用,因此,知识管理方法论应该在某些获得认可的知识管理概念框架内进行开发 [21] 。而这个概念框架就是包含了知识资产、知识人员、知识管理环境、知识管理流程和知识管理技术等几个要素的框架,它们将在后面得到进一步论述。
我们知道,方法论是指处理问题或从事活动的方式,它构成了我们完成一项任务的一般途径或路线 [107] 。方法论比概念框架更具体,它详细地说明了现实生活中应该如何以一种符合某个概念框架的方法来处理问题,是一系列过程、子过程与方法的集合。
从以上两个表可以看到,在现有的知识管理文献中,对知识管理概念框架和方法论的叙述都是不完善的,尤其是方法论的建立,缺乏元方法论的指导,几乎都是基于硬的系统方法论(如系统工程方法论)形成的,且不能完整地覆盖企业知识管理概念框架的内容。这正是本书需要引入全面系统干预元方法论以及基于政治和文化等系统隐喻的利益协调软系统方法论的基本动机。