



近年来,中国经济发展环境发生重大变化。国内方面,人口红利、城镇化等传统驱动因素对经济增长的边际贡献不断下降,传统的财政货币调控手段负面效应持续增加;国际方面,2008年全球金融危机余波尚未完全平息,逆全球化思潮又开始兴风作浪,贸易保护主义盛行,国际经贸、科技、教育往来出现波折,使全球产业链调整形势加剧。与此同时,经济发展不确定性因素的增多,加大了中国经济的下行压力。大数据、云计算、人工智能、区块链、物联网等新一代数字科技与实体经济的加速融合,带来新产业、新模式的无限可能,使数字经济得以蓬勃发展,为中国经济带来新的源头活水。同时,党和国家的支持政策、大步赶超的数字科技、完善的数字基础设施、超大规模的市场和丰富的人才资源等,为中国数字经济大步追赶甚至超越西方发达国家,创造出重要的时代机遇。数字经济将有效带动生产力提升和生产关系调整,助力中国经济质量变革、效率变革、动力变革,极大地改变中国传统经济版图,启动经济转型发展新引擎。
随着中国经济步入新常态,拉动经济增长的“三驾马车”(投资、出口、消费)增速放缓,人口、资源、环境承载力也逼近极限。面对不断加大的下行压力,中国经济亟须转型升级,从而实现高质量发展。与传统经济相比,资源消耗少、科技含量高、发展质效优的数字经济顺应时代要求,近年来保持了高速增长,其总体规模及占经济总量的比重逐年加大,开辟了中国经济版图的新疆域,启动了经济转型发展的新引擎。
经过几十年的高速增长,中国经济潜在增长率已呈现下降趋势,直接体现为经济增速的快速回落。2010—2019年,中国GDP(国内生产总值)增速持续下行,从10.6%逐步回落至6.1%,下降了4.5个百分点(见图1.1)。与之前10年动辄8%以上甚至10%以上的高速增长相比,2012年以来8%以下的增速相对偏低。
2010年,中国GDP占全球的比重为9.5%,而到了2019年这一比重已超过16%。中国经济体量大幅增长,并且叠加国内国际多重不利因素影响,导致人口、储蓄、投资、贸易、资源等要素对经济增长的支撑能力不断下滑,传统动能已是“无可奈何花落去”。
图1.1 2010—2019年中国GDP总量及增速同比变化
资料来源:国家统计局,京东数科研究院整理。
具体来看,一是劳动力供给增长放缓,中国60岁及以上人口从2010年的1.78亿人上升到2019年的2.54亿人,占总人口的比重上升到18.1%,而16~59岁的劳动年龄人口数量则从2012年以后连续7年下降,累计减少约2600万人,人口红利逐渐衰减。二是储蓄率向下调整,中国国民总储蓄率已从2010年的高点51.79%回落至2019年的44.41%,导致固定资产投资增速趋势性下降。三是外贸增长乏力,2001年加入世界贸易组织之后,对外贸易成为中国经济高速增长的重要动力,但近年来受中美贸易摩擦和逆全球化形势加剧等多重因素影响,外贸对经济增长的贡献率逐渐降低,全球化红利衰减。四是土地、资源、能源和环境约束加大,依靠土地、资源、能源和环境成本等形成的所谓“投资成本洼地”效应逐渐消失。
与此同时,多年的高速增长和数量扩张,给中国经济带来大量结构性问题,如企业产能过剩、创新能力不足,一些领域缺乏关键核心技术,金融服务实体经济的政策传导路径不畅,经济发展过度依赖房地产行业等,这些问题严重制约了中国经济的健康、稳定和可持续发展。
经济下行压力不断加大,倒逼中国经济加快新旧动能转换。抓住人工智能、大数据、区块链等新一轮科技革命和产业变革重大机遇,大力发展数字经济,将是中国经济高质量发展的必由之路。
数字经济是继农业经济、工业经济之后的一种新的社会经济发展形态。数字经济以使用数字化的知识和信息作为关键生产要素,以现代信息网络作为重要载体,以信息通信技术的有效使用作为效率提升和经济结构优化的重要推动力。以数字科技手段重构生产要素,数字经济催生出新的生产力,从而构建出新的生产关系,不仅能够大幅降低环境、资源消耗,提高经济智能化水平,而且可以为社会提供大量就业岗位,让更多人从数字经济的发展和带来的机遇中受益。
数字经济规模快速扩张,极大地改变了中国国民经济结构,不仅提升了国民经济发展效率,而且为中国经济高质量发展撑起一片新天地。中国信息通信研究院数据显示,2019年中国数字经济增加值规模达到35.8万亿元,占GDP比重达到36.2%(见图1.2)。按照可比口径计算,2019年中国数字经济名义增长15.6%,高于同期GDP名义增速约7.85个百分点。2014—2019年,数字经济对GDP增长的贡献率始终保持在50%以上,已成为驱动中国经济高质量发展的核心力量。
图1.2 我国数字经济规模占GDP比重年度走势
资料来源:中国信息通信研究院,京东数科研究院整理。
特别是在电子商务、数字支付、移动出行、网络游戏、智能城市等领域,中国有更多机会对发达国家实现弯道超车。电子商务作为中国数字经济的先行者,近年来始终保持着较高的增长速度。商务部《中国电子商务报告2019》显示,2019年全国电子商务交易额达34.81万亿元,其中实物商品网上零售额为8.52万亿元,占社会消费品零售总额的比重已上升到20.7%(见图1.3)。
图1.3 全国实物商品网上零售额占社会消费品零售总额
资料来源:商务部,京东数科研究院整理。
数字科技是实现数字经济的主要手段。大数据、云计算、人工智能、区块链等新一代数字技术在实体经济中的深度应用,引发传统经济系统性、革命性、群体性的技术革新和模式变革,为数字经济开辟了更为广阔的发展空间。2008年全球金融危机以来,中美两国在数字科技上遥遥领先,大量科技企业如雨后春笋般快速发展,有效带动了数字经济的高速增长。特别是在人工智能、大数据、金融科技等领域,中国与发达国家处在同一竞技场上,并占据重要地位。
数字经济在中国拥有得天独厚的生存土壤,例如大步赶超的数字科技、完善的数字基础设施、超大规模的市场和丰富的人才资源等,特别是党和国家对数字经济的支持政策发挥着无可替代的作用。
第一,中国拥有不断赶超的先进的数字科技,为数字经济发展奠定了良好的技术基础。数字科技是数字经济发展的根本动因,在大数据、云计算、区块链、人工智能等数字科技领域,中国正大步追赶甚至局部超越先进国家。中国庞大的人口和市场规模产生了海量数据资源,大数据产业高度发达,云计算产业市场规模仅次于美国,中国人民银行发行的数字货币DC/EP(DC指数字货币,EP指电子支付)已率先启动测试,人工智能被广泛应用于金融交易、城市管理、医疗服务等众多领域。截至2019年年中,中国5G标准必要专利申请量全球占比达到34%,居全球首位。从国家科技创新整体实力看,2019年全社会研发支出达2.17万亿元,占GDP比重为2.19%,科技进步贡献率达59.5%。世界知识产权组织评估显示,中国创新指数居世界第十四位。
第二,中国拥有比较完善的数字基础设施,为数字经济创造了良好的“硬件”条件。工信部《2019年通信业统计公报》显示,截至2019年底,中国移动电话用户普及率达到114.4部/百人,远高于全球平均的101.5部/百人;中国4G(第四代移动通信技术)基站数达到544万个,占全国基站总数的64.7%,是世界4G网络覆盖最完善的国家;中国4G用户总数达到12.8亿户,占全国移动电话用户总数的80.1%,远高于世界不足60%的平均水平。2020年,电信运营商加大了5G投资力度,截至2020年6月底,中国已建设5G基站累计达到41万个。
第三,中国拥有超大规模的市场优势,为数字经济创造了广阔的消费市场。中国是世界第二大经济体,人口总数近14亿,占世界人口总数的近1/5。中国拥有超过8亿的网民群体,为世界规模最大,产生了海量的数据资源。中国拥有1亿多市场主体,为世界最多。2019年《财富》世界500强企业中,中国上榜129家,数量超过美国。
第四,中国拥有丰富的人才资源,为数字经济提供了高质量的人才储备。根据教育部的数据,2019年中国普通高校本科生毕业394万余人,硕士研究生毕业57万余人,博士研究生毕业6万余人。中国科学技术协会2020年8月发布的报告显示,不考虑专升本、死亡及出国因素,截至2018年底,我国科技人力资源总量达10154.5万人,规模继续保持世界第一。2019年,中国出国留学人数和学成归国人数分别达到66万余人和51万余人,数据在近10年内均呈现攀升态势,连创新高。另据前瞻产业研究院数据,2019年中国应届海归中,近32.5%意向行业为互联网/IT(信息技术)。
更为重要的是,党和国家洞悉数字经济发展大势,推出了一系列支持性政策措施。党的十九大报告要求推动互联网、大数据、人工智能和实体经济深度融合,国家有关部门和地方政府亦纷纷出台扶持政策,加强规划引导和支持,将数字经济摆在国民经济发展的优先位置,这些都为数字经济创造了优越的政策环境。
凭借先进的数字科技优势,发达国家近年来加快布局数字经济,特别是积极抢占人工智能和数字制造新赛道。例如,美国政府提出5G Fast(5G加速发展)战略,德国政府推出工业4.0国家计划等。中国早在2015年就颁布了《中国制造2025》,将推动数字科技与传统制造业的融合发展列入国家战略。近年来,中央和地方对数字经济的支持力度不断加大,从理念、模式、路径等各方面构筑起数字经济新建筑。
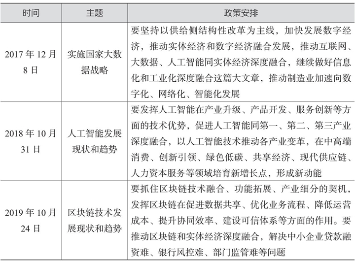
中央积极推动数字经济融入国家发展大局,大手笔擘画数字经济蓝图。2017年、2018年、2019年连续三年,中共中央政治局分别就大数据、人工智能和区块链等数字科技进行集体学习(见表1.1),对数字经济发展做出全局性安排,提出了一系列政策措施。
第一,推动数字科技和实体经济深度融合,加快产业数字化进程。坚持以供给侧结构性改革为主线,推动互联网、大数据、人工智能、区块链等数字科技与实体经济深度融合。运用区块链技术,解决中小企业贷款融资难、银行风控难、部门监管难等问题。以人工智能技术推动各产业变革,在中高端消费、创新引领、绿色低碳、共享经济、现代供应链、人力资本服务等领域培育新增长点,形成新动能。
第二,加快推进数字基础设施建设,带动数字经济创新发展。加快构建高速、移动、安全、泛在的新一代信息基础设施,统筹规划政务数据资源和社会数据资源,完善基础信息资源和重要领域信息资源建设,形成万物互联、人机交互、天地一体的网络空间。深入实施工业互联网创新发展战略,系统推进工业互联网基础设施和数据资源管理体系建设。推动智能化信息基础设施建设,提升传统基础设施智能化水平,形成适应智能经济、智能社会需要的基础设施体系。
第三,打造高水平人才队伍,为数字经济提供智力支持。建立完善的人才培养体系,打造多层次、多类型的数字科技人才队伍,培育领军人物和高水平创新团队。打造多种形式的高层次人才培养平台,加强后备人才培养力度。
表1.1 中共中央政治局三次就数字科技主题进行集体学习
资料来源:京东数科研究院整理。
2014年以来,国务院政府工作报告对数字经济的重视程度不断升级(见表1.2)。政府工作报告着眼大数据、云计算、物联网、人工智能、5G等数字科技前沿,鼓励数字科技与实体经济深度融合,领域越来越广。具体来看,主要体现在以下四大趋势性变化。
第一,2015年首次提出“互联网+”,2016年又提出“中国制造+互联网”,2019年首次提出“智能+”,随着数字科技的不断更新迭代,政策对数字科技与实体经济相互融合、推动数字经济发展的认识也在与时俱进,融合发展理念同步提升。
第二,从2014年提出新一代移动通信、集成电路、大数据赶超先进,到2017年提出加快大数据、云计算、物联网应用,再到2019年提出拓展“智能+”,为制造业转型升级赋能,政策鼓励数字经济发展的层次,从硬件生产到软件赋能不断升级,对实体产业数字化、智能化水平的要求越来越高。
第三,数字科技的具体应用领域,从数字化成熟度相对较高的商业、金融业,逐步拓展至农业、制造、医疗、养老、教育、文化、体育、医药、汽车、新材料等几乎全部经济领域。数字科技应用领域的不断拓宽,使数字经济得到更多落地机会,积累更多数据资源,反过来进一步强化数字科技的应用能力。
第四,从2014年提出设立新兴产业创业创新平台,到2017年提出推进国家智能制造示范区,再到2020年提出加强新型基础设施建设,政策对数字基础设施的认识不断更新,举措更加有力,投资力度越来越大,数字经济发展的基础越来越坚实。
表1.2 历年国务院政府工作报告中与产业数字化相关的表述
续表
资料来源:京东数科研究院整理。
国务院及国家各有关部门积极制定发布数字经济发展相关政策文件(见表1.3),持续推动产业融合发展,包容审慎发展新业态新模式,促进相关传统产业广泛应用数字科技,加快数字化改造,对数字经济形成全方位、立体化的政策支撑,构建起数字经济大厦的四梁八柱。具体来看,相关政策呈现以下三大特点。
首先,既有总体战略,如国务院发布多个文件明确信息化发展战略,推动制造业与互联网融合发展,也有行业规划,如工信部推动的两化(工业化和信息化)融合发展规划,农业农村部等推出的数字农业农村发展规划等,织就数字经济发展的一张大网。
其次,推动各经济领域全面数字化,制造业、农业、金融业、商务服务业等传统产业全线推进,不是局部的数字化,而是全领域、全方位、全过程的数字化。
最后,多部门联合制定发布数字经济发展相关政策,充分发挥不同部门之间的协同优势,最大化挖掘数字经济发展潜力,如国家发展改革委等13部门联合发文支持新业态新模式,有利于打破部门界线,发挥协同合作能力,推动政策顺利落地实施。
表1.3 近年来国务院及有关部门发布的数字经济发展
续表
资料来源:京东数科研究院整理。
地方政府对发展数字经济抱有高度热情,近年来密集出台了大量发展规划和政策举措(见表1.4),绘制出数字经济的施工图。特别是在2020年各省份发布的政府工作报告中,数字经济相关政策均成为浓墨重彩的一笔。地方政府大多将数字经济作为推动经济增长的重要着力点,投资力度、招商规模、涉及领域不断加大,配套政策越发完善。同时,一些地方政府将智能城市建设作为发展数字经济的重要抓手,鼓励数字科技企业参与智能城市建设,政企合力推动城市数字化水平发展。
全国各地对数字经济发展的重要部署,突出体现为七个特点。一是大量出台涉及未来多年的数字经济发展规划,如《上海市促进在线新经济发展行动方案(2020—2022年)》等。二是数字经济建设规模宏大,目标增速远超国内生产总值预期增速,浙江省提出到2022年实现数字经济五年倍增计划。三是将数字经济全方位融入经济社会发展,如重庆市以大数据智能化引领创新驱动发展战略。四是加快培育和发展数字科技产业体系,四川省将打造区块链、大数据、人工智能、工业互联网、5G网络应用和超高清视频等特色支柱产业。五是重点项目引领数字经济大发展,贵州省提出要建设融合标杆项目100个、示范项目1000个。六是突出标杆项目的示范带动作用,山西省提出要探索“区块链+产业”应用示范。七是西部省份加快数字经济追赶步伐,新疆力争2020年数字经济增加值达到3700亿元。
表1.4 近年来部分省(自治区、直辖市)出台的数字经济规划
资料来源:京东数科研究院整理。
智能城市建设已在全国部分城市落地。作为六个国家数字经济创新发展试验区试点之一,河北省雄安新区着力打造“数字孪生”智慧之城,将知识、技术、信息、数据等新生产要素作为支撑经济发展的新动能,推动城市管理和社会治理模式全面创新。智能城市操作系统概念的提出,为雄安新区智能城市建设提供了重要理论支撑,为城市各领域、各层面、各产业的数字化发展创造了重要的软件条件。
2020年1月,新冠肺炎疫情的暴发虽然严重冲击了中国经济,但数字经济却逆势而上,不仅保持了蓬勃发展的态势,而且在维护正常的经济和社会秩序方面发挥了重要作用。疫情之下凸显出数字经济的韧性和优势,同时也反映出产业数字化的必要性和紧迫性。从历史上看,大灾大疫往往会倒逼传统产业进行转型升级,从而催生新业态新模式。2003年的非典疫情加速了消费互联网的发展,2020年的新冠肺炎疫情则倒逼我国产业数字化转型加速推进。未来,产业数字化将打造数字经济发展的新高地。
2020年初,新冠肺炎疫情迅速蔓延。疫情大流行给我国经济社会发展带来重大不利影响,严重冲击物质生产、居民消费和国际贸易,给旅游服务、休闲娱乐、交通运输、教育培训等行业带来重大损失。在国内疫情形势最为严重的2020年第一季度,我国GDP同比下降6.8%,创近30年来最大季度降幅。
举国抗疫打破了经济社会运行的既有方式,以扩大社交距离和降低社交频率为目标的疫情防控举措,促使线下活动向线上转移。数字化生产、生活、工作、学习、就医、消费等活动,极大满足了“抗疫”需要,保障了社会的基本运转,成为重要的“减震器”。为此,国家有关部门出台了多项相关政策措施,积极鼓励数字科技投入抗疫大局,大力发展数字经济。政策鼓励数字科技深度应用于疫情追踪和监测,在政务、金融、教育等公共服务领域广泛推行“非接触式”服务,推行智能生产、远程办公、在线消费等数字化生产、工作和生活方式,吹响传统经济数字化转型的冲锋号。
疫情期间,线下实体经济加速向线上转移,新业态新模式借力实现快速腾跃,数字经济逆势呈现爆发式增长态势。2020年上半年,在全国社会消费品零售总额下滑的同时,实物商品网上零售额达到43481亿元,同比增长14.3%(见图1.4);与互联网经济密切相关的快递行业保持强劲增势,全国快递业务量完成338.8亿件,同比增长22.05%,超过2016年全年水平。数字经济的快速发展激励更多线下经济主体大力提升线上化、数字化、智能化服务能力,加速推进数字化转型,并深刻改变存量经济业态。
图1.4 2020年上半年社会消费品零售总额
资料来源:国家统计局,京东数科研究院整理。
传统经济的数字化转型,体现在生产、管理、营销、服务等各个方面,主要呈现四个突出特点。一是“无接触经济”陡然提速发展,在线零售、在线教育、在线医疗、在线办公等众多产业加速成长。同时,以往线下场景优势明显的医疗、教育、娱乐、影院、体育、会议、展览等行业,加大向线上迁移的力度,酒店、商超、旅游、博物馆等线下消费场景也加快数字化改造,线下服务线上化、数字化、智能化进程加速前进。二是电商直播等新型营销方式热度飙升,大量网红主播、传统行业老总、地方扶贫干部等加入电商直播大军,带动传统产业链优化升级。三是传统金融机构数字化转型大幅度提速,线上获客、数字营销、智能风控、智能客服等线上化、智能化服务需求喷发。四是智能城市建设的重要性和急迫性快速显现,智能交通、智能医疗、智能政务三位一体式的智能城市应急指挥调度系统,极大提升了城市的公共服务和组织能力,为大规模疫情防控打造数字利器。
疫情条件下,很多传统产业由于数字化、网络化、智能化水平不高,所以问题日益凸显。特别是大批中小企业数字化程度低、上云未成规模、抗风险能力不足,面对突发疫情,日常生产和供应链、价值链出现严重危机,甚至被迫停工停产。这一现象给传统产业敲响了警钟,促使传统产业进一步加快数字化转型,以更好地增强危机应对能力,保证企业在极端条件下的生存和发展。
数字产业化和产业数字化是实现数字经济的主要模式。与数字产业化相比,产业数字化涉及产业领域更多、市场规模更大,是未来数字经济发展的主攻方向。截至2018年底,我国中小企业数量已经超过3000万家,如果全部进行数字化改造,则可以带动巨大的投资需求,并大幅提高企业经营效益。产业数字化如果能扩展到整个传统产业,将打响数字经济当头炮,并彻底改变中国数字经济面貌。
产业数字化是指,在新一代数字科技的支撑和引领下,以数据为关键要素,以价值释放为核心,以数据赋能为主线,对产业链上下游的全要素进行数字化升级、转型和再造的过程,是推动数字经济发展的主要手段。欧美发达国家已制定多项重大战略来推动产业数字化。美国占据工业和信息产业的全面优势,拥有物理信息系统、大数据分析、信息安全等工业互联网关键技术,可以为传统产业发展提供强大的技术支持,产业数字化水平总体领先全球。德国在机械、电子、自动控制和工业管理软件等方面拥有较大优势。截至2018年,德国已经有超过200亿件机器设备通过网络连接起来,预计到2030年这一数字将达到5000亿。相对而言,我国传统产业数字技术基础薄弱,专业化人才供给不足,再加上部分企业认识不到位、内在动力不足等原因,产业数字化水平尚处于起步阶段。
全面推动社会生活、生产方式向数字化转型,不仅关乎中国经济内生性动力的培育,更关系到长期视角下中国经济稳定发展和国际竞争力的持续增强。利用互联网新技术、新应用对传统产业进行全方位、全角度、全链条的改造,将有效提高全要素生产率,释放数字对经济发展的放大、叠加和倍增作用。数据已被国家政策明确为与劳动、资本、土地、知识、技术、管理并列的第七大生产要素,这将大幅提升数字经济在国民经济中的地位,为产业数字化转型提供政策和理论支撑。
在国家政策推动、数据要素驱动、龙头企业带动、科技平台拉动、产业发展联动等多方面因素的共同作用下,中国产业数字化转型的效果初步显现。两化融合发展指数是衡量产业数字化水平的一项重要指标。根据国家工业信息安全发展研究中心发布的《中国两化融合发展数据地图(2019年)》,2019年两化融合发展指数达到86.7,已经提前完成《信息化和工业化融合发展规划(2016—2020)》设定的2020年指数达到85的既定目标,这为中国制造业高质量发展奠定了良好的基础。此外,消费互联网更是不断创新发展,农业、商业和服务业等领域的产业数字化提速前进,越来越多的互联网巨头企业以及重点行业中的骨干企业,通过科技平台赋能中小企业,推动上下游相关主体的数字化实践,实现从企业内部数字化到科技平台赋能的产业链协作。
后疫情时代,产业数字化将从自发变为自觉,从启动变为加速,迎来加速推进的黄金时代。未来,三大趋势将开辟中国产业数字化的新征程。
第一,数据要素重塑全新商业模式。数据作为一种新型生产要素已经被写入党的第十九届四中全会文件。加快培育数据要素市场、推进政府数据开放共享、提升社会数据资源价值、加强数据资源整合和安全保护,已成为要素市场化配置体制机制改革的重要内容。数据资源持续催生个性化定制、智能化生产、网络化协同、服务型制造等新业态新模式,推动形成数字与实体深度交融、物质与信息耦合驱动的新型发展模式,不断激发商业模式创新,已成为互联网等新兴领域促进业务创新增值、提升企业核心价值的重要驱动力。
第二,科技平台与传统企业融合共生。在商业服务数字化转型过程中,腾讯、京东等大型互联网平台,有效打通了供应链、创新链、服务链、物流链、金融链,为众多传统企业和开发者提供了数字基础设施和科技支撑,带动了中国数字经济发展。未来,在制造、医疗、交通等传统产业数字化转型过程中,拥有数字科技优势的互联网平台,同样将高效推动产业链上下游高度协同,促进生产、流通和消费的一体化,驱动生产和管理效率提升、产品供给创新和商业模式变革,实现科技平台与传统企业的融合共生。
第三,政企协同推动产业数字化转型。中国政府高度重视数字政府建设,目前中国31个省(自治区、直辖市)及新疆生产建设兵团和40多个国务院部门已全部开通网上政务服务平台。部分城市与科技企业合作建设智能城市,智能交通、智能医疗、智能政务三位一体同步推进,政务数据与商业数据融合开发,政企共同打造城市数字化基础设施。未来,“政府引导+平台支撑”将成为推动产业数字化转型的主要模式。