购买
下载掌阅APP,畅读海量书库
立即打开
畅读海量书库
扫码下载掌阅APP

企业在线学习师资资源建设

胜利油田培训中心 王爱平

互联网、云计算、大数据、5G等技术的发展深刻地改变了人们生活、思维、学习和沟通方式,在线学习在学校、企业及社会化培训机构得到广泛应用,已经逐步建立起包括学习平台、项目开发、资源建设、在线运营等在内的,由教师、管理人员、学员广泛参与的在线学习生态圈。在这个在线学习生态圈上,不仅知识产生、收集、传递、接收的方式发生了变化,而且学习的中心也从教师端转移到学员端。这种前所未有的变化对从事教学、运营的教师提出了更高的要求,也让他们承担起了更重要的职责。

一、企业在线学习师资建设的机遇与挑战
(一)企业传统师资建设存在的不足

开展在线学习后,对企业在线学习教师个人而言,一方面,教学理念、教学形式、教学内容及重难点、教学设计与步骤、教学时间与地点、教学氛围与活动及教学效果检验方法等都发生了巨大变化;另一方面,企业及培训管理机构在师资队伍方面的用人理念、管理制度、考核方式也有了很大不同,从而造成了企业师资建设的不足,具体表现为以下几点。

1. 理念滞后,没有树立现代培训思想

开展在线学习的过程中,许多管理者、组织者和实际运营者仍然按照传统的培训思路进行在线学习的管理。例如,某些企业把学员集中起来,在机房中统一进行视频学习,这是因为他们没有真正理解在线学习,没有使用“互联网思维”把在线学习的优势与企业实际情况结合起来,这种僵化的思想与在线学习“无用论”“威胁论”等都是理念滞后的表现。

2. 技术滞后,没有充分掌握现代学习技术

在线学习的兴起源自技术的进步,大量先进的理论方法、学习模式、管理平台、开发工具、学习设备随着技术进步而产生,又推动了在线学习的发展。许多企业的在线学习教师对新的技术有抵触情绪,处于被动接受状态,或者学习动力不足、掌握不深入、运用不熟练,使得在线学习的效果不理想。也有些企业没有配置、配齐相关软硬件环境,也造成在线学习技术没有用武之地。

3. 保障滞后,制度及政策支持力度不够

开展在线学习需要企业管理制度及政策的相应调整,以提供制度层面的保障支持。有些企业将在线学习视为“锦上添花”,将在线学习的投入、考核及效益分配与传统培训平等对待,从而对在线学习产生了消极影响。同时,在线学习师资的选聘、培养、使用及奖惩等队伍建设的措施没有落实到位,造成师资建设缺乏有效途径及可靠保障。

(二)国内外在线学习师资建设情况

伴随着在线学习的产生和发展,国外多家研究机构对从事在线学习工作的教师应具备的素质和能力进行了研究,并探索了建设师资队伍的途径。为了提升在线学习教师的任职能力,美国人才发展协会(ATD)及美国培训认证协会(AACTP)对在线学习教师资格进行了规范化的认证,并为其继续成长修炼、互相交流提供了专业权威的平台。美国颁布了在线学习教师的职业等级标准,详细界定了他们的能力标准。ATD的一项研究成果指出,在线学习教师需要具备的专业特质或能力包括兴趣适应能力、判断能力、沟通能力、仪表、诚实和节俭的特质、充沛的体力、创新能力、技术实现。

德国的企业在线学习教师的成长路径和培养过程具有开放性、自主性和灵活性三个特点,在线学习教师需要达到规定的专业能力要求(职业能力与教育教学能力),通常要经过三个阶段的学习和实践:基础教育和职业教育阶段、应用与实践阶段及资格获取阶段。

欧盟职业教育培训师能力结构新框架中对在线学习教师的关键能力提出了更高的要求。这些关键能力包括沟通技能、团队合作、解决问题、持续职业发展能力、个人发展、更新技术知识和新技术的应用等。关键能力在在线学习教师的未来发展中起着关键性作用,是在线学习教师的综合职业行为能力的重要组成部分。该框架中将关键能力作为重点,在线学习教师具备专业技能与关键能力,有利于在实施培训过程中培养出既能满足社会需求,又具备较强综合素质的人才,也有助于企业在线学习教师在未来的发展中从容应对今后的职业变化。

与国外相比,国内优秀企业更加注重内部教师的挖掘和培养,并给予他们相应的激励和约束政策。企业拥有自己的内部教师,不仅能够为企业员工提供一流的业务、技术和能力培训,还能够为企业员工传输本企业的管理理念和文化,保证企业员工能够较快地融入企业,从而促进企业竞争力的不断提高。

国内很多大型国有企业都要求企业在线学习教师“一专多能”。企业在线学习教师不仅是传道、授业、解惑的教师,而且还是一个管理者,他们应按照在线学习的流程,负责在线学习需求预测、在线课件开发、学习评价及教学活动的组织与实施。越来越多的企业培训机构和专业教师开始从多方面进行在线学习教师能力的提升与培养。例如,以项目负责制的方式,让专职教师参与在线学习项目的组织策划与实施的全过程,使专职教师真正了解企业与学员的实际在线学习需求,实现在线学习设计的最优化。在线学习教师一方面需要不断提升自己的专项在线学习能力,多方面获取先进的在线学习理念和在线学习方法,不断增强在线学习效果,实现在线学习目标;另一方面他们还需要深入一线调查、研究、学习,了解企业及员工的在线学习需求,掌握更多的现场实践经验,努力提高自己的专业水平。

有的公司将在线学习教师明确分为“三级教师、二级教师、一级教师”三个教师等级,层层递进,设计差异培训,形成结构分明的教师人才梯队培养规划,从而打通企业在线学习教师职业发展通道,按照“三级教师、二级教师、一级教师”的顺序为在线学习教师开辟能力等级晋升的通道,并在企业内部干部和员工中发掘人才,主要从专业能力、岗位实践、支持度三方面综合评审,选择综合能力突出的教师作为品牌师资力量,发挥标杆和导向作用,并通过O-TTT专项培训对企业在线学习教师进行赋能,同时出台内部兼职教师管理制度,完善兼职师资库建设。

总之,企业在线学习教师除应具备通用的基本素质能力外,还需要掌握互联网思维、现代化培训方式、学习项目的全流程设计、应用新技术开发在线学习产品、在线学习需求调查与效果评估、在线项目实施运营和培训资源整合等能力。因此,企业应对企业在线学习教师引入工作量考核制度,量化企业在线学习教师的各项任务;建立聘任管理制度,明确在线学习教师职业要求;开展内部交流,组织在线学习实践活动和行业前沿会议;使企业在线学习教师树立终身学习的理念。这些都是对企业在线学习教师进行赋能的有效途径。

(三)新时期企业在线学习师资建设的新要求

随着社会进入5G和人工智能时代,社会发展、企业经营和个人价值实现都对在线学习师资建设提出了新的要求。

(1)社会科技进步的要求。

随着社会的发展和科技的进步,一大批高新技术应用于社会的各行各业,深刻影响了社会的发展和人们的思想与行为,以信息技术和通信技术为基础的网络技术与教育培训的结合,形成了“互联网+培训”的理论和实践应用,新一代的员工生长在网络时代,已经很好地适应了“网上生活”,5G和人工智能的应用进一步将人们锁定在网络上,因此,企业在线学习教师必须顺应这种趋势,掌握在线学习的理论与技术,实现与社会科技发展的同步。

(2)企业发展战略的要求。

各企业在新时期一个共同的特点就是在企业经营战略和人才培养上与ICT(信息和通信技术)、转型发展、实现信息化与工业化的融合。随着云计算、大数据、物联网、虚拟场景在企业中的应用越来越广泛,自动化、智能化技术水平不断提高,企业员工数量持续减少,对员工能力要求持续提高,员工不仅要做本岗位的专家,还要做到“精一专二了解三”。因此,在员工培养方式上表现为工作场景与学习场景、工作时间与学习时间趋于统一,海量学习资源与基于岗位的个性化精准培训相统一,这就要求企业广泛开展在线学习,把学习质量和学习效率提上去,这些都需要大量具有现代思想、掌握在线学习技术的教师团队来支撑。

(3)培训事业与个人价值实现的要求。

每一次科技进步都促进了教育培训工作的发展,也成就了一批能够抓住机遇迎难而上的成功者,同时会淘汰一批因循守旧、不思进取的落后者。观察中国职业教育的发展可以看到,从技校、职工大学、电视大学、网络成人教育、职工培训到网络学院都遵循了这样一个规律,每一名企业在线学习教师要想在培训事业中立于不败之地并做出成绩,就必须顺应规律,勇于自我革新。

二、企业在线学习师资建设途径
(一)企业在线学习师资工作情况分析

通过对已经开展在线学习的企业进行调查后发现,在线学习表现为以下几种主要模式。

1. 完全线上培训模式

培训的全部环节都在线上进行,包括线上组班、线上学习、线上管理和线上考核,这种模式效率高、效益好,但是因为学员全部都在线上学习,因此组织难度较大,很大程度上依赖于项目的网上运营能力,使得培训质量不易保证。

2. 混合式培训模式

将培训项目中的课程分为线上和线下两部分,线上课程依托线上学习系统进行,线下课程通过集中面授的形式进行,并适当组织实操、实训等环节,在培训中可以组织线上练习、线上自测,结业考试可采用线下考试方式进行,以保证培训的质量。这种培训模式兼顾效率与效益,组织难度较小,培训质量有保障,是目前应用最广泛的培训模式。

3. 线上辅助培训模式

以线下培训为主,采用线上线下同时组班、同时学习的模式,并将面授内容录制成课件,放在线上供学员课后温习,还可以通过线上进行辅导、答疑、提供阅读材料、上交作业及自测等。这种模式可以充分保证培训质量,主要以面授为主、线上补充和辅助的模式进行。

4. 专项考试模式

专项考试也是一种重要的在线培训模式,其特点是通过以考代学的模式让员工在大量的练习测试中学习相关知识。按岗位细化后还可以形成岗位练兵、岗位竞赛等培训模式。

(二)企业在线学习教师的工作内容

在线学习教师具体工作内容包括以下几点。

1. 在线培训管理

利用在线学习平台开展培训学习相关业务管理,包括系统维护、在线培训项目管理、专项业务管理(如岗位培训、资源管理等)、技术咨询等。此项工作要求熟练使用在线学习平台的各项功能,掌握在线培训各环节的相关要求,能够随时进行在线培训管理服务工作。

2. 在线资源开发

主要从事在线培训相关课件、资料等学习资源的设计、制作等工作,是开展在线培训的基础,由专职和兼职教师共同完成,其中兼职教师主要由生产一线的专业技术人员及业务部门的相关专家组成,负责课件内容、教学设计、审核等工作,专职教师主要负责课件的开发制作、测试、使用管理等工作。

3. 在线培训项目开发与实施

在线学习教师的一个重要工作就是设计并实施在线培训项目,通过不断探索和实践,很多教师积累了在线培训项目的开发和实施经验,并且形成了多部门联合举办培训的模式,以项目组的方式统筹进行,并与主办方对接,进行挖掘培训需求,设计培训课程,课程内容的组织与设计,网上组班、课件制作、咨询服务等工作。

(三)在线学习师资的定位及岗位职责

根据以上在线学习教师的工作内容,可以整理归纳出他们在企业中的定位和应当履行的岗位职责。企业培训越来越注重问题解决和组织绩效改进,这就需要在线学习教师不断树立培训新理念,运用“互联网+”思维,打造培训新模式,借助信息技术,重构培训生态圈,不仅要加速从传统培训教师向在线学习教师的转型,还要掌握在线学习项目的全流程设计,开发线上线下相结合的混合式培训模式项目,引入非正式的学习方式,并为学习者研讨交流、学用转化、行为改变、问题解决提供支持,推进培训针对性和实效性持续提升。

因此,在线学习教师应在掌握项目设计、课程开发、授课技巧等传统培训通用能力基础上,树立现代培训理念,掌握现代培训方法,应用现代学习技术设计在线学习方案,开发在线学习项目和产品,挖掘并整合在线学习资源,最终成为对学习项目进行运营与管理的企业在线学习管理者。在线学习教师是传统培训师的转型升级,是拥有鲜明的信息时代特征的新角色。

新时期的新要求使得在线学习教师的职责发生了相应变化,具体岗位职责应包括如下几个方面。

1. 应用互联网思维,引导培训工作

顺应时代潮流,用“互联网+培训”的理念指导本职工作,通过资源共建、共赢,平台开放、共享,数据互联互通推动培训工作持续创新。

2. 关注并应用学习新技术,创新培训工作

当今时代,学习技术层出不穷,迭代速度快,在线学习教师应具备敏锐的眼光、快速的学习能力,掌握云计算、大数据、AR/VR、AI等新技术,并将这些技术应用到培训设计中以助推人才成长。

3. 设计基于绩效改进的学习方案,提升培训效果

以终为始、关注绩效改进是培训的本质,对于在线学习教师而言,其重要的能力体现在基于问题解决和绩效提升的学习方案设计水平。互联网技术使得培训的前展和后延得以实现,在线学习教师应能够利用在线学习平台,开展混合式培训模式项目设计与开发,从而提升培训效果。

4.开展在线学习运营,提升学习成效

互联网平台为学习者提供了随时、随地、随需的个性化学习机会,但学习者的学习热情和学习完成率常常不尽如人意,为了提高学习者的学习积极性和关注度,需要在线学习教师掌握在线学习运营技巧,通过丰富的学习运营活动刺激学习者的学习热情,增强学习者的学习黏性,提升培训的参与率、完成率、通过率和成果转化率。

5. 开发学习资源,满足学习者个性化学习需要

开展在线学习的优势之一就是能够满足个性化学习,个性化学习需要丰富的学习资源支撑。因此,在线学习教师需要具备萃取企业知识、经验的能力,应能够开发、整合学习资源,通过提供链接、资料和案例等资源为不同学习基础、不同学习需求的学习者提供学习资源。

6. 探索在线学习监督评价方法,保证在线学习效果

在线学习的质量除依靠对在线学习资源的精心设计和对在线学习平台的精密运营外,还必须有科学有效的监督评价方法作为保证,在线学习教师应掌握线上监督和评价的方法、步骤和技巧,学会使用大数据分析技术处理学习平台数据,探索形成适合本企业在线学习的监督和评价方法。

(四)在线学习师资的能力要求

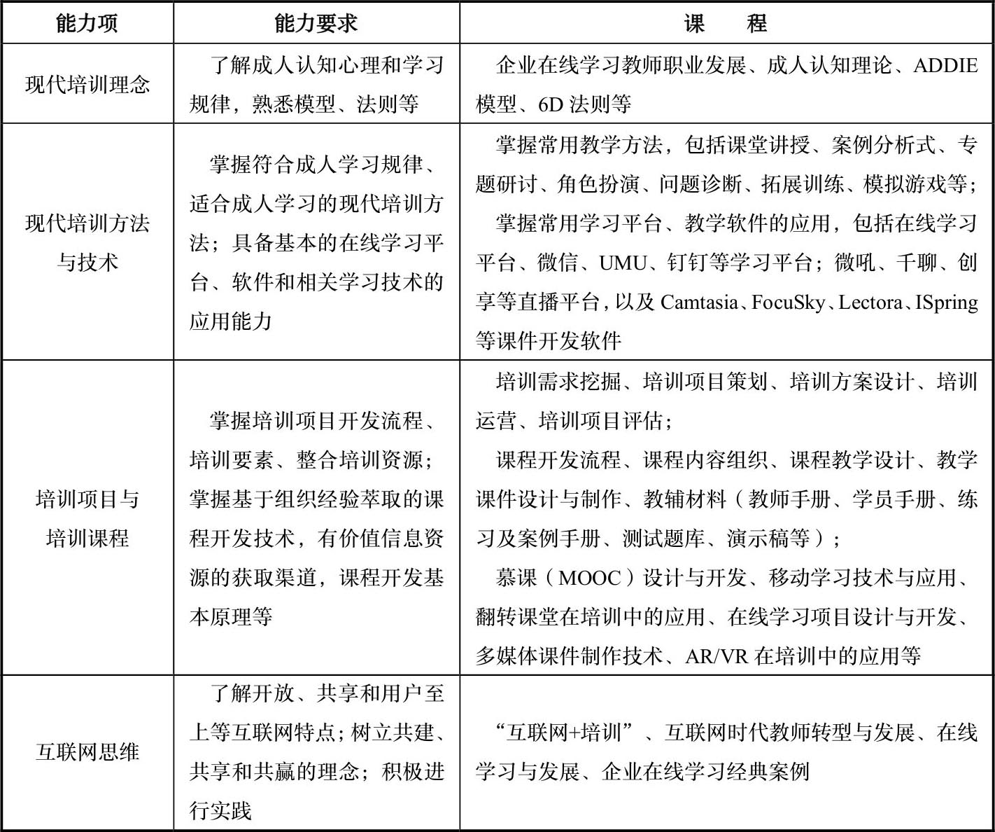
综合考虑企业在线学习教师的定位、工作职责,以及企业人才发展新趋势和员工学习新特征,在线学习教师除应具备通用的基本素质能力外,还需要加强在线学习项目的全过程设计能力、应用新技术开发线上学习产品能力,以及在线项目实施运营和学习资源整合能力。在线学习教师能力模型如图1所示。

图1 在线学习教师能力模型

1. 基础能力

基础能力是企业在线学习教师应具备的基本工作技能,根据其岗位工作任务和工作特点,可以分为树立现代培训理念、掌握现代培训方法与技术、开发培训项目与培训课程、培养互联网思维这四项主要基础能力。

(1)树立现代培训理念。

企业在线学习教师首先是企业培训师,做好企业培训师工作首先需要树立先进的培训理念,了解成人认知心理和学习规律,熟悉基于需求分析、培训设计、培训开发、培训实施和培训评估的ADDIE模型,掌握学习发展项目的6D法则等。

(2)掌握现代培训方法与技术。

培训方法是指在学习者与培训内容之间建立的相互关联、相互影响和相互作用的所有学习活动,是加速培训内容理解、培训目标实现的学习策略,培训方法与培训内容匹配并始终为内容服务。符合成人学习规律、适合成人学习的现代培训方法包括案例式、研讨式、研究式、体验式、教练式等主要培训方法。

快速掌握并应用新技术支持培训与学习是企业在线学习教师的另一项重要基础能力,企业在线学习教师应当具备基本的在线学习平台、软件和相关学习技术的应用能力。首先应掌握企业内部学习平台的功能操作,如能够熟练掌握与运用在线学习平台创建培训项目,开展培训项目在线需求调研、培训项目设计、组织实施、培训评估和培训业务在线管理,组织在线测评与大规模考试等。其次应有能力将第三方学习支持平台和软件运用到不同的学习辅导过程中,如运用钉钉、UMU、微信、QQ等社会化主流媒介和软件开展即时的学习互动;利用易企秀、CAMTASIA、FOCUSKY、秀米等技术软件开发多样化的微课程;利用微吼、千聊、创享、乐嗨等直播平台组织开展微课堂学习、交流,为员工提供更加个性化、人性化的学习方式,使得学习更加有趣,从而提升培训的针对性和实效性。

(3)开发培训项目与培训课程。

培训项目与培训课程开发是企业在线学习教师应具备的核心能力。一名优秀的企业在线学习教师应该掌握培训项目开发流程、应包含的培训要素、培训资源的整合,尤其应熟练掌握基于能力提升和问题解决两大方向的企业培训项目的开发规律;培训课程开发应掌握基于组织经验萃取的课程开发技术、信息资源的获取渠道、课程开发基本原理等。

(4)培养互联网思维。

具备互联网思维、掌握现代学习技术是互联网发展对企业在线学习教师的新要求。开放、共享和用户至上是互联网思维的三个典型特征。互联网时代,企业在线学习教师首先应该用开放的心态主动拥抱互联网,顺应互联网发展趋势,并积极运用互联网思维创新培训工作。其次,企业在线学习教师还需树立共建、共享和共赢的理念,充分利用企业及社会化开放的平台,实现优势互补,鼓励多方参与,构建企业人才成长与发展的学习生态系统。最后,面向移动互联时代,企业在线学习教师需要更多地站在客户和用户的角度,认真了解、洞察和识别用户的真实需求,从平台、内容到运营,都应站在用户整体体验的角度去思考,要求做到业务实战导向和用户导向,从注重培训专业和培训技术向为客户制订有效的学习解决方案转变。

2. 专业能力

专业能力是指作为企业在线学习教师能够熟练完成在线培训任务所应具备的工作技能,根据其岗位工作任务和工作特点,可分为在线学习项目设计与开发能力、在线学习项目实施与运营能力、在线学习资源的开发与整合能力和在线学习效果评估与完善能力这四项核心能力。

(1)在线学习项目的设计与开发能力。

企业在线学习教师需要根据企业对人才发展的调整,顺应学习者学习习惯的转变,能够利用现代学习技术挖掘并整合在线学习资源,设计在线学习项目并组织实施,最大限度地满足企业和学习者学习的需求。

(2)在线学习项目实施与运营能力。

没有面对面感情交流的在线学习是枯燥无味的,在线学习的最大挑战是如何吸引学习者的眼球、增强其学习黏性、扩大其学习规模。唯有开展学习活动并加强运营才可能提升在线学习效果。

组建运营团队、策划学习活动和学习过程运营是在线学习实施运营的三个关键环节。区别于传统的线下培训项目团队,线上学习运营团队至少应包括学习内容专家团队、学习技术支持团队和学习项目运营团队,专家团队主要负责开发培训课程,是内容专家;技术支持团队则利用现代多媒体技术,将专家团队开发的内容组合成为多种形式的视频课件;运营团队负责将课件上传到相应的平台,并与专家一起开发相配套的学习活动,组织学习者开展学习与交流。

(3)在线学习资源的开发与整合能力。

线上学习和线下学习的区别之一就是学习内容资源体量的差别。以授课教师为主体的面授培训,教师通常只提供一份课程PPT,整个培训项目的学习资料也只由几个PPT组成,少数项目可能再提供几本参考资料或案例。在线学习项目的学习资料是海量的,主要包括课程PPT、视频、微课、案例、辅助材料、推荐网站、学习链接等。

企业在线培训教师首先应该具备开发在线学习资源的能力,应了解前沿学习技术,掌握课件设计流程及设计要点,熟练应用多媒体课件制作技术开发视频类、图文类、微课类、动画类、游戏类等在线课件资源。同时,企业在线学习教师还应能够运用在线学习平台开展直播、在线辅导和答疑等学习活动。总之,企业在线学习教师应能够通过多种渠道挖掘并整合在线学习资源。资源开发与整合能力对在线学习教师提出了更大的挑战,是在线学习教师综合能力的体现。

(4)在线学习效果评估与完善能力。

在开展在线学习项目设计与运行的过程中,在线学习教师应及时了解利益相关方希望的评估结果及期望实现的目标,并通过定量与定性的方法为客户提供科学的评估依据和评估结果。同时,在线学习教师应可以整合人才管理平台,借助各种可以获得的人力资源数据,确定对人才发展可能产生最大战略影响的领域,使用数据,将学习和发展实践与组织的绩效联系起来。

企业在线学习教师除应具备基础能力和专业能力外,还应该时刻关注企业人才发展趋势,以企业绩效改进作为人才培养的目标,运用系统化的思维发现并分析员工之间绩效的差距,为提升员工绩效制订规划,设计并开发用于缩小绩效差距的学习解决方案。

(五)在线学习师资的选拔与使用

在线学习师资团队中的角色包括项目经理、授课教师、辅导教师、在线技术教师、平台管理员等,对于重要的学习项目还可以吸收业务专家、参训单位联系人,甚至学员代表加入师资团队。师资团队的来源可以包括专职教师、兼职教师、外聘教师,企业通常会在内部选择优秀的技术人员或管理人员担任兼职教师,拥有企业大学或网络学院的企业会设置专职教师。企业对于通用类的知识学习会聘请外聘教师,对于在线学习而言,外聘教师更加多元和便捷。

此外,在线学习中还有一类教师可以称为泛在教师,他们可以是企业内部的任意一员,是UGC的主体,通过收集他们发布的内容可以整理出生产一线的成熟经验,并将其制作成为微课上传到在学习平台上使用,或者直接发布在论坛中。

专职教师的选聘通常与企业大学或培训机构的师资建设同步进行,选聘方式是面向企业内部招聘为主、社会招聘为辅,选聘后专职从事企业的人力资源培养工作。专职教师的选聘有成熟规范的标准,在工作中也有相应的岗位职责、管理办法对其进行约束和管理。兼职教师则从业务部门、生产一线的技术骨干、积极分子中择优选聘,他们的主要工作是进行生产和管理,开展在线学习是其业余工作。因此,他们的特点是业务水平高、经验丰富,但授课技巧欠佳、对学员了解不深入等,特别是对在线学习技术的应用水平普遍不高。鉴于兼职教师在企业培训中的比例越来越高,因此对于兼职教师的选聘和使用一直是企业师资建设的重点和难点,部分企业制定了选聘办法、使用和管理办法等,以对兼职教师进行规范化选聘和分级使用。

另外,在线学习项目中兼职教师的选聘还可以通过在线学习平台辅助进行,通过平台的教师管理系统,项目经理可以方便地从企业内、行业内进行教师选聘,也可以通过线上培训课程,直接查找授课教师,可以从学习平台上的学员评价、课程评价、项目评价中获取兼职教师的选聘情况、授课质量评估等数据,这就使得兼职教师选聘工作大大简化了、方便了、准确了。以某大型国企在线学习为例,线上专兼职教师有几千名,在组织在线培训项目时,可以从所有线上教师中选聘授课教师,培训项目进行时,培训管理人员、授课教师、参训学员分布在全国各地,除可以在线上交流外,整个培训项目期间都不见面,培训项目完成时自动结束选聘关系,通过这种方式,该企业取得了良好的在线培训效果。

(六)提升在线学习师资能力的方法

1. 开展精准培训

提升在线学习教师能力的最直接的方法就是开展精准培训,把应该具备的基础能力与专业能力转化为相应课程,采用适当的形式对教师进行培训,从而可以快速有效地提高教师的在线工作能力,主要包括以下几个方法。

(1)建立课程体系。

课程体系的建立应当遵循“能力项—具体要求—知识点—课程”的顺序进行搭建,即根据能力项内容,梳理该能力项应具备的典型能力要求,再根据能力项要求梳理能够满足该能力的所有知识点与技能点,最后按照知识技能点彼此之间的联系和内在规律组合成若干门课程,所有课程按照知识、技能分类形成课程体系。该课程体系的主要课程如表1所示。

表1 在线学习教师培训课程

(2)开展培训师培训。

利用已经建好的课程体系,针对当前在线学习教师的实际情况组织培训项目,对全体在线学习教师进行培训,培训可以分为培训项目设计与开发、在线学习项目管理、在线学习课程开发、在线学习运营等多个模块进行,其模式为O2O的混合式培训,理论学习部分全部在在线学习平台上进行,实际操作部分要设计实际应用的在线学习项目方案、课程等,并在实际在线学习工作中进行应用。

(3)逐步实现持证上岗。

支持通过培训获得合格证书的教师优先开展在线学习项目,充分保证在线学习资源的支撑,在分配计划内在线学习项目时,向获得培训证书的教师倾斜,确保水平高、服务好的教师发挥出最大能力。

2. 进行实践锻炼

开展在线学习是一个实践性很强的工作,经过培训后的教师也必须通过开展实际的在线学习项目来检查、巩固和提高学习成果,为此,可以采用项目部门、教研室与远程技术部门联合的方式进行实践锻炼,首先由项目部门确定在线学习项目,在线学习方案由三方联合设计,具体分工可以是项目部门负责项目运营、教研室负责课件开发、远程技术部门负责项目数据维护和管理,相关专家要在项目运行中给予实时指导,必要时可以聘请在线学习专家作为外聘教师参与项目的设计与实施等工作。

在推动项目开展的初期,可以由企业培训机构规定各单位每年应开展的在线学习的主要工作,并以文件的形式下发,每年年底根据其完成情况进行相应考核,考核的主要内容应当包括项目部开发在线学习项目的数量,以及教研室制作在线学习课件的数量等内容。

3. 加强制度保障

在线学习作为一种新型的培训方式,在管理、保障、评价等各方面与常规培训都有不同,因此更加需要加强配套制度建设和保障,促进在线学习大规模、规范发展。主要工作内容包括以下几点。

(1)完善组织机制。

一个培训项目“单打独斗”的时代已经结束,企业要从组织机制层面保证在线学习教师的能力在团体“集群化作战”时得到发挥,鼓励各级人力资源部门建立自己的在线学习教师专职和兼职团队。

(2)构建运行机制。

企业既要培养高层次的专家团队,也要建立基层的在线学习教师,构建全系统一盘棋的在线学习跨界“团队”。同时,企业要建立相应的管理制度,使教师团队的资源优化,并合理使用人才。

(3)建立激励机制。

为鼓励在线学习教师不断提高自身能力、不断优化在线学习方案,从而提高教学质量,就需要企业建立相应的激励机制,使在线学习教师的工作得到认可,企业在年度评选先进时应适当予以政策倾斜,在教师工作量考核时提高工作量系数等。

三、企业在线学习师资建设实例——O-TTT培训

在线学习教师认证培训简称O-TTT,是中国石化管理干部学院(中国石化网络学院)与爱默生国际咨询公司合作的面向企业开展的在线学习教师资的认证培训项目,该培训基于对企业在线学习岗位的深入调研,以及对国内外企业学习最佳实践的深入分析,以结构化梳理行业知识体系、制定行业专业人才胜任能力标准为目标,开发出“O-TTT能力模型”,为企业在线学习教师这一岗位的胜任能力和培养路径提供了可参考的指南。

该培训项目的特点一是帮助企业在线学习教师进一步了解数字化全媒体时代企业学习的变迁和发展,掌握最新的学习技术发展动态;二是指引在线学习平台运营思路,帮助企业实现从课程体系到学习资源体系的转型,使学习资源多样化、低成本、易于使用且贴近业务需求;三是帮助在线学习教师掌握在线学习活动过程中必要的引导和交互技能,包括学习社群运营、在线辅导和实时互动的能力;四是通过理论讲解、案例解析和现场实战,确保在线学习教师掌握在线学习项目的设计和运营方法,使其具备成熟的学习项目设计和执行能力。

O-TTT培训流程如图2所示。

图2 O-TTT培训流程

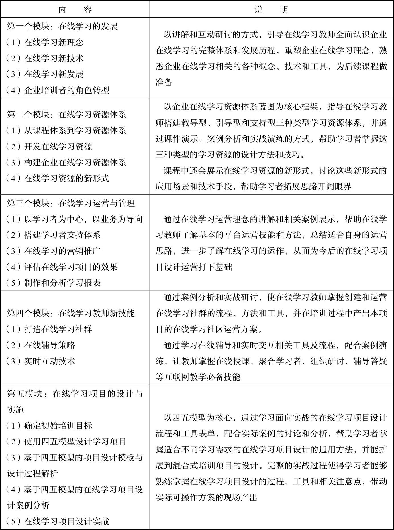
O-TTT培训主要培训内容如表2所示。

表2 O-TTT主要培训内容

整个培训认证周期为30~45天,培训期间严格遵守考勤制度,并要求完成24小时以上面授课程的学习,其余课程在线上进行,参加培训的教师必须积极参与在线讨论及辅导,按时完成学习成果报告并参加在线评审,在线评审成绩达到80分以上(含80分)为合格,学习成果报告成绩优异者,将有机会以外部授课、咨询项目等方式参与在线教育资讯网组织的市场化运作。

目前,该项目已经举办四期,共有200多名在线学习教师取得了认证证书,这些教师经过O-TTT培训后对如何开展在线培训又有了更深刻的认识,特别是在理论、方法、流程方面,掌握了对学习项目进行网络化改造的方法,初步具备了互联网思维,能够设计、开发和运营在线学习项目,现在这些教师已经成为开展在线学习的骨干力量,并且起到了“传帮带”的作用,助力在线学习工作的高质量开展。 RiUmqH0pQRrsPZB7NboVAojuKUQbcMFSS+WK37v1lnSgnxbLXzdopfyCqPlYfWiA

点击中间区域
呼出菜单
上一章
目录
下一章
×