



本节主要介绍如何进入草图绘制状态,熟悉“草图”选项卡,认识绘图光标和锁点光标,以及如何退出草图绘制状态。
绘制二维草图,必须进入草图绘制状态。草图必须在平面上绘制,这个平面可以是基准面,也可以是三维模型上的平面。由于开始进入草图绘制状态时没有三维模型,因此必须指定基准面。
首先必须认识草图绘制的工具,如图2-1所示为常用的“草图”选项卡。绘制草图可以先选择绘制的平面,也可以先选择草图绘制实体。下面通过案例分别介绍两种方式的操作步骤。
图2-1 “草图”选项卡
1.选择草图绘制实体
【案例2-1】进入草图绘制状态
以选择草图绘制实体的方式进入草图绘制状态的操作步骤如下。
(1)选择菜单栏中的“插入”→“草图绘制”命令,或者单击“草图”选项卡中的“草图绘制”按钮
,或者直接单击“草图”工具栏上的“草图绘制”
图2-2 系统默认基准面
按钮
,此时图形区显示的系统默认基准面如图2-2所示。
(2)单击选择图形区3个基准面中的一个,确定要在哪个平面上绘制草图实体。
(3)单击“前导视图”工具栏中的“正视于”按钮
,旋转基准面,方便绘图。SolidWorks的大部分特征是由二维草图绘制开始的,草图绘制在该软件的使用中占有重要地位,本章将详细介绍草图的绘制与编辑方法。
草图一般是由点、线、圆弧、圆和抛物线等基本图形构成的封闭或不封闭的几何图形,是三维实体建模的基础。一个完整的草图包括几何形状、几何关系和尺寸标注3方面的信息。能否熟练掌握草图的绘制和编辑方法,决定了能否快速进行三维建模,能否提高工程设计的效率,能否灵活地把该软件应用到其他领域。
2.选择草图绘制基准面
以选择草图绘制基准面的方式进入草图绘制状态的操作步骤如下。
(1)先在特征管理区中选择要绘制的基准面,即前视基准面、右视基准面和上视基准面中的一个。
(2)单击“标准视图”选项卡中的“正视于”按钮
,旋转基准面。
(3)单击“草图”选项卡中的“草图绘制”按钮
,或者单击要绘制的草图实体,进入草图绘制状态。
草图绘制完毕后,可立即建立特征,也可以退出草图绘制状态再建立特征。有些特征的建立,需要多个草图,如扫描实体等,因此需要了解退出草图绘制状态的方法。退出草图绘制状态的方法主要有如下几种,下面将分别介绍。
【案例2-2】退出草图绘制状态
(1)使用菜单方式:选择菜单栏中的“插入”→“退出草图”命令,退出草图绘制状态。
(2)利用选项卡上图标按钮方式:单击“标准”选项卡中的“重建模型”按钮
,或者单击“退出草图”按钮
,退出草图绘制状态。
(3)利用快捷菜单方式:在图形区右击,弹出如图2-3所示的快捷菜单,选择“退出草图”命令,退出草图绘制状态。
(4)利用图形区确认角落的按钮:在绘制草图的过程中,图形区右上角会显示如图 2-4 所示的确认提示图标,单击上面的
按钮,退出草图绘制状态。
单击确认角落下面的按钮
,弹出系统提示框,提示用户是否保存对草图的修改,如图2-5所示,然后根据需要单击其中的按钮,退出草图绘制状态。
图2-3 快捷菜单
图2-4 确认提示图标
图2-5 系统提示框
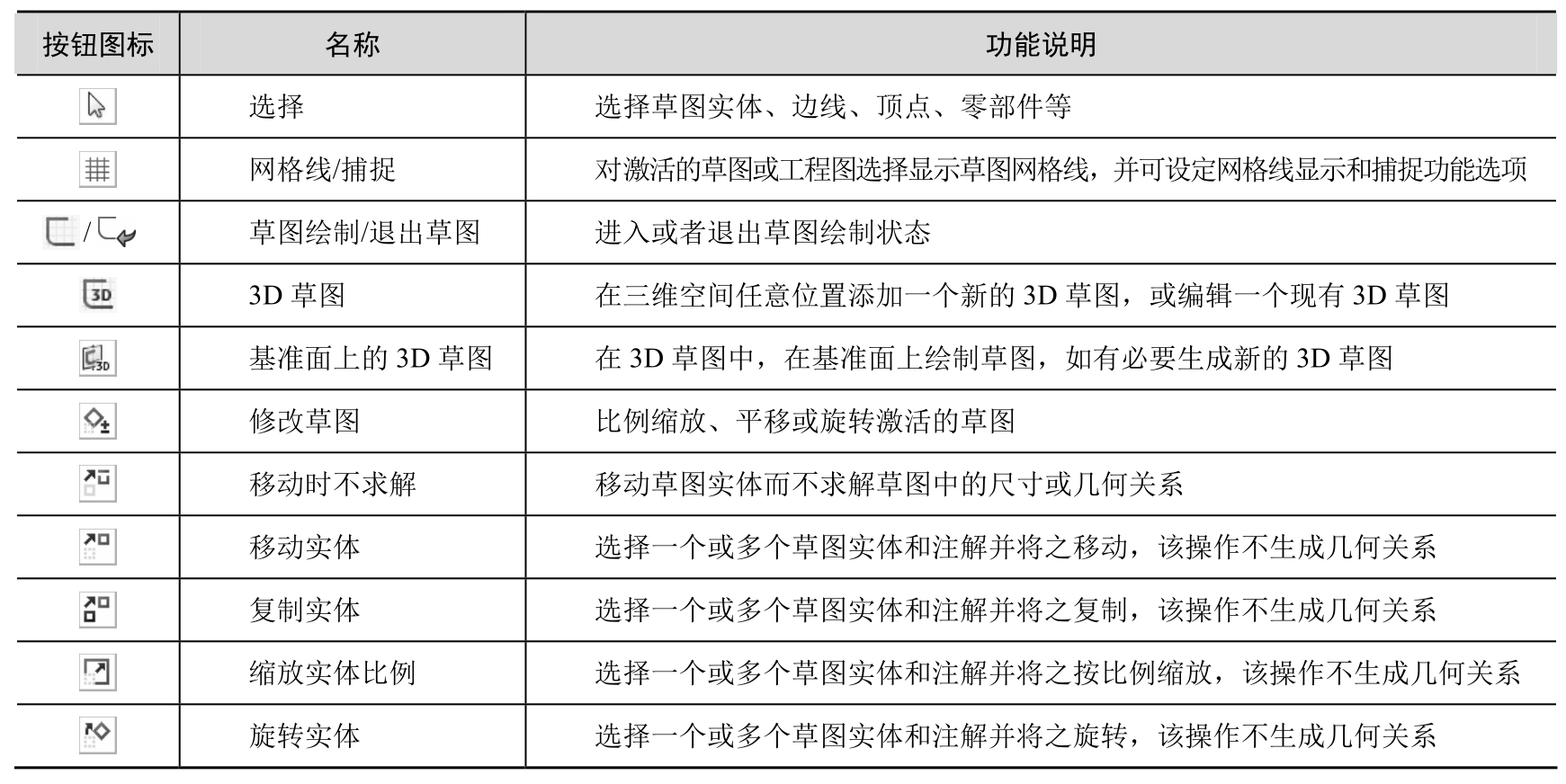
“草图”选项卡如图2-1所示,有些草图绘制按钮没有在该选项卡中显示,用户可以利用1.2.2小节中讲述的方法设置相应的命令按钮。“草图”选项卡中按钮功能主要包括 4 大类,分别是:草图绘制、实体绘制、标注几何关系和草图编辑工具。各命令按钮的名称与功能分别如表 2-1~表2-4所示。
表2-1 草图绘制命令按钮
表2-2 实体绘制命令按钮
表2-3 标注几何关系命令按钮
表2-4 草图编辑工具命令按钮
在绘制草图实体或者编辑草图实体时,光标会根据所选择的命令,在绘图时变为相应的图标,以方便用户了解其功能。
绘图光标的类型与功能如表2-5所示。
为了提高绘制图形的效率,SolidWorks 软件提供了自动判断绘图位置的功能。在执行绘图命令时,光标会在图形区自动寻找端点、中心点、圆心、交点、中点及其上任意点,这样提高了光标定位的准确性和快速性。
光标在相应的位置,会变成相应的图形,成为锁点光标。锁点光标可以在草图实体上形成,也可以在特征实体上形成。需要注意的是在特征实体上的锁点光标,只能在绘图平面的实体边缘产生,在其他平面的边缘不能产生。
锁点光标的类型在此不再赘述,用户可以在实际使用中慢慢体会,利用好锁点光标可以提高绘图的效率。
表2-5 绘图光标的类型与功能