



发动机控制系统(1.6 L)故障码如表1-6所示。
表1-6 发动机控制系统(1.6 L)故障码
   (续表)
   故障码检查表如表1-7所示。
表1-7 故障码检查表
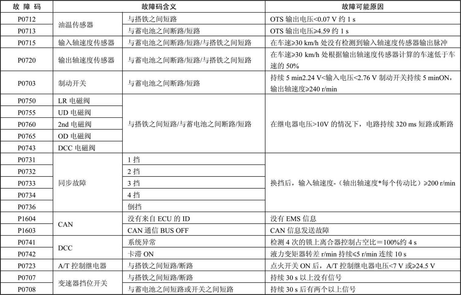
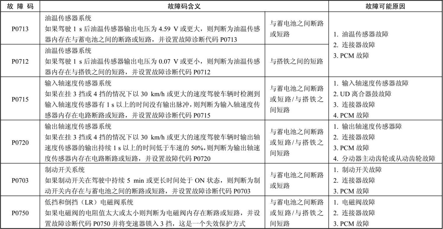
   F4A42型自动变速器故障码说明如表1-8所示。
表1-8 F4A42型自动变速器故障码说明
   (续表)
   (续表)
   防抱死制动系统故障码如表1-9所示。
表1-9 防抱死制动系统故障码
   暖风和手动空调器系统故障码如表1-10所示。
表1-10 暖风和手动空调器系统故障码
   安全气囊系统(SRS)故障码如表1-11所示。
表1-11 安全气囊系统(SRS)故障码
   (续表)
    注:PPD为助手席有无乘客传感器