购买
下载掌阅APP,畅读海量书库
立即打开
畅读海量书库
扫码下载掌阅APP

1.2 北京现代悦动车系故障码数据速查(2008款)

一、发动机控制系统(1.6 L)故障码

发动机控制系统(1.6 L)故障码如表1-6所示。

表1-6 发动机控制系统(1.6 L)故障码

(续表)

二、F4A42型自动变速器故障码

1. F4A42型自动变速器故障码

故障码检查表如表1-7所示。

表1-7 故障码检查表

2. F4A42型自动变速器故障码说明

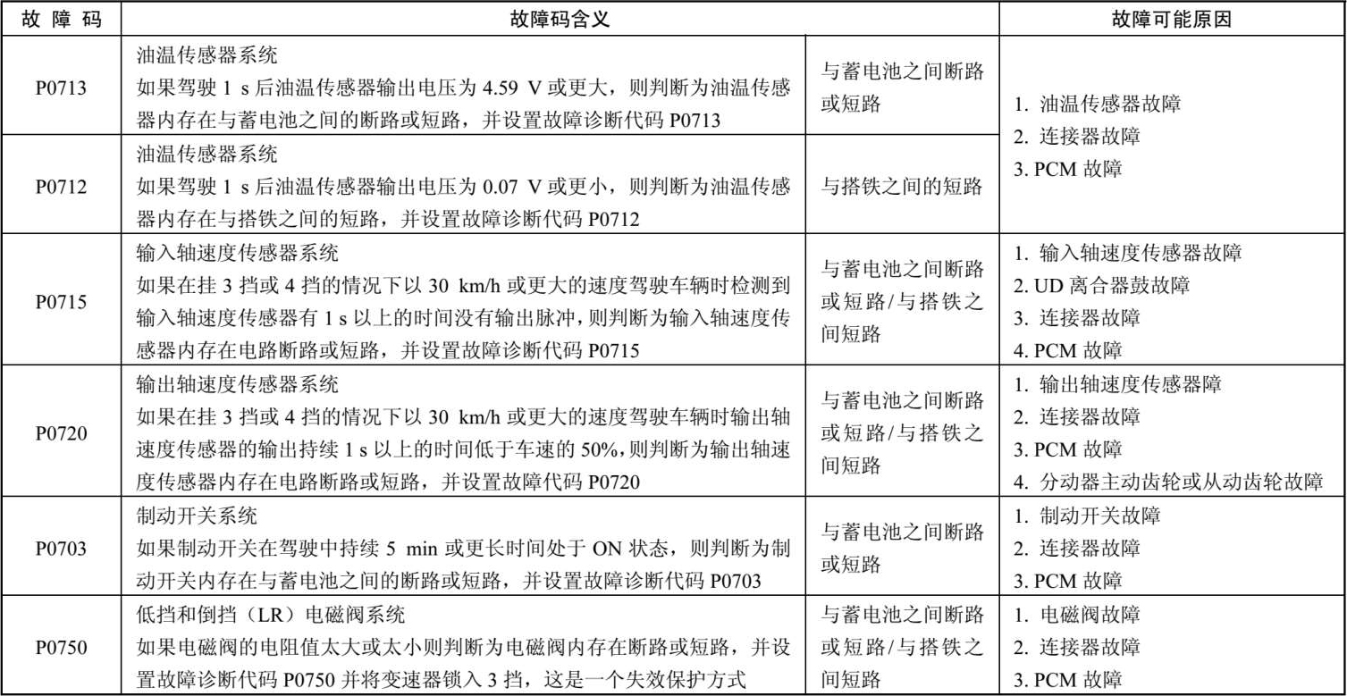
F4A42型自动变速器故障码说明如表1-8所示。

表1-8 F4A42型自动变速器故障码说明

(续表)

(续表)

三、防抱死制动系统故障码

防抱死制动系统故障码如表1-9所示。

表1-9 防抱死制动系统故障码

四、暖风和手动空调器系统故障码

暖风和手动空调器系统故障码如表1-10所示。

表1-10 暖风和手动空调器系统故障码

五、安全气囊系统故障码

安全气囊系统(SRS)故障码如表1-11所示。

表1-11 安全气囊系统(SRS)故障码

(续表)

注:PPD为助手席有无乘客传感器 m4QfnqNlBWOkQvb34gTf+2x9y2YKEdT/9y+chNVzRNnZQylilNq1SerILPaPS5+/

点击中间区域
呼出菜单
上一章
目录
下一章
×