



3.7 元器件插曲之五:晶振与振荡器
在数字电路中,许多数字器件都在时钟信号下同步工作。单片机是一个非常典型的数字器件,自然离不开时钟信号。时钟信号通常为方波信号,由振荡器产生。在单片机系统中,常常使用一种称为晶振的元器件与单片机内部的时钟电路协同工作,产生精确频率的时钟信号。
晶振(crystal,电路符号
)全称为“石英晶体振荡器”,是利用石英晶体的压电效应制成的一种谐振器件。每一个晶振都有自己唯一且稳定的固有振荡频率,这个频率会印在晶振器件的外壳上。
若在石英晶体的两个电极上加一电场,晶体就会发生微小的变形(逆压电效应);反之,若在晶体两侧施加压力,晶体将在两端形成电场(压电效应)。
如果在晶振两极加交变电压,晶体就会产生机械振动,晶体的振动又会产生交变电场。在一般情况下,晶体振动的振幅和所产生的交变电场的强度非常微小,但当外加交变电压的频率为某一特定值时(等于晶振的固有振荡频率),晶体的振幅明显加大,这种现象称为压电谐振,它与LC并联电路的谐振十分相似。
由于石英晶体的固有振荡频率不会随温度变化而改变,因此,晶振的振荡频率非常稳定,并且利用晶振设计的振荡器电路广泛应用于计算机、家电等各类电子系统中。如图3-22所示为一种金属外壳封装的无源晶振外观,其两个管脚对应着电路符号中两端的管脚,没有极性之分。
图3-22 晶振
晶振的主要参数有固有振荡频率、负载电容、频率精度等。每一支晶振器件的外壳都标识有该晶振的固有振荡频率。通常,晶振有如下30多种固有振荡频率供选择:32.768kHz、3.579545MHz、3.6864MHz、4MHz、4.096MHz、4.194304MHz、4.9152MHz、5MHz、6MHz、7.3728MHz、8MHz、8.192MHz、9.8304MHz、10MHz、11.0592MHz、12MHz、12.288MHz、14.31818MHz、14.7456MHz、16MHz、16.384MHz、18.432MHz、19.6608MHz、20MHz、22.1184MHz、24MHz、24.576MHz、25MHz、27MHz、30MHz、32MHz、40MHz、48MHz。
有人也许好奇为什么晶振的振荡频率有许多不是整数,还带了这么多位小数?这是由于晶振的振荡频率大都比较高(MHz级),在与振荡器其他部件组合时,为了“迎合”其他部件的非整数值而使振荡器能有一个合理的振荡频率,晶振只好多出这些小数以“凑成”精确的振荡频率。
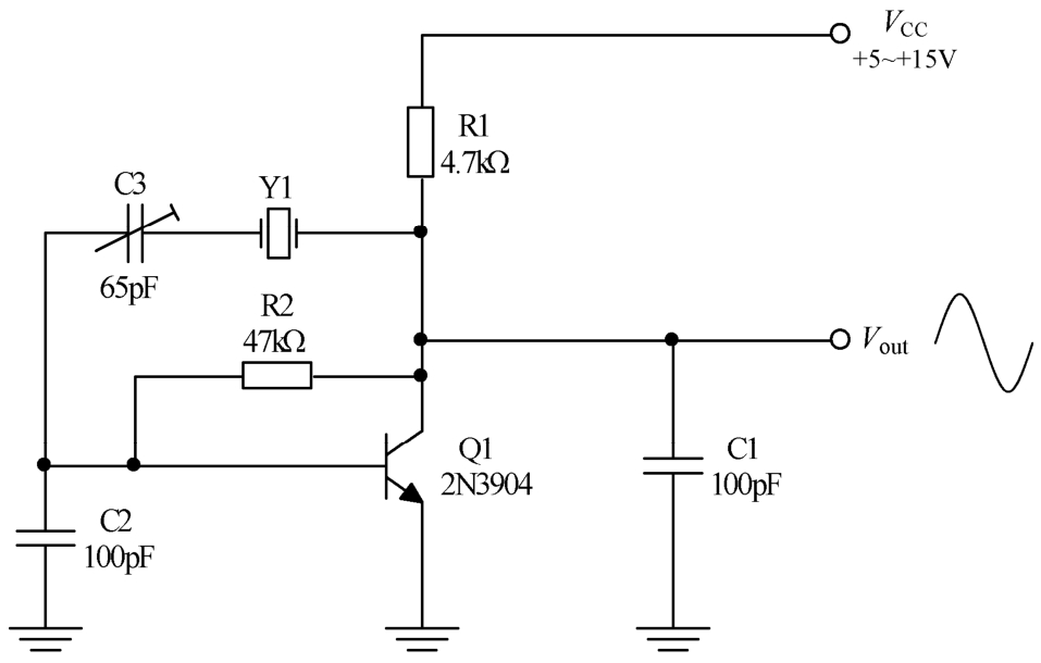
有了晶振,把它作为放大器的反馈组件就可以构成一个振荡频率非常精准的振荡器。如图3-23所示是一个由晶振构成的Colpitts振荡器,它可以精确地产生1~10MHz的正弦波信号。三极管Q1起到放大的作用(三极管在第6章会介绍),电容C1、C2分别为三极管Q1的c-e极和b-e极间提供所需容抗。晶振Y1相当于c-b极间的电感器,与微调电容C3一起构成正反馈组件。C3可以对振荡器输出信号的进行微调。电阻R1为c极负载,R2为Q1提供偏置。
如图3-23所示的振荡器其输出信号的频率与晶振的振荡频率一致,即 f = f crystal 。假如晶振频率为8MHz,则输出端 V out 获得8MHz的正弦波。
图3-23 晶振构成的Colpitts振荡器