购买
下载掌阅APP,畅读海量书库
立即打开
畅读海量书库
扫码下载掌阅APP

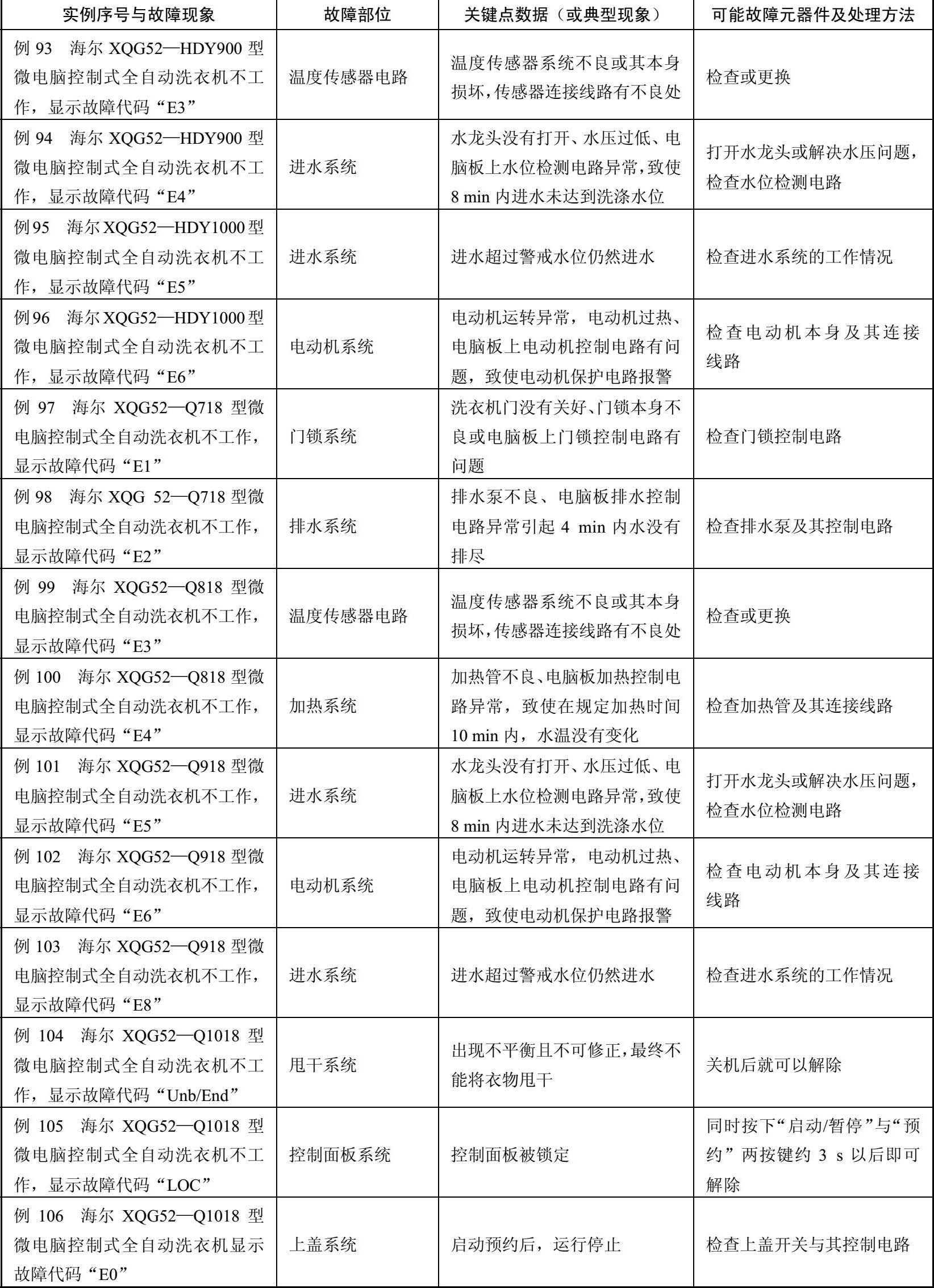
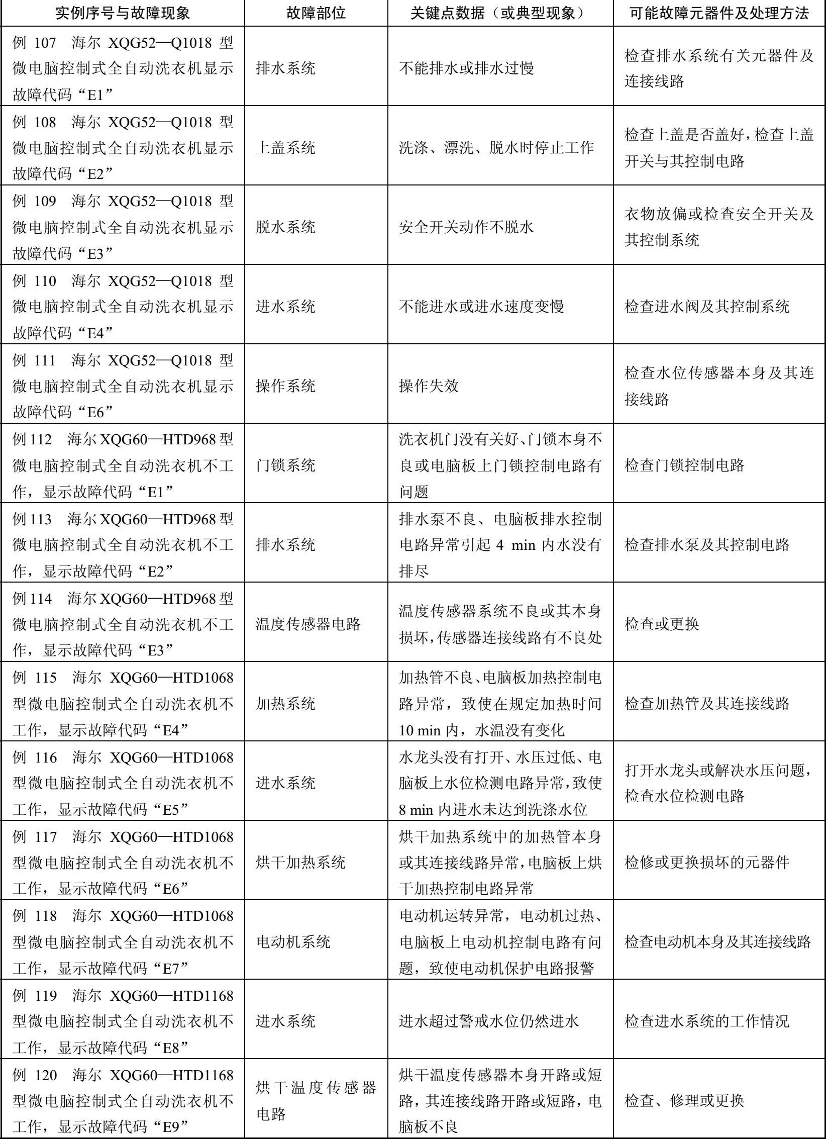
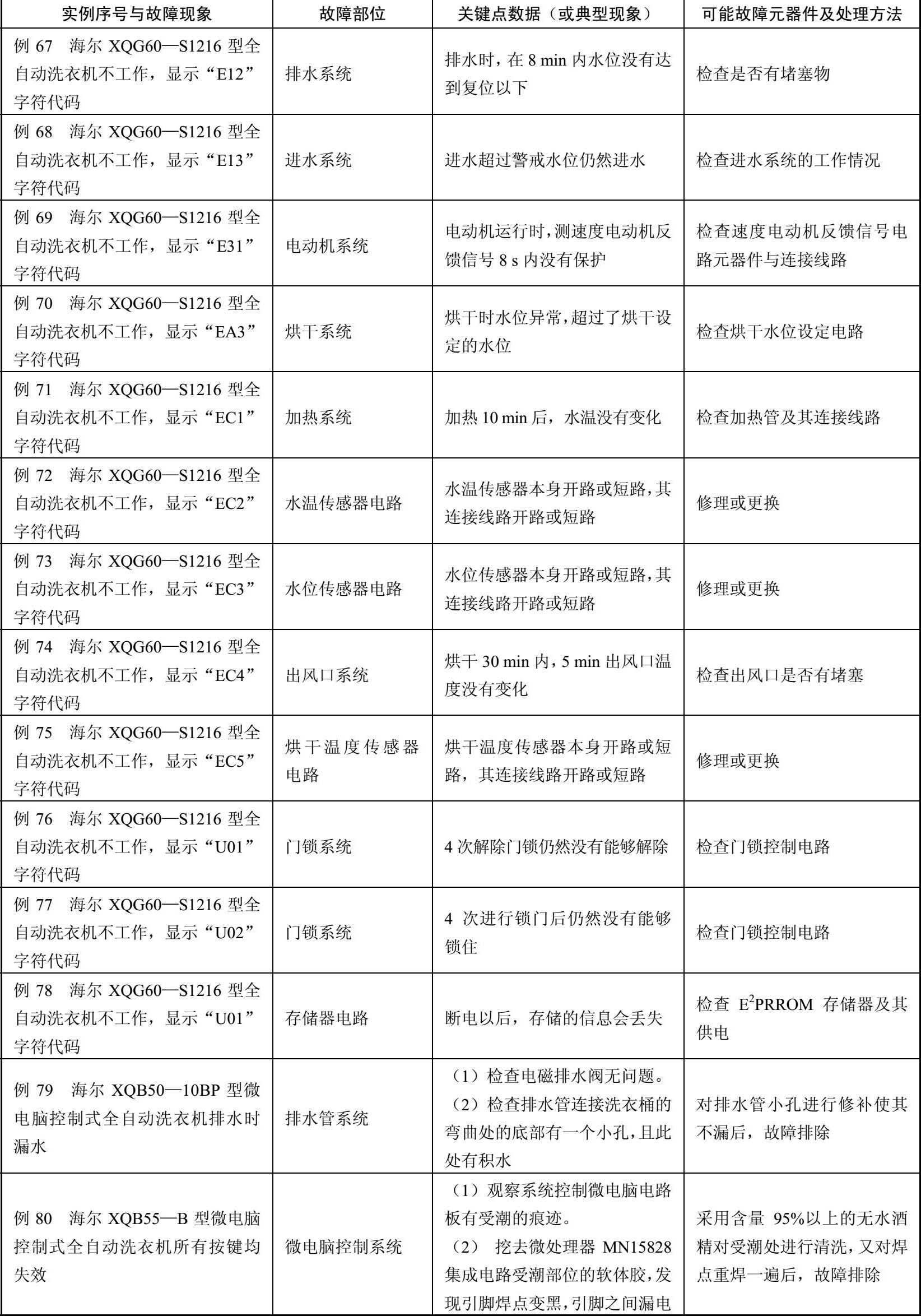
2.2 海尔系列洗衣机表列故障上门速查快修实例

例42~例126 海尔XQG45—L/XQG60—BS08/XQG60—BS58等型全自动洗衣机故障检修

海尔XQG45—L/XQG60—BS08/XQG60—BS58等型全自动洗衣机故障检修例42~例126,如表2-4所列,供故障检修时快速查阅。

表2-4 海尔XQG45—L/XQG60—BS08/XQG60—BS58等型全自动洗衣机故障检修例42~例126

(续表)

(续表)

(续表)

(续表)

(续表)

(续表) 0qSnF2+1MJbyprm7nqnlDA+6/Qhyb03u3MkijerkVXeQbj79jSozI2oQ2iSczHx3

点击中间区域
呼出菜单
上一章
目录
下一章
×