



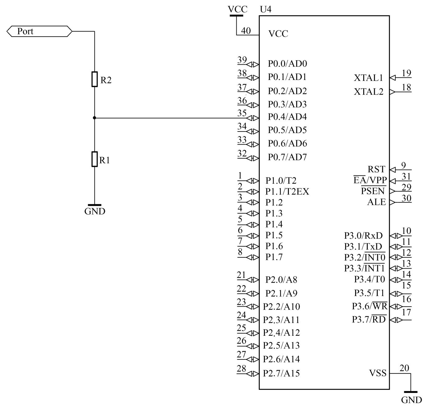
首先介绍如何确定输入上拉电阻。假设外部中断输入,要确定输入上拉电阻。
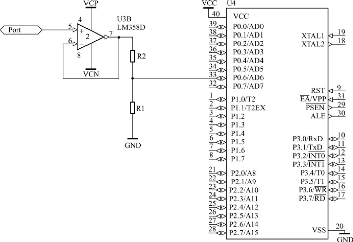
上拉电阻和应用的环境密切相关,在干扰较小的环境下,使用10kΩ的上拉电阻就足够了,如图1-12所示。假设目前信号的流向是从外界到CPU U4,一般外界低电平的电路驱动能力很强,而高电平的驱动能力相对比较弱。为了更加清楚地表达,我们假设极端情况即外面是OC门过来,完全依靠上拉电阻拉高电压。假设p3.2引脚由于布线原因在电路板上很长,而且绕了个半圆形,也就是说p3.2相当于接了一个电感。当没有干扰的时候,一切正常。低电平时,10kΩ上拉电阻上通过的电流是5V/10kΩ=0.5mA。当强电磁干扰来袭时,这个干扰引起电感发电,如果发电能量很小,如1μA,由于上拉电阻的吸收,不会达到输入的触发电压,当某一时刻又来了干扰,并且OC门恰好是浮空,发电产生的回路电流假设是0.3mA,则将在电阻上产生3V压降,导致CPU产生错误判断。
这时需要将R2变小,变为4.7kΩ或者1kΩ,减小阻值就是增加电流,让干扰信号不足以引起误动作。不过有些场合此方法还是不奏效,原因是尖峰干扰太大,在瞬间远远超过上拉电阻能吸收的电流,最终超过触发电平,导致错误动作。
图1-12 输入上拉电阻确定
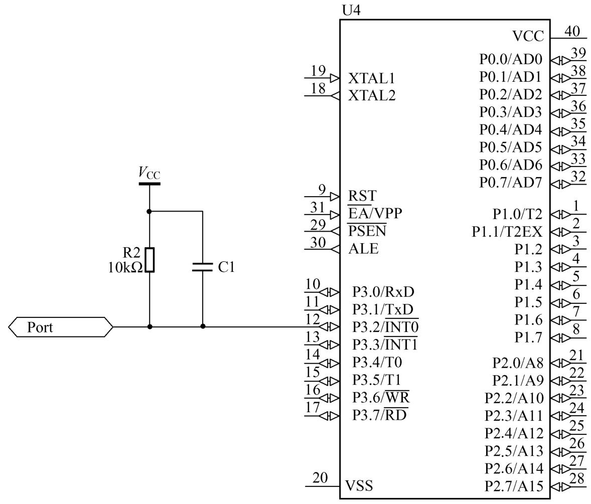
在频率变化不大但干扰严重的场合,还可以在R2上并接0.01μF左右的电容C1,进一步抑制干扰。如图1-13所示,加上电容C1后,由于电容电压不能突变,因此能抑制强干扰。不过C1的取值有讲究,如果信号变化频率很高,C1应取小,反之应取大。特别是在信号频率高的场合,取得太大会严重影响外界信号的波形,也会适得其反。
图1-13 上拉电阻加电容
CPU需要检测外部的模拟信号,这时需要模拟输入电路。通常情况下外部模拟电压和CPU本身或者A/D转换器的电压范围并不一样,需要做模拟电压的转换,让外部电压适应A/D转换器的电压。例如,外部是0~10V的电压输入,A/D转换器的电压是3.3V,最简单的方法就是分压。图1-14中,模拟输入口是Port,经过电阻R1、R2分压,在AD4输入端的电压范围是0~3.3V。
图1-14 模拟输入分压
但是分压电阻究竟多大合适?分压电阻太小会对信号端产生影响。我们可以把A/D信号过来的地方Port看作二端口网络,如图1-15所示,它由电压源和内电阻构成。当R1+R2远远大于网络内阻抗R0时,分压的影响非常小。当R1+R2接近内阻抗R0时,将在R0上产生明显的压降,影响Port端的输出电压。
图1-15 A/D输入等效的二端口网络
那么,假设A/D转换输入等效的阻抗非常高,怎么办?如某种气体浓度传感器前端,输入阻抗非常高,如果用一般的方法,则无法满足要求,甚至完全不能工作。这时就需要用到阻抗变换电路。图1-16所示基于运放的阻抗变换通过使用同相放大器实现了阻抗的变换,同相放大器的特色是能将信号由高阻抗输入变换为低阻抗输出。该电路只是一个简单的变换例子,实际中还需要对电压的范围进行限制的辅助线路。
图1-16 基于运放的阻抗变换
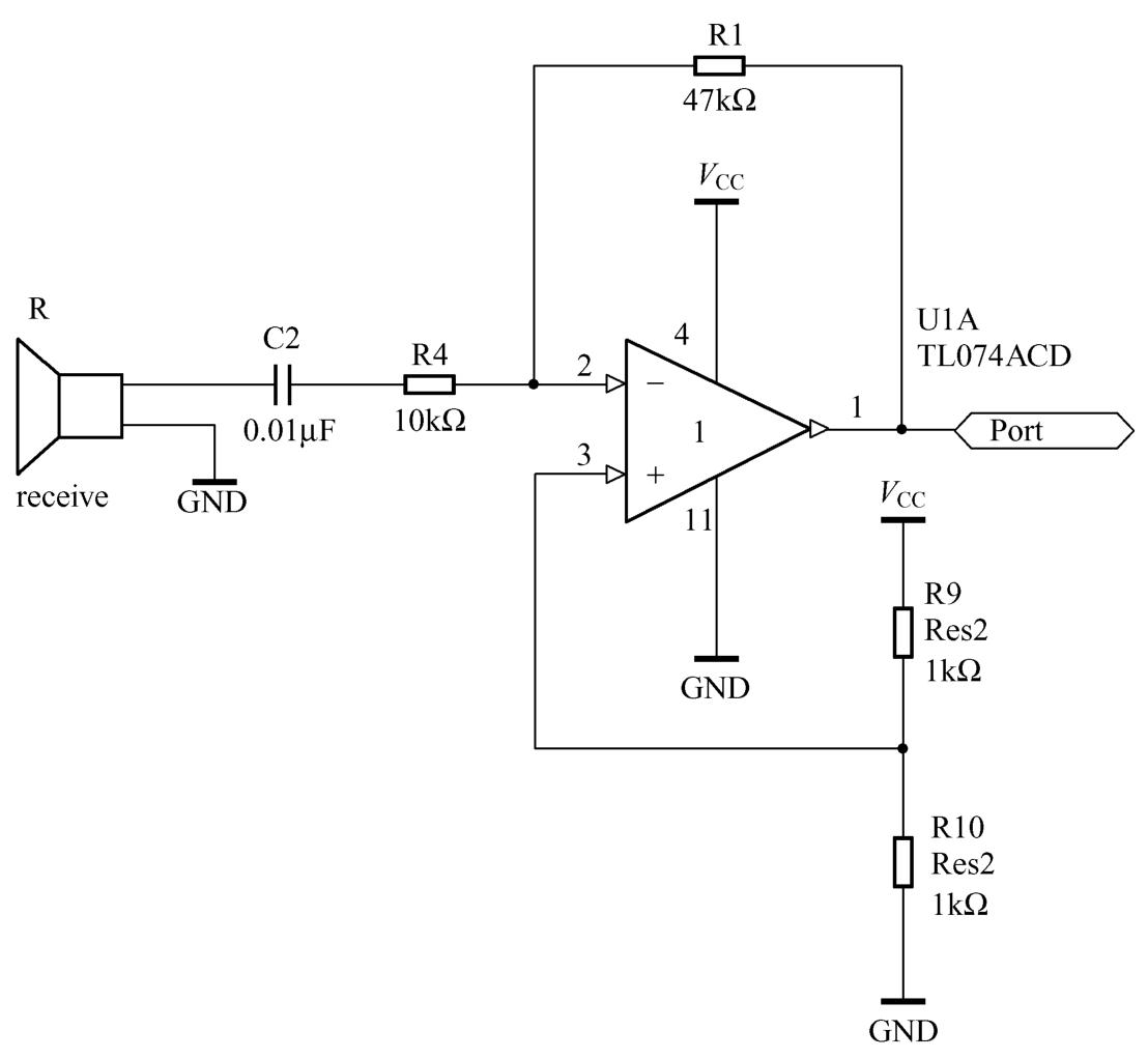
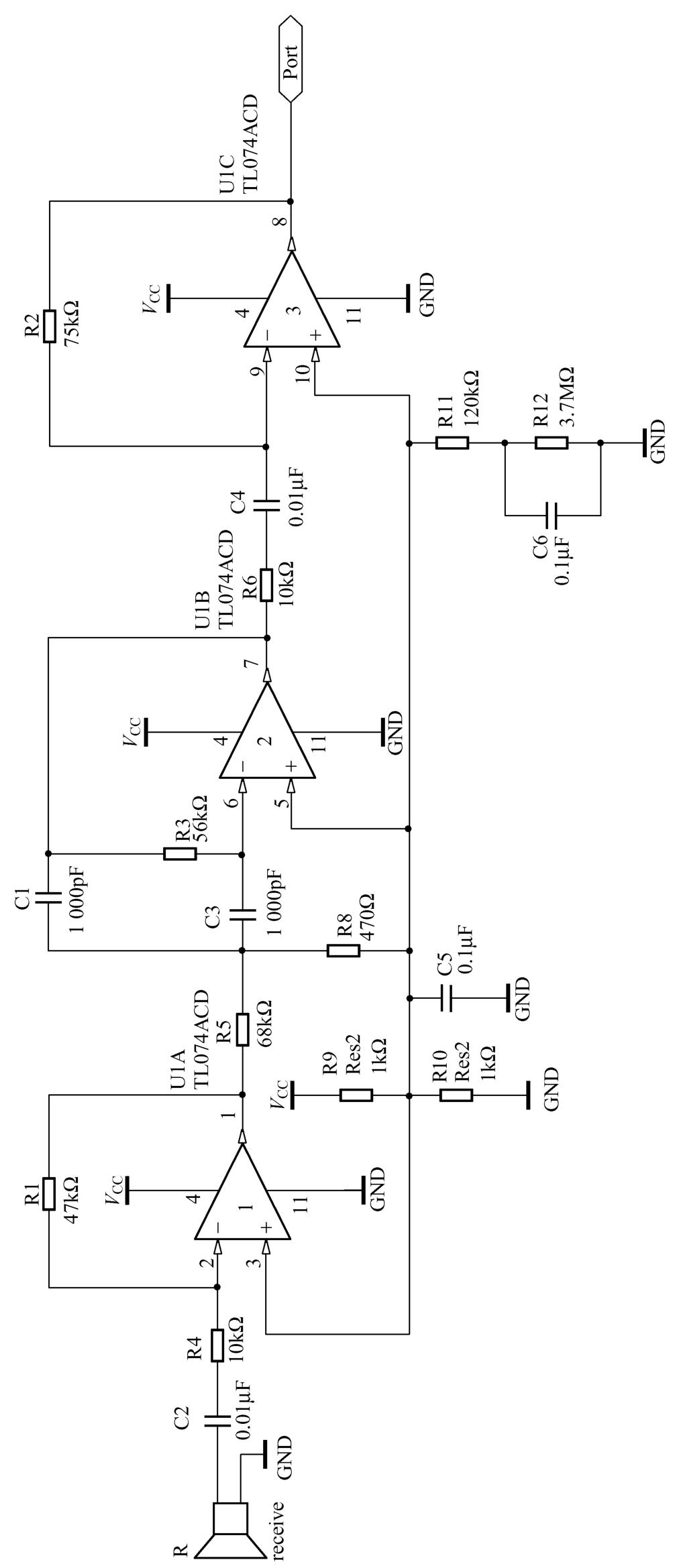
如果输入信号很小,如最大只有200mV,A/D转换如何进行?此时需要先对小信号进行放大,将幅度放大到A/D转换输入的范围,如图1-17所示。
图1-17 运放对信号放大
在图1-17中,假设DSP处理器要对外部声音信号强度进行分析,DSP处理器通过A/D转换器获得模拟电压,但接收器获得的电压很小,必须通过放大器放大。图中运放的引脚3由于单电源供电的原因,将工作电压设置在V CC /2附近。如果引脚3接地,则运放应正负同时供电。一般一级放大倍数不可以做得太大,否则容易引起不稳定,应多级放大,单个放大倍数最好控制在几十倍。图1-18是一个三级运放构成的电路,最终输出Port进入处理器的A/D转换端口。图中运放除了放大信号外,还带有带通滤波的功能,将低于和高于一定频率的信号过滤掉。
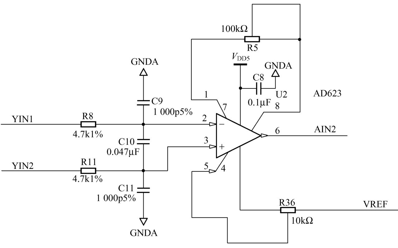
以上谈的是对普通模拟信号的检测,如何对掩盖在噪声中的微弱信号进行处理?这就涉及差动放大器。有些场合必须用差动放大器处理模拟输入信号,最后才进入A/D转换器。差动放大器是一种特殊用途放大器,旨在测量差分信号,也称为减法器。差动放大器能够移除干扰共模信号,称为共模抑制(CMR),这是它的一项主要特性。与大多数类型的放大器不同,差动放大器通常能够测量超出供电轨的电压,适用于存在较大直流或交流共模电压的应用中。差动放大器是电流和电压监控应用的理想选择。图1-19是高精度的仪用放大器,差分信号从YIN1、YIN2输入,经过滤波,进入AD623的引脚2和3,AD623内部首先对输入进行阻抗变换,然后进行放大。R5调整放大倍数,R36调整零偏。输出AIN2进入A/D转换器。
图1-18 三级运放电路
图1-19 仪用放大器