



与宏量营养素相对应的是微量营养素,矿物质和维生素这两种营养素因为人体需要相对较少且在膳食中所占比例小,故而被称为微量营养素。别看微量营养素中有一个“微”字,这个“微”字可不是微不足道、微小不计的意思,恰恰相反,微量营养素在人体中具有十分强大的生理功能,绝对不可小觑。
矿物质是人体内无机物的总称,人体中的各种元素除碳、氢、氧、氮主要以有机化合物(如蛋白质、脂肪、碳水化合物)的形式出现之外,其余元素都归为矿物质之中。
鉴于矿物质的种类繁多,我们把含量大于体重0.01%的称为常量元素,常量元素包括钙、镁、钠、磷、钾、硫、氯7种矿物质;其他含量小于体重0.01%的矿物质则称为微量元素,一般来讲,我们的身体中必需的微量元素有14种,常见的如铁、锌、碘、铬、钴、铜、硒等。
前些年有一句流行语:“别拿豆包不当干粮。”对于矿物质,我们也可以说:“别拿矿物质不当营养素。”虽然矿物质在人体内含量不多,但它却是身心健康的重要保证。矿物质是构成机体组织的重要成分,也是血红蛋白、甲状腺素等具有特殊生理功能物质的组成部分,同时还是多种酶的活化剂、辅助因子或组成成分,在维持机体的酸碱平衡、组织细胞渗透压、神经肌肉兴奋性和细胞膜的通透性方面也发挥着重要作用。
矿物质无法由人体自身产生与合成,需要每天从食物中摄取。矿物质的每日摄取量是基本确定的,但并不总是一成不变,随着年龄、环境、身体状况、所从事职业等因素的改变,我们每天所需的矿物质也会有所不同,因此,矿物质的补充应因人而异、因时而异、因劳而异(见表1-6常见矿物质的食物来源及生理功能)。
表1-6 常见矿物质的食物来源及生理功能
续表
顾名思义,维生素就是维持生命的元素,维生素还有一个别称“维他命”。很多年前为了引起人们对维生素的重视,还出现过一句“维他命,没它就没命”的口号。维生素是维持人体生命活动必需的一类低分子有机物质,也是保持人体健康的重要活性物质。
维生素是一类很有特点的营养素,它们既不为人体提供能量,也不是机体的构成成分,但却是不可或缺的,这是因为它们在体内参与调节控制代谢过程,这是维生素的第一个特点。第二个特点是维生素天然存在于食物中,却必须经过体内的转化代谢才能成为人体需要的维生素,我们把存在于食物中的维生素称之为前体即维生素原,转化之后的才是维生素本体,如β-胡萝卜素与维生素A。
根据维生素的溶解性,我们可以将其分为水溶性维生素和脂溶性维生素两大类,前者溶解于水,在人体内只有少量的储存量,后者则大部分储存在脂肪组织中。B族维生素、维生素C、叶酸、烟酸均属于水溶性维生素,维生素A、维生素D、维生素E、维生素K则属于脂溶性维生素。
营养师答疑
问:既然维生素广泛存在于食物中,为什么还是会出现维生素缺乏的状况呢?
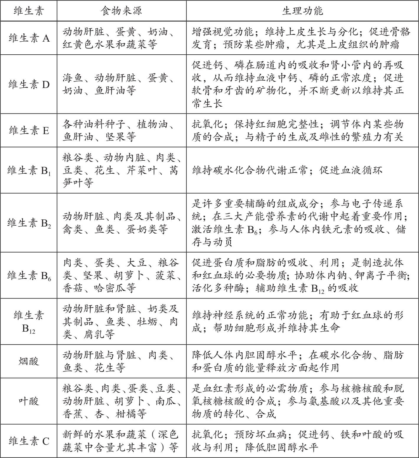
答:导致维生素缺乏的原因很多,大体可归纳为以下几种:一是本身摄取不足,在食物加工、烹调与储存过程中维生素的损失或破坏以及膳食搭配不合理都会导致人体摄入维生素不足;二是人体的吸收率降低,当我们的消化系统罹患疾病时,维生素的吸收和利用率必然会受到不同程度的影响;三是妊娠期、哺乳期的妇女,生长发育的儿童,慢性消耗性疾病患者以及长期在特殊环境下工作、生活的人群,他们对于维生素的供给量有着更高的要求(见表1-7维生素的食物来源及生理功能)。
表1-7 维生素的食物来源及生理功能