



连续20年,每年赚60%,从来没有出现过亏损!
这是量化投资大师西蒙斯教授给出的战绩,这个成绩将巴菲特和索罗斯远远地抛在身后,这已经成为华尔街顶尖对冲基金经理眼中的神话,一个让人瞠乎绝尘的神话!
量化投资是最近十年来在国际投资界兴起的一个新方法,发展势头迅猛,和基本面分析、技术面分析并称为三大主流方法。基本面分析和技术面分析可以看做是传统的证券分析理论,而量化投资则是结合了现代数学理论和金融数据的一种全新的分析方式,是现代化的证券分析方法。
和传统的基本面分析和技术面分析比较起来,量化投资最大的特点就是定量化和精确化。
采用传统分析方法取得良好业绩的投资者首推巴菲特,连续40年,每年可以获得20%的复合稳定收益。而量化投资大师西蒙斯则连续20年为投资者获得超过35%的收益率,若包括业绩提成在内,则实际每年投资收益率超过60%,由此可见量化投资的巨大威力。
2008年笔者去欧洲访问研究,和德意志银行、雷曼兄弟以及一家欧洲很大的对冲基金的研究员交流,2010年去香港和摩根斯坦利、美林证券以及野村证券的投资经理交流。给我最大的感受就是:这些国际顶级的投行在量化投资模型研究的深入与扎实。‘一切用数据说话’,这是他们任何投资决策的基石。
不知道有一天中国的金融市场全面开放后,国内的投资者能否抵挡华尔街金融大鳄们的冲击。于是决定写一本有关量化投资的书。
当开始动笔写作本书时候,才发现这是一个极其艰难的工作。市面上没有任何一本谈论量化投资策略的书籍可供参考,故事书倒有几本,但关于策略的内容少之又少,而有关量化投资的研究报告也散落在网络的各个角落。经过3个多月的精心筛选,精选出60多个精华策略,形成了本书的主要内容。希望能起一个抛砖引玉的作用,让更多的投资者采用这种先进的分析方法,获取更高和更稳定的投资收益。
本书特色
第一,实战性。书中的案例绝大多数来自于实际的市场数据,只有很少一部分是纯理论的分析。尤其是策略篇中的内容大部分来自于专业投资机构的研究报告,具有极强的实战价值。
第二,基于中国市场。与量化投资最接近的书籍当属“金融工程”,但目前金融工程中绝大多数的案例都来自于国外市场,很多策略在国内市场还不具备投资条件。本书中的案例基本上都是对国内市场(股票、期货等)中的实际交易数据的分析,特别适合国内的投资者。
第三,理论性。量化投资离不开最新的数学和计算机理论的支持,本书用了将近一半的篇幅来阐述与量化投资有关的基础理论,并用了很多案例来说明这些理论的应用方法。避免了一般投资策略书籍重技术而忽视理论的缺点,从而使量化投资更加科学化。
本书主要内容
本书的内容分为:策略篇和理论篇。策略篇中阐述了各种量化投资的策略与方法,理论篇则详细介绍了支持量化投资的各种数学工具。
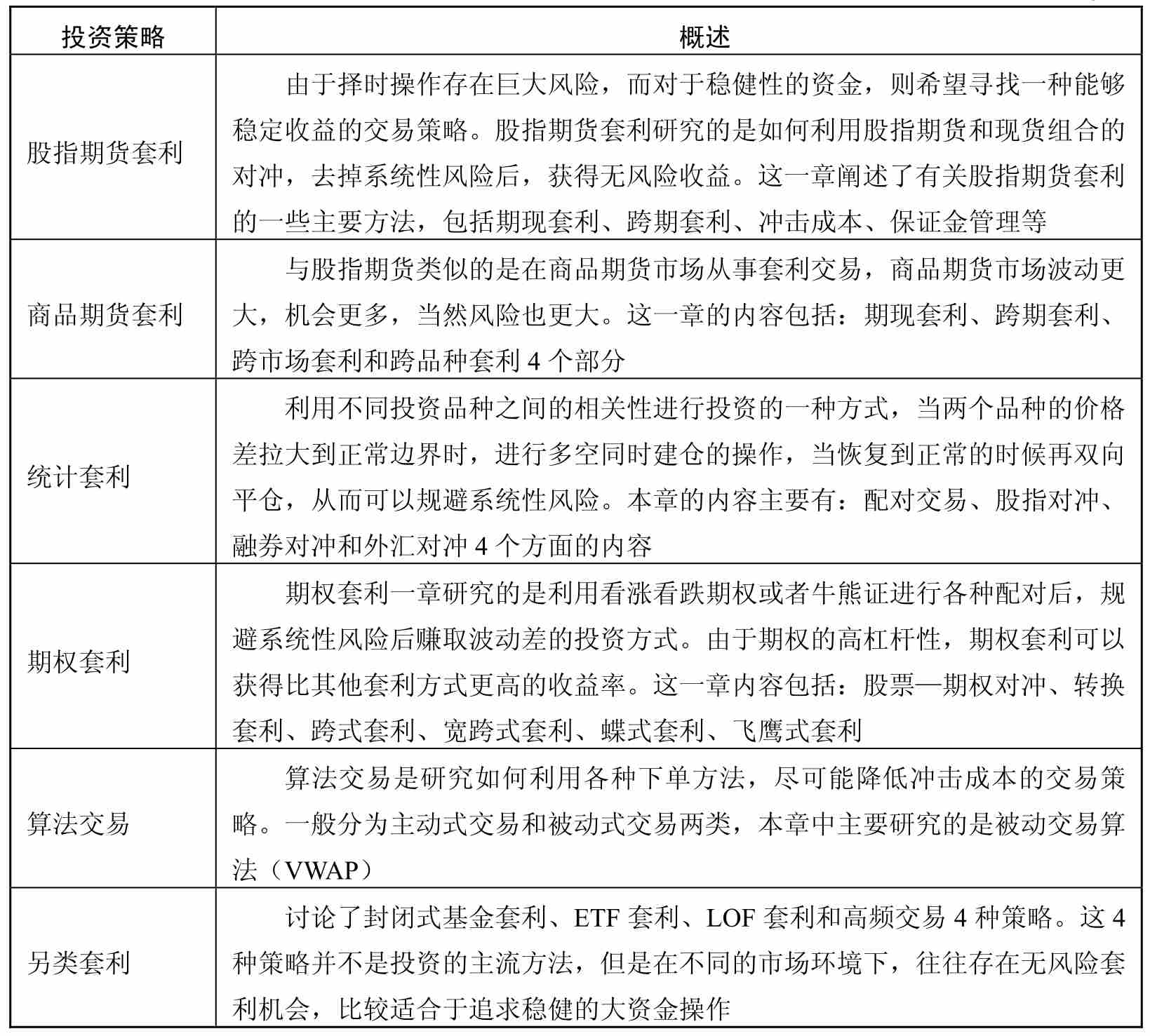
策略篇一共介绍了8个方面的投资策略,分别是量化选股、量化择时、股指期货套利、商品期货套利、统计套利、期权套利、算法交易及其他策略。
续表
理论篇主要阐述了支持量化投资的各种数学和计算机工具,这部分的内容对读者的数学功底有比较高的要求,一共有7章,分别是人工智能、数据挖掘、小波分析、支持向量机、分形理论、随机过程和IT技术。
续表
在第17章,我们介绍了一些主要的数据和工具,包括名策多因子模型、Multicharts程序化交易平台、交易开拓者期货自动交易平台、大连交易所套利交易指令和MT5外汇自动交易平台。
在本书的最后,阐述了笔者开发的D-Alpha量化对冲交易系统,包括:系统构架、策略分析流程、核心算法以及验证结果,从全球市场的验证结果显示,D-Alpha系统具有稳健的收益率。
读者对象
本书适合于各种不同的投资者使用。对于专业量化投资者来说,书中的理论篇提供了基本的理论方法和算法,可以在此基础上开发出更高效,更精确的策略模型,提高自己的投资收益率和收益率的稳定性。
对于传统方法专业投资者来说,本书的策略篇中很多量化方法可以作为传统投资方法的补充和精化,在投资决策中数量模型的结果可以降低很多人为的误差和情绪影响,弥补传统投资决策的缺陷。
对于普通投资者来说,可能缺乏数据和模型方法的技巧,但是书中各种策略的思路和方法同样可以给他们以启迪和帮助,特别是在开阔思路,加强交易能力方面,量化投资是普通投资者的一件利器。
致谢
在本书的写作过程中,得到了业界同仁的大力协助。其中陈晨硕士校对了全书的第1~3章的内容,梁冠群博士校对了第4~9章的内容,翟淑星博士校对了第10~13章的内容,李心洁硕士校对了第14~17章的内容,戴蔡凌和陆运天协助做了封面设计,对他们的贡献表示诚挚的感谢。
曾经犹豫是否要出版此书,因为有业内的朋友告诫我:“你将策略模型说出去,自己赚不到钱了”,我不同意他的观点,因为策略模型是在不断深化中发展的。没有一个公司可以靠一个产品包打天下,我们做宽客的也不可能只靠一个模型吃一辈子。只有更多的人来研究量化投资,才能开发出更多更稳定的投资模型,才能促进中国整体对冲基金的发展。人类现代科技的基石就是“分享”,不是吗?
由于自己才疏学浅,此书只能起着抛砖引玉的作用,希望将来有更多更好的研究书籍问世,也希望中国能涌现自己的量化投资大师,给投资者带来持续稳定的收益。
经常有年轻的宽客问我“中国量化投资的未来有希望吗?”我的回答是“美国对冲基金2万亿美金,中国还不到100亿人民币。美国最聪明的人都在华尔街做对冲基金,你说中国的量化投资会不会有未来?”
相信自己,是成功的第一步!
今天是2011年九月十九,九九归一,真是好日子。自2001年底上海交大毕业留校做计算金融研究算起,到现在正好过去整整十年,好快啊,就以此书作为自己十年研究工作的一个总结吧。
窗外起风了,
天凉好个秋!