购买
下载掌阅APP,畅读海量书库
立即打开
畅读海量书库
扫码下载掌阅APP

3.2 基础档案设置

用友ERP-U8管理软件安装完成之后,其中是不包含任何数据的,但用计算机系统处理企业日常业务需要用到大量的基础信息(如员工、部门、会计科目等),因此应根据企业的实际情况,结合计算机系统信息设置的要求,做好基础数据的整理准备,并正确地录入,作为系统运行的基本条件。

3.2.1 基础档案的整理

基础档案是计算机系统运行必需的基础数据。计算机信息处理的优势主要表现在数据处理速度快、精确度高、分析统计汇总方便等方面,而基础档案是计算机进行汇总统计的依据。用友ERP-U8管理软件需要的基础数据不仅涉及财务部门,还大量涉及业务部门,因此数据收集、整理的工作量很大。

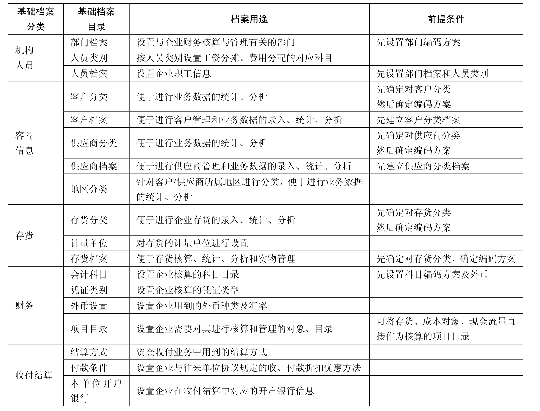
按照用友ERP-U8管理软件的要求,从实现财务业务一体化管理需求出发,需要准备的基础数据如表3-1所示。

表3-1 基础档案的整理

续表

3.2.2 基础档案的录入

用友ERP-U8管理软件由多个子系统构成,包括总账、固定资产、应收款管理、采购管理等。这些子系统有很多信息是公用的(如部门、职员、会计科目等),也有一些基础信息为部分模块所特有(如收发类别、仓库档案等为业务系统所特有)。本章先介绍一些公共基础档案的录入,并且侧重介绍与财务系统相关的基础档案设置,而与购销存系统相关的基础档案,将在介绍业务系统时再集中介绍。

1.机构人员

(1)部门档案

这里的部门是指与企业财务核算或业务管理相关的职能单位,不一定与企业设置的现有部门一一对应。设置部门档案的目的在于按部门进行数据汇总和分析。

(2)人员类别

人员类别与工资费用的分配、分摊有关,工资费用的分配及分摊是薪资管理系统的一项重要功能。人员类别设置的目的是为工资分摊生成凭证设置相应的入账科目做准备,可以按不同的入账科目需要设置不同的人员类别。

人员类别是人员档案中的必选项目,需要在人员档案建立之前设置。

(3)人员档案

人员档案的作用是设置企业全体员工的信息,对参与业务活动的员工标注为“业务员”,对可以使用系统的人员标注为“操作员”。

2.客商信息

(1)地区分类

如果需要对客户或供应商按地区进行统计,就应该建立地区分类体系。

(2)客户分类

当企业的往来客户较多时,可以按照某种分类标准对客户进行分类管理,以便分类汇总统计。可以根据合作时间将客户分为长期客户、中期客户和短期客户,也可以按信用等级或客户所属行业进行分类。

客户档案必须建立在最末级客户分类之下。

(3)客户档案

客户是企业的重要资源。手工方式下,客户详细信息掌握在相应业务员手中,一旦业务员工作变动,就可能遗失大量客户信息,给企业带来损失。建立计算机管理系统时,需要全面整理客户资料并录入系统,以便有效地管理客户、服务客户。

客户档案按客户信息类别分为“基本”、“联系”、“信用”、“其他”4个选项卡存放。“基本”选项卡中主要记录客户的基本信息,如客户编码、客户名称、客户简称、税号等。客户名称与客户简称的用法有所不同,客户名称要输入客户全称,用于销售发票的打印;客户简称主要用于录入业务单据时屏幕上的参照显示。如果企业为一般纳税人,别忘了输入税号,否则专用销售发票中的税号栏为空。“联系”选项卡中几乎包括了企业的所有联系方式,还可以记录该客户默认的发货地址、发货方式和发货仓库。“信用”选项卡中记录了有关客户信用的相关数据,有些数据是根据本企业的信用政策,结合该客户往年的销售量及信用情况评定计算的,如扣率、信用等级;有些数据与应收账款系统直接相连,如应收余额、最后交易日期、最后交易金额、最后收款日期、最后收款金额,它们反映了该客户的当前信用情况。“其他”选项卡中记录了客户的专管部门、专管业务员等信息。

(4)供应商分类

当企业的往来供应商较多时,可以按照某种分类标准对供应商进行分类管理,以便分类汇总统计。可以根据地区、行业、供料性质等对供应商进行分类。

(5)供应商档案

与客户档案极为相似,供应商档案中也包含了与业务处理环节相关的大量信息,分为“基本”、“联系”、“信用”、“其他”4个选项卡存放。

3.财务

(1)外币种类

企业如果有外币核算业务,需要事先进行外币及汇率的设置。此后,在填制凭证时如果使用了外币核算科目,系统会自动调用在此处设置的汇率,既避免了用户重复录入汇率的工作量,也有效避免了差错的发生。

外币设置时需要定义以下项目。

① 币符及币名:即定义外币的表示符号及其中文名称。

② 汇率小数位:定义外币的汇率小数位数。

③ 折算方式:分为直接汇率与间接汇率两种。直接汇率即“外币×汇率=本位币”,间接汇率即“外币÷汇率=本位币”。

④ 外币最大误差:在记账时,如果外币×(或÷)汇率-本位币>外币最大误差,则系统会给予提示。系统默认最大折算误差为0.00001,即不相等时就提示。

⑤ 固定汇率与浮动汇率:对于使用固定汇率(即使用月初或年初汇率)作为记账汇率的用户,在填制每月的凭证前,应预先在此录入该月的记账汇率,否则在填制该月外币凭证时,将会出现汇率为零的错误。对于使用变动汇率(即使用当日汇率)作为记账汇率的用户,在填制凭证的当天,应预先在此录入该天的记账汇率。

注意

这里的汇率管理只提供录入汇率的功能,而制单时是使用固定汇率还是浮动汇率则取决于总账系统选项的定义。

如果使用固定汇率,则应在每月月初录入记账汇率(即期初汇率),月末计算汇兑损益时录入调整汇率(即期末汇率);如果使用浮动汇率,则应每天在此录入当日汇率。

(2)会计科目

设置会计科目是会计核算方法之一,它用于分门别类地反映企业经济业务,是登记账簿、编制会计报告的基础。用友ERP-U8管理软件中预置了现行会计制度规定的一级会计科目和部分二级会计科目;企业可根据本单位实际情况修改科目属性并补充明细科目。

① 设置会计科目的原则

设置会计科目时,应该注意以下问题:

● 会计科目的设置必须满足会计报表编制的要求,凡是报表所用数据,需从系统取数的,必须设立相应科目。

● 会计科目要保持相对稳定。

● 设置会计科目要考虑各子系统的衔接。在总账系统中,只有末级会计科目才允许有发生额,才能接收各个子系统转入的数据,因此,要将各个子系统中的核算科目设置为末级科目。

一般来说,为了充分体现计算机管理的优势,应在企业原有的会计科目基础上,对以往的一些科目结构进行优化调整,而不是完全照搬照抄。如当企业规模不大,往来业务较少时,可采用和手工方式一样的科目结构及记账方法,即通过将往来单位、个人、部门、项目设置明细科目来进行核算管理;而对于一个往来业务频繁、清欠和清理工作量大、核算要求严格的企业来说,应该采用总账系统提供的辅助核算功能进行管理,即将这些明细科目的上级科目设为末级科目,并设为辅助核算科目,并将这些明细科目设为相应的辅助核算目录。一个科目设置了辅助核算后,它所发生的每一笔业务都将会登记在总账和辅助明细账上。

例如,未使用辅助核算功能时,可将科目设置为:

启用总账系统的辅助核算功能进行核算时,可将科目设置为:

② 增加会计科目

由于系统内已预置了行业一级科目,因此企业需要增加的主要是明细科目。增加会计科目时需要输入以下内容。

● 科目编码。科目编码就是按科目编码方案对每一科目进行编码定义。对科目进行编码能够反映上下级会计科目间的逻辑关系;便于计算机将会计科目编码作为数据处理的关键字进行检索、分类及汇总;减少输入工作量,提高输入速度;促进会计核算的规范化和标准化。设置会计科目编码时,应注意一级会计科目编码要符合会计制度的统一要求,明细科目编码要满足建账时设定的编码规则。

● 科目名称。科目名称分为科目中文名称和科目英文名称,两者不能同时为空。科目中文名称是证、账、表上显示和打印的标志,必须意义明确、用语规范且尽量避免重名。

● 科目类型。即按会计科目性质对会计科目进行的划分。按照会计制度的规定,科目类型分为5大类,即资产、负债、所有者权益、成本、损益。由于一级科目编码的首位数字与科目类型有直接的对应关系,即科目大类代码“1=资产”、“2=负债”、“3=共同”、“4=所有者权益”、“5=成本”、“6=损益”,因此,系统可以根据科目编码自动识别科目类型。

● 账页格式。规定了查询和打印时该科目的会计账页形式。账页格式一般分为金额式、外币金额式、数量金额式、外币数量式几类。一般情况下,有外币核算的科目可设为外币金额式,有数量核算的科目可设为数量金额式,既有外币又有数量核算的科目可设为外币数量式,既无外币又无数量核算的科目可设为金额式。

● 外币核算。如果该科目核算外币,则需要选择外币种类。一个科目只能核算一种外币。

● 数量核算。用于设定该科目是否有数量核算以及数量计量单位。计量单位可以是任何汉字或字符,如公斤、件、吨等。

● 汇总打印。在同一张凭证中,当某科目或有同一上级科目的末级科目有多笔同方向的分录时,如果希望将这些分录按科目汇总成一笔打印,则需要将该科目设置为“汇总打印”,汇总到的科目设置成该科目的本身或其上级科目。

● 封存。被封存的科目在制单时不可以使用。

注意

银行存款科目要按存款账户设立,需进行数量、外币核算的科目要按不同的数量单位、外币单位建立科目。

只有在会计科目修改状态才能设置汇总打印和封存。只有末级科目才能设置汇总打印,且汇总到的科目必须为该科目本身或其上级科目。当您将该科目设成汇总打印时,系统登记明细账仍按明细登记,而不是按汇总数登记,此设置仅用于凭证打印输出。

● 科目性质。登记在借方的科目,科目性质为借方;登记在贷方的科目,科目性质为贷方。只能在一级科目设置科目性质,下级科目的科目性质与其一级科目的相同。已有数据的科目不能再修改科目性质。

● 辅助核算,也叫辅助账类,用于说明本科目是否有其它核算要求。系统除完成一般的总账、明细账核算外,还提供以下几种专项核算功能:部门核算、个人往来核算、客户往来核算、供应商往来核算、项目核算。

辅助核算是ERP财务管理系统的特色之一。在传统的手工处理方式下,一般采用设置明细科目的方式来满足特殊的细化核算要求。如果管理者需要了解每月各职能部门各项费用的发生情况,在手工方式下通常这样设置科目:

假定管理费用下分设了10个费用项目,企业内设了10个职能部门,那么就要设置100个明细科目。等到月末如果领导需要“部门费用明细表”,还要查询100个明细账才能提供准确的数据。而ERP管理软件中的辅助核算功能则采用了全新的设计思路,它保留了一级科目和按费用项目设置的二级科目(共11个),将这些科目设置为“部门核算”,而将部门提取出来设置为部门目录。待业务发生填制凭证时,只要用到部门辅助核算的科目,系统会自动提示输入部门信息,将业务发生数据记入部门。查账时,系统提供部门辅助账,以部门为对象归集相关费用,简单方便。可见,采用辅助核算方式可以简化科目设置,方便信息查询。

一般面言,收入或费用类科目可设置部门辅助核算。日常运营中当收入或费用发生时,系统会要求实时确认收入或费用的部门归属,记账时同时登记总账、明细账和部门辅助账。其他应收款可设为个人往来核算,用于详细记录内部职工的借款情况;与客户的往来科目如应收账款、应收票据、预收账款可设成客户往来核算;应付账款、应付票据、预付账款可设成供应商往来核算;在建工程及收入成本类科目可设成项目核算,用于按项目归集收入或费用。

一个科目可同时设置两种专项核算,例如主营业务收入既想核算各部门的使用情况也想了解各项目的使用情况,那么,可以同时设置部门核算和项目核算。个人往来核算不能与其他专项一同设置,客户与供应商核算不能一同设置。辅助账类必须设在末级科目上,但为了查询或出账方便,有些科目也可以在末级科目和上级科目同时设辅助账类。但若只在上级科目设辅助账核算,系统将不承认。

● 日记账。手工核算的情况下,只对现金和银行科目记日记账,计算机环境下,突破了记账速度这个瓶颈,企业可以根据管理需要设置对任意科目记日记账。

● 银行账。对银行科目需要设置银行账。填制凭证时如果使用设置了银行账的科目,需要输入结算方式辅助核算信息,以方便日后进行银行对账,也可以进行支票登记。

注意

增加会计科目时,应先建立上级科目,再增加下级科目。

如果某科目已经使用,又需要在该科目下增设下级科目,则系统会自动将该科目中的数据转入在其下增设的第一个明细科目上。

③ 修改和删除会计科目

如果需要对已建立会计科目的某些属性进行修改,如账页格式、辅助核算、汇总打印、封存标识等,可以通过系统提供的“修改”功能来完成。

如果会计科目未经使用,也可通过“删除”功能来删除。删除会计科目时应遵循“自下而上”的原则。

注意

如果科目已录入期初余额或已制单,则不能删除。

非末级会计科目不能删除。

被指定为“现金科目”、“银行科目”的会计科目不能删除;如想删除,必须先取消指定。

科目一经使用,即已输入凭证,不允许修改或删除。

④ 指定会计科目

指定会计科目是指定出纳的专管科目,一般指现金科目和银行存款科目。指定科目后,才能执行出纳签字,从而实现现金、银行存款管理的保密性,才能查看现金、银行存款日记账。

(3)凭证类别

在手工环境下,企业多采用收、付、转三类凭证或银、现、转三类凭证,还有划分为银收、银付、现收、现付、转五类凭证的,当然,还有更复杂的分类。为什么要对凭证分类呢?其深层原因在于不同类别的凭证可以印制成不同的颜色,这样有些凭证只需要填写对方科目,节省了书写的工作量;另一个原因是便于分类统计汇总。仔细探究这两个原因不难看出,转换到计算机环境后,以上两个问题已经不是问题了,因此不再需要对凭证进行分类。

在信息化环境下,如果有多种凭证分类,为了防止填制凭证时将凭证类别选错,系统一般都会提供限制类型及限制科目功能,如借方必有、贷方必有、凭证必有、凭证必无、借方必无、贷方必无等。对于收款凭证可以设置为“借方必有1001、1002”;付款凭证可以设置为“贷方必有1001、1002”;转账凭证可以设置为“凭证必无1001、1002”;现金凭证可以设置为“凭证必有1001”;银行凭证可以设置为“凭证必有1002”。

(4)项目目录

项目可以是工程、订单或产品,总之,我们可以把需要单独计算成本或收入的这样一种对象都视为项目。在企业中通常存在多种不同的项目,对应地,在软件中可以定义多类项目核算,并可将具有相同特性的一类项目定义为一个项目大类。为了便于管理,还可以对每个项目大类进行细分类,在最末级明细分类下再建立具体的项目档案。为了在业务发生时将数据准确归入对应的项目,需要在项目和已设置为项目核算的科目间建立对应关系。只要遵循以下的提示就可以快速建立项目档案。

① 定义项目大类。定义项目大类包括指定项目大类名称、定义项目级次和定义项目栏目三项工作。项目级次是该项目大类下所管理的项目的级次及每级的位数。项目栏目是针对项目属性的记录。如定义项目大类“工程”,工程下又分了一级,设置1位数字即可,工程要记录的必要内容如“工程号”、“工程名称”、“负责人”、“开工日期”、“完工日期”等可作为项目栏目。

② 指定核算科目。指定设置了项目辅助核算的科目具体要核算哪一个项目,建立项目与核算科目之间的对应关系。

③ 定义项目分类。如将工程分为“自建工程”和“外包工程”。

④ 定义项目目录。定义项目目录是将每个项目分类中所包含的具体项目录入系统。具体每个项目录入哪些内容取决于项目栏目的定义。

4.收付结算

(1)结算方式

设置结算方式一是为了提高银行对账的效率,二是为了在根据业务自动生成凭证时可以识别相关的科目。计算机信息系统中需要设置的结算方式与财务结算方式基本一致,如现金结算、支票结算等。手工系统中一般设有支票登记簿,因业务需要借用支票时需要在支票登记簿上签字,回来报销支票时再注明报销日期。计算机信息系统中同样提供票据管理的功能,如果某种结算方式需要进行票据管理,只需选择“是否票据管理”。

(2)付款条件

付款条件是指企业为了鼓励客户提前偿还货款而允诺在一定期限内给予的折扣优惠,也叫现金折扣。设置付款条件的作用是规定企业在经营过程中与往来单位协议的收、付款折扣优惠方法。这种折扣条件通常可表示为5/10、2/20、n/30,它的意思是客户在10天内偿还贷款,可得到5%的折扣;在20天内偿还贷款,可得到2%的折扣;在30天内偿还贷款,则须按照全额支付货款;在30天以后偿还贷款,则不仅要按全额支付贷款,还可能要支付延期付款利息或违约金。系统最多同时支持4个时间段的折扣。

(3)本单位开户银行

维护本单位的开户银行信息。支持多个开户行及账号的情况。 xhQAgMqMaDeRmICvnG3i0Opinh5kN3B9KkaNPS617Qmx5wNfMroOUqk14DIwSZEp

点击中间区域
呼出菜单
上一章
目录
下一章
×