购买
下载掌阅APP,畅读海量书库
立即打开
畅读海量书库
扫码下载掌阅APP

第三节

科技成果的分类

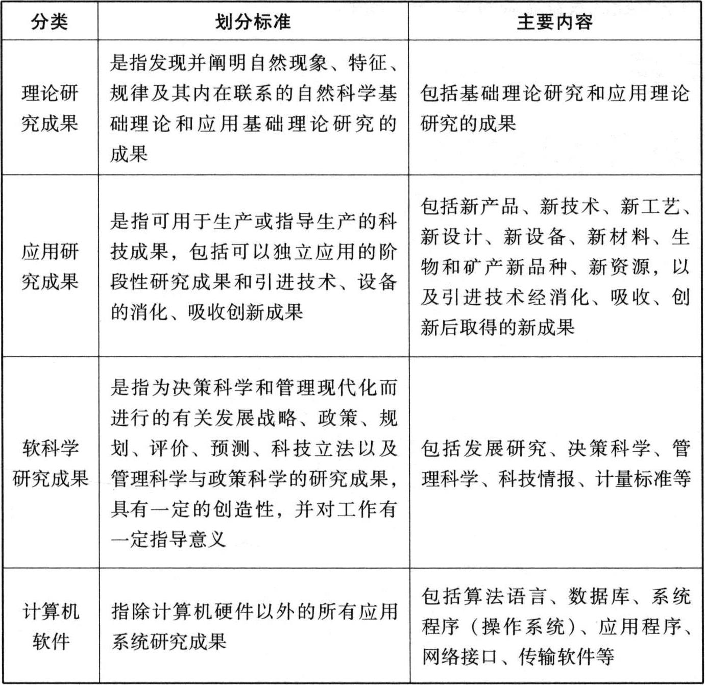
一、四大类科技成果

科技成果整体上可以分为理论研究成果、应用研究成果、软科学研究成果、计算机软件四大类,如表1-1所示。

表1-1 四大类科技成果

信息来源:公开资料,联盟整理。

二、国家级科技成果

根据2003年6月科技部发布的《关于加强国家科技计划成果管理的暂行规定》,国家级科技成果是指由科技部归口管理并由中央财政支持的科技计划项目和课题在实施中所取得的重要进展和验收成果(含新技术、新产品、新工艺、新材料、新设计、新装置、计算机软件和生物、矿产新品种以及专利、论文和专著等)。

其中,对国家安全、国家利益和社会公共利益有重大影响,技术上有重大创新、在国际上处于领先水平,或有重大推广应用价值、产业化前景及经济效益显著的属于重大成果。 Wejn1prsO7Md846JWyBqQy1DZVu7Z298GjpavtDYg7/6qgQYnDG1DS0UxczD5YU9

点击中间区域
呼出菜单
上一章
目录
下一章
×