



1.什么是电气图
电气图是用电气图形符号、带注释的围框或简化外形表示电气系统或设备中组成部分之间相互关系及其连接关系的一种图。
广义地说,表明两个或两个以上变量之间关系的曲线,用以说明系统、成套装置或设备中各组成部分的相互关系或连接关系,或者用以提供工作参数的表格、文字等,也属于电气图之列。
由于电气有强电、弱电之分,本章主要介绍强电的电气图。
2.电气图有哪些种类
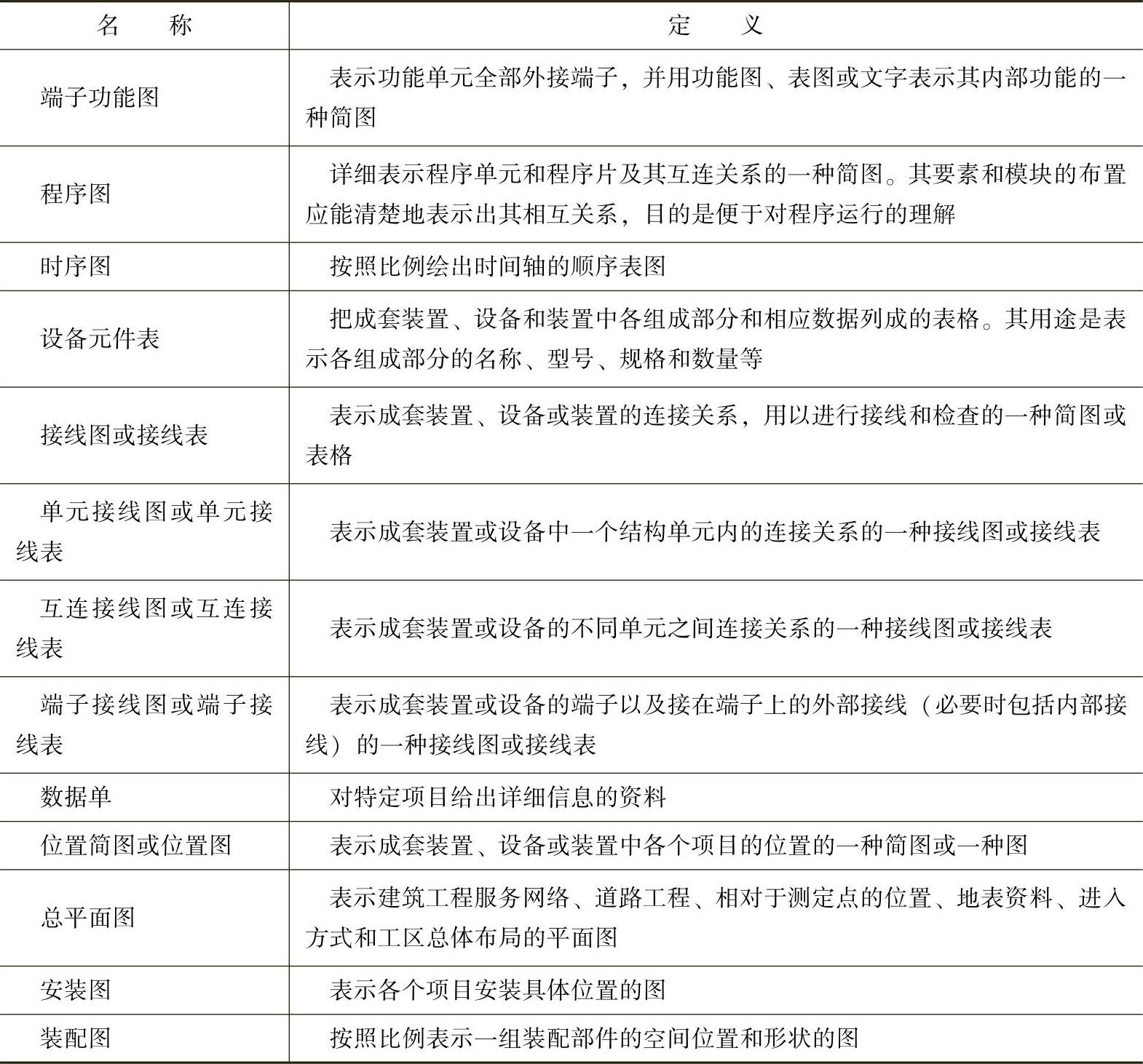
按照国家标准(GB/T 6988.1~6)的规定,电气图大致可分为19种,见表2-1。图的概念是广泛的,它是图示法的各种表达形式的总称。不同电气图之间的主要区别是其表示方法或表达形式上的不同。
表2-1 电气图的分类
(续)
表2-1是对电气图的基本分类,并不是每一种电气装置、电气设备都必须具备上述图表。下面主要介绍电工在日常工作中常用的电路图、概略图(框图)、接线图和逻辑图等四种基本电气图以及其他辅助资料。
1.电气图有何作用
电气图是用来阐述电气的工作原理,描述电气产品的构成和功能,提供其装接和使用信息的重要工具和手段。
2.电气图有哪些特点
(1)元件和连接线是电气图的主要表达内容
一个电路通常由电源、开关设备、用电设备和连接线等四个部分组成,如果将电源设备、开关设备和用电设备看成元件,则电路由元件与连接线组成,或者说各种元件按照一定的次序用连接线连起来就构成一个电路。
元件和连接线有以下几种表示方法。
1)元件用于电路图中时有集中表示法、分开表示法、半集中表示法。
2)元件用于布局图中时有位置布局法和功能布局法。
3)连接线用于电路图中时有单线表示法和多线表示法。
4)连接线用于接线图及其他图中时有连续线表示法和中断线表示法。
(2)图形符号、文字符号(或项目代号)是电气图的主要组成部分
一个电气系统或一种电气装置由各种元器件组成,在主要以简图形式表达的电气图中,无论是表示构成,表示功能,还是表示电气接线等,通常用简单的图形符号表示。
(3)对能量流、信息流、逻辑流、功能流的不同描述构成了电气图的多样性(见表2-2)
一个电气系统中,各种电气设备和装置之间,从不同角度、不同侧面存在着不同的关系。
表2-2 能量流、信息流、逻辑流、功能流的作用
记忆口诀
电气图样种类多,基本类型十九种。
电路原理图表达,信息详尽易弄懂。
单元电路画框图,简明扼要方便看。
接线图表识线号,连接导线真能干。
功能实现多方法,逻辑关系来考察。
大型工程图样齐,相互配合不复杂。