



1.继电器的特点及作用
继电器是根据某一输入量(电、磁、声、光、热)达到一定值时,输出量将发生跳跃式变化的自动控制器件。继电器是具有隔离功能的自动开关元件,具有动作快、工作稳定、使用寿命长、体积小等优点,广泛应用于电力保护、自动化、运动、遥控、测量和通信等装置中。
与接触器相比,继电器具有触点额定电流很小,不需要灭弧装置,触点种类和数量较多,体积小等特点,但对其动作的准确性要求较高。
一般来说,继电器主要用来反映各种控制信号,其触点通常接在控制电路中,不直接控制电流较大的主电路,而是通过接触器或其他电器对主电路进行控制。作为控制元件,概括起来,继电器的作用见表2-1。
表2-1 继电器的作用
2.继电器的分类
继电器的种类很多,常见继电器见表2-2。
表2-2 继电器的种类
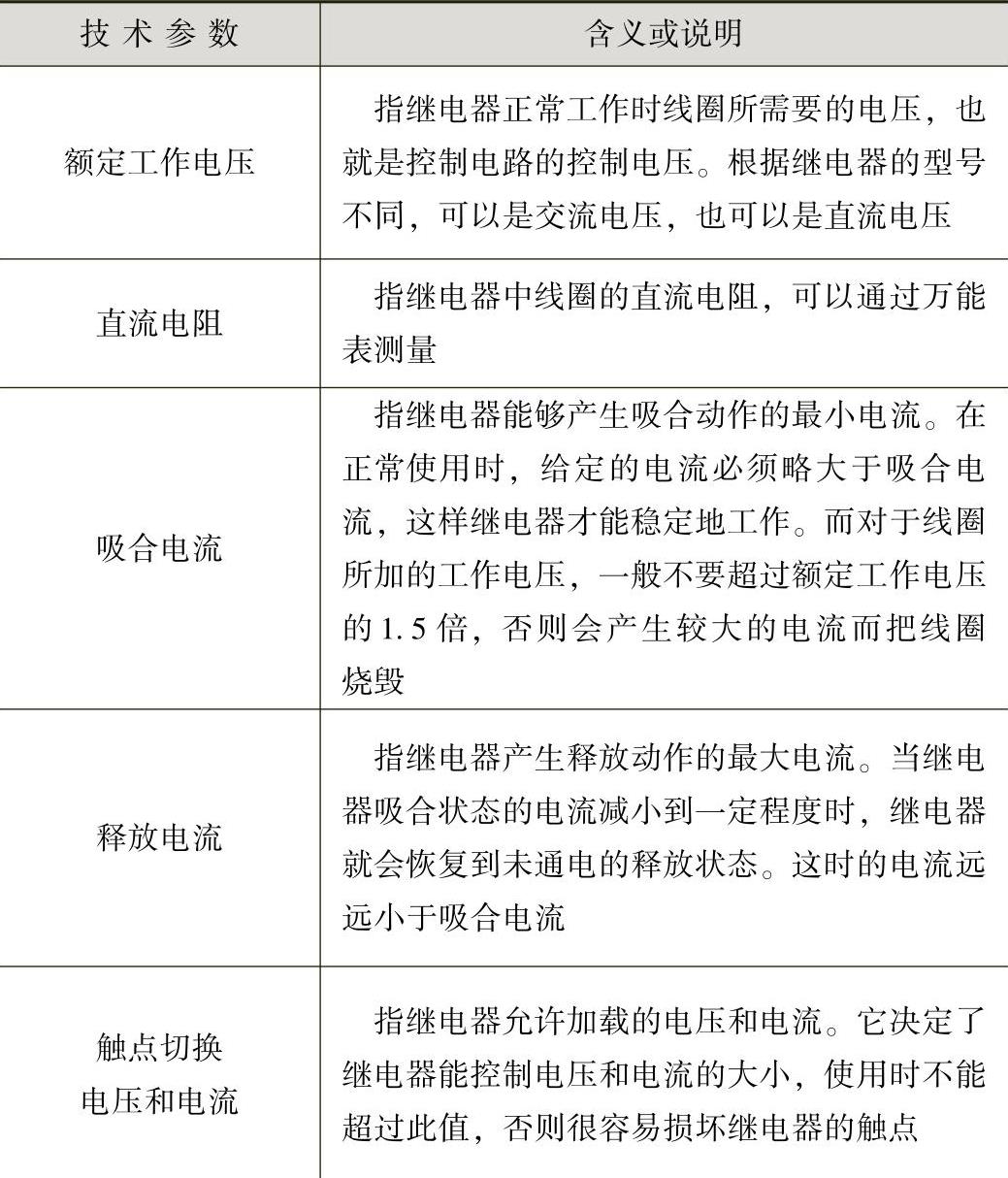
3.继电器的主要技术参数
继电器的种类及型号很多,归纳起来,其主要技术参数见表2-3。
表2-3 继电器的主要技术参数
继电器选用要点如下:
1)了解必要的条件:
①控制电路的电源电压,能提供的最大电流。
②被控制电路中的电压和电流。
③被控电路需要几组、什么形式的触点。
选用继电器时,一般控制电路的电源电压可作为选用的依据。控制电路应能给继电器提供足够的工作电流,否则继电器吸合是不稳定的。
2)查阅有关资料确定使用条件后,可查找相关资料,找出需要的继电器的型号和规格号。若手头已有继电器,可依据资料核对是否可以利用。最后考虑尺寸是否合适。
3)注意器具的容积。若是用于一般用电器,除考虑机箱容积外,小型继电器主要考虑电路板的安装布局。
在安装、维护、维修继电器时,可通过对继电器的一些参数进行测试,以鉴定其质量好坏,其参数项目见表2-4。
表2-4 测试继电器
1.电流继电器的原理及特性
电流继电器是反映电流变化的控制电器,主要用于监控电气线路中的电流变化。
电磁式继电器一般由铁心、线圈、衔铁、触点簧片等组成的。只要在线圈两端加上一定的电压,线圈中就会流过一定的电流,从而产生电磁效应,衔铁就会在电磁力吸引的作用下克服返回弹簧的拉力吸向铁心,从而带动衔铁的动触点与静触点(动合触点)吸合。当线圈断电后,电磁的吸力也随之消失,衔铁就会在弹簧的反作用力返回原来的位置,使动触点与原来的静触点(动断触点)吸合。这样吸合、释放,从而达到了在电路中导通、切断的目的。
电流继电器的线圈匝数少且导线粗,使用时将电磁线圈串联于被监控的主电路中,与负载相串联,动作触点串联在辅助电路中。当电路电流的变化超过设定值时,电流继电器便会动作,触点状态切换,发出信号。
2.电流继电器的类型
采用不同的分类方法,电流继电器有多种类型,见表2-5。
表2-5 电流继电器的类型
3.过电流继电器
过电流继电器正常工作时线圈中虽有负载电流,但衔铁不产生吸合动作;当出现超出整定电流的吸合电流时,衔铁才产生吸合动作。在电气控制线路中出现冲击性过电流故障时,过电流使过电流继电器衔铁吸合,利用其动断触点断开接触器线圈的通电回路,从而切断电气控制线路中电气设备的电源。JT4系列过电流继电器的结构及原理如图2-1所示。
交流过电流继电器整定值 I x 的整定范围为
I x =(1.1~3.5) I N 式中 I x —吸合电流;
I N —额定电流。
4.欠电流继电器
欠电流继电器正常工作时衔铁处于吸合状态,当电路的负载电流降低至释放电流时,衔铁释放。在直流电路中,当负载电流降低或消失往往会导致严重后果(如直流电动机励磁回路断线等),但交流电路中一般不会出现欠电流故障,因此低压电器产品中有直流欠电流继电器而无交流欠电流继电器。
图2-1 JT4系列过电流继电器的结构及原理
直流欠电流继电器吸合电流 I x =(0.3~0.65) I N 。
释放电流 I 整定范围为 I
FF=(0.1~0.2) I N 。
5.电流继电器的选型
在电力保护、二次回路中,电流继电器选型条件如下:
1)有辅助源电流继电器需要提供的条件:触点形式(动合点、动断点和转换点的组数)、辅助电压等级,电流整定范围,以及安装方式(柜内安装,面板开孔式,导轨式)。
2)无辅助源电流继电器需要提供的条件:触点形式(动合点、动断点和转换点的组数)、电流整定范围,以及安装方式(柜内安装,面板开孔式,导轨式)。
6.过电流继电器的选用
过电流继电器的主要参数是额定电流和动作电流。额定电流应不低于被保护电动机的额定电流,动作电流可根据电动机工作情况按电动机起动电流的1.1~1.3倍整定。一般绕线转子异步电动机的起动电注按2.5倍额定电流考虑,笼型异步电动机的电流按额定电流的5~8倍考虑。
1)过电流继电器线圈的额定电流一般可按电动机长期工作的额定电流来选择。对于频繁起动的电动机,考虑到起动电流在继电器中的热效应,因此额定电流可选大一级。
2)过电流继电器的动作电流可根据电动机工作情况,一般按电动机起动电流的1.1~1.3倍整定,频繁起动场合可取2.25~2.5倍。一般绕线转子异步电动机的起动电流按2.5倍额定电流考虑,笼型异步电动机的起动电流按额定电流的5~8倍考虑。
1.电压继电器的特性
电压继电器为输入量(激励量)是电压,并当其达到规定的电压值时做出相应动作的一种继电器,即反映电压变化的控制电器,如图2-2所示。
电压继电器的线圈匝数多且导线细,使用时将电压继电器的电磁线圈并接于所监控的电路中,与负载并联,将动作触点串联在控制电路中。当电路的电压值变化超过设定值时,电压继电器便会动作,触点状态产生切换,发出信号。
2.电压继电器的类型
采用不同的分类方法,电压继电器有多种类型,见表2-6。
图2-2 电压继电器
表2-6 电压继电器的类型
3.过电压继电器
过电压继电器的线圈在额定电压时,衔铁不产生吸合动作,只有当线圈电压高于其额定电压时衔铁才产生吸合动作,并利用其动断触点断开,从而实现电路过电压保护功能。
交流过电压继电器吸合电压 U x 的调节范围为
U x =(1.05~1.2) U N 式中 U x —吸合电压;
U N —额定电压。
4.欠电压继电器
欠电压继电器在额定电压时衔铁处于吸合状态,一旦所接电气控制线路中的电压降低至线圈释放电压时,衔铁由吸合状态转为释放状态,欠电压继电器利用其动合触点断开需要保护电器的电源。
直流欠电压继电器吸合电压 U x =(0.3~0.5) U N ;释放电压 U F 整定范围为 U F =(0.07~0.2) U N 。
交流欠电压继电器吸合电压 U x =(0.6~0.85) U N ;释放电压 U F 的整定范围为 U F =(0.1~0.35) U N 。
5.电压继电器的选用
1)选用过电压继电器主要是看额定电压和动作电压等参数,过电压继电器的动作值一般按系统额定电压的1.1~1.2倍整定。
2)电压继电器线圈的额定电压一般可按电路的额定电压来选择。
1.中间继电器的作用
中间继电器是传输或转换信号的一种低压电器元件,它可将控制信号传递、放大、翻转、分路、隔离和记忆,以达到一点控多点、小功率控大功率的目标。
中间继电器的主要作用是解决触点容量、数目与继电器灵敏度的矛盾。
中间继电器的结构和原理与交流接触器基本相同,与接触器的主要区别在于,接触器的主触点可以通过大电流,而中间继电器的触点只能通过小电流。所以,它只能用于控制电路中。它一般是没有主触点的,因为过载能力比较小。所以它用的全部都是辅助触点,数量比较多,其额定电流约为5A。
中间继电器的常见故障及检修方法与接触器类似。
2.中间继电器的类型
中间继电器有通用型继电器、电子式小型通用继电器、接触器电磁式中间继电器、采用集成电路构成的无触点静态中间继电器等。
3.中间继电器的选用
中间继电器的品种规格很多,常用的有J27系列、J28系列、JZ11系列、JZ13系列、JZ14系列、JZ15系列、JZ17系列和3TH系列。
选用中间继电器时,主要应根据被控制电路的电压等级、所需触点数量、种类、容量等要求来选择。
由于中间继电器的触点容量较小,所以一般不能在主电路中应用。
1.速度继电器的结构
速度继电器又称反接制动继电器,它的主要结构是由转子、定子及触点三部分组成。转子是一个圆柱形永久磁铁,定子是一个笼型空心圆环,并装有笼型绕组。速度继电器的结构及符号如图2-3所示。
2.速度继电器的作用及原理
速度继电器主要用于三相异步电动机反接制动的控制电路中,它的任务是当三相电源的相序改变以后,产生与实际转子转动方向相反的旋转磁场,从而产生制动力矩。因此,使电动机在制动状态下迅速降低速度。在电动机转速接近零时立即发出信号,切断电源使之停车(否则电动机开始反方向起动)。
由于继电器工作时是与电动机同轴的,不论电动机正转或反转,电器的两个动合触点,就有一个闭合,准备实行电动机的制动。一旦开始制动时,由控制系统的联锁触点和速度继电器的备用的闭合触点,形成一个电动机相序反接(俗称倒相)电路,使电动机在反接制动下停车。
图2-3 速度继电器的结构及符号
a)外形 b)内部结构 c)内部结构示意图d)符号 1—调节螺钉 2—反力弹簧 3—动断触点 4—动合触点 5—动触点6—推杆 7—返回杠杆 8—摆杆 9—笼型导条 10—圆环 11—转轴 12—永磁转子
而当电动机的转速接近零时,速度继电器的制动动合触点分断,从而切断电源,使电动机制动状态结束。
常用的速度继电器有JY1型和JFZ0型两种,它们具有两个动合触点、两个动断触点,触电额定电压为380V,额定电流为2A。一般速度继电器的转轴在130r/min左右即能动作,在100r/min时触点即能恢复到正常位置。可以通过螺钉的调节来改变速度继电器动作的转速,以适应控制电路的要求。
3.速度继电器的选用
1)选用速度继电器时,应根据触点额定电压、触点额定电流、触点数量及额定转速来选择。
2)速度继电器的转轴应与电动机同轴连接,如图2-4所示。
图2-4 速度继电器与电动机的连接
3)速度继电器安装接线时,正反向的触点不能接错,否则不能起到在反接制动时接通和断开反向电源的作用。
4)速度继电器的金属外壳应可靠接地。
1.热继电器的作用
热继电器是由流入热元件的电流产生热量,使有不同膨胀系数的双金属片发生形变,当形变达到一定距离时,就推动连杆动作,使控制电路断开,从而使接触器失电,主电路断开,实现电动机的过载保护。
热继电器主要用于电动机的过载保护、断相保护、电流不平衡运行及其他电气设备发热状态的控制,也可用于其他电气设备发热状态的控制。
热继电器的热元件与被保护电动机的主电路串接,热继电器的触点串接在接触器线圈所在的控制电路中。
2.热继电器的结构和原理
热继电器主要由热元件、触点、动作机构、复位按钮和整定电流调节装置等组成,如图2-5所示。
图2-5 热继电器的结构
热继电器的基本工作原理是利用两种金属的热膨胀率差异以及电流的热效应共同构成一个由于电流超限使触点动作的装置,即电流→热量→金属热膨胀→弯曲变形→位移→触点动作,如图2-6所示。
图2-6 双金属片受热变形与信号触点状态的改变
a)实物图 b)原理图
发热元件是一段阻值不大的电阻丝,串接在被保护电动机的主电路中。双金属片由两种不同热膨胀系数的金属片辗轧而成。图中所示的双金属片,下层一片的热膨胀系数大,上层的小。当电动机过载时,通过发热元件的电流超过整定电流,双金属片受热向上弯曲脱离扣板,使动断触点断开。由于动断触点是接在电动机的控制电路中的,它的断开会使得与其相接的接触器线圈断电,从而使接触器主触点断开,电动机的主电路断电,实现了过载保护。
热继电器动作后,双金属片经过一段时间冷却,按下复位按钮即可复位。
3.热继电器的整定电流
热继电器的主要技术数据是整定电流。整定电流是指长期通过发热元件而不致使热继电器动作的最大电流。当发热元件中通过的电流超过整定电流值的20%时,热继电器应在20min内动作。
热继电器的整定电流大小可通过整定电流旋钮来改变。选用和整定热继电器时一定要使整定电流值与电动机的额定电流一致。
由于热继电器是受热而动作的,热惯性较大,因而即使通过发热元件的电流短时间内超过整定电流几倍,热继电器也不会立即动作。只有这样,在电动机起动时热继电器才不会因起动电流大而动作,否则电动机将无法起动。反之,如果电流超过整定电流不多,但时间一长也会动作。
由此可见,热继电器与熔断器的作用是不同的,热继电器只能作过载保护而不能作短路保护,而熔断器则只能作短路保护而不能作过载保护。在一个较完善的控制电路中,特别是容量较大的电动机中,这两种保护都应具备。
4.热继电器的选用
1)一般电动机轻载起动或短时工作,可选择两相结构的热继电器;当电源电压的均衡性和工作环境较差或多台电动机的功率差别较显著时,可选择三相结构的热继电器;对于三角形联结的电动机,应选用带断相保护装置的热继电器。
2)热继电器的额定电流应大于电动机的额定电流。
3)一般将整定电流调整到等于电动机的额定电流;对过载能力差的电动机,可将热元件整定值调整到电动机额定电流的0.6~0.8倍;对起动时间较长,拖动冲击性负载或不允许停车的电动机,热元件的整定电流应调节到电动机额定电流的1.1~1.15倍。绝对不允许弯折双金属片。
热继电器的调节方法如下:
(1)调节整定电流
热继电器的工作电流可以在一定范围内调整,称为整定。
整定热继电器工作电流,是通过调节双金属片初始位置来实现的。整定电流值应是被保护电动机的额定电流值,其大小可以通过调节整定电流旋钮来实现,如图2-7所示。
图2-7 调节整定电流旋钮
(2)复位调节
热继电器的侧面有一个调整螺钉,通过调整,可实现触点的自动或手动复位,如图2-8 所示。
图2-8 热继电器的复位调整
热继电器工作电流整定的基本要求是,使热继电器必须在电动机因过载而过热烧毁以前动作,否则它就没有起到保护作用。
1.时间继电器的类型
时间继电器实质上是一个定时器,在定时信号发出之后,时间继电器按预先设定好的时间、时序延时接通和分断被控电路。
时间继电器按工作方式可分为通电延时时间继电器和断电延时时间继电器两种,前者较为常用。
时间继电器按动作原理可分为电磁阻尼式、空气阻尼式、晶体管式和电动式等。
近年来,电子式时间继电器发展很快,它具有延时时间长、精度高、调节方便等优点,有的还带有数字显示,非常直观,所以应用很广。
2.JSZ3系列时间继电器
JSZ3系列时间继电器如图2-9所示,其控制电路采用了集成电路,具有体积小、重量轻、结构紧凑、延时范围广、延时精度高、可靠性好、寿命长等优点,适用于机床自动控制,成套设备自动控制等要求高精度,高可靠性的自动控制系统作延时控制元件。
图2-9 JSZ3系列时间继电器
3.JSZ3系列时间继电器的安装
1)按开孔尺寸及安装孔尺寸进行安装。
2)按如图2-10所示接线图正确接线,各个接线端接好后需用绝缘套管将连接线套牢。安装插头、插座时一定对要准脚位,以防电源短路造成意外。
图2-10 JSZ3系列时间继电器安装接线图
图2-10 JSZ3系列时间继电器安装接线图(续)
时间继电器操作注意事项如下:
1)时间继电器的使用工作电压应在额定工作电压范围内。
2)当负载功率大于继电器额定值时,请加中间继电器。
3)严禁在通电的情况下安装、拆卸时间继电器。
4)对可能造成重大经济损失或人身安全的设备,设计时请务必使技术特性和性能数值有足够余量,同时应该采用二重电路保护等安全措施。
5)断电延时型时间继电器,通电时间必须大于3s,以使内部电容充足电能。
延时时间的设定方法如下:
1)检查供电电源须与产品额定工作电压一致,再预置所需的延时时间,然后接通电源,此时继电器开始工作,当计时时间达到所预置的时间时,延时触点实行转换,实现定时控制。
2)JSZ3系列时间继电器多挡式规格具有不同的延时挡,可以由时间继电器前部的转换开关很方便地转换。当需要变换延时挡时,首先取下设定旋钮,接着卸下刻度板,然后参照铭牌上的延时范围示意图拨动转换开关,再按原样装上刻度板与设定旋钮,转换开关位置应与刻度板上开关位置标记相一致。