



1.家庭照明线路的组成
照明线路由电源进户线、单相电能表、低压断路器、插座、灯头、开关、照明灯具和各类电线及配件辅料等组成,如图1-24所示。
图1-24 家庭照明线路的基本组成
2.照明线路安装的技术要求
(1)灯具安装的高度,室外一般不低于3m,室内一般不低于2.5m。
(2)照明线路应有短路保护。照明灯具的相线必须经开关控制,螺口灯头中心触片应接相线,螺口部分与零线连接。不准将电线直接焊在电灯的接点上使用。绝缘损坏的螺口灯头不得使用。
(3)室内照明开关一般安装在门边便于操作的位置,拉线开关一般应离地2~3m,暗装翘板开关一般离地1.3m,与门框的距离一般为0.15~0.20m。
(4)明装插座的安装高度一般应离地1.3~1.5m。暗装插座一般应离地0.3m,同一场所暗装的插座高度应一致,其高度相差一般应不大于5mm,多个插座成排安装时,其高度应不大于2mm。
(5)照明装置的接线必须牢固,接触良好,接线时,相线和零线要严格区别,将零线接灯头上,相线须经过开关再接到灯头。
(6)应采用保护接地(接零)的灯具金属外壳,要与保护接地(接零)干线连接完好。
(7)灯具安装应牢固,灯具重量超过3kg时,必须固定在预埋的吊钩或螺栓上。软线吊灯的重量限于1kg以下,超过时应加装吊链。固定灯具需用接线盒及木台等配件。
(8)照明灯具须用安全电压时,应采用双圈变压器或安全隔离变压器,严禁使用自耦(单圈)变压器。安全电压额定值的等级为42V、36V、24V、12V、6V。
(9)电线在灯架及电线管内不允许有接头。
(10)导线在引入灯具处应有绝缘保护,以免磨损导线的绝缘,也不应使其承受额外的拉力;导线的分支及连接处应便于检查。
3.线路安装接线要点
(1)开关的接线。照明开关是控制灯具的电气元件,起控制照明灯的点亮和熄灭的作用(即接通或断开照明线路)。开关有明装和安装之分,目前家庭一般是暗装开关。开关的一端接电源相线,另一端接灯头相线,如图1-25a所示。
图1-25 开关和插座的接线
(2)插座的接线。家庭一般采用单相三孔或两孔插座。根据安装形式不同,插座又可分为明装式和暗装式,现家庭一般都是暗装插座。单相两孔插座有横装和竖装两种。横装时,接线原则是左零右相;竖装时,接线原则是上相下零;单相三孔插座的接线原则是左零右相上接地。另外在接线时也可根据插座后面的标识,L端接相线,N端接零线,E端接地线,如图1-25b所示。
注意:根据标准规定,相线(火线)是红色线,零线(中性线)是黑色线,接地线是黄绿双色线。
(3)灯座的接线。插口灯座上的两个接线端子,可任意连接零线和来自开关的相线,如图1-26所示;但是,螺口灯座上的接线端子,必须把零线连接在连通螺纹圈的接线端子上,把来自开关的相线连接在连通中心铜簧片的接线端子上。
图1-26 灯座的接线
(4)低压断路器和漏电保护器的接线。在家庭照明线路中,低压断路器常用于电源总开关和分支回路开关。将低压断路器上方的接线端作为电源的进线端,又名电源端,将断路器下方的接线端作为负载的连接端,又名负载端,这种接线方式,称为上进线;反之将断路器上进线中的电源端当做负载端,负载端作为电源端来使用的接线方式,称下进线。家庭通常为上进线方式。
通常插座回路应安装漏电保护器。电源进线必须接在漏电保护器的正上方,即外壳上标有“电源”或“进线”端;出线均接在下方,即标有“负载”或“出线”端,如图1-27所示。倘若把进线、出线接反了,将会导致保护器动作后烧毁线圈或影响保护器的接通、分断能力。
图1-27 漏电保护器的接线
(5)单相电能表的接线。单相电能表接线盒里共有四个接线桩,从左至右按1、2、3、4编号。直接接线方法是按编号1、3接进线(1接相线,3接零线),2、4接出线(2接相线,4接零线),如图1-28所示。
友情提示
(1)为确保电能表的准确度,安装时表的位置必须与地面保持垂直,其垂直方向的偏移不大于1°。表箱的下沿离地高度应在1.7~2m之间,暗式表箱下沿离地1.5m左右。
图1-28 单相电能表的接线
(2)单相电能表一般应装在配电盘的左边或上方,而开关应装在右边或下方。与上、下进线间的距离大约为80mm,与其他仪表左右距离大约为60mm。
(3)由供电部门直接收取电费的电能表,一般由其指定部门验表,然后由验表部门在表头盒上封铅封或塑料封,安装完后,再由供电局直接在接线桩头盖上或计量柜门封上铅封或塑料封。未经允许,不得拆掉铅封。
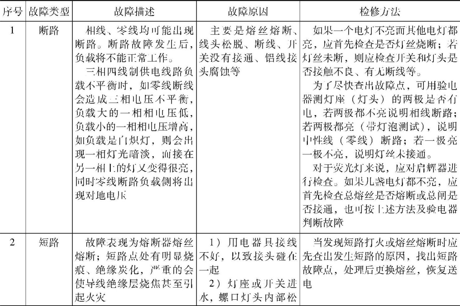
照明线路的常见故障主要有断路、短路和漏电三种,其故障原因及检修方法见表1-3。
表1-3 照明线路典型故障检修
(续)
查找照明线路接地点时,应注意查找这些部位:
1)判断是否漏电:在被检查建筑物的总开关上接一只电流表,接通全部电灯开关,取下所有电灯,进行仔细观察。若电流表指针摇动,则说明漏电。指针偏转的多少,取决于电流表的灵敏度和漏电电流的大小。若偏转多则说明漏电大,确定漏电后可按下一步继续进行检查。
2)判断漏电类型:是相线与零线间的漏电,还是相线与大地间的漏电,或者是两者兼而有之。以接入电流表检查为例,切断零线,观察电流的变化:电流表指示不变,是相线与大地之间漏电;电流表指示为零,是相线与零线之间的漏电;电流表指示变小但不为零,则表明相线与零线、相线与大地之间均有漏电。
3)确定漏电范围:取下分路熔断器或拉下开关刀闸,电流表若不变化,则表明是总线漏电;电流表指示为零,则表明是分路漏电;电流表指示变小但不为零,则表明总线与分路均有漏电。
4)找出漏电点:按前面介绍的方法确定漏电的分路或线段后,依次拉断该线路灯具的开关,当拉断某一开关时,电流表指针回零或变小,若回零则是这一分支线漏电,若变小则除该分支漏电外还有其他漏电处;若所有灯具开关都拉断后,电流表指针仍不变,则说明是该段干线漏电。