购买
下载掌阅APP,畅读海量书库
立即打开
畅读海量书库
扫码下载掌阅APP

1.3 LED驱动与控制

1.3.1 LED驱动技术

LED发光是有条件的。将正向电压加在其PN结两端,使PN结本身形成一个能级(实际上是一系列的能级),电子在这个能级上跃变并产生光子来发光。所以,需要加在PN结两端的电压来驱使LED发光。又由于LED是特性敏感的半导体器件,具有负温度特性,因而在应用过程中需要对其进行稳定工作状态和保护,从而产生了LED“驱动”的概念。

1.LED驱动原理

在LED照明领域,要体现出节能和长寿命的特点,选择好的LED驱动电路至关重要,没有好的驱动电路的匹配,LED照明的优势无法体现。

LED灯具驱动需要先将高压的交流电变换成低压的交流电(AC/AC),然后将低压的交流电经整流变换成低压的直流电(AC/DC),再通过高效率的DC/DC开关稳压器降压和变换成恒流源,输出恒定的电流驱动LED光源。LED光源是按灯具的设计要求由小功率或大功率LED多串多并而组成。每串的 I F 电流是按所选用的LED光源 I F 要求设计,总的正向电压△ U F N 颗LED的总和。LED灯具的驱动原理如图1-24所示。LED灯具选用36V以下的交流电源可以考虑非隔离供电,如选用220V和100V的交流电源应考虑隔离供电。

图1-24 LED灯具驱动原理

目前,MR11、MR16射灯、水底灯、洗墙灯、路灯、隧道灯、汽车工作灯等LED灯具大多选用散热较好的、自带铜基或铝基板的1W、3W大功率LED光源,使用AC/DC12~36V电源,因而需要使用DC/DC的降压(Buck)+恒流给LED提供 U F I F ,LED灯具大多使用低压电源,因此在这类灯具的电路设计上,LED的串联个数在1~9颗,尤以1~3颗为常见。串联的总△ U F 应低于电源 U in ,如三颗LED串联,△ U F =3.4V×3=10.2V,低于 U in ,所以能正常工作。

MR11、MR16射灯常见的是3个1W的LED串联或使用一个3W的LED;水底灯常见的是3个1W的LED串联后再并联,3个一组;洗墙灯常见的是1~9个1W的LED串联;路灯常见的是9个1W的LED串联后并联3组;汽车照明灯常见的是3~6个1W的LED串联后并联3组。当然LED的串并联方案是多种多样的,串联个数与其工作电压有关,这里就DC 12~36V工作电压而言。目前1W的LED光源散热较好,因此选用较多。

2.LED驱动器的通用技术要求

(1)高效率和高可靠性。

LED是节能产品,驱动电源的效率要高。对于电源安装在灯具内的结构,尤为重要。因为LED的发光效率随着LED温度的升高而下降,所以LED的散热非常重要。电源的效率高,它的耗损功率小,在灯具内发热量就小,也就降低了灯具的温升。同时也延缓LED的光衰,有利于提高整个灯具的使用寿命。

LED驱动器的工作可靠性一定要高(例如机械连接、安装、维修及替换、寿命周期等),输出功率一定要能够满足灯具要求(涉及LED正向电压范围、电流及LED排列方式),特别像LED路灯的驱动电源,装在高空,维修不方便,维修的花费也大。

(2)高功率因数。

功率因数是电网对负载的要求。一般70W以下的用电器,没有强制性指标。虽然功率不大的单个用电器功率因数低一点对电网的影响不大,但晚上大家点灯,同类负载太集中,会对电网产生较严重的污染。对于30~40W的LED驱动电源,在不久的将来,也许会对功率因数方面有一定的指标要求。

(3)驱动方式。

LED均采用直流供电,现在通行的驱动方式有两种:一种是一个恒压源供多个恒流源,每个恒流源单独给每路LED供电。这种方式,组合灵活,一路LED故障,不影响其他LED的工作,但成本会略高一点。另一种是直接恒流供电,LED串联或并联运行。它的优点是成本低一点,但灵活性差,还要解决某个LED故障,不影响其他LED运行的问题。这两种形式,在一段时间内并存。多路恒流输出供电方式,在成本和性能方面会较好,有可能是以后的主流方向。

LED驱动器应尽可能保持恒流特性,尤其在电源电压发生±15%的变动时,仍应能保持输出电流在±10%的范围内变动。同时驱动器应保持较低的自身功耗,这样才能使LED的系统效率始终保持在较高水准。

(4)浪涌保护。

LED抗浪涌电压/电流的能力是比较差的,特别是抗反向电压能力,加强这方面的保护非常重要。例如装在户外的LED路灯,由于电网负载的无规律启动与停用、雷击感应等,从电网系统会侵入各种浪涌电压/电流,有些浪涌电压/电流会导致LED的损坏。因此LED驱动电源要有抑制浪涌电压/电流侵入的技术措施,保护LED不被浪涌电压/电流意外损坏。

(5)保护功能。

驱动器应设置完善的保护电路,如低压锁存、过电压保护、过热保护、输出开路或短路保护。LED驱动器除了上述常规的保护功能外,最好在恒流输出中增加LED温度负反馈电路,防止LED温度过高。

(6)防护性能。

灯具外安装型驱动电源的封装结构要防水、防潮,外壳要耐晒、耐紫外线照射。

(7)功能要求。

LED的最大电流可设定,在使用过程中可调节LED的亮度。有的场合还要求驱动器具有发光模式及效果变换功能。驱动器应符合安规和电磁兼容的要求,工作时对其他电子设备及电路的干扰影响小。

(8)驱动电源的寿命要与LED的寿命相适配。

3.LED灯具对低压驱动芯片的通用技术要求

1)驱动芯片的标称输入电压范围应当满足DC 8~40V,以覆盖应用面的需要,耐压如能大于45V更好;AC12V或24V输入时,简单的桥式整流器输出电压会随电网电压波动,特别是电压偏高时,输出直流电压也会偏高,驱动IC如不能适应宽电压范围,往往在电网电压升高时会被击穿,LED光源也因此被烧毁。

2)驱动芯片的标称输出电流要求大于1.2~1.5A。作为照明用的LED光源,1W功率的LED光源,其标称工作电流为350mA,3W功率的LED光源,其标称工作电流为700mA,功率大的需要更大的电流。因此,LED照明灯具选用的驱动IC必须有足够的电流输出,设计产品时必须使驱动IC工作在满负荷输出的70%~90%的最佳工作区域。使用满负荷输出电流的驱动IC在灯具狭小空间散热不畅,容易疲劳和早期失效。

3)驱动芯片的输出电流必须长久恒定。LED光源才能稳定发光,亮度不会闪烁;同一批驱动芯片在同等条件下使用,其输出电流大小要尽可能一致,也就是离散性要小,这样在大批量自动化生产线上生产才能有效和有序;对于输出电流有一定离散性的驱动芯片必选在出厂或投入生产线前分档,调整PCB(印制电路板)上电流设定电阻( R s )的阻值大小,使之生产的LED灯具恒流驱动板对同类LED光源的发光亮度一致,保持最终产品的一致性。

4)驱动芯片的封装应有利于驱动芯片管芯的快速散热,如将管芯(Die)直接绑定在铜板上,并有一Pin直接延伸到封装外,便于直接焊接在PCB板的铜箔上迅速导热。

5)驱动芯片本身的抗电磁干扰、噪声、耐高压的能力也关系到整个LED灯具产品能否顺利通过CE、UL等认证,因此驱动芯片本身在设计伊始就要选用优秀的拓扑结构和高压的生产工艺。

6)驱动芯片自身功耗要求小于0.5W,开关工作频率要求大于120Hz,以免工频干扰而产生可见闪烁。

友情提示

接触过LED的人都知道:由于LED正向伏安特性非常陡(正向动态电阻非常小),要给LED供电就比较困难。不能像普通白炽灯一样,直接用电压源供电。否则,电压波动稍增,电流就会增大到将LED烧毁的程度。为了稳住LED的工作电流,保证LED能正常可靠地工作,各种各样的LED驱动电路就应运而生。

LED驱动电路,有的电路简单,有的电路复杂;有的适用于小功率LED阵列,有的适用于大功率LED阵列;有的采用直流供电,有的采用交流供电;有的性能良好,使用寿命长,有的性能不佳,故障率高,殃及LED的使用寿命。

1.3.2 LED驱动器的类型及选用

1.按应用领域分类

LED驱动器按应用来分有三大类:一是用于消费电子产品,其应用特点是以电池为能源,一般为4.2~8.4V,它需要低电压和小电流的LED驱动器;二是用于汽车照明产品,因其电源来自汽车蓄电池,一般是48V,所以需要较高电压降压的LED驱动器;三是建筑装饰照明和家庭照明,它需要能将AC直接变换成DC的LED驱动器,主要功能是将交流电压转换为恒流电源,并同时完成与LED的电压和电流的匹配。因而不同用途的LED驱动器是完全不同的。

友情提示

消费电子产品的LED驱动器拥有比较成熟的技术、产品和相对成熟的市场。例如,手机、MP3/MP4等电子产品。

汽车照明产品使用的LED等的数量较多,大多是串并联驱动,需要较高的电压,这对于取自汽车蓄电池的电源来说是十分方便的。目前,能耐60V高压的LED驱动器新品推出已较多。因而业界对在汽车市场直接采用LED的仪表板背光、前后雾灯、第三刹车灯、方向灯、尾灯的市场十分看好和乐观。

建筑装饰照明和家庭照明,则需要将AC能直接变换成DC恒流源的LED驱动器,目前还不能提供单个SOC的集成电路产品,大多数是模块电路。建筑装饰照明在国内各大城市应用已十分广泛,节能效果显著。社会对家庭用LED照明灯需要量将是一个天文数字,但目前的家庭用LED照明灯技术和生产成本离大批量生产还有一定的距离,尚需努力。

2.按驱动方式可分类

按驱动方式可分为恒流式和稳压式两大类。

(1)恒流式

恒流式驱动器可分为直流输入-直流输出(DC-DC)和交流输入-直流输出(AC-DC)两种方式。

按照输入输出电压关系,DC-DC恒流式驱动器的分类如图1-25所示。

图1-25 DC-DC恒流式驱动器的分类

AC-AC市电交流恒流源可分为非隔离型和隔离型两大类,见表1-7。

LED恒流驱动器性能比较见表1-8。

表1-7 AC-AC恒流驱动器的分类

表1-8 LED恒流驱动器性能比较

(续)

友情提示

恒流式驱动器具有以下特性:

1)恒流驱动电路输出的电流是恒定的,而输出的直流电压却随着负载阻值的大小不同在一定范围内变化,负载阻值小,输出电压就低,负载阻值越大,输出电压也就越高。

2)恒流电路不怕负载短路,但严禁负载完全开路。

3)恒流驱动电路驱动LED是较为理想的,但相对而言价格较高。

4)恒流驱动器的最大承受电流及电压值,它限制了LED的使用数量。

恒流驱动器适用于以下电路:

1)太阳能LED灯具:12V、24V。

2)汽车LED车灯:12V、24V、48V。

3)电动自行车LED车灯:12V、24V、36V。

4)采用一组公用AC/DC恒压开关电源供给几组恒流源的LED灯具。

应用技巧

常用LED恒流驱动器的接线方法如图1-26所示。

图1-26 常用LED恒流驱动器的接线方法

(2)稳压式

DC/DC开关稳压器是用电感器来储存电能的,而电感器容易发射开关频率,易对射频(RF)发生新的干扰,因此在手机产品中用得较少。电荷泵也是一种开关稳压器,但它用电容器作电能储能,因而不会发射开关频率,在手机产品中占了最大的份额。LDO是一种性能很好的低压差稳压器,输出电压稳定,当负载不变时,它流过负载的电流也恒定,因此LDO是一个很好的LED稳压驱动器。

友情提示

稳压式驱动器具有以下特性:

1)当稳压电路中的各项参数确定以后,输出的电压是固定的,而输出的电流却随着负载的增减而变化。

2)稳压电路不怕负载开路,但严禁负载完全短路。

3)以稳压驱动电路驱动LED,每串需要加上合适的电阻才能使每串LED显示亮度平均。

4)亮度会受整流电压变化的影响。

5)稳压型开关电源技术成熟,价格低廉。可以采用一个大功率多路输出稳压源驱动几个直流恒流源;直流稳压/恒流源放在LED灯头内,与LED组合成模块;交流开关电源可以和灯光控制器放在一起。

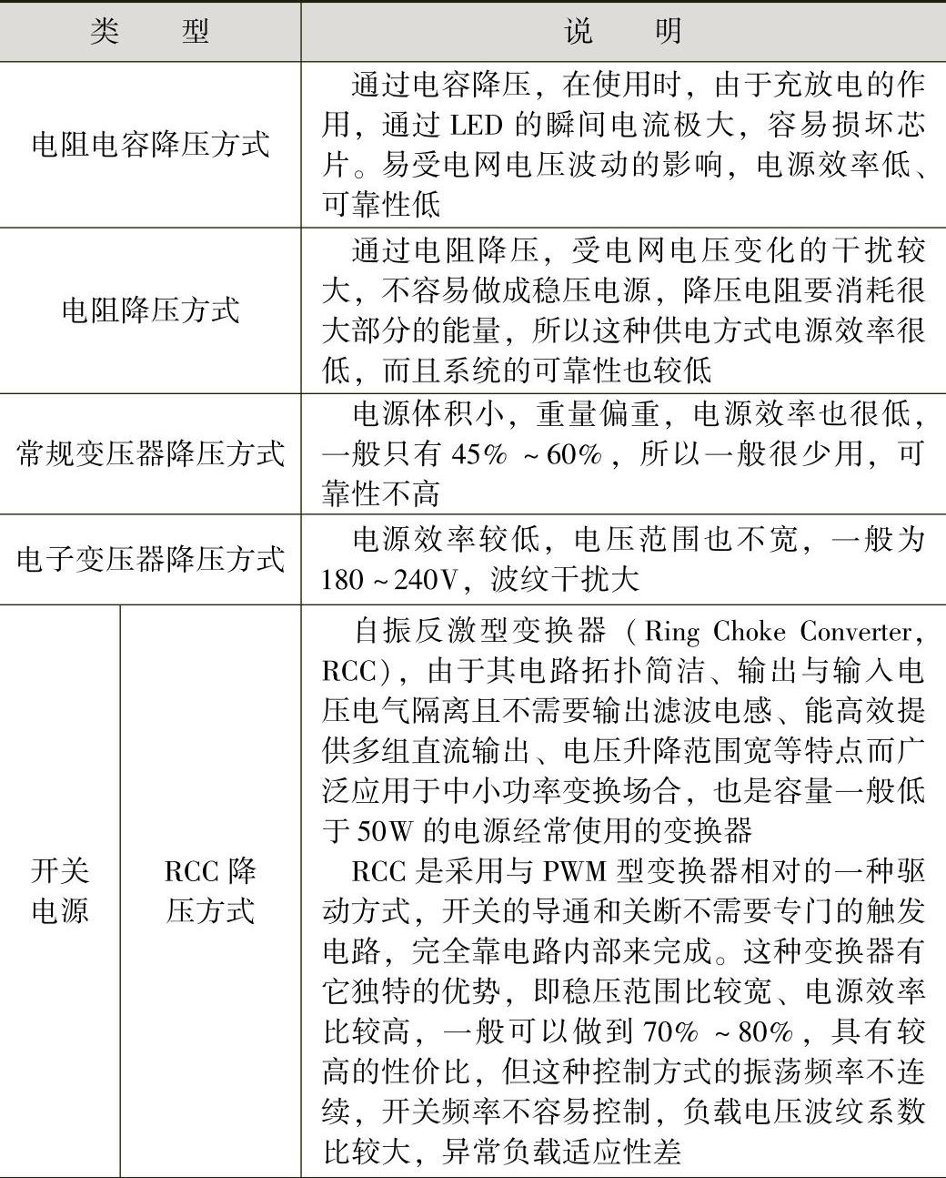
3.按电路结构方式分类

按电路结构方式,可分为电阻电容降压方式、电阻降压方式、常规变压器降压方式、电子变压器降压方式、RCC降压方式和PWM控制方式,见表1-9。

表1-9 LED驱动器按电路结构分类

(续)

1.3.3 LED驱动IC及选用

1.LED驱动IC的4类模式

目前,许多IC公司均有自己的LED驱动IC产品推向市场,大致主要可分为4类驱动模式:低电压类IC、全电压交流转换成直流类IC、中等电压类IC和可编程类IC。

(1)低电压类IC

低电压类IC主要以构成DC-DC LED驱动为主,其输入电压一般不超过DC15V。

低电压类IC的电路类型主要有降压式与升压式之分,降压式电路又有线性降压与开关降压,升压式多数采用Boost电路。一般来讲,升压转换电路可选择的专用驱动IC较多。可实现低电压类驱动的IC型号较多,几乎大多数的IC公司均有相似的产品。有的驱动IC可接受外加PWM调光控制;有的在IC内部集成了过温度控制功能,结合外电路取样可实现对LED工作电流与温度的监控;有的则加入了频率抖动控制功能,以改善EMI特性。其主要性能见表1-10。

表1-10 低电压类IC主要性能

(续)

应用技巧

在选用该类电路时,要注意IC的最低启动电压、最高开关频率,内部功率管是二极管,还是MOSFET管(或直接用外置MOSFET管),因内置功率管的不同在转换效率上存在一定的差异。

充电泵电路则一般转换功率较小,比较适合于对空间要求严格的场合。

采用线性降压模式,存在电路转换效率较低,尤其是当输入电压为DC12V转成3.5V/0.35~0.7A时,转换效率更是低至20%~30%。如此低的转换效率严重影响了电路的可靠性,给LED灯饰产品长期可靠地工作带来了极大的隐患。采用线性降压的电路除转换效率低外,无论是在降压开关电路,还是升压开关电路中,使用日久往往其PCB板存在严重焦黑现象。

(2)全电压AC-DC类IC

全电压交流转直流(AC-DC)类IC的输入电压为国际电压,即AC 85~265V,该电压范围能满足世界各国的电网电压要求,由该类IC组成的驱动器给使用者带来了极大的方便。可以实现全电压类驱动的IC型号较多,其主要性能见表1-11。

表1-11 全电压AC-DC类IC主要性能

友情提示

可实现小功率AC-DC的方案较多,如阻容降压电路、非隔离电路、反激式隔离电路等,根据使用场合的不同可采用不同的拓扑形式。由于电路的输出功率较小,综观市场上该类产品,非隔离电路由于体积小、成本低廉、取材容易等因素而成为首选。目前,非隔离电路主要运用在人体不能直接触摸的地方,如户外景观灯、LED路灯等场合,该类转换器具有转换效率高、成本低、加工生产简便等优点;隔离电路的典型应用主要是在LED台灯、LED室内灯饰等产品。

应用技巧

几乎所有的PWM控制IC均能构成AC-DC类拓扑,只是目前LED的消耗功率还较低,因此与之配合使用的驱动器也无需较大的输出功率。正因为输出功率不大,因此恒流电路的设计尤为重要,特别是在输出低电压、大电流时,若采用简单的电阻取样加三极管控制方式,在取样电阻上消耗了大量的功率,使电阻发热严重,导致驱动电路的输出电流发生漂移现象,对LED灯饰产品的亮度及一致性带来影响,并使电路的整体转换效率大大降低,降低产品的可靠性。比较合理的电流取样方式是采用毫欧级电阻加电流放大器的形式,在输出电流为700mA时,在同样的输出功率情况下,理论与实践证明,电阻取样方式比电流放大器取样方式效率低3%~8%。

(3)中等电压类IC

中等电压类IC主要可用作以电池为输入电压源,LED灯饰产品主要以汽车为主,如汽车阅读照明、刹车灯、转向灯等。实现中等电压类驱动的IC型号较多,其主要性能见表1-12。

表1-12 中等电压类IC主要性能

友情提示

中等电压类IC以采用开关型降压电路居多,同时为减小续流电感的尺寸,开关频率一般较高。输出电压与输出电流通常可根据使用条件的需要而作相应地调整。

(4)可编程类IC

在LED灯饰产品中,除了常规的白光LED产品外,在户外景观照明、装饰照明中,RGB变色类产品所占据的比例较高,因此需要使用专门的驱动IC进行编程控制。实现可编程类IC的选择性相对较少,其主要性能见表1-13。

表1-13 可编程类IC主要性能

友情提示

采用编程控制方式,不但降低了硬件电路的体积与成本,提高了LED驱动器的知识产权保护性;而且利用该类IC编程控制的灵活多样,可根据使用场合的不同,结合控制程序的改变,可实现追逐、流水、渐变、快变、跳变、闪变及实时动态显示图形、图像等功能,充分发挥LED色彩丰富的特点,能给人的视觉带来极大的冲击,并能提高产品的卖点。

2.常用LED恒流驱动IC的选用

采用恒流驱动方式,是比较理想的LED驱动方式,它能避免LED正向电压的改变而引起电流变动,同时恒定的电流使LED的亮度稳定。随着LED应用范围的扩大,为了提升产品的品质,许多集成电路厂家都相继推出了各种LED专用恒流驱动电路,功率从几十毫瓦到几十瓦。目前,恒流集成电路已被广泛使用。

目前,中国台湾点晶SITI、中国台湾聚积MBI、中国台湾全泰APEX、美国德州仪器TI、意法半导体ST、日本东芝TOSHIBA等主流厂家都可提供恒流驱动集成电路。

(1)8bit恒流源

8bit恒流源有:ST2221A、DM114、DM115、MBI5001、MBI5168、TLG5902、AP83515、TB62725AF等,其中广为我国大陆地区厂家选用的器件为ST2221A和MBI15168,该两款器件性价比高,工作稳定,其中的ST2221A-1、MBI5168CNS、TB62725的引脚完全兼容,可以直接替换。

适用范围:全彩电子显示屏,美耐灯,护栏灯,其他灯饰。

(2)16bit恒流源

16 bit恒流源主要有:ST2221C、DM134、DM135、MBI15026CF、TLG5921、AP83510、TB62726AF等,其中的TB62726AF、MBI5026CF、AP83510TBG,三款引脚完全兼容,可以直接替换。而ST2221C、DM134、DM135、TLG5921则为不同的封装形式,故需要重新对PCB板图进行设计。ST2221C-3、MBI5026CP为相同的引脚定义,可以直接替换使用。另外,AP83510TBG为120mA电流,在应用方面有其特殊的优势。

适用范围:全彩电子显示屏,双色电子显示屏。

(3)特殊恒流源

特殊恒流源集成电路是指在恒流以外增加了一些特殊应用的集成电路。目前此类芯片的代表厂家为中国台湾点晶科技和中国台湾聚积科技。

中国台湾聚积科技的产品如MBI5027CF、MBI5028CF,在功能和应用方面基本同点晶科技的产品有异曲同工的效果。

1.3.4 常用LED电源芯片控制模式

LED驱动电源是把电源供应转换为特定的电压电流以驱动LED发光的电压转换器,通常情况下,LED驱动电源的输入包括市电、低压直流、高压直流、低压高频交流等。而LED驱动电源的输出则大多数为可随LED正向压降值变化而改变电压的恒定电流源。目前,市场上可以买到的微功率电源芯片有以下几种控制模式:PFM、PWM、chargepump、FPWM、PFM/PWM以及pulse-skipPWM、digi-talPWM。其中常见的有PFM、PWM、chargepump以及PFM/PWM,见表1-14。

表1-14 常用LED电源芯片控制模式

(续)

友情提示

PFM、PWM是采用恒压驱动方式控制LED,而FP-WM和PFM/PWM是恒流驱动方式控制技术,实践证明较适合LED驱动。 t/PrMEFNFhv6MU3vkWsJraC22DBaQh8SjeD4TqagrLidjkPxDrHCnApCzm1GYFKZ

点击中间区域
呼出菜单
上一章
目录
下一章
×