



由于高等教育质量发展监测以省域为基点,在省域范围内对高等教育质量发展情况进行评估认定,所以省域是本研究的着眼点。
综合考虑社会代表性和影响力,以及调研的便利性,本研究选取了一个样本省(河南省)进行数据采集。之所以选择河南省,是基于两方面考虑:首先,河南省是我国人口大省,也是高等教育资源紧缺的大省,其高等教育供给需求和结构不质量问题较为严重。再者,研究团队的人员均来自河南省的高校和教育行政部门,获得数据具有一定便利性。数据来源包括两个方面,一方面是2009—2013年间各级各类统计年鉴的公开数据,包括教育经费统计、办学条件、师资配置、保障机制等;另一方面是课题组通过问卷和访谈得到的数据和资料。
数据采集分为两个阶段:第一阶段是2011年8月至11月,主要任务是获得样本省高等教育发展状况的数据,对构建监测指标体系提供感性和数据支撑;第二阶段是2012年1月至3月,主要任务是对初步拟定出的监测指标框架进行确认和优先性鉴别。项目组首先根据米切尔分析标准,通过运用德菲尔法广泛征询专家意见,将高等教育质量发展的利益相关者划分为了3个层次10类群体。第一层次是以校长、教师和学校管理人员为代表的核心利益相关者;第二层次是以政府、学生及家长为代表的重要利益相关者;第三层次是以社区、区域内的其他级别学校、企事业用人单位、第三方研究评估机构、公众媒体为代表的次要利益相关者。然后,根据随机抽样,并考量三个层次利益群体的不同影响力,对核心利益相关者群体、重要利益相关者群体、次要利益相关者群体按照5:3:2的比例进行问卷调查。最后依据问卷结果,筛选出高等教育质量发展指标,并分级确定了指标权重。
本课题根据研究问题的需要,选择了集方法论、研究方式、具体方法与技术于一体的方法体系。从方法论看,采用了实证主义与人文主义结合、量化研究与质性研究结合的混合方法论。从研究方式看,选用了实地调研、实证研究、文献研究相结合的方式。在具体方法上,主要为文献法、调查法、比较法、统计分析法。
运用文献法,本研究充分汲取了已有研究成果的精华。文献收集主要包括高等教育质量发展的理论基础、政策目标和国际经验,以及各时期、各阶段、各地区的高等教育质量发展状况及高等教育质量发展监测指标体系的研究成果等。
运用问卷调查法,本研究在样本省进行了数据收集。形成问卷时,主要依据教育部颁布的《高等教育质量发展督导评估方案》,结合德尔菲法,多次征求了教育督导机构、教育行政部门、教育科研院所、教育实践领域的专家的意见。发放问卷时,对象主要集中在校长、行政人员和教师、政府、学校和学生与家长,以及社区、区域内的高等教育后学校、企事业用人单位、第三方研究评估机构、公众媒体等人员。依据随机抽样和整群抽样的方法,问卷发放共计325份,回收有效问卷317份。其中,校长、行政人员和教师等核心利益相关者有效问卷比例为49.1%,政府、学校和学生与家长等重要利益相关者的有效问卷比例为30.4%,社区、公众和其他群体等次要利益相关者的有效问卷比例为20.5%。结果一致性检验显示,CronbachQ系数为0.792,问卷结果具有良好的一致性。
运用比较法,本研究吸收了国内外高等教育质量发展比较成熟地区的先进经验,筛选学校办学、政府努力程度和校际差距中的各种测评标准。由于学校经常接受上级督导与评估部门的各种测评,因而筛选学校办学过程中的各种测评指标起到了关键性作用。学校办学过程中对各类测评指标的填写和统计次数较多,而学校内部对这些指标的收集统计完备,往往会收入学校数据库,这不仅为数据的获取提供了便利,更为测评大面积区域内高等教育学校质量程度提供了重要条件。
运用数据分析法,尤其是引入GIS分析系统,直观显示省域高等教育发展状态。通过数据处理,能够使构建的监测系统信息更加集中合理化,更好地实现数据共享,从而为本研究提供强有力的技术支持。
对于高等教育质量监测,现有的手段更多地着眼于多种技术手段的叠加,以不同的方法和手段去验证同一内容从而得到较高的准确性,这种方法具有很强的实践性,更是一种多元化监测、系统化监测的开端。我国目前技术监测的发展方向也是向科学化、系统化发展。本书对于高等教育质量监测的技术的分析正是从科学化、系统化的理论出发,通过多种技术对指标形态演变的影响过程,建立起对县域高等教育质量监测的技术系统。
从图1-1可以看出,高等教育质量监测从制定目标出发,针对于不同的监测目的选择不同的监测方案和技术手段,制定合理的监测周期和评估反馈机制,这是一个完整的技术系统建构的前提。针对制定的目标进行监测时,要想真实、准确地反映目标内容,必须要转变目标形态。现在不论是指标的制定、修改,还是对高等教育质量发展程度的评估,很大程度上都是从定性的手段着手,难免会出现主观偏差,所以技术系统建构的第一部分就是将目标定量化,以定量化数据作为评估目标完成度的主要标准。具体的指标内容需要第二步技术系统的监测,这部分的监测主要发生在指标的作用上,指标对县域高等教育质量的影响是连续的、动态的,所以技术系统的跟进要抓住其动态性的特点,实行动态化的跟进监测,指标的内容也是随着当地教育环境的改变而进行革新,在动态监测中,这点也会得到体现,保证信息的实时性。前期对于指标的监测会产生大量的信息,包含了数据、图像、表格、访谈等各类内容,在进行比较和计算的过程中差异性非常大,所以技术系统的第三步为数据库分析,将各类信息换算到相同基准下进行整理、分类、收库,并进行分析和处理。数据库将原始的信息进行加工输出了可用的数据,这些数据代表了所监测县域高等教育质量发展的水平,但大量的数据排布不利于直观地了解监测结果,这时候可视化技术则是技术系统中不可缺少的环节,将冗杂的数据反映在真实的地理区域上,真实、直观地反映出监测的结果。结果的产出不是最终的内容,监测技术系统之所以称之为系统,在于其可循环的闭合流程,结果与目标进行连接的方式是对监测过程的评估反馈,通过与目标对比进行监测验证,并对目标进行修正,以便于下一次监测。并且技术手段并不是单一运用,在各个阶段都在不同程度上进行了运用。
图1-1 监测技术系统构成
高等教育质量监测技术系统随着整个监测机制的运行而进行跟进是其最大的特点,弥补了以往监测技术手段重复的漏洞,而其闭合的循环结构则为监测结果的评估、目标的修正和持续性的监测起到了巨大的作用,能够实现监测技术手段逐渐走向监测技术系统的演变,并与高等教育质量的监测机制高度结合,实现科学化、系统化监测。
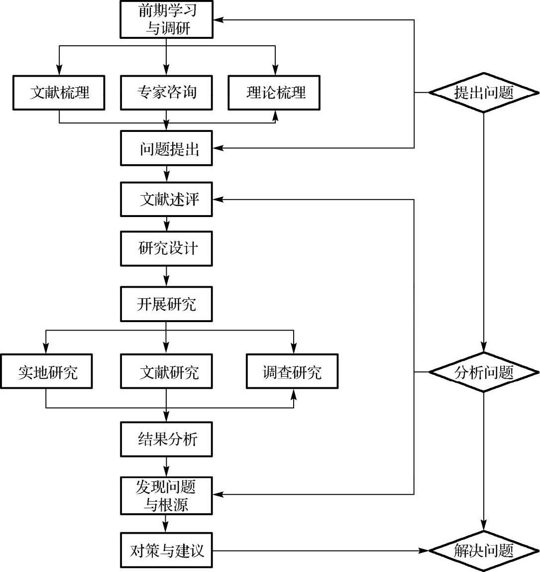
综合以上阐述,本研究的技术路线如图1-2所示。
图1-2 研究的技术路线图
本书将运用N-vivo8软件对收集的文本资料和访谈资料等质性资料进行整理和分析,作为编制研究工具的基础和依据。本书拟进行以下操作:首先,初步整理与阅读原始材料,寻找本土概念;其次,按照研究主题编码登录,抽取最为密切的资料进行编码;最后,运用类属分析法对资料深入分析。
为保证质性资料的可信性和有效性,主要采取四种手段控制:第一,避免访谈问题的社会敏感性;第二,收集尽可能丰富的原始资料;第三,以行政人员为主体,对其相关利益群体检验,即运用相关检验法;第四,广泛听取同行和老师意见,及时反馈交流。
本文使用SPSS16.0统计软件对数据进行分析。具体如下:(1)信效度检验,以 α 一致性信数检验问卷信度,以因素分析检验问卷结构效度;(2)对数据进行分析(一般描述性统计、差异显著性检验、相关分析等),从而根据数据分析结果了解高等教育质量的现状和影响因素。
为保证问卷的真实性、可靠性和可用性,本书将做到以下几点:第一,亲自发放问卷到样本手中,请其在阅读指导语后现场填答,并当场带回;第二,在同一被试上实施完一份问卷调查的所有项目;第三,同一学校的被试同时实测,保证信息完整,避免时间差;第四,请专业人士对问卷的网络版进行编程,保证科学合理性。