



会计核算是会计工作的基本职责之一,是会计工作的重要环节。我国会计法律制度对会计信息质量要求、会计资料基本要求以及会计年度、记账本位币、填制会计凭证、登记会计账簿、编制财务会计报告、财产清查、会计档案管理等作出了统一规定。
考点1 总体要求
我国会计法规体系中对会计核算进行规范的,在法律层次有《会计法》,法规层次主要有《企业财务会计报告条例》等,国家统一的会计制度主要有《企业会计准则》《企业会计准则——应用指南》《会计基础工作规范》等。
会计核算的总体要求包括会计核算的依据和对会计资料的基本要求两个方面的内容,下面分别作以详细介绍。
《会计法》对会计核算的依据作出了明确规定,各单位必须根据实际发生的经济业务事项进行会计核算,填制会计凭证,登记会计账簿,编制财务会计报告。任何单位不得以虚假的经济业务事项或者资料进行会计核算。
1.会计核算必须以实际发生的经济业务事项为依据
实际发生的经济业务事项,是指各单位在生产经营或预算执行过程中发生的包括引起或未引起资金增减变化的经济活动。并非所有实际发生的经济业务事项都需要进行会计记录和会计核算。如签订合同或协议的经济业务事项,在签订合同或协议时,往往不需要进行会计核算,只有当实际履行合同或协议并引起资金运动时,才需要对履行合同或协议这一经济事项如实记录和反映,进行会计核算。以实际发生的经济业务事项为依据进行会计核算,是会计核算的重要前提,是填制会计凭证、登记会计账簿、编制财务会计报告的基础,是保证会计资料质量的关键。
2.以虚假的经济业务事项或资料进行会计核算是严重违法行为
没有经济业务事项,会计核算也就失去了对象;以不真实甚至虚拟的经济业务事项为核算对象,会计核算就没有规范、没有约束、没有科学可言,据此提供的会计资料不仅没有可信度,相反会误导使用者,扰乱社会经济秩序。在实际工作中有些单位利用虚假或虚拟经济业务事项,编造不真实的会计资料,借以欺骗投资人、债权人和社会公众,达到种种非法目的。针对这种严重违法行为,《会计法》作出了禁止性规定,即任何单位不得以虚假的经济业务事项或者资料进行会计核算。如果是单位以虚假的经济业务事项或者资料为依据进行会计核算,将受到法律的严厉制裁。
会计资料是在会计核算过程中形成的,《会计法》规定,会计凭证、会计账簿、财务会计报告和其他会计资料必须符合国家统一的会计制度的规定。任何单位和个人不得伪造、编造会计凭证、会计账簿及其他会计资料,不得提供虚假的财务会计报告。这就是法律对会计资料的基本要求。这一法定的基本要求主要包含两个内容:
1.会计资料必须符合国家统一的会计制度的规定
会计资料包括会计凭证、会计账簿、财务会计报告和其他有关资料,是会计核算不同环节形成的记载有关单位经济业务活动情况信息的重要文件,是会计信息的载体。会计资料所记录和提供的信息,是反映单位财务状况和经营成果,进行经营管理和投资决策的重要依据,同时也是一种重要的社会资源。为了保证会计信息质量,有效运用这些重要的信息资源为经济发展服务,国家统一的会计制度对会计资料的生成程序、方式、记载内容和格式等作出了一系列规定,这些规定是规范会计资料的具体规则,因此,各单位的会计资料都必须符合国家统一的会计制度的规定。
2.禁止生成和提供虚假的会计资料
保证会计信息的真实性,是会计工作的核心,是会计工作的生命,是保证会计信息质量的关键。会计信息失去真实性,不但会丧失其应有的作为改善管理、防范风险、正确投资的依据的作用,而且会起相反的作用,误导会计信息使用者。因此,对生成和提供虚假的会计资料的行为,必须严格禁止。所谓伪造会计资料,就是以虚假的经济业务事项为内容编造会计资料,这种会计资料所记录和反映的内容是实际没有发生的或者是与实际发生的经济业务事项严重不符的经济业务事项。所谓变造会计资料,就是采用涂改、挖补、剪接等手法来改变会计资料的真实内容,这是一种歪曲、篡改事实的行为。所谓提供虚假的会计资料,就是将有虚假内容的会计资料(如财务会计报告)提供给会计资料的使用者。这三种行为都属于会计违法行为,涉及这三种行为的,都要受到法律的制裁。
【例题 单选题】 会计工作的核心是( )。
A.会计分析
B.会计核算
C.会计监督
D.会计机构设置
【答案】 B
【解析】 会计核算是会计工作的核心,因此,我国会计法律、行政法规和部门规章都对会计核算问题作出了具体规定。
考点2 会计凭证
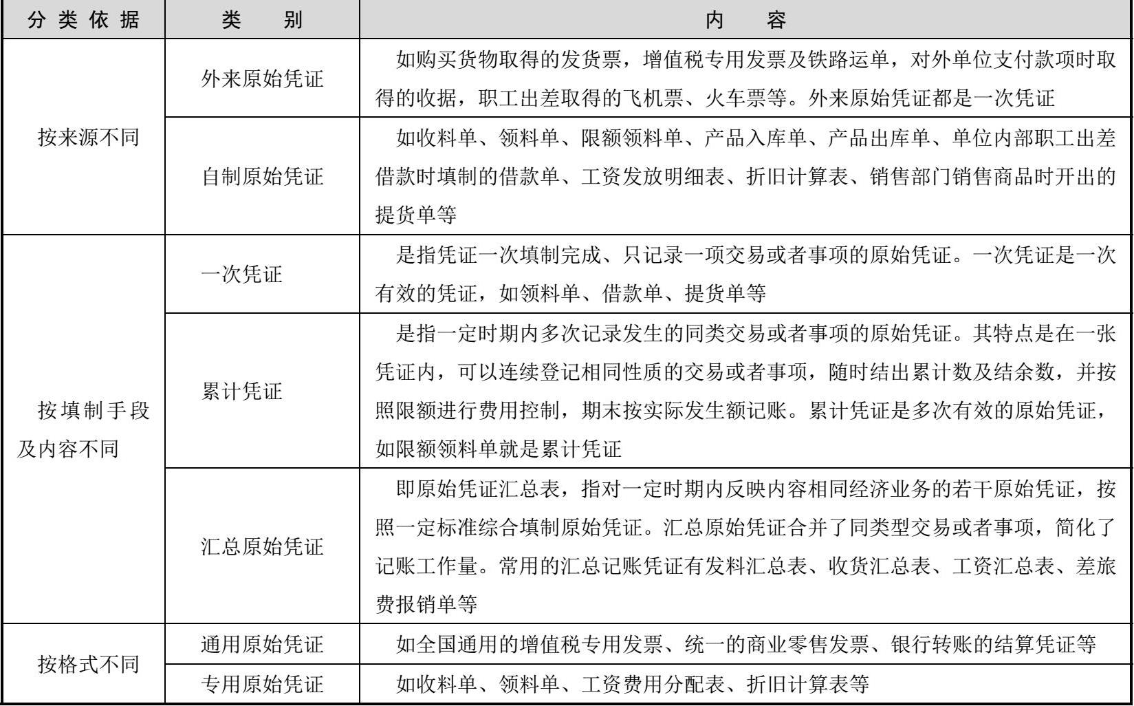
会计凭证是记录经济业务事项发生或完成情况的书面证明,也是登记账簿的依据。每个企业都必须按一定的程序填制和审核会计凭证,根据审核无误的会计凭证进行账簿登记,如实反映企业的经济业务。会计凭证按照它的填制程序和用途不同划分,可以分为原始凭证和记账凭证。
原始凭证又称单据,是进行会计核算的原始资料和重要依据。它不仅能用来记录经济业务发生或完成情况,还可以明确经济责任,是进行会计核算工作的原始资料和重要依据,是会计资料中最具有法律效力的一种文件,工作令号、购销合同、购料申请单等不能证明经济业务发生或完成情况的各种单证不能作为原始凭证并据以记账。
原始凭证的分类如表1-4所示。
表1-4原始凭证的分类
1.内容
按照《会计基础工作规范》的规定,原始凭证应包括如下内容:(1)原始凭证名称及编号;
(2)填制原始凭证的日期;
(3)接受原始凭证的单位名称或填制人的姓名;
(4)经济业务事项的内容;
(5)经济业务的单价、数量和金额;
(6)接受单位的名称;
(7)经办经济业务事项人员的签名或有关人员签章;
(8)凭证附件。
2.填制的依据和填制的人员
由于各种经济业务的内容和经营管理的要求不同,原始凭证的名称、格式和内容是多种多样的。原始凭证填制的依据和填制的人员有三种:以实际发生或完成的经济业务为依据,由经办业务人员直接填制,如入库单、出库单等;以账簿记录为依据、由会计人员加工整理计算填制,如各种记账编制凭证;以若干张反映同类经济业务的原始凭证为依据,定期填制汇总原始凭证,填制人员可能是业务经办人也可能是会计人员。但无论哪种原始凭证,作为记录和证明经济业务的发生或完成情况、明确经办单位和人员的经济责任的原始证据,基本含有的内容是一样的。
一般情况下原始凭证是由经济业务事项经办人取得或填制的,为了使会计业务能够顺利进行,《会计法》规定,办理经济业务事项的单位和人员,都必须填制或取得原始凭证并及时送交会计机构,这一规定体现了两层含义:一是办理经济业务事项必须填制或取得原始凭证;二是填制或取得的原始凭证必须及时移交会计机构。
填制和取得原始凭证需要注意以下几个问题。
(1)签章。从外单位取得的原始凭证,必须有该填制单位的公章;从个人取得的原始凭证,必须有填制人员的签名或盖章。自制原始凭证,必须有经办单位负责人或其指定人员的签名或盖章。对外开出的原始凭证,必须加盖本单位的公章。
这里的“公章”应是具有法律效力和规定用途,能够证明单位身份和性质的印鉴,如业务公章、财务专用章、发票专用章、收款专用章及结算专用章等。
(2)金额。凡是填有大写和小写金额的原始凭证,大写和小写金额必须相符。
(3)联数。一式几联的发票和收据,必须用双面复写纸(发票和收据本身具备复写纸功能的除外)套写,并连续编号。作废时,应当加盖“作废”戳记,连同存根一起保存,不得撕毁。
(4)附件。有关附件必须齐全,如购买实物原始凭证,必须有验收证明;支付款项的原始凭证,必须有收款单位和收款人的收款证明;经上级有关部门批准的经济业务事项,应当将批准文件作为原始凭证附件,批准文件需要单独归档,应当在凭证上注明批准机关名称、批准日期和文件字号。
会计机构、会计人员必须按照国家统一的会计制度的规定对原始凭证进行审核,对不真实、不合法的原始凭证有权不予接受,并向单位负责人报告;对记载不准确、不完整的原始凭证予以退回,并要求按照国家统一的会计制度的规定更正和补充;原始凭证记载的各项内容均不得涂改;原始凭证有错误的,应当由出具单位重开或者更正,更正处应当加盖出具单位印章;原始凭证金额有错误的,应当由出具单位重开,不得在原始凭证上更正;记账凭证应当根据经过审核的原始凭证及有关资料编制。
审核原始凭证,是确保会计资料质量的重要措施之一,也是会计机构、会计人员的法定职责。原始凭证的审核内容主要包括以下三个方面。
(1)审核原始凭证的真实性。所谓真实,是指原始凭证上反映的应当是经济业务的本来面目,不得掩盖、歪曲和颠倒真实情况。审核原始凭证的基本内容——审核凭证的名称、接受凭证单位的名称、填制凭证的日期、经济业务的内容、总金额、填制单位和填制人员及有关人员的公章和签名、凭证的附件和凭证的编号等是否真实和正确。主要审核经济业务双方当事单位和当事人的真实性、经济业务发生的时间和地点的真实性、填制凭证的日期的真实性、经济业务内容的真实性、经济业务的“量”的真实性,以及重点审核单价、金额的真实性。
凡有下列情况之一者不能作为正确的会计凭证:未写接受单位名称或名称不符;数量和金额计算不正确;有关责任人员未签字或未盖章;凭证联次不符;有污染、抹擦、刀刮和挖补痕迹。
(2)审核原始凭证的完整性。所谓完整,是指原始凭证应具备的要素要完整,手续要齐全。审核时要检查原始凭证必备的要素是否都填写了。例如,发货票上要有供货单位的财务公章、税务专用章、本联发货票用途、发货票的编号等。不完整的原始凭证,原则上应退回重填。
审核原始凭证的手续是否齐全,主要包括:双方经办人是否签字或盖章;需要旁证的原始凭证,旁证不齐也应视为手续不齐全。例如,不需入库的物品,发货票上应有使用证明人的签名;需要另外登记的原始凭证,需经登记以后再到会计部门报账;需经领导签名批准的原始凭证,要有领导人亲笔签名。手续不齐全的原始凭证,应退回补办手续后再予以受理。
(3)审核原始凭证的合法性。所谓合法性,是指要按会计法规、会计制度(包括本单位制定的正在使用的会计制度和计划预算)办事。在实际工作中,要审核经济业务的发生是否符合相关政策和法规。违法的原始凭证主要有三种情况:明显的假发票、假车票;虽是真实的但制度规定不允许报销的;虽能报销,但制度对报销的比例或金额有明显限制的,超过比例和限额的不能报销。
凡有下列情况之一者不能作为合法的会计凭证:多计或少计收入、支出、费用、成本;擅自扩大开支范围,提高开支标准;不按国家规定的资金渠道和用途使用资金,或挪用资金进行基本建设;巧立名目,虚报冒领,滥发奖金、津贴、加班费、防护用品、福利费或实物,违反规定借出公款、公物;套取现金,签发空头支票;不按国家规定的标准、比例提取费用(或专用基金);私分公共财物和资金;擅自动用公款、公物请客送礼;不经有关单位批准,购买、自制属于国家控制购买的商品。
为了明确相关人员的经济责任,防止利用原始凭证进行舞弊,《会计法》《会计基础工作规范》对原始凭证错误的更正工作作出了具体规定:
(1)原始凭证所记载的各项内容均不得涂改。
(2)原始凭证记载的内容有错误的,应当由开具单位重开或更正,更正工作须由出具单位进行,并在更正处加盖出具单位印章。
(3)原始凭证金额出现错误的不得更正,只能由原始凭证开具单位重新开具。
(4)原始凭证开具单位应当依法开具准确无误的原始凭证,对于填制有误的原始凭证,负有更正和重新开具的法律义务,不得拒绝。
【例题 单选题】 各单位必须以( )为依据进行会计核算,填制会计凭证,登记会计账簿,编制财务会计报告。
A.原始凭证
B.审核无误的原始凭证
C.实际发生的经济业务
D.经过单位领导审核批准的原始凭证
【答案】 C
【解析】 会计核算应当以实际发生的经济业务为依据,体现会计核算的真实性和客观性要求。其具体要求是,根据实际发生的经济业务,取得可靠的凭证,并据此登记账簿和编制财务会计报告,形成符合质量标准的会计资料(也称会计信息)。
【例题 多选题】 下列各项属于原始凭证构成要素的是( )。
A.填制凭证的日期
B.经济业务内容
C.接受凭证单位的名称
D.接受凭证单位的领导签章
【答案】 ABC
【解析】 原始凭证种类繁多、来源广泛、形式各异,按照《会计基础工作规范》的规定,作为记账依据的原始凭证必须具备以下基本要素:①凭证的名称。②填制凭证的日期。③填制凭证单位的名称或者填制人的姓名。④经办人员的签名或盖章。⑤接受凭证单位的名称。⑥经济业务内容。⑦经济业务的数量、单价和金额。
【例题 单选题】 原始凭证金额有错误的,应当由出具单位( )。
A.重开或者更正
B.更正,更正处加盖出具单位印章
C.重开,不得在原始凭证上更正
D.更正,更正处加盖原始凭证填制人印章
【答案】 C
【解析】 填制原始凭证必须符合会计法规、制度的规定,做到内容真实、项目完整、填制及时、书写清楚;原始凭证有错误的,应当由出具单位重开或者更正,更正处应当加盖出具单位公章;原始凭证金额有错误的,应当由出具单位重开,不得在原始凭证上更正。
记账凭证在会计核算过程中是非常重要的环节,是会计准备提供信息的关键,认真填制和审核记账凭证是一项重要的会计工作。
1.记账凭证的内容
按照《会计基础工作规范》的规定,记账凭证应包括以下内容:
(1)填制记账凭证的日期;
(2)凭证名称和编号;
(3)经济业务事项内容摘要,应计入会计科目、方向和金额;
(4)所附原始凭证张数;
(5)填制凭证人员、稽核人员、记账人员和会计机构负责人(会计主管人员)签名或盖章。
以自制的原始凭证或原始凭证汇总表代替记账凭证的,则自制的原始凭证或原始凭证汇总表上也必须具备记账凭证应有的项目。
2.记账凭证的填制
如果记账凭证填制错误,不仅会影响会计账簿的登记,而且影响资产、负债、所有者权益的计量和收入、费用的计算,最终影响财务会计报告的编制。填制记账凭证工作是一项相当重要的工作,《会计法》对填制记账凭证的程序和要求主要有两个方面:
(1)记账凭证填制必须以原始凭证及有关资料为依据;
(2)作为记账凭证填制依据必须是经过审核无误的原始凭证及有关资料。
在实际填制记账凭证过程中,还应该注意以下几点:
(1)进行编号。填制记账凭证时,应当对记账凭证进行连续编号。一笔经济业务事项需要填制两张记账凭证的,可以采用分数编号法编号。
(2)汇总填制。记账凭证可以根据每一张原始凭证填制,或者根据若干张同类原始凭证汇总填制,也可以根据原始凭证汇总表填制。但不同内容和不同类别的原始凭证不得汇总填制在一张记账凭证上。
(3)注明附件。除了结账和更正错误的记账凭证可以不附原始凭证外,其他记账凭证必须附有原始凭证,并注明所附原始凭证张数。一张原始凭证涉及几张记账凭证的,可以把原始凭证附在一张主要的记账凭证后面,并在其他记账凭证上注明附有原始凭证的记账凭证的编号或附原始凭证的复印件。
(4)空行要划线。记账凭证填制完经济业务事项后,如有空行,应当自金额栏最后一笔金额数字下的空行处至合计数上的空行处划线注销。
(5)错误的更正。填制记账凭证时如果发生错误,应当重新填制。已经登记入账的记账凭证在当年内发现错误的,可以用红字注销法进行更正,即用红字填制一张与原内容相同的记账凭证,在摘要栏注明“注销某月某日某号凭证”,同时,再用蓝字填制一张正确的记账凭证,注明“订正某月某日某号凭证”。如果会计科目的应用没有错误,只是金额发生错误,也可以按正确数字同错误数字之间的差额,另行填制一张调整的记账凭证,调增金额用蓝字,调减金额用红字。发现以前年度记账有错误的,应当用蓝字填制一张更正的记账凭证。
3.记账凭证的审核
记账凭证的审核是为了保证和监督款项的收付、物资的收发、债权债务的计算以及账簿记录的正确性,对记录经济业务事项的原始凭证进行复查和对记账凭证的填制进行检查。只有审核无误的记账凭证,才能作为记账的依据。记账凭证的审核内容主要包括:
(1)记账凭证是否附有原始凭证,记账凭证的经济内容是否与所附原始凭证的内容相同。
(2)应借应贷的会计账户(包括二级或明细账户)对应关系是否清晰、金额是否正确。
(3)记账凭证中的项目是否填制完整,摘要是否清楚,有关人员的签章是否齐全。
【例题 单选题】 具有一定格式,用以记录经济业务发生和完成情况的书面证明是( )。
A.会计凭证
B.会计账户
C.会计账簿
D.会计报表
【答案】 A
【解析】 会计凭证是具有一定格式,用以记录经济业务发生和完成情况的书面证明。填制、审核会计凭证和登记会计账簿是会计核算的基础工作。
考点3 会计账簿
会计账簿是记录会计核算过程和结果的载体。会计账簿的建立、登记、核对、记账,是会计工作的重要一环,是如实记录和反映经济活动情况的重要前提。依法设置会计账簿,是单位进行会计核算的最基本的要求,所有实行独立核算的国家机关、社会团体、公司、企业、事业单位和其他组织都必须依法设置、登记会计账簿,保证其真实、完整。
《会计法》第十五条规定:“会计账簿登记,必须以经过审核的会计凭证为依据,并符合有关法律、行政法规和国家统一的会计制度的规定。会计账簿应当按照连续编号的页码顺序登记。会计账簿记录发生错误或者隔页、缺号、跳行的,应当按照国家统一的会计制度规定的方法更正,并由会计人员和会计机构负责人(会计主管人员)在更正处盖章。使用电子计算机进行会计核算的,其会计账簿的登记、更正,应当符合国家统一的会计制度的规定。”
各单位应当依法设置会计账簿的种类如表1- 5所示。
表1-5会计账簿的种类
根据有关规定,会计账簿的登记应满足以下要求。
(1)根据经过审核无误的会计凭证登记会计账簿。依据会计凭证登记会计账簿,是基本的会计记账规则,是保证会计账簿记录质量的重要环节。
(2)按照记账规则登记会计账簿。《会计基础工作规范》中规定的记账规则包括:会计账簿应当按照连续编号的页码顺序登记;会计账簿记录发生错误或隔页、缺号、跳行的,应当按照会计制度规定的方法更正,并由会计人员和会计机构负责人(会计主管人员)在更正处盖章,以明确责任;等等。
(3)实行会计电算化的单位,其会计账簿的登记、更正,也应当符合国家统一的会计制度的规定。
(4)禁止账外设账。各单位发生的各项经济业务事项应当在依法设置的会计账簿上统一登记、核算,不得私设账外账。
账目核对也称对账,是保证会计账簿记录质量的重要程序。根据《会计法》的规定,账目核对要做到账实相符、账证相符、账账相符和账表相符,如表1-6所示。
表1-6账目的核对
【例题 单选题】 账证核对的主要目的是( )。
A.核查资产
B.以备纳税检查
C.及时发现错账以进行更正
D.保证账簿完整
【答案】 C
【解析】 账证核对的主要目的是证实已发生经济业务的真实性,及时更正错误。
【例题 多选题】 会计账簿记录发生错误时,应当按照规定的更正方法进行更正。更正方法一般有( )。
A.划线更正法
B.补充登记法
C.红字冲销法
D.重抄法
【答案】 ABC
【解析】 更正方法一般有划线更正法、补充登记法、红字冲销法三种。
考点4 财务报表
财务报表是对企业财务状况、经营成果和现金流量的结构性表述。一套完整的财务报表至少应当包括资产负债表、利润表、现金流量表和所有者权益(或股东权益)变动表以及附注。
财务报表是指企业对外提供的反映企业某一特定日期的财务状况和某一会计期间的经营成果、现金流量等会计信息的文件,财务报表至少包括以下几层含义。
(1)财务报表应当是对外报告,其服务对象主要是投资者、债权人等外部使用者,专门为了内部管理需要的报告不属于财务报告的范畴。
(2)财务报表应当综合反映企业的生产经营状况,包括某一时点的财务状况和某一时期的经营成果与现金流量等信息,以勾画出企业经营情况的整体和全貌。
(3)财务报表必须是一套系统性的文件,不应是零星的或者不完整的信息,财务报表是企业财务会计确认与计量的最终结果体现,是向投资者等财务报表使用者提供决策有用信息的媒介和渠道,是沟通投资者、债权人等使用者与企业管理层之间信息的桥梁和纽带。
企业财务会计报告分为年度、半年度、季度和月度财务会计报告,其中半年度、季度和月度财务会计报告统称为中期财务会计报告。
财务会计报告包括的内容如表1-7所示。
表1-7会计报告包括的内容
各个期间财务会计报告编制的时间要求和基本内容如表1-8所示。
表1-8各个期间的财务会计报告的编制
小企业年度财务会计报告包括资产负债表、利润表和会计报表附注,小企业可以根据需要选择是否编制现金流量表。
(1)要求企业单位编制的财务会计报告除应当符合国家统一的会计制度的有关规定以外,还应该做到真实可靠、便于理解、编报及时、全面完整和相关可比等。
(2)依据《会计法》规定,财务会计报告应当根据经过审核的会计账簿记录和有关资料编制,这是保证财务会计报告质量的重要环节。编制财务会计报告的主要目的,是为投资者、债权人、单位管理人员及管理部门提供真实全面的财务会计资料和信息,促进社会资源的合理配置,为国家管理和社会公众服务。要达到这个目的,作为编制依据的会计账簿记录和其他有关资料必须是真实完整的。因此,在编制财务会计报告前,必须对会计账簿的记录和有关资料进行严格的审核。
(3)单位的财务会计报告应当按照规定的对象,向本单位的有关财务关系人(如投资者债权人)以及政府有关管理部门等提供,以便于有关的财务关系人及政府部门及时了解经营和业务活动情况,据此作出相关决策。
(4)《企业财务会计报告条例》规定,财务会计报告分为年度、半年度、季度和月度财务会计报告,企业会计准则规定,企业至少应当按年编制财务报表,年度财务报表涵盖的期间短于一年的,应当披露年度财务报表的涵盖期间,以及短于一年的原因;对外提供中期财务报告的,还应遵循《企业会计准则第32号——中期财务报告》的规定。
(5)向不同的会计资料使用者提供的财务会计报告,其编制依据应当一致。《企业财务会计报告条例》第三十六条规定,企业向有关各方提供的财务会计报告,其编制基础、编制依据、编制原则和编制方法必须一致,以不同的依据编制的财务会计报告,实际上是虚假的财务会计报告,是严重违法行为,必须依法制止和惩治。
(6)财务会计报告的编制依据、编制要求、提供对象、提供期限等具体要求,由国家统一的会计制度规定,《企业财务会计报告条例》《企业会计准则》和《企业会计制度》对此均有明确的规定。
《企业财务会计报告条例》第三十七条规定:“财务会计报告须经注册会计师审计的,企业应当将注册会计师及其会计师事务所出具的审计报告随同财务会计报告一并对外提供。”目前,由于企业所属行业以及企业组织形式的不同,对其对外提供的财务会计报告是否需要审计也有不同的要求,具体参照相关法律法规及有关规定。
《会计法》规定:“财务会计报告应当由单位负责人、主管会计工作的负责人和会计机构负责人(会计主管人员)签名并盖章;设置总会计师的单位,还须由总会计师签名并盖章,单位负责人应当保证财务会计报告真实完整。”修订后的《会计法》对财务会计报告签章要求的变化表现为三个方面。
第一,在财务会计报告上签章是明确责任的重要程序,修订后的《会计法》在财务会计报告上的签章人有单位负责人、主管会计工作的负责人、会计机构负责人(会计主管人员)以及总会计师,与原《会计法》相比,增加了新签章人——主管会计工作的负责人。
以公司制企业为例,公司董事长(法定代表人)、总会计师、会计机构负责人(会计主管人员)应当在财务会计报告上签章,但作为负责日常经营管理活动的公司经理不在对外提供的财务会计报告上签章,显然缺少一个很重要的责任环节。实际工作中,许多财务活动和经济业务事项是在公司经理的指挥下进行的,包括现实中一些造假账的问题,公司经理是重要指使者,应对对外提供的财务会计报告承担一定责任。
第二,在财务会计报告上签章程序的变化。修订后的《会计法》将“签名或者盖章”改为“签名并盖章”,这一修订有很强的针对性,在实际工作中,许多单位负责人将在财务会计报告上签章视为一种手续,甚至是多余的手续,有的将个人印章干脆放在会计机构,由会计人员来操作,但是当有些单位的财务会计报告因内容虚假而被追究责任时,单位负责人往往以“章又不是我盖的,我不承担责任”为由而推脱。为了严格程序,督促单位负责人和其他负责人重视会计工作、明确责任,修订后的《会计法》对在财务会计报告上的签章程序改为“签名并盖章”,因为签名必须由当事人亲自书写,无法由他人替代,这样可以督促签章人直接接触财务会计报告,而无法以其他借口推脱对财务会计报告的责任。
第三,单位负责人负有对外提供财务会计报告的责任,主体要求单位有关负责人员在财务会计报告上签章,这是督促有关责任人对财务会计报告内容负责的一种程序上的措施,如果责任主体不明确或责任主体过多,就会造成无法追究责任,可能发生签章人员之间互相推脱责任的现象。因此,修订后的《会计法》明确规定的“单位负责人应当保证财务会计报告真实完整”指明了单位负责人就是单位对外提供财务会计报告的责任主体。
财务会计报告不仅是一个单位会计工作的最终成果,更是一个单位财务状况和经营成果的全面总结和综合体现。财务会计报告虽然主要是由会计人员编制的,但是,财务会计报告的编制不是会计人员的个人行为,财务会计报告反映的情况是单位全体经营管理人员的工作成果的综合体现。单位负责人作为法定代表人,依法代表单位行使职权,应当对本单位对外提供的财务会计报告的质量负责。
因此,我国《会计法》要求单位负责人应当保证财务会计报告真实完整,并且明确规定了单位负责人为财务会计报告的责任主体,单位负责人没有任何理由推脱这一责任。
【例题 判断题】 企业财务会计报告分为年度、半年度、季度和月度财务会计报告,其中年度财务会计报告属于中期财务会计报告。( )
【答案】 错
【解析】 企业财务会计报告分为年度、半年度、季度和月度财务会计报告,其中半年度、季度和月度财务会计报告属于中期财务会计报告。
考点5 会计档案管理
会计档案是记录和反映经济业务事项的重要历史资料和证据。一般包括会计凭证、会计账簿、财务会计报告、会计报表及其他会计资料。采用电子计算机进行会计核算的单位,应当保存打印出的纸质会计档案。具备采用磁带、磁盘、光盘、微缩胶片等磁性介质保存会计档案条件的,由国务院主管部门统一规定,并报财政部、国家档案局备案。
会计档案是指会计凭证、会计账簿和财务报告等会计核算专业材料,是记录和反映单位经济业务的重要史料和证据。具体包括会计凭证类、会计账簿类、财务报表类及其他类等。这里主要介绍会计档案管理部门以及会计档案的归档、移交、查阅、保管期限和销毁等内容。
各单位每年形成的会计档案,应当由会计机构按照归档要求,负责整理立卷归档。
采用电子计算机进行会计核算的单位,应当保存打印出的纸质会计档案。
(1)财务管理处将当年形成的会计档案按归档要求整理立卷,编制保管清册,在财务部门保管一年后,移交档案室保管。
(2)财务部门向档案室移交会计档案时,必须编造会计档案移交清册,档案部门经办人员必须认真查点核实;财务部门、档案部门的负责人和经办人员,必须在移交清册上签字。
(3)档案室按会计归档范围进行验收,要求归档材料完整、准确、系统、装订规范。
当年形成的会计档案,在会计年度终了后,可暂由会计机构保管一年,期满之后,应当由会计机构编制移交清册,移交本单位档案机构统一保管;未设立档案机构的,应当在会计机构内部指定专人保管。出纳人员不得兼管会计档案。
各单位应当建立、健全会计档案查阅、复制登记制度。我国境内所有单位的会计档案不得携带出境。
会计档案的保管期限分为永久和定期两类。定期保管的会计档案期限分为3年、5年、10年、15年和25年五类。会计档案的保管期限,从会计年度终了后的第一天算起。
档案室接收保管的会计档案应保持原卷册的封装,如财务部门须拆封重新整理,应按档案更改手续,由双方经办人共同进行。
档案室对会计档案应进行科学管理,在做到存放有序、查找方便的同时,应严格执行安全和保密制度,严防毁损、散失和泄密。
其他部门利用会计档案,应征得立卷财务部门的同意;所外单位利用时,应开具介绍信,写明查阅内容,并经财务管理处负责人批准。
会计档案保管期满要销毁时,要严格审查,编造销毁清册,经主管所长签批后方可销毁,对于其中未了结的债权债务的原始凭证,应由会计部门抽出另外立卷,再交档案室保管,直到结清债权债务时为止。
会计档案销毁时,由档案室和财务管理处共同派人监销,监销人在销毁前应清点核对,销毁后,在销毁清册上签名。
1.销毁程序
对于保管期满可以销毁的会计档案,应当按照规定的程序销毁。
2.不得销毁的会计档案
对于保管期满但未结清的债权债务原始凭证和涉及其他未了事项的原始凭证,不得销毁,应单独抽出立卷,由档案部门保管到未了事项完结时为止。单独抽出立卷的会计档案,应当在会计档案销毁清册和会计档案保管清册中列明。正处于项目建设期间的建设单位,其保管期满的会计档案不得销毁。
【2011 年真题 单选题】 会计机构保管会计档案的专职人员不得由本单位( )担任。
A.会计人员
B.出纳人员
C.会计机构负责人
D.会计机构负责人的亲属
【答案】 B
【解析】 《会计基础工作规范》提出:会计工作岗位可以一人一岗、一人多岗或者一岗多人,但出纳人员不得兼管稽核、会计档案保管和收入、费用、债权债务账目的登记工作。
【例题 多选题】 下列各项中属于会计档案的是( )。
A.原始凭证
B.记账凭证
C.会计账簿
D.财务会计报告
【答案】 ABCD
【解析】 会计档案包括会计凭证、会计账簿、财务会计报告等。