



现金是流通性最强的资产,各个单位应当严格遵守国家有关现金管理制度,正确进行现金收支的核算,监督现金使用的合法性与合理性。现金通常存放于单位财务部门,由出纳人员保管。
考点1 现金结算的概念与特点
1.现金结算的概念
现金结算是指在商品交易、劳务供应等经济往来中,直接使用现金进行应收、应付款结算的一种行为。在我国,主要适用于单位与个人之间的款项收付,以及单位之间的转账结算起点金额以下的零星小额收付。
2.现金结算的特点
现金结算具有直接便利、不安全性、不易宏观控制和管理、费用较高等特点。
考点2 现金结算的渠道
现金收入业务和支出业务有一定的办理要求,而现金结算的渠道主要有:付款人直接将现金支付给收款人,付款人委托银行、非银行金融机构或者非金融机构将现金支付给收款人。这里详细介绍现金收支的办理要求。
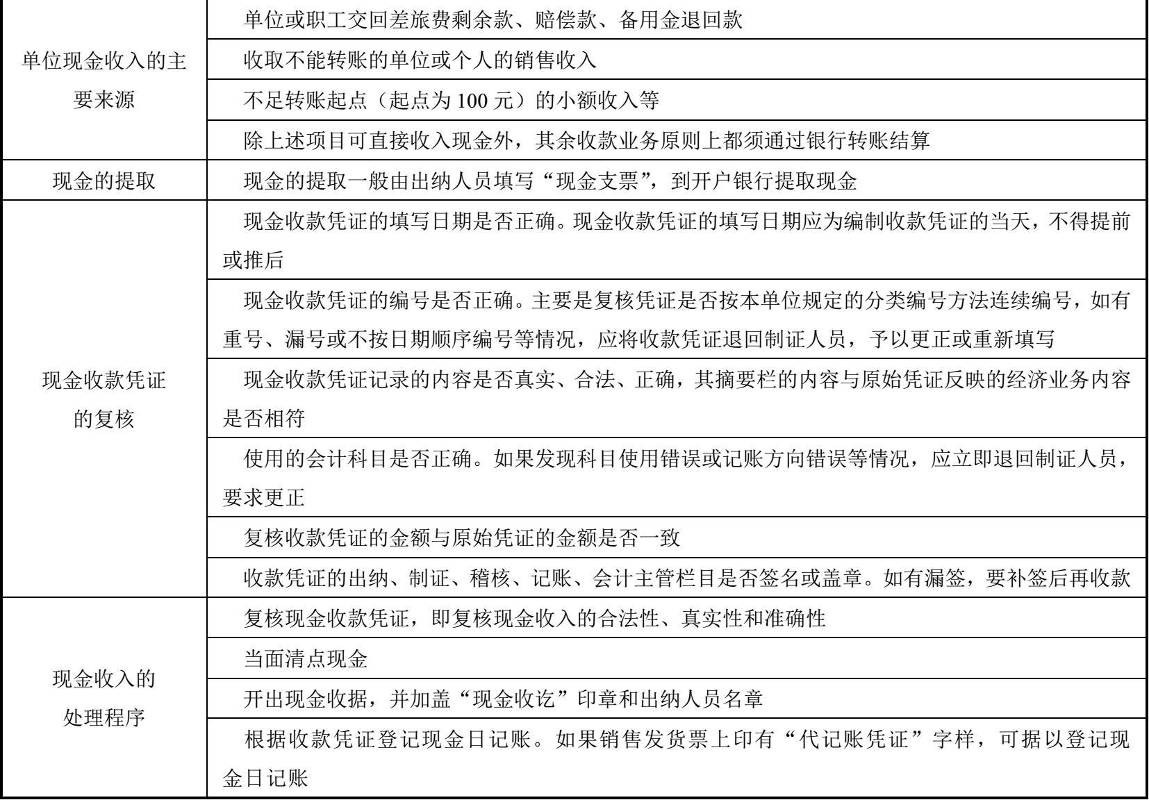
现金收入业务的办理主要涉及单位现金收入的主要来源、现金提取、现金收款凭证的复核以及现金收入业务的处理程序。现金收入的处理程序是指办理现金收入时,从复核现金收入的来源到登记现金日记账的处理步骤和规则,如表2-1所示。
表2-1现金收入业务的办理要求
1.现金的支出
现金支出的主要用途是支付职工工资及津贴、支付农副产品收购价款、本单位出差人员差旅费、支付备用金、零星购置办公用品等。
2.现金的送存
现金的送存,首先由出纳人员清点票币,并将同面额的纸币摆放在一起,按每一百张为一把整理好,不够整把的,从大额到小额顺放;将同额硬币放在一起,对于壹元、伍角、壹角硬币,每五十枚用纸卷成一卷,分币按每一百枚用纸卷成一卷,不足一卷的一般不送存银行,留作找零用。款项清点整齐核对无误后,由出纳人员根据清点情况填写现金解款单并将现金送存银行。
现金解款单为一式三联,第一联为回单,此联由银行盖章后退回存款单位;第二联为收入凭证,此联由收款人开户银行作贷方凭证;第三联为附联,作附件,由银行出纳留底联。
出纳人员在填写现金解款单时,要用双面复写纸复写。交款日期必须填写交款的当日,收款人名称应填写全称,款项来源要如实填写,大小写金额的书写要标准,券别和数额栏按实际送款时各种券面的张数或券枚填写,然后将款项同解款单一并交银行收款。银行核对后盖章,并将第一联(回单)交存款单位作记账凭证。
3.现金付款凭证的复核
出纳人员在复核现金付款凭证时,应注意以下几点。
(1)对于涉及现金和银行存款之间的收、付业务,即从银行提取现金或以现金存入银行,为了避免重复,只按照收、付业务涉及的贷方科目编制付款凭证。
(2)现金付款凭证如出现红字时,实际经济业务应是现金收入的增加,但在处理时,为了避免混淆,出纳人员在凭证上加盖印章时,仍应加盖现金付讫章,以表示原经济业务付出的款项已全部退回。
(3)发生销货退回时,如数量较少,且退款金额在转账起点以下,需用现金退款时,必须取得对方的收款收据,不得以退货、发货票代替收据编制付款凭证。
(4)从外单位取得的原始凭证如有遗失,应取得原签发单位盖有公章的证明,并注明原始凭证的名称、金额、经济内容等,经单位负责人批准,方可代替原始凭证。如确实无法取得证明的,由当事人写出详细情况,由同行人证明,并由主管领导和财务负责人批准,方可代替原始凭证。
(5)原始凭证分割单可作为填制付款凭证的依据。但出纳人员需要对原始凭证分割单进行审查。
4.现金支出业务的处理程序
办理现金支出的业务程序一般为:
(1)复核现金付款凭证;
(2)经复核无误后,在付款凭证所附的原始凭证上加盖“现金付讫”印章;(3)根据付款凭证所列金额付出现金;
(4)在付款凭证“出纳”栏签章;
(5)根据付款凭证登记现金日记账。
5.大额现金支付登记备案制度
现就大额现金支付登记备案问题作如下规定。
(1)凡办理现金收付业务的商业银行、城市合作银行、城乡信用社(以下简称开户银行)都必须建立大额现金支付登记备案制度。
(2)实行登记备案的范围限于机关、团体、企业、事业单位、其他经济组织和个体工商户以及外国驻华机构(以下简称开户单位)的大额现金支付,工资性支出和农副产品采购现金支出除外。对居民个人提取储蓄存款暂不实行登记备案。
(3)大额现金的数量标准由中国人民银行各省、自治区、直辖市分行根据当地开户单位的现金支出的实际确定,并报中国人民银行总行备案。
(4)开户单位在提取大额现金时,要填写有关大额现金支取登记表格,表格的主要内容应包括支取时间、单位、金额、用途等。开户银行要建立台账,实行逐笔登记,并于季后15日内报送中国人民银行当地分支行备案。
(5)开户银行对本行签发的超过大额现金标准、注明“现金”字样的银行汇票、银行本票,视同大额现金支付,实行登记备案制度。
(6)开户银行要配备专门人员或指定兼职人员做好这项工作,经常分析大额现金支付情况,发现疑问并及时检查。对重大涉嫌案件要报告中国人民银行当地分支行,对开户单位违反规定提取大额现金,或故意化整为零、逃避监管的,要给予相应的制裁。
(7)中国人民银行各级分支行要定期检查开户银行执行大额现金支付登记备案规定的情况,对于开户银行不按规定建立台账,不按期向人民银行报送备案的,视情节轻重,给予严肃处理,并责令其限期改正。
(8)中国人民银行各省、自治区、直辖市分行要按季对辖区内大额现金支付情况进行分析和汇总,并报送中国人民银行总行。如遇有重大问题,要及时报告。
(9)中国人民银行各省、自治区、直辖市分行应根据本规定制定具体实施办法。
钱账分管制度——管钱的不管账,管账的不管钱。一方面,出纳人员负责办理现金收、付业务和现金保管业务,非出纳人员不得经管现金收、付业务和现金保管业务;另一方面,出纳人员不得兼管稽核、会计档案保管和收入费用及债权债务账目的登记工作。
(1)开户单位现金收入应于当日送存开户银行。当日送存有困难的,由开户银行确定送存时间。
(2)不得坐支。特殊原因须坐支现金的,应当事先报经开户银行审查批准,由开户银行核定坐支范围和限额,并报当地中国人民银行备案。坐支单位要定期向开户银行报送坐支金额和使用情况。
(3)开户单位从开户银行提取现金时,必须如实、明确填写用途,由本单位财会部门负责人签字盖章,经开户银行审核后,予以支付现金。
(4)因采购地点不固定,确须携带现金的,由本单位财会部门负责人签字盖章,经开户银行审核后,办理现金银行汇票或提取现金。
(5)各单位购买国家规定的专控商品,一律采用转账方式支付。
【例题 判断题】 现金结算过程中,现金的提取一般由出纳人员填写“现金支票”,到开户银行提取现金。( )
【答案】 对
【解析】 现金结算过程中,现金的提取一般由出纳人员填写“现金支票”,到开户银行提取现金。题干描述正确。
考点3 现金结算的范围
现金是流动性最强的资产,各单位应严格遵守国家管理制度,监督现金使用的合法性与合理性。
开户单位可以在下列范围内使用现金,如表2-2所示。
表2-2现金结算的范围
续表
上述款项结算起点为1000元。结算起点的调整,由中国人民银行确定,并报国务院备案。除第五、六项外,开户单位支付给个人的款项,超过使用现金限额的部分,应当以支票或者银行本票支付;确需全额支付现金的,经开户银行审核后,予以现金支付。
考点4 现金使用的限额
现金使用的限额是指为保证各单位日常零星支付,按规定允许留存现金的最高数额。
(1)库存现金限额由开户银行根据各单位的实际情况来核定。
(2)限额一般不超过3~5天的日常零星开支的需要量。
(3)离银行较远、交通不便的单位,可以放宽限额,可以多于5天,但最长也不得超过15天的日常零星开支。
经核定的库存现金限额,开户单位必须严格遵守。对没有在银行单独开立账户的附属单位也要实行现金管理,必须保留的现金,也要核定限额,其限额包括在开户单位的库存限额之内。商业和服务行业的找零备用现金也要根据营业额核定限额,但不包括在开户单位的库存现金限额之内。
《现金管理暂行条例》及其实施细则规定,开户单位支付现金可以从本单位的限额库存中支付或者从开户银行提取,不得擅自从本单位的现金收入中直接支出(即坐支)。
各单位实行收支两条线,不准“坐支”现金。所谓“坐支”现金,是指企业、事业单位和机关、团体、部队从本单位的现金收入中直接用于现金支出。各单位现金收入应于当日送存银行,如当日确有困难,由开户单位确定送存时间,如遇特殊情况需要坐支现金,应该在现金日记账上如实反映坐支情况,并同时报告开户银行,便于银行对坐支金额进行监督和管理。
企业送存现金和提取现金,必须注明送存现金的来源和支取的用途,不得私设“小金库”。
现金管理“八不准”。按照《现金管理暂行条例》及其实施细则规定,企业、事业单位和机关、团体、部队现金管理应遵循“八不准”,即:①不准用不符合财务制度的凭证顶替库存现金;②不准单位之间互相借用现金;③不准谎报用途套取现金;④不准利用银行账户代其他单位和个人存入或支取现金;⑤不准将单位收入的现金以个人名义存入储蓄;⑥不准保留账外公款;⑦不准发行变相货币;⑧不准以任何票券代替人民币在市场上流通。
【例题 判断题】 根据国家对现金使用范围的一般规定,银行结算起点定为2000元。结算起点的调整,由中国人民银行确定,报国务院备案。( )
【答案】 错
【解析】 银行结算起点定为1000元。结算起点的调整,由中国人民银行确定,报国务院备案。
【例题 单选题】 单位库存现金限额,一般以单位( )天日常零星开支所需确定。
A.2
B.3~5
C.6
D.10
【答案】 B
【解析】 单位库存现金限额,一般以单位3~5天日常零星开支所需确定。
【例题 多选题】 开户单位办理现金收支,( )。
A.现金收入应当于当日送存开户银行
B.支付现金不得从本单位的现金收入中直接支付(即坐支)
C.提取现金应写明用途,由单位财会部门负责人签字盖章,经开户银行审核后予以支付
D.因特殊情况必须使用现金的,应当向开户银行提出申请,由本单位财会部门负责人签字盖章,经开户银行审核后,予以支付
【答案】 ABCD
【解析】 开户单位应当按照下列要求办理现金收支:① 开户单位现金收入应当于当日送存开户银行。当日送存有困难的,由开户银行确定送存时间。② 开户单位支付现金,可以从本单位库存现金限额中支付或者从开户银行提取,不得从本单位的现金收入中直接支付(即坐支)。因特殊情况需要坐支现金的,应当事先报经开户银行审查批准,由开户银行核定坐支范围和限额。坐支单位应当定期向开户银行报送坐支金额和使用情况。③ 开户单位在规定的现金使用范围内从开户银行提取现金,应当写明用途,由本单位财会部门负责人签字盖章,经开户银行审核后,予以支付现金。④ 因采购地点不固定、交通不便、生产或者市场急需、抢险救灾以及其他特殊情况必须使用现金的,开户单位应当向开户银行提出申请,由本单位财会部门负责人签字盖章,经开户银行审核后,予以支付现金。