



会计机构是指各单位办理会计事务的职能部门。会计人员是指从事会计工作的人员。建立健全会计机构,配备与会计工作要求相适应的、具有一定素质和数量的会计人员,是做好会计工作,充分发挥会计职能作用的重要保障。
考点1 会计机构的设置
《会计法》对各单位是否设置会计机构和如何设置会计机构,提出了三次层次的原则性的规定:一是单独设置会计机构;二是不单独设置会计机构的,在有关机构中设置会计人员并指定会计主管人员;三是不具备会计机构设置条件的,应当委托经批准成立的从事会计代理记账业务的中介机构代理记账。
会计机构的设置主要包括:办理会计事务的组织方式,会计机构设置的取决因素,代理记账的相关内容以及会计机构负责人的任职资格与回避制度。
各单位办理会计事务的组织方式主要有:单独设置会计机构、有关机构中配置专职会计人员、实行代理记账等。
会计机构的设置一般取决于以下几个方面,如表1-11所示。
表1-11会计机构的设置条件
会计机构负责人的专业知识和专业技能直接影响到本单位的会计工作水平,必须对其从业资格进行严格管理,因此,《会计法》第三十八条第二款对会计机构负责人的任职资格作了明确规定:“担任单位会计机构负责人(会计主管人员)的,除取得会计从业资格证书外,还应当具备会计师以上专业技术职务资格或者从事会计工作3年以上经历。”从这里可以看出,会计机构负责人的任职条件较一般会计人员从业资格更加严格,这主要是由会计机构负责人的地位和职责决定的。
回避制度需要回避的主要有以下三种亲属关系,如表1-12所示。
表1-12回避制度回避的三种亲属关系
【2013 年真题 判断题】 各单位是否单独设置会计机构,由各单位根据会计业务需要自主决定。 ( )
【答案】 对
【解析】 《会计法》第三十六规定:各单位应当根据会计业务的需要,设置会计机构或者在有关机构中设置会计人员并指定会计主管人员。
【例题 多选题】 下列单位应当设置会计机构的有( )。
A.实行企业化管理的事业单位
B.业务较多的行政单位、社会团体
C.大型股份有限公司、有限责任公司
D.中小型企业
【答案】 ABC
【解析】 单位是否单独设置会计机构往往取决于:①单位规模的大小;②经济业务和财务收支的繁简;③经营管理的要求。一般来说,实行企业化管理的事业单位、大中型企业(包括集团公司、股份有限公司、有限责任公司等),应当设置会计机构;业务较多的行政单位、社会团体和其他组织也应设置会计机构。而对那些规模很小的企业、业务和人员都不多的行政单位,可以将会计业务并入其他职能部门,或者实行代理记账。
考点2 会计工作岗位设置
会计工作岗位一般分为:总会计师岗位;会计机构负责人岗位;出纳岗位;稽核岗位;资本、基金核算岗位;收入、支出、债权债务核算岗位;工资核算、成本费用核算、财务成果核算岗位;财产物资的收发、增减核算岗位;总账岗位;对外财务会计报告编制岗位,会计电算化岗位;会计档案管理岗位。
下面介绍会计工作岗位的设置要求和会计岗位的一些典型区分,如表1-13所示。
表1-13会计工作岗位设置
【例题 判断题】 档案管理部门的人员管理会计档案属于会计岗位。( )
【答案】 错
【解析】 本题考查档案管理部门的人员岗位是否属于会计岗位。档案管理部门的人员管理会计档案,不属于会计岗位。
【例题 多选题】《 会计基础工作规范》规定,除出纳不得兼任稽核、会计档案保管和收入、费用、债权债务账目的记账工作外,会计工作岗位设置可以( )。
A.一人一岗
B.一人多岗
C.一岗多人
D.根据本单位会计业务的需要设置会计工作岗位
【答案】 ABCD
【解析】 会计工作岗位是指单位会计机构内部根据业务分工而设置的职能岗位。对于会计工作岗位的设置,《会计基础工作规范》提出了“应符合内部牵制制度”的要求。根据规定,会计工作岗位可以一人一岗、一人多岗或者一岗多人,但出纳人员不得兼任稽核、会计档案保管和收入、费用、债权债务账目的登记工作。
考点3 会计工作交接
会计人员工作交接,也称会计工作交接,是指会计人员工作调动、离职或因病暂时不能工作,应与接管人员办理交接手续的一种工作程序。
会计人员工作调动、离职或因病暂时不能工作,应与接管人员办理交接手续,如表1-14所示。
表1-14会计工作交接的范围
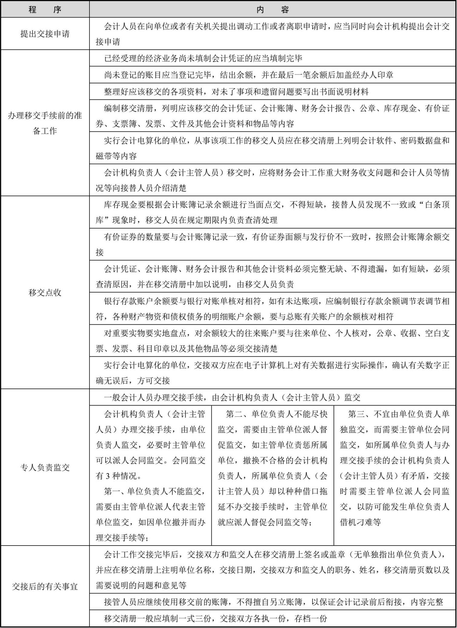
办理会计工作交接,应按以下程序进行:提出交接申请;办理移交手续前的准备工作;移交点收;专人负责监交;交接后的有关事宜。具体内容如表1-15所示。
表1-15交接程序
移交人员对其所移交的会计资料的真实性、完整性承担法律责任。
移交人员所移交的会计凭证、会计账簿、财务会计报告和其他会计资料是在其经办会计工作期间内发生的,应当对这些会计资料的真实性、完整性负责,即便接替人员在交接时因疏忽没有发现所交接会计资料在合法性、真实性、完整性方面存在的问题,如事后发现,仍应由原移交人员负责,原移交人员不应以会计资料已移交而推脱责任,接替人员不对移交过来的会计资料的真实性、完整性承担法律上的责任。
【例题 多选题】 会计人员在交接时,属于接替人员应核对的项目有( )。
A.库存现金、有价证券
B.会计凭证、账簿、报表和其他会计资料
C.移交人员经管的票据、印章
D.电子数据
【答案】 ABCD
【解析】 A、B、C、D四个选项均为会计人员交接时应核对的项目。
【例题 单选题】 一般会计人员办理交接手续,由单位( )负责监交。
A.法定代表人
B.会计机构负责人
C.其他同事
D.监察部门负责人
【答案】 B
【解析】 一般会计人员办理交接手续,由单位会计机构负责人负责监交。
考点4 会计从业资格
从事会计工作的人员,必须取得会计从业资格证书,另外,担任单位会计机构负责人(会计主管人员)的,除取得会计从业资格证书外,还应当具备会计师以上专业技术职务资格(会计师或高级会计师)或从事会计工作3年以上经历。
会计从业资格是指进入会计职业、从事会计工作的一种法定资质。会计从业资格证书是具备会计从业资格的证明文件,在全国范围内有效。
在国家机关、社会团体、企业、事业单位和其他组织中担任会计机构负责人(会计主管)的人员,以及从事下列会计工作的人员应当取得会计从业资格:①出纳;②稽核;③资本、基金核算;④收入、支出、债权债务核算;⑤职工薪酬、成本费用、财务成果核算;⑥财产物资的收发、增减核算;⑦总账;⑧财务会计报告编制;⑨会计机构内会计档案管理;⑩其他会计工作。
1.会计从业资格的取得实行考试制度
会计从业资格实行无纸化考试,考试科目为:财经法规与会计职业道德、会计基础、会计电算化(或者珠算)。会计从业资格考试科目应当一次性通过。
2.会计从业资格报名条件
申请参加会计从业资格考试的人员,应当符合下列基本条件:①遵守会计和其他财经法律、法规;②具备良好的道德品质;③具备会计专业基本知识和技能。
根据《会计法》的规定,被依法吊销会计从业资格证书的人员自被吊销之日起5年内不得参加会计从业资格考试,不得重新取得会计从业资格证书。因有提供虚假财务会计报告,做假账,隐匿或者故意销毁会计凭证、会计账簿、财务会计报告,贪污、挪用公款,职务侵占等与会计职务有关的违法行为,被依法追究刑事责任的人员,不得参加会计从业资格考试,不得取得或者重新取得会计从业资格证书。
《会计从业资格管理办法》规定:“会计从业资格证书是具备会计从业资格的证明文件,在全国范围内有效。”
会计从业资格证书的管理体制,实行属地原则,由县级以上地方人民政府财政部门会计管理机构按照属地原则进行所管辖范围内的会计人员从业资格管理。
1.会计从业资格的管理机构
县级以上地方人民政府财政部门负责本行政区域内的会计从业资格管理。中共中央直属机关事务管理局、国家机关事务管理局、中国人民解放军总后勤部、中国人民武装警察部队后勤部等中央主管单位和新疆生产建设兵团财务局等按各自权限负责本部门(本系统)的会计从业资格的管理。
2.信息化管理制度
会计从业资格实行信息化管理。会计从业资格管理机构应当建立持证人员从业档案信息系统,及时记载、更新持证人员的有关信息。
3.监督检查制度
会计从业资格管理机构应当对会计从业资格证书的持有、换发、调转、变更登记等情况及持证人员继续教育、遵守会计法律和职业道德等情况实施监督检查。
4.持证人员继续教育制度
持证人员应当接受继续教育。持证人员参加继续教育采取学分制管理制度。持证人员每年参加继续教育不得少于24小时。
5.变更登记制度
持证人员的学历或学位、会计专业技术职务资格等发生变更的,应向所属会计从业资格管理机构办理从业档案信息变更登记。
6.调转登记制度
持证人员所属会计从业资格管理机构发生变化的,应当及时办理调转登记手续。
持证人员在从事会计工作之日起90日内,应当到会计从业资格管理机构或网站下载《会计从业资格注册、变更、调转登记表》(以下简称“登记表”),填写基础信息、注册登记情况和本人签名一栏,并持本人所在单位证明和会计从业资格证书,到单位所在地会计从业资格管理机构办理注册登记。这里所说的单位所在地会计从业资格管理机构,是指省级财政部门授权的会计从业资格管理机构,一般为县级以上财政部门会计管理机构;中央单位会计人员办理注册登记,其会计从业资格管理机构为中共中央直属机关事务管理局会计处、国务院机关事务管理局财务司会计处、铁道部财务司、中国人民解放军总后勤部财务部、武警总部财务部。会计从业资格管理机构对持证人员申请注册登记事项经审核无误后,应当在持证人员的会计从业资格证书注册登记一栏盖有“某年某月注册登记”字样,同时将有关注册登记信息输入该持证人员的档案信息中。
持证人员调转工作单位,且继续从事会计工作的,应当按照规定要求调转登记。对于在同一会计从业资格管理机构管辖范围内调动,应当自离开原工作单位之日起90日内填写登记表,并持会计从业资格证书和调入单位开具的从事会计工作的证明,办理调转登记手续。
对于在不同会计从业资格管理机构管辖范围内调转工作单位的,要分为两种情况:
(1)持证人员调往异地后继续从事会计工作的,持证人员应当向原注册登记的会计从业资格管理机构办理调出手续,自办理调出手续起90日内,填写登记表,持会计从业资格证书和调入单位开具的从事会计工作证明,向调入单位所在地区的会计从业资格管理机构办理调入手续。
(2)持证人员调转异地不再从事会计工作的,一般不要求持证人员办理调转手续,待持证人员从事会计工作时再办理调转手续;但是持证人员脱离会计工作岗位超过6个月的,应当向原注册登记的会计从业资格管理机构办理备案手续;如果持证人员在异地重新从事会计工作,应当办理调转手续。
7.定期换证制度
会计从业资格证书实行6年定期换证制度。持证人员应当在会计从业资格证书到期前6个月内,到所属会计从业资格管理机构办理换证手续。
8.会计从业资格的撤销
有下列情形之一的,会计从业资格管理机构可以撤销持证人员的会计从业资格:①会计从业资格管理机构工作人员滥用职权、玩忽职守,作出给予持证人员会计从业资格决定的;②超越法定职权或者违反法定程序,作出给予持证人员会计从业资格决定的;③对不具备会计从业资格的人员,作出给予会计从业资格决定的。持证人员以欺骗、贿赂、舞弊等不正当手段取得会计从业资格的,会计从业资格管理机构应当撤销其会计从业资格。
9.会计从业资格的注销
持证人员死亡或者丧失行为能力以及会计从业资格被依法吊销的,会计从业资格管理机构应当注销其会计从业资格。
【例题 单选题】 持有会计从业资格证书的人员从事会计工作,应当自从事会计工作之日起( )日内,办理证书注册登记。
A.15
B.30
C.60
D.90
【答案】 D
【解析】 持证人员从事会计工作,应当自从事会计工作之日起90日内,填写注册登记表,并持会计从业资格证书和所在单位出具的从事会计工作的证明,向单位所在地或所属部门、系统的会计从业资格管理机构办理注册登记。
考点5 会计专业技术资格与职务
会计专业技术资格与职务内容如表1-16所示。
表1-16会计专业技术资格与职务
【2012 年真题 多选题】 根据《会计专业职务试行条例》的规定,下列各项中,属于会计专业技术职务的是( )。
A.总会计师
B.会计师
C.高级会计师
D.注册会计师
【答案】 BC
【解析】 《会计专业职务试行条例》规定:会计专业职务分为高级会计师、会计师、助理会计师和会计员。