



每个发育中的宝宝都有着无限的潜能,在宝宝出生的2年之内,一定要开发左脑和右脑。左脑又称“自身脑”、“理性脑”,主要进行以语言和计算为主的抽象思维,有极强的数学概念和逻辑分析能力,善于把复杂的事情条理化。右脑又称“祖先脑”、“直观脑”、“映象脑”,主要进行形象思维,是想象力、创造力的原动力。
父母在养育宝宝时,看着宝宝一天天成长,除了希望他平安健康,更期许他比别人更聪明。那就要求爸爸妈妈力行全脑开发,让宝宝更聪明。
左脑管逻辑,右脑管创意;左脑管理性,右脑管感性,是大多数人既定的认知。市面上流传的多是右脑开发训练课程等,且多年来的教育模式让爸爸妈妈们认为,偏重记忆、逻辑、语言等的左脑功能训练忽略了影像、创造、艺术等右脑部位开发,这是不适应社会的发展和创新的需要。
其实,脑力开发不分左右,“全脑开发”才是王道!左右半脑功能看似各自独立,互不干扰,但其实左右脑运作并非分工进行,而是建立一种相互支援、协调的互补机制。要达到智力开发的最佳效果,爸爸妈妈的态度是关键。父母应为宝宝营造最佳的“教育环境”,顺应宝宝的个性和生活规律,给予适度关怀与必要性的协助,让宝宝在无负担的状态下自然、快乐地学习,打造“小小万事通”!
此外,父母要知道,宝宝的大脑不是一个要被填满的容器,而是一支需要被点燃的火把。在智力开发过程中,爸爸妈妈要多与宝宝进行亲子游戏,给宝宝快乐自由、富于想象的空间,使宝宝轻松快乐地开发了右脑的潜力,训练了左脑的技能,使大脑的综合能力获得最大限度的发挥。
妈妈经常与宝宝做一些亲子游戏,可以促进宝宝的大脑开发。
大多数时候,我们都在使用着左脑。这主要和人类的生活习惯有关,人类总是习惯于用右手使用工具,而使左脑每天都受到不同程度的刺激,再加上语言中枢、逻辑分析、数字处理、记忆等都由左脑处理,所以造成左脑满负荷运转。此外,由于传统应试教育,使宝宝缺少非语言思维能力的教育,许多学校和家庭不重视右脑的开发,不注重逻辑思维能力培养。结果,宝宝长大后往往成为只会循规蹈矩,缺乏应变能力、创造能力的左脑型人士。
由于人的左脑主要从事逻辑思维,既分管听、说、读、写之类的语言功能,又负责抽象思维功能,因此,宝宝的左脑开发不可或缺。只要爸爸妈妈对宝宝进行左脑开发,培养宝宝倾听、说话、阅读、描写与思维的能力,就一定能培养出一个聪慧超群的宝宝。
宝宝左脑开发可以从如下内容进行。
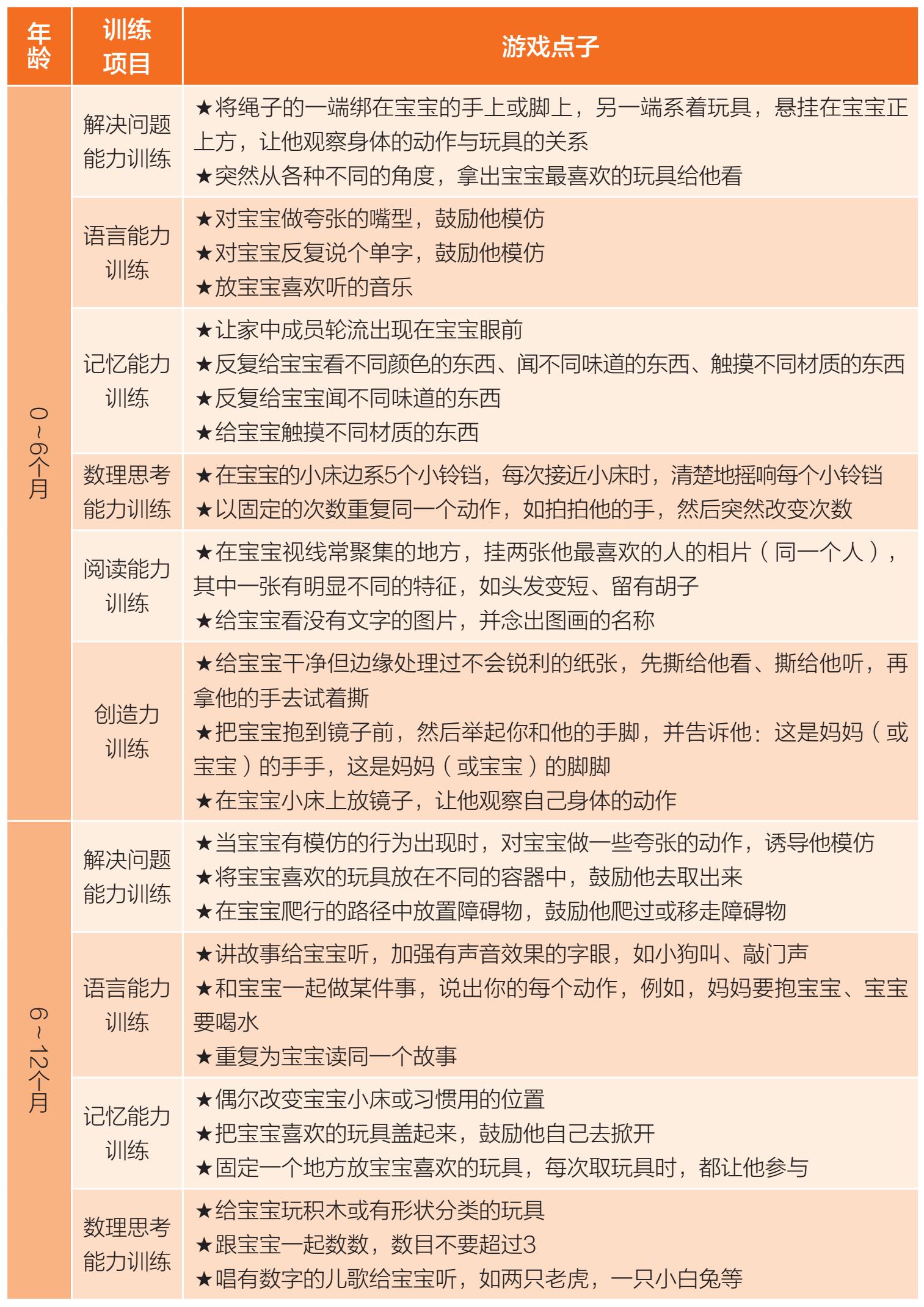
宝宝在学习时很少使用右脑,培养其绘画能力、手工劳动及体育训练是开发婴幼儿右脑智力的最佳方法。因此,要多使用左眼、左耳、左手、左脚,发挥其功能,促进右脑的发育。多做一些由简单到复杂、由被动到主动的运动;要有意识地激发婴幼儿用手抓、握、捏、扔、接、拍及跑、跳等各种运动,尤其要训练其手脚的精细动作,促进小脑的发育和平衡。
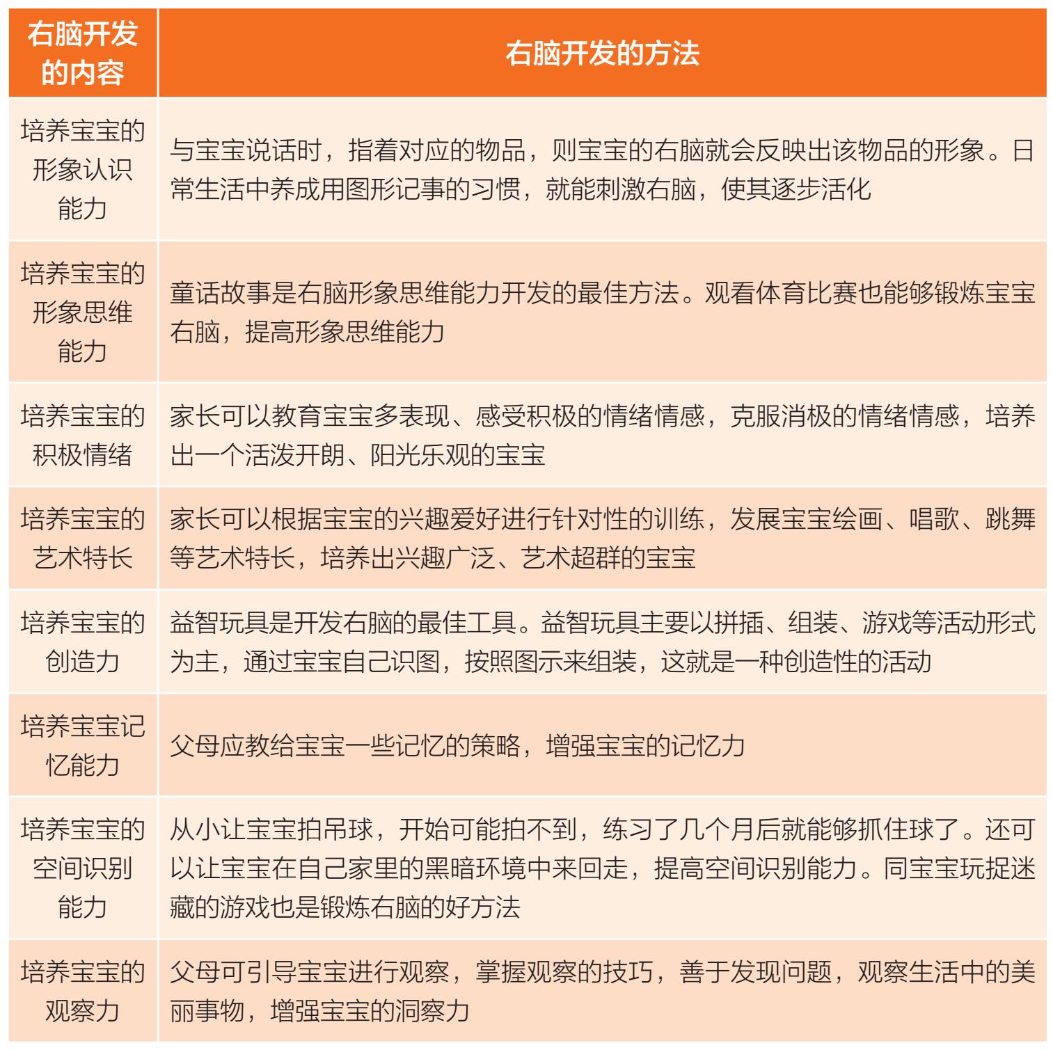
注重对宝宝进行右脑开发,培养宝宝的观察力、记忆力、创造力、积极情绪与艺术特长,对于培养出一个观察敏锐、博闻强记、善于创新、积极乐观、技艺超群的宝宝有着重要作用。
宝宝的右脑开发主要包括如下内容。
情商的高低主要映射了情感品质的区别化,情商对于人的成功起着比智商更加重要的作用。
IQ即人们通常所说的“智力商数”,是测量个体智力发展水平的一种指标,其公式是:IQ=(心理年龄/实际年龄)×100。
IQ具有一定的稳定性,但也并不是一成不变的。如果宝宝生活在良好的环境中,同时又受到良好的教育,IQ便可能会有较大程度的提高。反之,疾病、营养不良、环境恶劣及教育方法不当等,都会使其下降。
每个宝宝都是独特的,都有很多先天的能力,父母们要注意最快发现宝宝突出能力的倾向并创造条件,使宝宝的优势能力得到更好的发展。
一般来说,开发和培养宝宝的智商可以从六个方面来进行,即:
● 注意力
● 观察力
● 记忆力
● 想象力
● 创造力
● 思维力
智商影响宝宝一生,相比智商较低者,智商偏高的宝宝的发展潜能和机会更大一些。那些智商高的人可能在很小的时候就学会了认字和说话,思维发展良好,兴趣广泛,注意力集中,喜欢发问,爱观察周围事物,联想和领悟力也比较强,在日常生活中也反应很快。但往往有些父母过分听信天赋而不注重后天培养,从而导致这些智商高的宝宝潜能没有得到最大限度的开发和发挥。
多数宝宝的智商都是正常的,父母如有必要,可以为宝宝做智商测评。
情商(EQ)又称情绪智力,它主要是指人在情绪、情感、意志及耐受挫折等方面的品质。人与人之间的情商没有明显的先天差别,之所以有差别是因为与后天的培养存在差异。
情商主要包括以下几个方面的内容。
● 认识自己的情绪
● 能妥善管理自己的情绪,即能良好地调控自己
● 自我激励,它能够使人在困境中走出低谷,在逆境中学会奋发图强
● 对他人的情绪进行认知,这是与他人正常交际并顺利进行沟通的基础
● 处理人际关系的能力,即具备领导和管理的能力
宝宝偶尔哭闹和发脾气实际上也并不是坏事,因为只有将负面情绪发泄出来,宝宝的心理才能恢复健康。
有人提出这样一种观点:一个人能否在一生中取得成就,取决于其智力水平的高低,即智商越高,取得成就的可能性也就越大。但心理学家们大都认为,情商水平的高低对于一个人能否取得成功也是很重要的。
情商不像智商那样可以用实际的测验分数较准确地表现出来,它只能根据个人童年时期的综合表现来进行判断。
社交能力强,性格外向而开朗,不易陷入恐惧或伤感,对事业有进取心、为人正直、富有同情心、情感生活较丰富,无论是独处还是与人相处,都能怡然自得。
父母应当在日常生活中逐渐让宝宝学会管理自己的情绪。对于年龄较小的宝宝,家长也可以用游戏或好玩的玩具来吸引并转移宝宝的注意力,以此来淡化宝宝负面情绪的影响。对于稍大一点的宝宝,父母则需要帮助他们学会用语言来表达内心的感受,掌握他们情绪变化的真正原因,从而寻找出解决方法来抚慰宝宝。