



东汉统治的危机 在整个两汉时期,社会经济危机主要是由春秋战国以来土地自由买卖、土地的集中、奴隶使用数目的增加、小生产者——农民和手工业者经济的衰颓、流民的大量出现这些现象来构成的。
春秋以来,生产力进一步发展,铁器的普遍使用,“最初的铁往往比青铜软”(恩格斯:《家庭、私有制和国家的起源》,载《马克思恩格斯选集》第4卷,第159页),因此,青铜器只是慢慢地消灭的。“铁使更大面积的农田耕作,开垦广阔的森林地区,成为可能”(同上),不但铁犁、铁斧等普遍使用于农业方面,使农业生产有着显著的提高,就是手工业方面,有了坚牢而锐利的铁器以后,也产生了许多新的手工业,结果,有些手工业从农业中开始分离出来。手工业之离开农业而分立,促使交换经济获得进一步的发展,这就保证了商品生产出现的可能性。商业城市,也在王侯的营垒基址上发展了起来,如赵之邯郸,齐之临淄,周之洛阳,楚之郢都、寿春,宋之定陶,逐渐成为经济中心,成为手工业、商业、高利贷的荟萃之地。商品生产和国内市场的增长,还可以从金属日益起着货币作用这一方面推断出来。这时,不但金银的行用渐广,而且还铸造了大量青铜币。
随着商品货币关系的发展,出现新的经济力量,握有这种力量的就是商人。尤其是富商大贾,挟其压倒小生产者的经济势力,走向统治政权。随着商人的较多出现,也就产生了高利贷。商人和高利贷者奴役着小生产者,《史记·货殖列传》所谓“凡编户之民,富相什则卑下之,伯则畏惮之,千则役,万则仆,物之理也”,《汉书·货殖传》所谓“其为编户齐民,同列而以财力相君,虽为仆虏,犹亡愠色”,就是指这种情况的发生而说的。
土地既然可以自由买卖,小农经济的不稳固,必然引起有向高利贷者借款的必要,于是抵押土地、因欠债而转让土地和农民破产等现象开始增多起来,所谓“秦为无道……强者规田以千数,弱者曾无立锥之居”(《汉书·王莽传》),“卖田宅,鬻子孙,以偿责”(《汉书·食货志》载贾谊语),正是这些现象的最好说明。
当然,小农经济分化的原因,绝不能只归之于商品货币的发展。马克思曾说过:“前人总是把亚细亚的、古代的、中世纪的商业的范围和意义,估计得过低;与此相反,异常地把它估计得过高,又已经成为时髦了。”(《资本论》,第3卷,第411页)在秦、汉时代,对小生产者的破产起了巨大作用的,是超经济的强制、战争和国家捐税的负担,所谓秦“力役三十倍于古,田租、口赋、盐铁之利,二十倍于古。……汉兴,循而未改”(《汉书·食货志》)。小生产者——农民和手工业者在大土地占有者的发展过程中,在战争、捐税和高利贷的负担下,迅速地破产,而商品货币关系在很大程度上又刺激了和加速了这一过程。
“汉兴,海内为一,开关梁,弛山泽之禁,是以富商大贾周流天下,交易之物莫不通,得其所欲。”(《史记·货殖列传》)后在朝廷“外事四夷,内兴功利”的有利条件下,内外贸易获得长足的发展。富商大贾的势力,“大者倾郡,中者倾县,下者倾乡里者,不可胜数”。他们不是“积贮倍息”,便是“坐列(市中卖物行)贩卖”(《汉书·食货志》)。最能发大财的要算盐、铁大商人了。蜀卓氏以铁冶富;程郑以铁冶富;宛孔氏用铁冶为业,家致数千金;鲁曹邴氏以铁冶起富至巨万;齐刁间使桀黠奴逐鱼盐商贾之利起数千万;齐之大盐商东郭咸阳,南阳大冶铁商人孔仅,皆致产累千金。在当时的技术条件下,开采铁矿,需要使用大量的奴隶劳动,故卓氏有僮八百人,程郑亦有数百人。除了奴隶以外,由于小农在继续分化,被抛出农村的农民也投向矿场盐亭。《盐铁论·复古篇》所谓“豪强大家,得筦山海之利,采铁石鼓铸煮盐,一家聚众或至千余人,大抵尽收放流人民”,“放流人民”决不是指奴隶,而是指抛出农村的农民而言的。
汉专制主义统治政权的剥削对象主要是广大农村的小生产者。汉政府一方面奴役和压榨小生产者,但另一方面,又必然设法使这一小生产者阶层继续广泛存在。因此它不喜欢商品货币关系的发展所起的促进大一统局面的作用,而担心于商品货币关系发展后促使农村经济两极化——在一极上急速地进行着农民破产与沦落,在另一极上进行着土地以及财富的集积。小生产者是国家主要的军事力量,他们在生产发展中起着重要的作用。“士卒皆家人子,起田中从军”(《汉书·冯唐传》),可见当兵的是他们;“男子力耕不足粮饷,女子纺织不足衣服”(《汉书·食货志》),可见从事耕织和负担租赋的也是他们。倘使小生产者阶层日益破产,会使“外事四夷,内兴功利”的事业陷入瘫痪状态。
汉政府为了压制商人经济势力的无限制发展起见,对商业活动曾经采取了敌视和钳制的步骤,可是却获得“法律贱商人,商人已富贵矣;尊农夫,农夫已贫贱矣”的后果。当时的“富商大贾或
财役贫”,使封君皆低首仰给;“冶铸鬻盐,财或累万金,而不佐公家之急”(《汉书·食货志》)。这样,到了汉武帝元狩、元鼎之际(公元前119—前115年),除采取算缗、告缗等一系列措施外,并且厉行了盐、铁等统制专卖政策,这样一来,可以说沉重地打击了商人的商业活动。商人看到重要生产事业既已收归官营,使他们无法插手,虽然有一小部分大商人为统治政权所吸收,造成了当时所谓的“吏道益杂不选,而多贾人”的现象,但是绝大部分商人却被摒于统治政权之外,于是他们也就掉转头来,把商业和高利贷向农村猖狂进攻,最后集中于土地的收买。如西汉末,湖阳樊重,世好货殖,他自己又经营高利贷,“其所假贷人间数百万”(《太平御览》卷598引《东观汉记》),以后“广开田土三百余顷”(《后汉书·樊宏传》),这不是商业、高利贷、土地三位一体独特地结合起来的最好例证吗?
东汉一代,盐、铁的禁令弛禁无常,商人自然也很慎重,不肯贸然地去经营它。盐、铁事业,商人既不肯插手,至于其他重要手工业如纺织业,又始终和农业结合在一起,这样,东汉的商业终于也转化为高利贷,向土地投资。到东汉末年,荀悦《除田租论》所谓“今豪民占地,或至数百千顷,富过王侯”,仲长统《昌言·理乱篇》所谓“豪人之室,连栋数百,膏田满野,奴婢千群,徒附万计,船车贾贩,周于四方,废居积贮,满于都城,琦珞宝货,巨室不能容,马牛羊豕,山谷不能受”。《损益篇》所谓“豪人货殖,馆舍布于州郡,田亩连于方国,身……不为编户一伍之长,而有千室名邑之役”,就是这种景况的写照,社会危机更是严重
。
在两汉整个时期里,大土地占有者——贵族官僚霸占了任何一个平民有权租入的土地。如西汉成帝时,红阳侯王立“使客因南郡太守李尚占垦草田数百顷,颇有民所假少府陂泽,略皆开发”(《汉书·孙宝传》);哀帝时“诏书罢苑,而以赐〔董〕贤二千余顷”(《汉书·王嘉传》)。此外,大土地占有者又不择手段地夺取农民的土地,如西汉宣帝时,阴子方“田有七百余顷”(《后汉书·阴识传》);成帝时,张禹“买田至四百顷”(《汉书·张禹传》),樊重“广开田土三百余顷”;东汉时,济南王刘康有“私田八百顷”(《后汉书·济南安王康传》),郑泰“有田四百顷”(《后汉书·郑泰传》),中常侍侯览“前后请夺人……田百一十八顷”(《后汉书·宦者侯览传》),大土地占有者的发展,是建立在无数小农失去土地的基础之上的。
小生产者在货币商品关系的发展之后,在大土地占有者土地集中的过程之中,在政府的租赋剥削和意外灾害的袭击之下,迅速地破产了。破产的农民,不得不求助于高利贷者,他们因负债累累而丧失了自己的土地,他们往往因种地不能谋生,而且有时还因为有了土地反要肩负整个战争重担和巨额捐税,所以甚至自己主动地抛弃了土地。西汉从武帝以下,一直到东汉统治最后崩溃为止,农民被抛掷出土地的现象,达到了空前的程度;农民被抛掷出土地的问题,便成为最严重的社会问题。
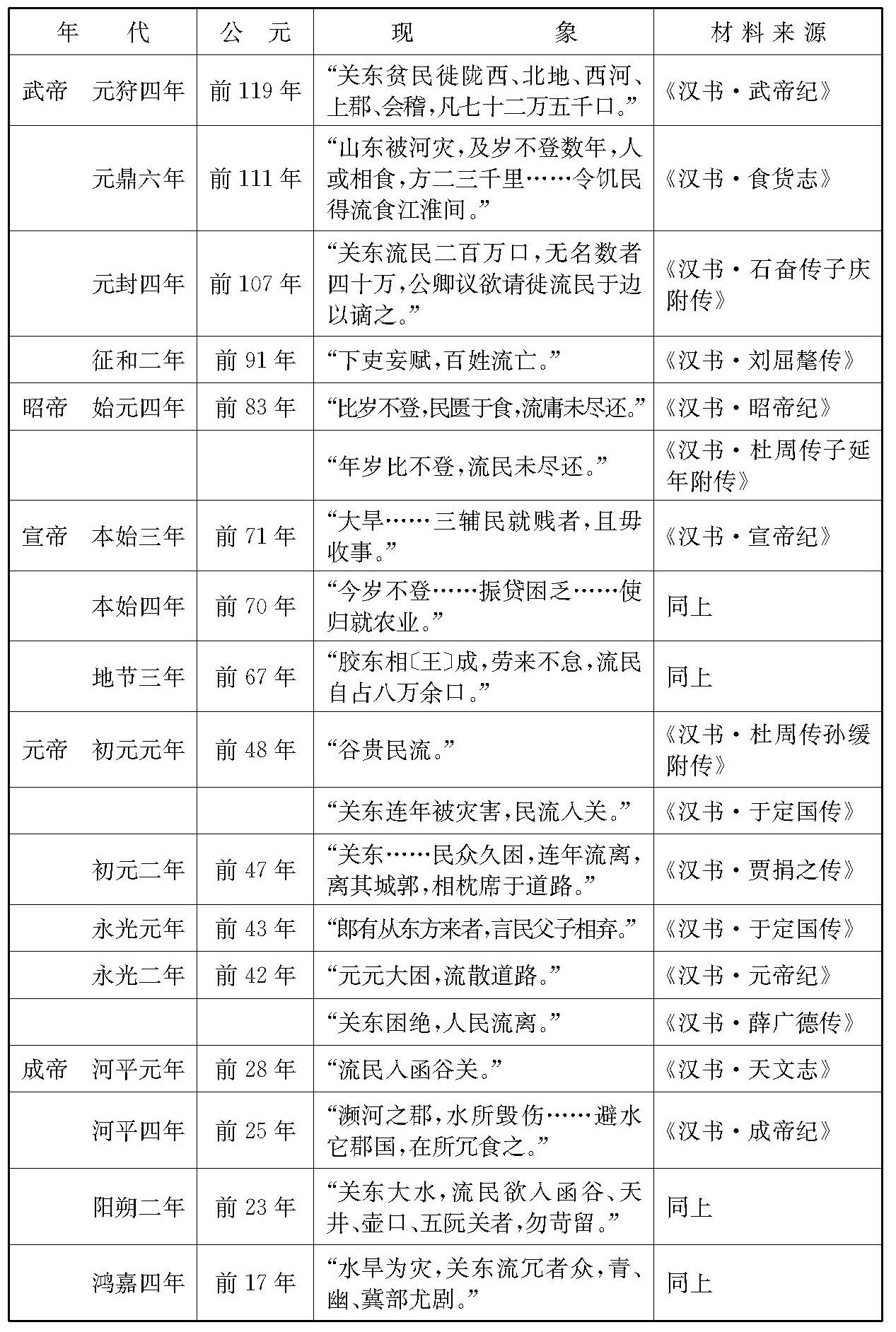
现将农民破产流亡和政府争取控制农民的情况列表于后:
续表
续表
这些农民,既被抛掷于小农农村之外,无可抗拒地沦于依附农民的境遇,要进入新的隶属关系。但是这种新的依附关系,也绝不是一朝一夕所能建立起来的。西汉以来已经萌芽的世家大族地主庄园,如樊重广开田土三百余顷,马援役属宾客数百家(详见第二章),在当时还刚开始发展,不可能充分吸收被抛掷出来的农民,使他们按照这种依附关系投入生产,这就使大批失去土地的农民,不得不在社会上流荡,造成了王符《潜夫论·浮侈篇》里所说的“今察洛阳,浮末者,什于农夫,虚伪游手,什于浮末。……天下百郡千县,市邑万数,类皆如此”的严重程度。
破产流亡的农民,他们的境遇是极其悲惨的。他们在流亡途程中,往往赤裸着身体,啃着草根树皮——“裸行草食”(《后汉书·刘平传王望附传》)。这种悲惨的景象,是我们不难想象到的。东汉自安、顺二帝以后,农民抛出土地的现象发展到严重程度,阶级矛盾也极端尖锐化。破产而流亡的农民,不断举行起义,愈到东汉末期,规模愈大。
东汉安帝统治的十九年中,农民起义一共发生了四次;顺帝统治的十九年中,农民起义一共发生了十三次;冲、质两帝一共在位不满两年,农民起义却发生了四次;桓帝统治二十一年,农民起义一共发生了十四次;灵帝即位(公元168年),一直到公元180年,农民起义一共发生了六次。以上还不过是有史可稽的,至于规模较小、史书失载的农民起义,次数可能更多。参加起义的人数,也愈来愈多。在安、顺时代,不过数千人。到了桓帝时代,如永兴二年(公元154年),泰山、琅邪爆发了公孙举、劳丙领导的农民起义,人数已多达三万人(见《后汉书·桓帝纪》、《段颎传》、《赵彦传》);延熹五年(公元162年),长沙、桂阳、苍梧、南海、南郡等地区爆发了卜阳、潘鸿、李研领导的农民起义,人数就多达十余万人了(见《后汉书·桓帝纪》,《度尚》、《陈球》诸传)。灵帝光和三年(公元180年),庐江、江夏爆发了黄穰领导的农民起义,人数也多达十余万人(见《后汉书·巴郡南郡蛮传》)。到了公元184年,便总爆发为全国性的黄巾大起义,终于摧毁了专制腐朽的东汉王朝,使它从此一蹶不振。
东汉统治集团内部矛盾的尖锐化 东汉后期,随着阶级矛盾的日益尖锐和激化,统治集团内部士夫官僚与外戚、宦官之间的斗争激烈展开;而在地方上,由于要采用武力来镇压各族人民起义,州牧、郡守擅兵的割据条件也逐渐形成。
外戚、宦官的擅政,是专制主义政权形式下的必然产物,因为唯有在专制主义政权形式之下,皇帝的亲姻才能依缘着裙带关系,掌握国家大政;同时那些受过阉割的宦官们,才有进入宫廷侍候皇帝,从而操纵政权的可能。但是无论外戚也好,宦官也好,当专制主义的全盛时期,他们都不可能扮演政治舞台上的重要角色;只有当统治政权日趋腐化,国内阶级矛盾日益激化之际,即当统治集团上层不但恐惧农民起义,而且在统治阶级内部对自己的任何臣属百官也不敢十分相信的时候,外戚、宦官这时才成了统治政权里的主要角色。
东汉的外戚,都出身于开国时的将相功勋之后,如窦氏是光武时功臣窦融之后,邓氏是元勋邓禹之后,耿氏是耿况之后,梁氏是梁统之后。他们虽都出身于元勋贵族,但是他们的势力消长却是随着太后、皇帝的生死而转移的。即当新皇帝即位或取得实际政权后,就有新的外戚要进入政权,而旧的外戚由于和新皇帝的关系较为疏远,他们就不得不伴随着旧皇帝或太后的死去而面临失势的境地。不过旧外戚还会留恋权势而不甘心退出政治舞台。新皇帝长大之后,为了要求还政于己,还须运用各方面的力量来铲除旧外戚的势力。可是皇帝生长于深宫之中,要想消灭久秉大政、威行内外的旧外戚,没有可能谋之于外廷群臣,这样,不得不谋之于宫廷中亲近的家奴——宦官。故东汉和帝利用宦官郑众杀外戚窦宪(公元92年),顺帝利用宦官孙程等十九人杀外戚阎显(公元125年),桓帝利用宦官单超等五人杀外戚梁冀(公元159年)。梁冀消灭之后,东汉王朝的统治大权,也就落入宦官集团的手里去了。
不论是外戚还是宦官,他们都是剥削人民霸占土地的能手。如外戚梁冀秉政十九年(公元141—159年),他搜刮四方资财,“充积藏室”,并封禁洛阳城西土地数十里,作为他的园苑,又强迫良民作奴婢,称为“自卖人”,有数千口之多。他失败自杀后,政府没收他的财产,合三十余万万钱,占东汉王朝全盛时期全年财政总收入的四分之一强
。这三十余万万钱,还不包括房屋、园苑和土地,绝大部分都是从人民头上强取豪夺来的。
宦官的贪残横暴,比起外戚来更厉害。如宦官侯览“前后请夺人宅三百八十一所,田百一十八顷,起立第宅十有六区”(《后汉书·侯览传》)。“京畿诸郡数百万膏腴美田”,皆为宦官张让等所霸占(见《三国志·魏志·董卓传》注引《典略》)。他们甚至“虏夺良人,妻略妇子”(《后汉书·侯览传》)。由于他们的亲属和党羽夺占州郡大半土地,使无数农民失去土地变成赤贫,甚至沦为“自卖人”,东汉末年的农民起义就是在这样情况下发展到全国范围的。
东汉统治阶级中“士夫”阶层是组成规模庞大的官僚机构的骨干。这些士夫,他们往往先从师受经传或游学全国政治文化中心洛阳的太学,然后以经明行修应命征辟,历任地方守令、中央郎吏,以至卿相高位,逐渐形成为世家望族。尽管士夫地主经济的发展,客观上对王朝的统一起了一种瓦解的作用,但是士夫主观上是主张加强专制主义政权力量的。因为只有强有力的专制主义集权的中央政府才能限制外戚势力的无限发展,才能使他们本阶层前进的路上没有障碍。所以当外戚势力发展,渐渐有禄去王室之势的时候,士夫官僚是主张“权去外戚,政归国家”(《后汉书·李固传》)。如外戚窦宪势力膨胀时,涿郡崔骃、汝南袁安与之抗争;外戚耿宝、阎显势力膨胀时,弘农杨震与之抗争;外戚梁冀势力膨胀时,汉中李固、犍为张纲与之抗争。到了外戚势力压下去,宦官势力抬头,中央集权的体制更面临恶化,社会危机也更是严重,士夫官僚中一部分人和太学生们就投入了反宦官的斗争。由于一部分士夫官僚比较有统治经验,而三万多太学生,其中一部分比较接近下层,因此他们提出的对政治的改良要求,也尚能取得广大人民群众的支持,以致引起了宦官集团的恐惧,终于酿成了东汉历史上有名的“党锢之祸”。公元166、169年两次党锢之祸几乎把当时统治阶级内部较有统治经验的所谓“清流”——士夫一网打尽,全部摒诸政权之外。
两次党锢之祸发生以后,一直到公元189年,前后二十三年间,可说是宦官势力的极盛时期。中央各官署概由宦官来担任令、丞,中官领禁兵,且成为“汉家故事”,不准有人怀疑。宦官的“父子兄弟”,不但“并据州郡”(《三国志·魏书·董卓传》注引《典略》)充当刺史、郡守,而且也有位至三公的。
灵帝时,东汉王朝的政治腐败更达极点。光和元年(公元178年),甚至公开在西园卖官鬻爵,“二千石(郡太守)二千万,四百石(一万户以下的县长食禄四百石)四百万”(《山阳公载记》)。“或诣阙上书占令长,随县好丑,丰约有价。富者则先入钱,贫者到官然后倍输。”(《资治通鉴》汉灵帝光和元年)关内侯的爵位,卖五百万钱。公卿的职位,不敢公开发卖,就通过宦官及皇帝的其他亲信人员私下进行勒索,公定价千万,卿定价五百万。官吏到职以后,头一桩事情,就是搜刮民脂民膏,把买官钱缴送上去。西园买官钱实际都转嫁在贫苦农民头上,只此一端,就可以知道人民受到剥削之重了。
黄巾大起义 灵帝中平元年(公元184年)的二月,黄巾大起义便爆发了。
当东汉顺帝时(公元126—144年),有琅邪人于吉,编写了一部《太平清领书》,传播道教。顺帝时期正是东汉王朝社会危机日趋严重的时期,当时困于饥饿流亡的苦难人民正求死不得,求生无门,自然把道教作为精神上的支柱来崇奉它了。灵帝初年,巨鹿(郡治
陶,今河北宁晋西南)人张角就利用了道教,自称“大贤良师”来传播《太平清领书》的教义,用符水咒说来医病。张角所传的道教——太平道发展很快,十多年间,徒众发展到几十万人之多。
张角传教的目的是非常明确的,就是要推翻腐朽的东汉王朝,宗教是他号召群众、组织群众的工具。他提出的口号是:“苍天已死,黄天当立。岁在甲子,天下大吉。”他的门徒用白土在京城和州郡官署墙壁上书写“甲子”二字,暗示甲子年(公元184年)是东汉王朝(苍天)崩溃、新政权(黄天)建立的胜利年。张角还采用军事方式来组织农民群众。他“遣弟子八人使于四方,以善道教化天下。……遂置三十六方,方犹将军号也。大方万余人,小方六七千,各立渠帅”。方就是一个方面军,预定中平元年(公元184年)的三月五日,举行全国性的大起义。
张角的得力助手大方(即一个方面军首领)马元义在荆、扬一带组织了群众数万人,计划在冀州的邺城(今河北临漳西南)集合,配合张角主力军同日起义。马元义还几次出入洛阳,争取宦官封谞、徐奉等为内应,约定三月五日(甲子日)京内外同时起义,一举拿下洛阳。不料太平教徒济南人唐周叛变,向东汉政府上书告密,马元义在洛阳被捕,车裂而死。同太平道有牵连的警卫官兵和洛阳百姓,也被捕杀了一千多人。
张角听到洛阳密谋败露,便连夜通知三十六方,把起义日程提前到二月。起义军自称黄天,张角称天公将军,角弟张宝称地公将军,宝弟张梁称人公将军。三十六方同时起兵,起义军头戴黄巾以为标志,所以称为黄巾军。黄巾军起义以后,到处焚烧官府,攻杀官吏,州郡没有准备,溃不成军。仅仅十多天,“天下响应,京师震动”(《后汉书·皇甫嵩传》)。
起义军活动地带分为三个,第一是河北的冀州,由张角直接领导,起义一发动,就得到安平(今河北深州北)和甘陵(今河北清河东南)人民的拥护,活捉了民愤很大的安平王刘续、甘陵王刘忠。广阳(郡治蓟,今北京市西南)一带的黄巾军首领黄沙也起兵攻杀了幽州刺史郭勋和广阳太守刘卫。在东汉王朝时期,除了京城洛阳以外,豫州的南阳(郡治宛,今河南南阳市)是皇帝的家乡,所谓“南阳帝乡多近亲”,这一带土地非常集中,阶级矛盾非常尖锐,它和颍川(郡治阳翟,今河南禹州)、汝南(郡治平舆,今河南汝南东南)二郡又都靠近东汉的政治心脏洛阳,如果农民军能在这两个地区展开军事活动,便能威胁洛阳,置这个王朝于瘫痪的境地。所以南阳黄巾军首领张曼成聚集义众,攻杀了南阳太守褚贡;颍川黄巾军首领波才聚集义众,占领了颍川郡的广大地区;汝南黄巾军首领彭脱也战胜了太守赵谦,和各地黄巾军配合作战。
汉政府为了镇压起义,采取了下列几种措施。以外戚何进为大将军,驻兵洛阳,在洛阳四周设立八个关戍,派兵驻守,确保洛阳的安全。同时调发天下精兵,遣北中郎将卢植出击冀州,遣左中郎将皇甫嵩、右中郎将朱儁出击颍川、汝南二郡黄巾。南阳郡的黄巾进展很快,汉政府一时还抽不出力量来对付,只好暂时搁下,等颍川、汝南二郡黄巾军解决之后,再掉转兵锋,来镇压南阳的黄巾军。
汉政府在农民起义的巨大压力下,为了集中统治阶级的力量,就解除“党锢之禁”,起用“党人”,镇压黄巾起义。
皇甫嵩、朱儁合军四万余人,进攻颍川黄巾。颍川黄巾军作战英勇,击败朱儁军,并把皇甫嵩围困在长社(今河南长葛东北)城内。后来皇甫嵩用火攻袭击农民军,农民军缺乏战斗经验,受了很大损失,损折了一万多人。官军乘胜追击,波才、彭脱战败逃散,到了中平元年的六月,颍川、汝南二郡的战事就先结束了。
颍川、汝南的黄巾军失败之后,朱儁移兵赶往南阳。先是南阳黄巾军首领张曼成攻杀太守褚贡之后,占领了南阳郡宛县有一百多天之久。到了中平元年六月,汉新任南阳太守秦颉进攻宛城,杀害了张曼成。张曼成的余部在赵弘的领导下,坚守宛城,人数发展到十余万人。朱儁进攻宛城,临阵杀害赵弘,农民军复推韩忠为首领,据守宛城,最后因城破被杀。黄巾军又推孙夏为首领,再次攻下宛城。后来因敌我力量悬殊,弃城西走,全军溃散。黄巾军在南阳和官军的激战,败而复振,宛城三失三得,起义军英勇果敢,是值得载入农民战争史的光辉史册里的。
北中郎将卢植进攻黄巾军主力张角于河北,屠杀农民军一万余人。张角退保广宗(今河北南宫南),固垒坚守。卢植筑围凿堑,并用云梯四面进攻,农民军英勇抵抗,官军还是不能得手。汉政府以卢植师久无功,把他撤回,改派东中郎将董卓代植当统帅。不久又以军事进展不大,撤回董卓,改派皇甫嵩前去镇压。正当军情紧急,张角病死。中平元年十月,广宗决战,张角弟张梁英勇战死,农民军被杀和赴河死的有八万余人之多。下曲阳(今河北晋州西)一役,张角弟张宝又在战斗中牺牲,农民军损折了十余万人。黄巾军的主力便这样被击溃了。汉政府趁这个胜利的军事形势,放手屠杀,史称“州郡所诛,一郡数千人”(《资治通鉴》汉灵帝中平元年)。这样,在全国范围内,又杀了几十万人。
在黄巾军主力被消灭的次年,汉政府还借口京城火灾,以修缮宫殿为名,普加天下田税,一亩十钱。刺史、太守除拜,责缴助军、修宫钱,大郡太守缴足二三千万,才准到任。农民起义更以如火如荼的燎原之势发展开来。起义的地区,不仅是在黄河流域,而且西及益州(见《三国志·蜀志·刘焉传》),南至交阯(见《三国志·吴志·朱治传》)。在中原地区,黄巾农民军余部形成无数细流,如“黑山、黄龙、白波、左校、郭大贤、于氐根(首领姓于,是大胡子)、青牛角、张白骑(首领姓张,骑白马)、刘石、左髭、丈八、平汉、大计、司隶掾哉、雷公(首领是大嗓子)、浮云、飞燕(首领脚手轻快)、白雀、杨凤、于毒、五鹿、李大目(首领姓李,是大眼睛)、白绕、畦固、苦唒之徒,并起山谷间,不可胜数。……大者二三万,小者六七千”(《后汉书·朱儁传》)。而青州黄巾,众且过百万,黑山众后来亦至百万,他们终于推倒了专制主义的东汉王朝。
张角领导的黄巾起义军的失败,除了因为没有先进阶级的领导之外,还有下列一些原因:(一)黄巾军领袖开始利用宗教来组织农民群众,这比以前有所进步,但道教徒内部阶级成分是比较复杂的,起义的准备工作虽然做得比较细致,而最后还是由于教徒中出现叛徒而被叛卖了。马元义在洛阳牺牲,举义日期仓猝提前,这对此后起义的成败有一定影响。(二)起义除了主力在河北发动以外,还开辟了南阳和颍川、汝南两个战场,这三个战场本来可以相互配合,实际上却缺乏联系,以致官军采用各个击破的战术,很快就次第被镇压下去了。(三)农民军人数虽然达数十万人,战斗意志也很旺盛,但平日缺乏训练,装备不良,尤其缺少有经验的军事指挥人员,在战略战术上,都不能化被动为主动。而汉政府却动员可以动员的武装力量,包括地主武装在内,抓住农民军的弱点,集中攻击,反而暂时得手了。
黄巾大起义最后失败了,全国各地人民再度受到残酷的剥削和压迫。他们在过去已被榨取得几乎一无所有了,他们被抛掷出农村,失去了土地,到处流亡。流民的问题构成汉代最大的社会危机,这个问题不解决,农民起义还会继续发生。这个问题后来总算被曹操所解决了,那就是后面要讲到的,曹操推行兵屯和民屯制度,使失去土地的农民重新和土地结合起来。
黄巾大起义,首先达到了摧毁东汉王朝的最终目的。尽管在灵帝以后,汉献帝还充当了有名无实的傀儡皇帝,但东汉王朝的大权实际上已落到曹操的手里。
伴随着这个腐朽的东汉王朝而存在的外戚也好,宦官集团也好,在黄巾大起义之后不久,也都被清洗出政治舞台去了。只有士夫官僚和地方豪强,他们在农民战争的结局中得到利益。他们中间有很多人本来是被宦官集团排挤在政权之外的。黄巾大起义之后,东汉政权为了要集中统治阶级力量来镇压农民运动,不得不下令解除“党锢”,同时还起用一些“党人”来镇压农民起义。从这些士夫阶级的本身利益来讲,为了要共同对付更可怕的敌人起见,也是迫切要求参加政府并组织地主武装来镇压农民起义的。何况他们还想在镇压农民起义的过程中,出任地方州牧(或刺史)、郡守,积蓄力量,形成一种割据的势力,以便等待时机,进而分割汉室的一统江山。
统治阶级的混战给社会带来了巨大破坏 本来,汉王朝的地方政府是郡、县两级制,虽设立刺史,只是一种监察的官吏,而不是行政的官吏。西汉定制刺史以八月巡行所部郡国,并无固定驻地。东汉开始有固定驻地,官秩也从西汉的六百石提增为二千石。一州的事情,可以由刺史来全权处理。这样,刺史就渐渐由监察官吏变为地方行政官吏,“州”也由监察区域渐渐变为行政区域。这样,中央与郡县之间,又增加了州牧和刺史一级,地方政府就变成州、郡、县三级制度了。
这州、郡、县的三级制度,极大地影响了魏、晋、南北朝的行政制度,一直到隋朝,才加以厘革,重新恢复为州、县或郡、县的两级制度。
西汉初期,只有边郡太守才许统兵,所谓“初置四郡,以通西域……保边塞,以二千石(太守)治之,咸以兵马为务”。所以程不识、李广“俱以边太守将〔军〕屯”(《汉书·李广传》)。东汉中叶以后,少数民族的起义,遍及内地,农民革命运动也发展到全国范围。由于军事的延续和扩大,刺史、太守主兵的制度遂由沿边州郡延至腹地。刺史、太守握有军民财政诸权,地方政府的势力开始重要起来。到了黄巾起义,东汉王朝的末日已经来临,中央权力薄弱,对州、郡不能控制,割据局面遂由刺史、郡守的擅兵而形成。
黄巾大起义以后,东汉政府想组织一支新军,来加强拱卫首都的力量,于中平五年(公元188年)八月,在西园成立统帅部,即所谓“西园八校尉”。宦官蹇硕为上军都尉,连大将军何进也得听他指挥,实际上是全国的最高统帅。虎贲中郎将袁绍为中军校尉,也就是副统帅。
灵帝病死(公元189年),外戚何进(何太后兄,少帝舅父)以大将军秉政。袁绍说何进诛宦官,进先杀蹇硕,取得了西园八校尉的指挥权,又想彻底消灭宦官集团,可是何太后原先是由宦官的推荐而得灵帝的宠爱的,对宦官很感激,不肯答应。何进乃调动董卓率领的西北军进洛阳,准备在卓军开入洛阳之后,立即采用武力剪除宦官势力。宦官段珪等知进密谋,为了先发制人,趁何进入宫的时候,先杀进,并劫少帝出走。袁绍勒兵反攻,悉诛宦官,死者二千余人。
宦官的势力刚消灭,董卓的西北军却开进了洛阳。这样,东汉王朝的大权就落到董卓的手里。
董卓西北军成分很复杂,除了汉人以外,还杂有胡、羌族的雇佣兵,没有什么纪律。进入洛阳以后,他放纵兵士“淫略妇女,剽虏资物,谓之‘搜牢’”(《后汉书·董卓传》)。有一次他派兵去阳城(今河南登封),正是春季祭祀社神的日子,兵士突然把祭社的民众包围起来,男子的头全被斩下,挂在车辕上;车上满载妇女、财物,他们歌呼返回洛阳,声称击“贼”大胜。
董卓得政之后,杀何进妹何太后,废何太后所生子少帝,拥立少帝弟刘协为皇帝(献帝),卓自称相国。不久用毒药把少帝毒死。
董卓初入洛阳,要想拉拢人才,巩固政权,也曾起用当时著名的“党锢”中人荀爽、陈纪、韩融等为公卿;又听从“党人”的推荐,以韩馥为冀州牧,刘岱为兖州刺史,孔伷为豫州刺史,张邈为陈留太守,张咨为南阳太守。但是由于董卓轻率废杀太后、少帝,引起士夫官僚的普遍不满,因此他所任命的山东牧守,个个都举兵来反对他。
袁绍从他高祖父袁安以来,四代出了五个三公,“门生故吏,遍于天下”(《后汉书·袁绍传》)。消灭宦官时,袁绍又出了大力。他是反对董卓废杀少帝、立献帝的,他反对董卓这种做法,并不是要兴复汉室,而是认为这样做会丧失人心,招致失败。袁绍既和董卓闹翻,怕董卓杀他,逃奔河北。后来董卓听到袁绍还在河北带头反对他,他就尽杀袁氏在洛阳和长安两地的家属,自太傅袁隗以下死者五十余人。山东的州郡牧守,都纷纷起兵,号为袁家报仇,推袁绍为盟主,共同声讨董卓。
董卓见洛阳受到关东(潼关以东)军的威胁,而黄巾军余部以郭太为首的白波军这时又集结在白波谷(在山西临汾境内),人数已发展到十多万人,有南渡黄河截断董卓后路的动向。董卓于是慌忙挟持汉献帝退至西北军的根据地长安。卓入关之后,“又稍诛关中旧族,陷以叛逆”(《后汉书·董卓传》);又数杀大臣,欲以立威,更弄得统治阶级内部上下离心,人人自危。司徒王允串通董卓部将吕布等共杀卓,并灭其家族。长安士卒闻董卓死,皆欢呼称万岁,百姓歌舞于道。长安居民把有限的一些装饰品和衣服都卖掉了,沽酒买肉相庆祝,“填满街肆”,反映了人民对董卓的极度仇恨。
王允虽然果断地把董卓杀了,但善后的工作做得很不好。大名士蔡邕,是当时第一流的学者,在宦官擅政时期,蔡邕受到迫害,亡命吴会达十二年之久。董卓得政之后,蔡邕被迫出仕,做到左中郎将。由于蔡邕以前曾在一次会议上开罪了王允,王允杀掉董卓后,就借蔡邕同情董卓这个罪名把他也杀了。同时王允自谓有杀董卓之功,骄傲自大,接待人士,“每乏温润之色”(《后汉书·王允传》),实际上就把自己孤立起来了。
王允更为失策的是在董卓死后,董卓的部众尚有十多万人,王允不愿下赦令赦免他们,加以收编,而坚持要他们解除武装。董卓的余部认为王允偏向关东军,西北军“今日解兵,明日当复为鱼肉矣”,就会被人消灭。董卓的部将李傕、郭汜等遂联兵攻破长安,杀王允。接着董卓的部将又彼此争权夺利,互相残杀起来。
当董卓撤出洛阳时,卓“部兵烧洛阳城外面百里。〔卓〕又自将兵烧南北宫及宗庙府库民家,城内扫地殄尽”(《三国志·魏志·董卓传》注引《续汉书》)。“〔卓〕尽徙洛阳人数百万口于长安,步骑驱蹙,更相蹈藉,饥饿寇掠,积尸盈路。”(《后汉书·董卓传》)卓死时,“三辅民尚数十万户,卓将李傕等放兵劫略,攻剽城邑,人民饥困”,“强者四散,羸者相食,二三年间,关中无复人迹”(《三国志·魏志·董卓传》、《后汉书·董卓传》)。
关中如此,山东地区的情况也没有比关中好多少。在山东,世家大族和地方牧守在声讨董卓的同时,又互相厮杀起来。正如《三国志·魏志·文帝纪》注引《典论·自叙》中所说的:“名豪大侠,富室强族,飘扬云会,万里相赴。……山东大者连郡国,中者婴城邑,小者聚阡陌,以还相吞灭。”“关东诸州郡起兵,众数十万,皆集荥阳及河内,诸将不能相一,纵兵抄掠,民人死者且半。”(《三国志·魏志·司马朗传》)青州素殷实,户至百万,刺史焦和参加内战,“不暇为民保障,……州遂萧条,悉为丘墟”(《三国志·魏志·袁绍传》注引《九州春秋》)。其后曹操与徐州牧陶谦战,时“京师遭董卓之乱,人民流移东出,多依彭城间”,操至,“坑杀男女数万口于泗水,水为不流”,操“引军从泗南攻取虑、睢陵、夏丘诸县,皆屠之,鸡犬亦尽,墟邑无复行人”(《三国志·魏志·荀彧传》注引《曹瞒传》)。大抵当时最富庶的地方,也就是战争最激烈的地方,如陈留、颍川两郡,其全盛时,陈留户十七万七千、口八十六万九千,颍川户二十六万三千、口百四十三万六千(《续汉书·郡国志》),以后都被战争破坏得荒凉不堪;涿郡旧有民户十万、口六十三万(《续汉书·郡国志》),到了曹魏时,只“领户三万”(《三国志·魏志·崔林传》注引《魏名臣表》)了;鄢陵(属颍川郡,今河南鄢陵)旧有民户五六万家,经过战火浩劫之后,也只剩下数百民户
;人口集中的黄河流域,“名都空而不居,百里绝而无民者,不可胜数”(仲长统《昌言·理乱篇》),“野战死亡,或门殚亡尽”(《三国志·魏志·明帝纪》注引《魏略》),“百姓死亡,暴骨如莽”(《三国志·魏志·文帝纪》注引《典论·自叙》),造成了“千里无人烟”与“白骨蔽平原”的悲惨景象
[1]
。
随着统治阶级的混战,农业生产遭到巨大的破坏,因而招致了人为的饥荒。“袁绍之在河北,军人仰食桑椹;袁术在江淮,取给蒲蠃。……州里萧条。”(《三国志·魏志·武帝纪》注引《魏书》)刘备“军在广陵,饥饿困败,吏士大小自相啖食”(《三国志·蜀志·先主传》注引《英雄记》);曹操与吕布相持,操军“乏食,〔东阿人程〕昱略其本县,供三日粮”(《三国志·魏志·程昱传》注引《世语》)。军队有武力可以依靠,犹缺乏粮食到这样地步,一般人民之饥饿死亡,可想而知了。
人民以锋镝余生,奔走四方。青州人民流徙入幽州者百余万口
;关陇人民流徙入荆州者十余万家,流徙至益州者数万家,流徙至汉中者又数万家
[2]
;京雒之民流徙东出,至徐州者十余万口;南阳之民亦多流入益州;荆州之民,又移诣冀州
;冀州之民五万户,又移诣河南
;皖北、苏北人民东渡长江,一次就有十余万户之多
。此外,避难辽东,远至交州者,又以成千成万计算
[3]
。
自公元2世纪20年代以来,中原一带流行一种凶猛的疾疫
。至此由于天灾人祸,生产荒废,疫势更加猖獗。人民除了颠沛锋镝之间、流离海内之外,还要遭受到疾疫可怕的侵袭,“家家有强尸之痛,室室有号泣之哀,或阖门而殪,或举族而丧者”,这又增加了人民死亡的数字。
大死丧大流徙的结果,中原户口,十不存一。曹操统一北方之后,占有十二州土地,至于民户数却只抵得上汉时的一大郡 [4] 。东汉桓帝永寿三年(公元157年)时,全国有户一千六十七万余,口五千六百四十八万余;至西晋太康元年(公元280年),得户二百四十五万九千余,口一千六百十六万余;经过了一百多年,人口反而减少,只剩下了三分之一。当然,这种人口骤减的原因,我们不能认为完全是由于战争、疾疫的死亡;除了死亡而外,由于地方封建贵族——世家大族经济势力的日益发展和巩固,大部分过去独立小农,在战乱与流徙以后,不得不依附于世家大族,变为“部曲”和“佃客”。这种依附农民一变成部曲、佃客之后,也就不再向政府呈报户口。荫庇户口的日益增多,政府的户口自然日益减少,因此,户口显露出骤然衰落的现象来了。
自然经济完全占统治地位 当东汉社会危机逐渐加深的时候,也正是小生产者的经济益趋衰颓的时候。小生产者的农民,在衣食等几项主要生产方面,向来依靠自给,现在由于他们经济益趋衰颓的缘故,购买力更大大地降低。对于手工业者来说,农村既是手工业原料与生活资料的供给地,又是手工业制成品的市场,独立小农经济的衰颓,就使已经脱离农业而独立的一些手工业走向衰落。因此,从东汉以来,商品货币关系的规模,就要比西汉缩小。在西汉时,黄金的行用,总数量在百万斤以上。王莽末,“省中黄金万斤为一匮者,尚有六十匮;黄门、钩盾、臧府、中尚方,处处各有数匮”(《汉书·王莽传》)。至东汉,黄金使用的总数量,见之于记载的,不过数万斤,即东汉末年董卓最后藏之于郿坞的,据《三国志·魏志·董卓传》注引《英雄记》所载,也只有二三万斤而已。青铜铸币方面,西汉“自孝武元狩五年(公元前118年),〔上林〕三官初铸五铢钱,至平帝元始中(公元1—5年),成钱二百八十亿万余”(《汉书·食货志》);王莽变汉制,币制紊乱,至光武建武十六年(公元40年),初铸五铢钱,中间有二十多年,已经“货币杂用布帛金粟”(《后汉书·光武帝纪》);章帝元和中(公元84—86年),尚书张林说“可尽封钱,一取布帛为租,以通天下之用”(《后汉书·朱晖传》),事未施行,而章帝终以林言为然;过了七十多年,至桓帝永寿三年(公元157年),有人上书说“民以货轻钱薄,故致贫困,宜改铸大钱”,桓帝下其议,孝廉刘陶等表示反对,“帝竟不铸钱”(《后汉书·刘陶传》)。这都说明由于社会经济危机的正在日益加深,因此,商品货币关系规模也正在逐渐缩小。
到了东汉统治总崩溃阶段,史称由于董卓“坏五铢钱,更铸小钱,悉取洛阳及长安铜人、钟虡、飞廉、铜马之属,以充铸焉,故货贱物贵,谷石数万”(《后汉书·董卓传》)。“自是后,钱货不行。”(《三国志·魏志·董卓传》)事实上,倘使钱货的不行单纯是董卓破坏五铢钱系统所造成币制紊乱的结果,那么以后曹操复废小钱,行用五铢,交换经济就应该很快重新活跃起来了,然而历史事实却不是如此。五铢的铸币,迄建安之世(公元196—220年),几近于废弃,谷帛等实物经济,代替执行货币的性能;到了曹丕黄初二年(公元221年),终于废止使用五铢钱,使“百姓以谷帛为市”(《晋书·食货志》)。可见魏、晋时期的货币近于废弃,不能全部推诿责任于董卓的破坏五铢钱系统。董卓的这种举动,不过加深了东汉的社会经济危机,使物价腾贵,人民生活更加困难;而促使货币从此一度近于废弃的主要原因是由于伴随着东汉王朝灭亡而来的生产力遭到巨大的破坏,农业趋于衰落,手工业由于依附农民缺乏购买力而更和农业结合在一起,而使销路缩减,商业停滞,人口减少。自春秋战国以来,从王侯的营垒基址上发展起来的城市,至此日益丧失其曾经有过的政治经济意义。此后,在中国境内特别是黄河流域,涌现了无数坞垒堡壁,住在这些坞垒堡壁里的“垒主”、“乡豪”等地方封建贵族,他们的经济与社会势力大大加强,因此,地方实权分散在这些地方封建贵族的手里。固然,在魏、晋时期,中央集权还是在极困难的情况下被保存了下来,而且还微弱地向前发展,但是在自然经济及各个坞垒堡壁间经济联系极其薄弱的条件下,终于使政治制度发生变化,使国家趋向分裂。所以自东汉统治崩溃之后,一直到隋王朝的统一,这四百年间(公元189—589年)除了西晋短短二十年(公元280—300年)间一度统一以外,便出现了长期的分裂局面。
不过,我们虽然已经注意到地方封建贵族——世家大族经济势力增长所产生的政治变革而促使政治上造成分割,并使国家分裂,但是秦、汉时的国家究竟不和居鲁士和亚历山大大帝的帝国,或者恺撒和查理大帝的帝国一样,因为“这些帝国不曾有自己的经济基础,而是暂时的不巩固的军事行政的联合。……这些帝国是一些各有各的生活方式、各有各的语言的部落和部族的集合体”(斯大林:《马克思主义与语言学问题》),因此,他们的国家,一支解就衰落了。而从两汉过渡到魏、晋、南北朝,比起它们这些国家来说,固然破坏得也很厉害,但是并没有完全衰落,就是因为汉族老早已经形成为具有比较统一的语言、地域、文化的“部族”。固然由于自然经济占统治地位,尚不可能发展为近代意义的“民族”,然而它已经是比较稳固的人类共同体,而不是暂时的不巩固的军事行政的联合组织了。所以东汉王朝统治崩溃以后,王权还是在极困难的情况下被保存了下来;到了西晋初年,还能一度统一;就是以后的胡羯递嬗称帝,鲜卑建立北朝,亦是由于汉人的文化和经济生活,一切都高出于他们,因此使他们很快汉化了。这些边疆内外部落或部族入居中原地区后,甚至忘掉或废止了自己的语言,而改说汉语,最终融合于汉部族之中。所以我们认为,东汉王朝统治的崩溃,固然造成了四百年的分裂的局面,然而这一分裂,并没有使中国衰落,它只可算作是后来创造国家中央集权化的经济前提的一个准备阶段而已。
[1]
《后汉书·仲长统传》李贤注:献帝婴董卓之祸,英雄棋峙,白骨膏野,兵乱相寻,三十余年。三方既宁,万不存一也。
《三国志·吴志·朱治传》注引《江表传》:中国萧条,或百里无烟,城邑空虚,道殣相望。
《三国志·吴志·孙坚传》注引《江表传》:旧京空虚,数百里中无烟火。
《三国志·魏志·王昶传》:文帝践祚……〔昶〕为洛阳典农,时都畿树木成林。
[2]
《三国志·魏志·卫凯传》:关中膏腴之地,顷遭荒乱,人民流入荆州者,十万余家。
《三国志·蜀志·刘璋传》注引《英雄记》:先是南阳三辅人,流入益州数万家。
《三国志·魏志·张鲁传》:韩遂、马超之乱,关西民从子午谷奔之(当时张鲁据有汉中)者数万家。
[3]
《三国志·魏志·邴原传》:原在辽东,一年中,往归原居者数百家。
《三国志·吴志·士燮传》:中国士人,往依避难者以百数。
[4]
《三国志·魏志·张绣传》:是时天下户口减耗,十裁一在。
《三国志·魏志·陈群传》:丧乱之后,人民至少,比汉文景之时,不过一大郡。
《三国志·魏志·杜畿传子恕附传》:〔恕〕上疏曰:“……今大魏奄有十州之地,而承丧乱之弊,计其户口,不如往昔一州之民……。”
《三国志·魏志·蒋济传》:景初中……济上疏曰:“……今虽有十二州(兖、豫、司、冀、荆、扬、青、徐、幽、并、雍、凉十二州也),至于民数,不过汉时一大郡……。”
《续汉书·郡国志》注引《帝王世纪》曰:……献帝即位,而董卓兴乱,火焚宗庙,劫御西迁,京师萧条,豪杰并争。……是以兴平、建安之际,海内凶荒……白骨盈野……遂有寇戎,雄雌未定,割剥庶民,三十余年。及……文帝授〔受〕禅,人众之损,万有一存。景元四年(公元263年),与蜀通计,民户九十四万三千四百二十三,口五百三十七万二千八百九十一人。又案正始五年(公元244年)扬威将军朱照日所上吴之所领兵户,九十三万二千,推其民数,不能多蜀矣。昔汉永和五年(公元140年),南阳户五十余万,汝南户四十余万,方之于今,三帝鼎足,不逾二郡;加有食禄复除之民,凶年饥疾之难,见可供役,裁若一郡。以一郡之人,供三帝之用,斯亦勤矣!