购买
下载掌阅APP,畅读海量书库
立即打开
畅读海量书库
扫码下载掌阅APP

1.1 电动自行车的型号、分类及参数

1.1.1 电动自行车的型号命名方法

电动自行车的型号命名方法是按照QB/T 1714—1993 的规定而编制的,电动自行车的型号命名一般由4 部分组成,各部分的含义如图1-1 所示。

图1-1 电动自行车的型号命名方法

电动自行车的形式和车轮参数见表1-1。

表1-1 电动自行车的形式和车轮参数

1.1.2 电动自行车及三轮车的分类

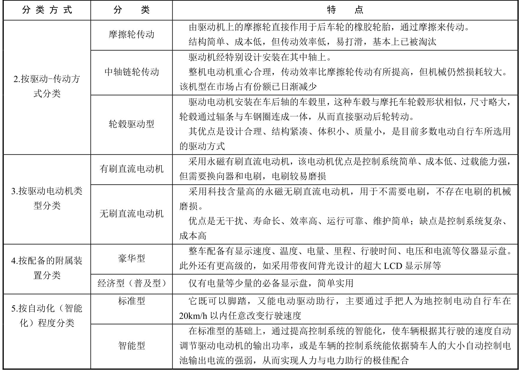
电动自行车及三轮车的分类见表1-2。

表1-2 电动自行车及三轮车的分类

续表

1.1.3 电动自行车的技术要求及参数

电动自行车的技术要求及参数见表1-3。

表1-3 电动自行车的技术要求及参数 Z6tJOSGPpcS0/3MQhuPoNnWCHrOzxJGXF1VjLSKhIkH6RcfTfzy3DfkNmMxm5/tW

点击中间区域
呼出菜单
上一章
目录
下一章
×