购买
下载掌阅APP,畅读海量书库
立即打开
畅读海量书库
扫码下载掌阅APP

第四节
法律常识

【考点1】 法理学

一、法的概念

法是由国家制定、认可并由国家保证实施的,反映由特定物质生活条件所决定的统治阶级(或人民)的意志,以权利和义务为内容,以确认、保护和发展统治阶级(或人民)所期望的社会关系、社会秩序和社会发展目标为目的的行为规范体系。法的本质:法是统治阶级意志的表现。

二、法系

表1-7 法系类型

三、当代中国法的形式

我国法的形式主要包括宪法、法律、行政法规、地方性法规、自治法规(包括自治条例和单行条例)、行政规章(包括部门规章和地方政府规章)、经济特区法规和军事法规等。

四、当代中国立法的指导思想和基本原则

1 立法的指导思想:当代中国立法要以中国特色社会主义理论和党的基本路线为指导思想。

2 立法的基本原则:合宪性与法制统一相结合原则;科学性原则;民主性原则。

【考点2】 宪法

一、宪法的基本理论

1 宪法的含义

宪法是规定国家根本制度、集中表现各种政治力量实际对比关系、规范国家权力和保障公民基本权利的国家根本法。

2 宪法的法律特征和政治特征

(1)法律特征:内容上,宪法规定国家的根本制度、公民的基本权利和义务、国家机构的组织和活动原则等根本问题;效力上,宪法具有最高法律效力;程序上,宪法的制定和修改比其他法律更为严格。

(2)政治特征:宪法是民主政治的法律化;宪法是对民主政治的保障;宪法集中表现各种政治力量的实际对比关系;宪法规范国家权力,保障公民基本权利。

3 宪法的基本原则

(1)西方宪法的基本原则:人民主权原则;基本人权原则;法治原则;权力分立与制衡原则。

(2)我国宪法的基本原则:人民主权原则;基本人权原则;法治原则;民主集中制原则。

二、宪法的修改和解释

1 我国宪法修改权专属于全国人大;

2 国宪法修改提案权主体只能是全国人大常委会和1/5以上的全国人大代表;

3 全国人大通过宪法修改的议案必须经全体代表的2/3以上的多数通过;

4 我国宪法修正案不由国家主席公布,而由全国人大通过其主席团公布;

5 我国对宪法的解释只有立法解释,全国人大常委会作为立法机关,有权解释宪法。

三、我国国家基本制度

1 国体

国体是指国家的性质,我国的国体为人民民主专政。

2 政治制度

人民代表大会制度是中国人民民主专政的政权组织形式,是我国的政体,也是我国的根本政治制度。我国的基本政治制度是指中国共产党领导的多党合作和政治协商制度、以及民族区域自治制度、基层群众自治制度。

3 我国的经济制度

社会主义公有制是我国社会主义经济的基础,它包括全民所有制经济和劳动群众集体所有制经济两种形式。非公有制经济是我国经济结构的重要成分和社会主义市场经济的重要组成部分,包括个体经济,私营经济,中外合资经营、合作经营和外资企业。

四、国家机构及其职权

表1-8 国家机构及其职权

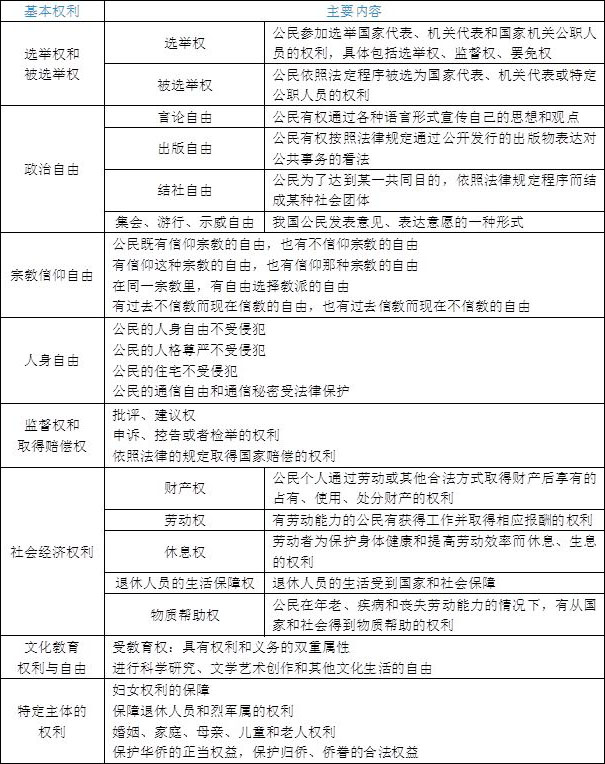
五、公民的基本权利和义务

1 公民的基本权利

表1-9 我国公民的基本权利

2 公民的基本义务

(1)维护国家统一和各民族团结;

(2)遵守宪法和法律,保守国家秘密,爱护公共财产,遵守劳动纪律,遵守公共秩序,尊重社会公德;

(3)维护祖国的安全、荣誉和利益;

(4)保卫祖国,依法服兵役和参加民兵组织;

(5)依法纳税;

(6)计划生育的义务。

六、我国选举制度的基本原则

普遍性原则;平等性原则;直接选举和间接选举并用的原则;秘密投票原则;差额选举的原则。

【考点3】 行政法及行政诉讼法

一、行政法概述

1 含义

行政法是指行政主体在行使行政职权和接受行政法制监督过程中而与行政相对人、行政法制监督主体之间发生的各种关系,以及行政主体内部发生的各种关系的法律规范的总称。

2 基本原则

行政合法性原则;行政合理性原则;行政应急性原则。

3 行政法律关系

行政法律关系是指经过行政法规范所调整,由国家强制力保障实施的行政关系,由行政法律关系的主体、客体、内容等要素构成。

二、行政行为

行政行为是指行政主体行使行政职权,作出的能够产生行政法律效果的行为。按照行政行为的对象是否特定为标准,可将行政行为划分为具体行政行为和抽象行政行为。

1 抽象行政行为

指国家行政机关制定法规、规章和有普遍约束力的决定、命令等行政规则的行为,包括国务院行政法规、国务院部门规章、地方政府规章;具有普遍约束力的决定、命令的制定等。

2 具体行政行为

常见的有行政处罚、行政许可、行政确认、行政裁决、行政征收、行政征用、行政给付、行政强制措施和行政强制执行等。

3 行政处罚的种类

警告(书面形式);罚款;没收违法所得、没收非法财物;责令停产、停业;暂扣、吊销许可证或执照;行政拘留(15日以下,并罚时不得超过20日);法律、行政法规规定的其他行政处罚,主要包括劳动教养、驱逐出境和通报批评。

三、行政复议

行政复议是指公民、法人或者其他组织不服行政主体作出的具体行政行为,认为行政主体的具体行政行为侵犯了其合法权益,依法向法定的行政复议机关提出复议申请,行政复议机关依法对该具体行政行为进行合法性、适当性审查,并作出行政复议决定的行政行为。

1 行政复议中的重要时限规定

(1)行政复议申请人应自知道行政机关的具体行政行为侵犯其合法权益之日起60日内申请行政复议。因不可抗力或其他正当理由耽误法定申请期限的,申请期限自障碍消除之日起继续计算。

(2)复议申请人如对行政复议机关作出的复议决定不服,可以自收到《行政复议决定书》之日起15日内向人民法院提起诉讼。

2 不可申请行政复议的范围

内部行政行为、抽象行政行为、行政调解、国家行为。

四、行政诉讼

行政诉讼是指公民、法人或者其他组织认为行政机关和法律、法规授权的组织作出的具体行政行为侵犯其合法权益,依法定程序向人民法院起诉,人民法院在当事人及其他诉讼参与人的参加下,对具体行政行为的合法性进行审查并作出裁决的制度。

1 行政诉讼特有基本原则

人民法院特定主管原则;行政诉讼期间具体行政行为不停止执行原则;被告负举证责任原则;不适用调解原则;对具体行政行为的合法性进行审查的原则;司法变更权有限原则。

2 诉讼程序

我国行政案件的审理采取两审终审制度。

【考点4】 刑法

一、犯罪的特征

严重的社会危害性;刑事违法性;应受刑罚处罚性。

二、刑法的基本原则

罪刑法定原则;罪责刑相适应原则;适用刑法一律平等原则。

三、犯罪故意和犯罪过失

1 犯罪故意

(1)直接故意:指明知自己的行为会发生危害社会的结果,并且希望这种结果发生的心理态度。

(2)间接故意:明知自己的行为可能发生危害社会的结果,并且放任这种结果发生的心理态度。

2 犯罪过失

(1)疏忽大意的过失:指应当预见自己的行为可能发生危害结果,因为疏忽大意而没有预见到,以致发生危害结果的心理态度。

(2)过于自信的过失:指已经预见自己的行为可能发生危害结果,但轻信能够避免,以致发生危害结果的心理态度。

四、排除犯罪事由:正当防卫和紧急避险

1 正当防卫

为了使国家、公共利益、本人或者他人的人身、财产和其他权利免受正在进行的不法侵害,而采取的制止不法侵害的行为,对不法侵害人造成损害的,属于正当防卫,不负刑事责任。

我国刑法赋予公民特殊防卫权(也称无限防卫权),对某些犯罪采取绝对防卫而不受限度限制的权利,即对正在进行行凶、杀人、强奸、抢劫、绑架以及其他严重危及人身安全的暴力犯罪,采取防卫行为,造成不法侵害人伤亡的,不属于防卫过当,不负刑事责任。

2 紧急避险

紧急避险是指为了使国家、公共利益、本人或者他人的人身、财产和其他权利免受正在发生的危险,不得已采取的损害较小的合法权益,以保护较大的合法权益的行为。属于紧急避险造成损害的,不负刑事责任。紧急避险超过必要限度造成不应有的损害的,应当负刑事责任,但是应当减轻或者免除处罚。

五、刑事责任能力与形式责任年龄

1 刑事责任能力

刑事责任能力,是指行为人构成犯罪和承担刑事责任所必须具备的刑法意义上辨认和控制自己行为的能力。不具备刑事责任能力者即使实施了客观上危害社会的行为,也不能成为犯罪主体,不能被追究刑事责任;刑事责任能力减弱者,其刑事责任也要相应地适当减轻。

(1)应负刑事责任:醉酒的人犯罪。

(2)应负刑事责任,但可以从轻或者减轻处罚的人有三类:又聋又哑的人;双目失明的人;尚未完全丧失辨认或控制自己行为能力的精神病人。

2 刑事责任年龄的划分

(1)完全无刑事责任年龄:不满14周岁。

(2)完全刑事责任年龄:已满16周岁。

(3)减轻刑事责任年龄:已满14周岁不满18周岁的人犯罪,应当从轻或者减轻处罚。已满75周岁的人故意犯罪的,可以从轻或者减轻处罚;过失犯罪的,应当从轻或者减轻处罚。

(4)相对刑事责任年龄:已满14周岁不满16周岁的人,犯故意杀人、故意伤害致人重伤或者死亡、强奸、抢劫、贩卖毒品、放火、爆炸、投毒罪的,应当负刑事责任。

六、犯罪中止与犯罪预备、犯罪未遂

1 犯罪预备、犯罪未遂行为停止下来是由于行为人意志以外的原因,而犯罪中止是行为人自动放弃犯罪。

2 能达目的而不欲,为犯罪中止;欲达目的而不能,为犯罪未遂。“能”与“不能”,以行为人的认识标准进行判断,即行为人是否觉得“想干的话就能继续下去”。

七、刑罚的种类

1 主刑:管制;拘役;有期徒刑;无期徒刑;死刑。

2 附加刑:罚金;剥夺政治权利;没收财产;驱逐出境。(附加刑可以单独适用,也可以附加于主刑适用。)

【考点5】 民法

一、民事权利能力及民事行为能力

1 民事权利能力

指法律赋予民事主体享有民事权利和承担民事义务的能力,是民事主体享有权利和承担义务的资格,也是作为民事主体进行民事活动的前提条件。我国公民的民事权利能力始于出生,终于死亡。

2 民事行为能力的分类

(1)完全民事行为能力人:能够独立进行民事活动,主要有两类人:①18周岁以上的人;②16周岁以上不满18周岁,以自己的劳动收入为主要生活来源的人。

(2)限制民事行为能力人:能够进行与他的年龄、智力或精神健康状况相适应的民事活动,主要有两类人:①8周岁以上不满18周岁的人;②不能完全辨认自己行为的精神病人。

(3)无民事行为能力人:由法定代理人代理民事活动,主要有两类人:①不满8周岁的人;②不能辨认自己行为的精神病人。

二、民事法律行为

1 民事法律行为的成立条件

(1)实质要件:行为人具有相应的民事行为能力;意思表示真实;不违反法律或社会公共利益。

(2)形式要件:可以采取书面形式、口头形式或其他形式,法律规定用特定形式的,应当依照法律规定。

2 可变更、可撤销的民事行为

(1)概念

可变更、可撤销的民事行为,又称为“相对无效的民事行为”,是指依照法律的规定,可以由当事人请求人民法院或者仲裁机关予以变更或者撤销的民事行为。一旦当事人行使了撤销权或者变更权,则被撤销或变更部分的行为,就视同无效民事行为,自始不发生效力。

(2)类别

因重大误解的民事行为;显失公平的民事行为;受欺诈、受胁迫而实施的且非损害国家利益的民事行为;乘人之危的合同行为。

(3)可撤销民事行为的效果

①撤销权:撤销权是权利人以其单方的意思表示变更或撤销已经成立的民事行为的权利。撤销权的主体是受害人。

②变更权:变更是指消除既有意思表示中的错误或者显失公平的成分,使之成为无瑕疵民事法律行为的权利行使行为。

③除斥期间:如果撤销权人未撤销或在1年内未行使撤销权,该民事行为为有效的民事行为。

④被确认可撤销的法律后果:返还财产;赔偿损失;追缴财产。

3 效力待定的民事法律行为

指民事行为的效力有待于第三人意思表示决定,在第三人的意思表示前,效力处于不确定状态。主要包括:无权处分行为;欠缺代理权的代理行为;债务承担;限制行为能力人待追认的行为。

三、代理

代理是指代理人在代理授权范围内,以被代理人的名义向第三人进行意思表示或者接受第三人的意思表示,其法律后果由被代理人承受的一种民事法律行为。根据代理权产生原因的不同,代理可分为法定代理、指定代理和委托代理。代理的法律特征主要有:代理行为是指能够引起民事法律后果的民事法律行为;代理人一般应以被代理人的名义从事代理活动;代理人在代理权限范围内进行独立的意思表示;代理行为的法律后果直接归属于被代理人;能够代理的只限于法律行为。

四、重要民法概念

1 不当得利

(1)含义:指没有法律上的根据,取得利益,并且使他人的利益受到损害。

(2)构成不当得利的要件:取得财产上的利益;取得利益没有法律上的根据;致使他人遭受损失;取得利益与遭受损失之间存在因果关系。

(3)不当得利的法律后果:不当得利之人应将取得的不当利益返还给遭受损失的人。

(4)不属于不当得利的情形:履行道德义务(如侄子赡养叔叔);期前清偿(如提前清偿债务);明知非债而清偿(如甲明知不欠乙钱而向乙还款,视为赠与);不法原因的给付(如甲因赌博欠乙钱,民法中“赌债非债”,甲可以不给付,但若甲已支付则不能再要回);强迫得利(如果强迫对方获得利益的,对方不构成不当得利)。

2 无因管理

(1)含义:指没有法定的或者约定的义务,为避免他人利益受损失而为他人进行管理或者服务的行为。

(2)构成无因管理的要件:有管理他人事务的行为;有为他人管理的意思;没有法定或约定的义务。

(3)无因管理的法律效果:管理人可以要求受益人承担管理中产生的费用、损害及债务,但不得要求受益人支付报酬。

(4)管理人侵权责任的承担:管理人仅就故意或者重大过失造成的侵权损害承担责任,一般过失免责。

五、物权

物权是指权利人依法对特定的物享有直接支配和排他的权利,包括所有权、用益物权和担保物权。物权法律关系是调整因物的归属和利用而产生的民事法律关系。物权法里的物,包括不动产和动产。除物以外,法律规定权利作为物权客体的,依照其规定。物权变动原则:不动产,登记;动产,交付。

1 所有权

国家所有权:(1)矿藏、水流、海域;(2)城市的土地,法律规定属于国家所有的农村和城市郊区的土地;(3)森林、山岭、草原、荒地、滩涂等自然资源,但法律规定属于集体所有的除外;(4)法律规定属于国家所有的野生动植物资源;(5)无线电频谱资源;(6)法律规定属于国家所有的文物;(7)国防资产;(8)铁路、公路、电力设施、电信设施和油气管道等基础设施,依照法律规定为国家所有的,属于国家所有。

2 用益物权

用益物权,是指用益物权人对他人所有的动产或者不动产享有的某些权利。用益物权是不完全的,只包括移动的占有、使用、收益的权利,却没有处分的权利。用益物权包括三种:土地承包经营权、建设用地使用权、地役权。

(1)农村土地承包经营权

承包经营权的期限:耕地,30年;草地,30~50年;林地,30~70年。其中,对于特殊林木,其承包期经过国务院林业主管部门批准,可以延长。

(2)建设用地使用权

设立建设用地使用权,可以采用出让或者划拨等方式。工业、商业、旅游、娱乐和商品住宅等经营性用地以及同一土地上有两个以上意向用地者的,应当采取招标、拍卖等公开竞价的方式出让。以划拨方式取得的土地使用权不得转让。建设用地使用权依据“房地一体”原则,应当与其上建筑物一并转让。

(3)地役权

①含义:地役权是指为使用自己不动产的便利或提高其效益而按照合同约定利用他人不动产的权利。他人(义务人)的不动产是供役地,而地役权人自己的不动产就是需役地。

②设立地役权的限制:土地上已经设立了土地承包经营权、建设用地使用权或者宅基地使用权的,土地所有权人不得再设立地役权,当然,用益物权人同意的除外。

③地役权的转让与抵押:a.地役权不得单独转让(合同另有约定除外);b.地役权不得单独抵押,土地承包经营权、建设用地使用权等抵押的,在实现抵押权时,地役权应一并转让。

3 担保物权

担保物权是指担保物权人在债务人不履行到期债务或者发生当事人约定的实现担保权的情形,依法享有就担保财产优先受偿的权利,包括抵押权、质权、留置权,其中,质权又分为动产质权和权利质权。

(1)抵押权

①含义:抵押权是指为担保债务的履行,债务人或者第三人不转移财产的占有,将该财产抵押给债权人的,债务人不履行到期债务或者发生当事人约定的实现抵押权的情形,债权人有权就该财产优先受偿的权利。

②允许抵押的财产:建筑物和其他土地附着物;建设用地使用权;以招标、拍卖、公开协商等方式取得的荒地等土地承包经营权;生产设备、原材料、半成品、产品;正在建造的建筑物、船舶、航空器;交通运输工具;法律、行政法规未禁止抵押的其他财产。抵押人可以将前款所列财产一并抵押。

③禁止抵押的财产:土地所有权;耕地、宅基地、自留地、自留山等集体所有的土地使用权,但法律规定可以抵押的除外;学校、幼儿园、医院等以公益为目的的事业单位、社会团体的教育设施、医疗卫生设施和其他社会公益设施;所有权、使用权不明或者有争议的财产;依法被查封、扣押、监管的财产;法律、行政法规规定不得抵押的其他财产。

(2)质押权(也称质权)

①动产质权:指为担保债务的履行,债务人或者第三人将其动产出质给债权人占有,债务人不履行到期债务或者发生当事人约定的实现质权的情形,债权人有权就该动产优先受偿。

②权利质权:第三人有权处分的下列权利可以出质:汇票、支票、本票;债券、存款单;仓单、提单;可以转让的基金份额、股权;可以转让的注册商标专用权、专利权、著作权等知识产权中的财产权;应收账款;法律、行政法规规定可以出质的其他财产权利。

(3)留置权

①含义:指债务人不履行到期债务,债权人可以留置已经合法占有的债务人的动产,并有权就该动产优先受偿的权力。

②留置权人占有留置物:留置权人负有妥善保管留置物的义务,由于保管不善导致留置物毁损、灭失的,应当承担赔偿责任。留置权人有权收取留置财产的孳息,但获得的价款应当先冲抵收取孳息的费用。一旦留置权人丧失对留置物的占有或者留置权人接受债务人另行提供的担保的,留置权消灭。

③留置权的优先性:同一动产上已经设立抵押权或者质权,该动产又被留置的,留置权人优先受偿。

六、债权

1 债发生的依据

即产生债的法律事实,包括:合同、无因管理、不当得利、缔约过失、侵权行为。

2 债的终止

债的终止也称债的消灭,是指债的当事人双方的权利义务关系已不复存在。一般情况下,债的终止有如下原因:履行、抵消、提存、双方当事人的协议、混同、法律规定或行政命令。

七、合同法

1 合同的概念及特征

(1)含义:合同是平等主体的自然人、法人、其他组织之间设立、变更、终止民事权利义务关系的协议。婚姻、收养、监护等有关身份关系的协议,不适用《合同法》而是适用其他法律规定。

(2)合同的特征:合同是一种民事法律行为;合同以设立、变更、终止民事权利义务关系为目的;合同是双方或者多方相互的意思表示一致;合同是债的发生原因之一。

2 合同的生效

(1)合同生效的要件

当事人必须具有相应的民事行为能力;当事人意思表示真实;当事人签订的合同不违反法律和社会公共利益;合同标的须确定和可能。

(2)无效合同

①一方以欺诈、胁迫的手段订立合同,损害国家利益;

②恶意串通,损害国家、集体或者第三人利益;

③以合法形式掩盖非法目的;

④损害社会公共利益;违反法律、行政法规的强制性规定。

(3)效力未定合同

①限制民事行为能力人依法不能独立订立的合同;

②无权代理人以他人名义订立的合同;

③无权处分人订立处分他人财产的合同。

效力未定的合同经追认权人追认后,自始有效,否则,自始无效。

八、专利法

1 不授予专利的情形

(1)对违反法律、社会公德或者妨害公共利益的发明创造;

(2)科学发现;

(3)智力活动的规则和方法;

(4)疾病的诊断和治疗方法;

(5)动物和植物品种(产品的生产方法可以依照专利法授予专利权);

(6)用原子核变换获得的物质。

2 授予专利权的条件

授予专利权的发明和实用新型,应当具备新颖性、创造性和实用性。

九、商标法

商标法是规范商标法律关系,确认商标法律关系当事人权利和义务的法律规范的总称。商标专用权期限:商标的有效期间为10年,自核准注册之日起计算。

十、著作权法

1 内容

著作权包括著作人身权和著作财产权:

(1)著作人身权:著作权中的人身利益为内容的权利包括:发表权;署名权;修改权;保护作品完整权。

(2)著作财产权:可分为再现作品获得报酬权和演绎权两大类。

2 著作权的自动取得制度

中国公民、法人或者其他组织的作品,不论是否发表,依法享有著作权。著作权自作品创作完成之日起产生,著作权的自动取得制度只适用中国公民。

3 无著作权的作品

(1)法律、法规,国家机关的决议、决定、命令和其他具有立法、行政、司法性质的文件,及其官方正式译文;

(2)时事新闻;

(3)历法、通用数表、通用表格、公式。

4 不受著作权法保护的作品

违法作品,即依法禁止出版、传播的作品。

5 著作权的保护期限

(1)著作人身权中的署名权、修改权和保护作品完整权的保护期限不受限制,可以获得永久保护,但著作人身权中的发表权的保护有时间限制。

(2)公民的作品,其发表权和使用权的保护期限分别为作者终生及其死后50年,截止于作者死亡之后第50年的12月31日。

十一、婚姻法

1 结婚的禁止条件

(1)直系血亲和三代以内的旁系血亲;

(2)患有医学上认为不应当结婚的疾病。

2 夫妻共同财产

(1)工资、奖金;

(2)生产、经营的收益;

(3)知识产权的收益,即婚姻关系存续期间,实际取得或者已经明确可以取得的财产性收益;

(4)继承或赠与所得的财产,但继承或赠与合同中确定只归夫或妻一方的财产除外;

(5)其他应当归共同所有的财产,主要包括:一方以个人财产投资取得的收益;男女双方实际取得或者应当取得的住房补贴、住房公积金;男女双方实际取得或者应当取得的养老保险金、破产安置补偿费。

3 归夫妻一方所有的财产

(1)一方的婚前财产;

(2)一方因身体伤害获得的医疗费、残疾人生活补助费等费用;

(3)遗嘱或赠与合同中只归夫或妻一方的财产;

(4)一方专用的生活用品;

(5)其他应当归一方的财产。

十二、继承法

继承从被继承人死亡时开始,遗产是公民死亡时遗留的个人合法财产,故被继承人遗留的盗赃、不当得利等财产不是合法财产。

1 丧失继承权的行为

(1)故意杀害被继承人的;

(2)为争夺遗产而杀害其他继承人的;

(3)遗弃被继承人的或者虐待被继承人情节严重的;

(4)伪造、篡改或者销毁遗嘱,情节严重的。

2 遗产继承的顺序

(1)第一顺序:配偶、子女、父母。

(2)第二顺序:兄弟姐妹、祖父母、外祖父母。

十三、民事诉讼时效

诉讼时效指权利人在法定期间内不行使权利即丧失请求人民法院依诉讼程序强制义务人履行义务的权利。

我国民法规定了三种诉讼时效:

1 普通诉讼时效

即向人民法院请求保护民事权利的诉讼时效期一般为2年。

2 特别诉讼时效

即部分诉讼时效期为1年,包括:身体受到伤害要求赔偿的;出售质量不合格的商品未声明的;延付或者拒付租金;寄存物被丢失或损毁的。

3 最长诉讼时效

即从权利被侵害之日起超过20年的,人民法院不予保护。

【考点6】 商法

一、票据法

1 票据的内涵

票据是指由出票人签发的、约定由自己或委托他人于见票时或确定的日期,由持票人或收款人无条件支付一定金额的有价证券。

2 票据的类型

我国票据法上的票据仅指汇票、本票和支票。

(1)汇票

①含义:汇票是出票人签发的、委托付款人在见票时或者在指定的日期无条件支付确定的金额给收款人或者持票人的票据。

②分类:银行汇票和商业汇票;即期汇票和远期汇票。

③汇票必须记载事项:表明“汇票”的字样;无条件支付的委托;确定的金额;付款人名称;收款人名称;出票日期;出票人签章。

(2)本票

①含义:本票是出票人签发的,承诺自己在见票时无条件支付确定金额给收款人或者持票人的票据。本票的出票人在持票人提示见票时,必须承担付款的责任。本票自出票日起,付款期限最长不超过2个月。

②本票的特征:本票是票据的一种;本票是自付票据;无须承兑。

③本票的必须记载事项:表明“本票”的字样;无条件支付的承诺;确定的金额;收款人名称;出票日期;出票人签章。

(3)支票

支票是出票人签发的,委托办理支票存款业务的银行或者其他金融机构在见票时无条件支付确定的金额给收款人或者持票人的票据。支票的持票人应当在出票当日起10日内提示付款。

3 票据基础知识

(1)票据的特征

票据是要式证券;票据是流通证券;票据是无因证券;票据是文义证券;票据是设权证券;票据是债权证券;票据是提示证券。

(2)票据的抗辩

票据抗辩是票据债务人可以对票据权利人的权利主张提出对抗,从而拒绝履行票据债务的情形。票据抗辩包括对物的抗辩和对人的抗辩。

(3)票据丧失的补救措施

票据丧失后的补救措施主要有以下三种:挂失止付、公示催告、提起诉讼。

4 票据权利

(1)付款请求权

①付款请求权是持票人最基本的票据权利,是持票人的第一次请求权,持票人必须首先向主债务人行使第一次请求权,不能直接行使追索权。

②付款请求权的行使对象为票据的主债务人。具体而言:即期汇票为付款人;远期汇票为承兑人;本票为出票人;支票为付款人。

(2)追索权

①追索权是在付款请求权未能实现时发生的、持票人对从债务人所享有的、请求偿还票据金额及其他有关金额的权利。追索权是第二次请求权。

②持票人可以同时追索,也可以跳跃式追索。被追索人清偿债务后,与持票人享有同一追索权利,可以向其他汇票债务人行使再追索权,直至汇票上的债权债务关系因履行或者其他法定原因而消灭为止。

(3)票据权利的特征

票据权利是一种金钱债权;票据权利是证券性权利;票据权利是一种二次性权利。

(4)票据权利的消灭

我国《票据法》规定了票据权利消灭的事由,主要包括以下几种:付款(《票据法》第60条规定);票据时效期间届满;票据记载事项欠缺;保全手续欠缺。

5 票据行为

(1)出票

出票是指出票人签发票据并将其交付给收款人的行为。

(2)背书

背书是持票人在票据背面或粘单上记载有关事项,完成签章,并将其交付给相对人,从而使票据权利转让给他人或者将一定的票据权利授予他人行使的票据行为。

(3)承兑

承兑是汇票付款人承诺在汇票到期日支付汇票金额的票据行为。承兑为远期汇票所特有的一种制度,即期汇票、支票和本票均为见票即付,无须承兑。

(4)保证

票据保证是票据债务人以外的第三人,为担保特定票据债务人票据债务的履行,以负担同一内容的票据债务为目的的一种票据行为。

(5)付款

付款的提示:见票即付的汇票提示付款的期限为自出票日起1个月;定日付款、出票后定期付款或见票后定期付款的汇票,提示付款的期限为自到期日起10天;持票人未按照上述规定期限提示付款的,在作出说明后,承兑人或付款人仍应当继续对持票人承担付款责任。

二、公司法

1 公司

公司,是指依照公司法的规定,以出资方式设立,股东以其认缴的出资额或认购的股份为限,对公司承担责任,公司以其全部独立法人财产对公司债务承担责任的企业法人。我国《公司法》中所称的公司,是指依法在我国境内设立的有限责任公司和股份有限公司。

(1)公司的特征

公司须依法成立;公司具有集合性;公司具有法人资格;公司以营利为目的。

(2)公司的分类

①以公司股东的责任范围为标准,可以分为无限责任公司、有限责任公司、两合公司、股份两合公司、股份有限公司。

②以公司之间的关系为标准,可以分为总公司与分公司、母公司与子公司。

(3)公司的设立

公司的设立方式有:发起设立;募集设立。

(4)公司的合并、分立

①公司的合并

公司合并是指两个或两个以上的公司、订立合并协议、依照公司法的规定、不经过清算程序、直接结合为一个公司的法律行为。

公司合并有两种形式:一是吸收合并(被吸收的公司解散);二是新设合并(合并各方解散)。

②公司的分立

公司分立是指一个公司通过依法签订分立协议,不经过清算程序,分为两个或两个以上公司的法律行为。公司分立有两种形式:一是派生分立(原公司存续);二是新设分立(原公司解散)。

2 有限责任公司

(1)设立条件

股东符合法定人数(50人以下);有符合公司章程规定的全体股东认缴的出资额;股东共同制定公司章程;有公司名称,建立符合有限责任公司要求的组织机构;有公司住所。

(2)资本

股东可以用货币出资,也可以用实物、知识产权、土地使用权等可以用货币估价并可以依法转让的非货币财产作价出资;但是,法律、行政法规规定不得作为出资的财产除外。有限责任公司的注册资本最低限额为人民币3万元。全体股东的货币出资额不得低于注册资本的30%。

(3)组织机构

股东会(有限责任公司的权力机构);董事会(执行机构);经理;监事会。

3 股份有限公司

(1)股份有限公司的设立条件

①发起人人数为2~200人,其中须有半数以上的发起人在中国境内有住所;

②以募集设立方式设立股份有限公司的,发起人认购的股份不得少于公司股份总数的35%;但是,法律、行政法规另有规定的,从其规定;

③发起人制定公司章程,采用募集方式设立的经创立大会通过;

④有公司名称,建立符合股份有限公司要求的组织机构;

⑤有公司住所。

(2)股份有限公司的设立方式

发起设立;募集设立。

(3)注册资本

股份有限公司采取发起设立方式设立的,注册资本为在公司登记机关登记的全体发起人认购的股本总额。在发起人认购的股份缴足前,不得向他人募集股份。股份有限公司采取募集方式设立的,注册资本为在公司登记机关登记的实收股本总额。法律、行政法规以及国务院决定对股份有限公司注册资本实缴、注册资本最低限额另有规定的,从其规定。

(4)股份有限公司的组织机构

创立大会、股东大会(公司最高权力机关)、董事会、监事会。

4 公司债券

公司债券,是指公司依照法定程序发行、约定在一定期限内还本付息的有价证券。公司债券,可以为记名债券,也可以为无记名债券。

公司发行公司债券应当符合《中华人民共和国证券法》规定的发行条件:

(1)股份有限公司的净资产不低于人民币3000万元,有限责任公司的净资产不低于人民币6000万元;

(2)累计债券余额不超过公司净资产的40%;

(3)最近三年平均可分配利润足以支付公司债券一年的利息;

(4)筹集的资金投向符合国家产业政策;

(5)债券的利率不超过国务院限定的利率水平;

(6)国务院规定的其他条件。

【考点7】 劳动合同法

一、劳动合同

劳动合同,又称劳动契约、劳动协议,是指劳动者与用人单位确立劳动关系、明确双方权利和义务的协议。建立劳动关系应当订立劳动合同。在我国,涉及劳动合同的内容由《劳动法》来规定,劳动合同独立于民法。

二、劳动合同的订立

1 劳动合同的订立原则

合法原则;公平原则;平等自愿原则;协商一致原则;诚实信用原则。

2 劳动合同的形式

劳动合同的形式,又称劳动合同的存在方式,是指劳动合同当事人双方意思表示一致的外部表现。劳动合同可分为书面和非书面两种形式。

3 劳动合同的内容

我国劳动合同的内容可以分为必备条款和约定条款。

4 劳动合同的效力

劳动合同的效力即劳动合同的法律约束力。劳动合同的效力包括:一般效力与法律强制力。无效的劳动合同,是指由当事人签订成立而国家不予承认其法律效力的劳动合同。

三、劳动合同的履行和变更

1 劳动合同的履行

(1)含义:劳动合同的履行,是指劳动合同双方当事人按照合同的约定完成各自义务的行为。

(2)劳动合同履行的原则:实际履行;亲自履行;协作履行。

2 劳动合同的变更

劳动合同的变更,是指劳动合同依法订立后,在合同尚未履行或者尚未履行完毕之前,经用人单位和劳动者双方当事人协商同意,对劳动合同内容作部分修改、补充或者删减的法律行为。

四、劳动合同的解除和终止

1 劳动合同的解除:指在劳动合同有效成立以后,当解除的条件具备时,因当事人一方或双方的意思表示,使劳动合同向将来消灭的行为。

2 劳动合同的终止:指劳动合同的法律效力依法被消灭,亦即劳动合同所确立的劳动关系由于一定法律事实的出现而终结,劳动者与用人单位之间原有的权利和义务不复存在。

3 劳动者解除劳动合同的情形:当事人双方协商一致解除与劳动者单方面解除劳动合同。

4 用人单位解除劳动合同的情形:双方协商一致解除劳动合同;用人单位单方面解除劳动合同;经济性裁员。

五、经济补偿金和赔偿金

1 经济补偿金:指在劳动合同解除或终止后,用人单位依法一次性支付给劳动者的经济上的补助。

2 解除或终止劳动合同的赔偿金:对用人单位违反法律规定解除或者终止劳动合同而给劳动者造成经济损失的惩罚性的补偿措施。

3 适用范围:赔偿金适用于用人单位违法解除劳动合同的情形;经济补偿金适用于用人单位依法解除或终止劳动合同的情形,不能同时适用。

六、解除或终止劳动合同的附随义务

1 用人单位应当在解除或者终止劳动合同时出具解除或者终止劳动合同的证明,并在15日内为劳动者办理档案和社会保险关系转移手续。

2 劳动者应当按照双方约定,办理工作交接。

3 用人单位对已经解除或者终止的劳动合同的文本,至少保存2年备查。

七、劳务派遣和非全日制用工

1 劳务派遣

(1)含义:劳动派遣,是指劳务派遣单位与被派遣劳动者建立劳动关系,并将劳动者派遣到用工单位,被派遣劳动者在用工单位的指挥、监督下从事劳动的新型用工形式。

(2)被派遣劳动者的权利义务:①被派遣劳动者同工同酬的权利;②被派遣劳动者参加或者组织工会的权利。

劳务派遣用工时解除或终止劳动合同的经济补偿金和赔偿金,和解除或终止一般劳动合同完全一样。

2 非全日制用工

(1)含义:非全日制用工,是指以小时计酬为主,劳动者在同一用人单位一般平均每日工作时间不超过4小时,每周工作时间累计不超过24小时的用工形式。非全日制用工双方当事人可以订立口头协议。

(2)非全日制劳动合同的内容:非全日制用工禁止约定试用期;非全日制用工的工资保障。非全日制用工双方当事人任何一方都可以随时通知对方终止用工。终止用工,用人单位不向劳动者支付经济补偿。 rt8krrJQ7eAZCHdyfH1RToA8eeJydEkwZ44UHV7XsTSEme8S4Llu7PYDMzDsvmAp

点击中间区域
呼出菜单
上一章
目录
下一章
×