



这是我为朋友公司的记忆枕产品进行的一次模特拍摄。
我们没有在影棚内拍摄。
在摄影棚内拍摄的话,需要把床垫和床搬运过来,反而不如就近在居家环境现场拍摄方便。
我们在另一位朋友新装修的家里拍摄。这位朋友家里墙面和天花顶是白色,地面是乳白色,非常适合拍摄。
此前我们也找了好几位其他人的家居环境,要么因为墙面刷上了其他色彩,会影响光线颜色,要么是格局没办法打逆光,而只能作罢。
在进行拍摄过程中,我们在落地窗外打了两盏逆光灯模仿太阳光。
有摄影师朋友会说为何不用窗户外的日光作为背景光,再为模特正面补光,岂不更省事?
那样是无法拍摄的。因为室外光线一是太不稳定(晴朗和多云交替),二是亮度根本不够(需要长时间曝光),商业拍摄与那种摄影爱好者周末聚在酒店里拍MM完全是两回事。
从下面的案例可以看出,其实只要合理地使用空间场地,同样能够完成一定的商业拍摄。对空间环境的处理能力,也是摄影师必备的素质之一。
01 在家中室内环境拍摄,你就这么理解吧:这是你在摄影棚里搭的一个景;不要考虑室外阳光,也不要考虑室内照明灯光,一切全用闪光灯搞定(至于如何结合上述环境光和闪光灯,那是你以后经验十分丰富了再去考虑的事)。
室外的日光是用两盏300瓦的闪光灯加上反光伞打出来的。
从这张原图,你可以看到落地窗部分,我们用半透明白布遮盖了。右边缘未盖住的部分在后期被修补成白色。
02 室内空间狭小,所以我们把床、茶几、沙发都充分挪动,给拍摄所用的床位提供空间。
拍摄时气温较低,注意给模特保暖。
03 拍摄的原图。
04 修好后的图片。修图主要是补一下背景缺口、给皮肤去瑕疵。
05 模特前方的光线,我们用两盏灯向天花板上打,让光线反射下来。又在模特的前方加了一块两米长、一米宽的白色泡沫板当反光。
06 光比方面,背景窗外灯光比正面光线要亮一倍左右。
07 基本上用一种灯位可以拍完全部产品图片。
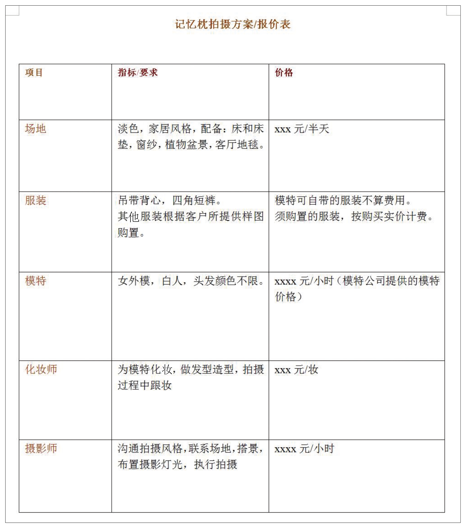
08 前期和客户朋友沟通时的拍摄方案报价表,立求简洁,一眼看懂。
09 模特公司与我的合同。