



【特别提醒】
1.主体有三种:自然人、法人和非法人组织。非法人组织,不包括法人的分支机构,分支机构是法人的组成部分。
2.好意施惠非法律行为,不导致合同法律关系的产生,但是,如果出现新的法律事实,则可能导致其他法律关系的产生。
1.含义与功能★★★
民法基本原则,是指效力贯穿于民法始终的基本准则,是对民事立法、民事行为和民事司法具有普遍指导意义的基本准则。民法基本原则的功能主要表现为以下三个方面:
(1)指导功能——对民法立法、民事行为和民事司法三个方面的指导。
(2)约束功能——对民法立法、民事行为和民事司法三个方面的约束。
(3)补充功能——适用民法有具体规定时适用具体规定,无规定时适用原则补充。
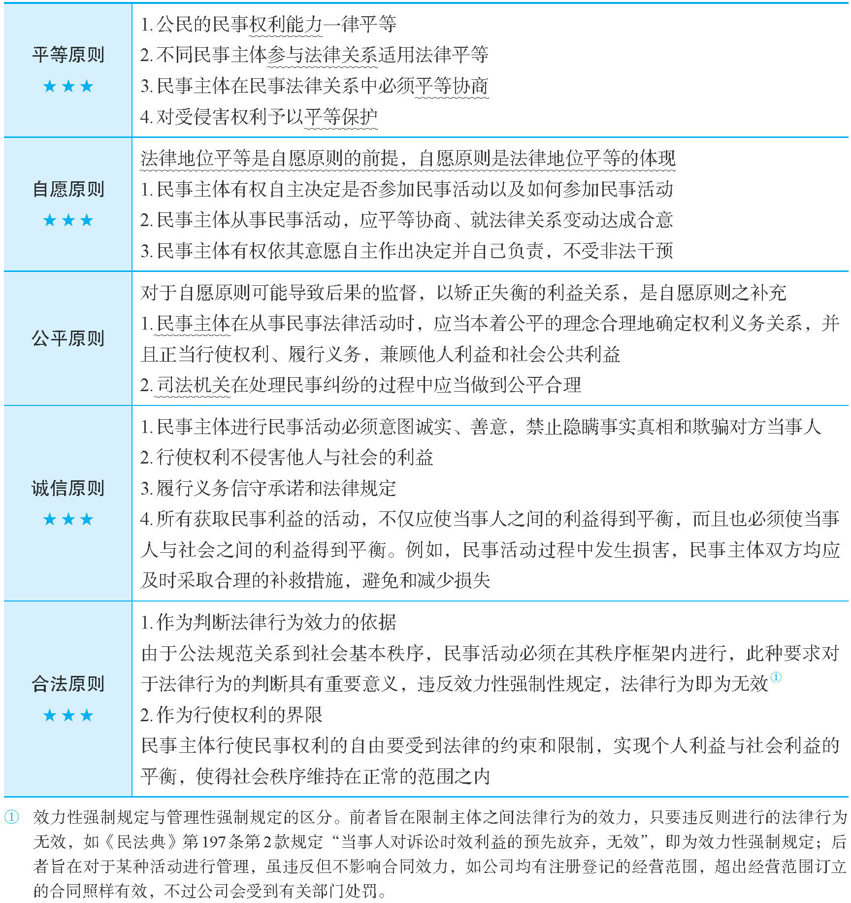
2.具体原则
续表
民法的解释是指当民法规范不明确时,特定的解释主体运用一定的方法和原则并遵循法定的权限和程序探求民事法律规范含义的活动。民法解释的必要性体现在:
1.法律必须通过解释才能 适用 ;
2.通过梳理法条的内在结构和逻辑关系从而 弥补法律漏洞 的需要;
3.法律解释也是法官 创造性的适用法律 ,充分实现司法公正的要求。
续表
1.财产权与人身权——被侵权的后果不同
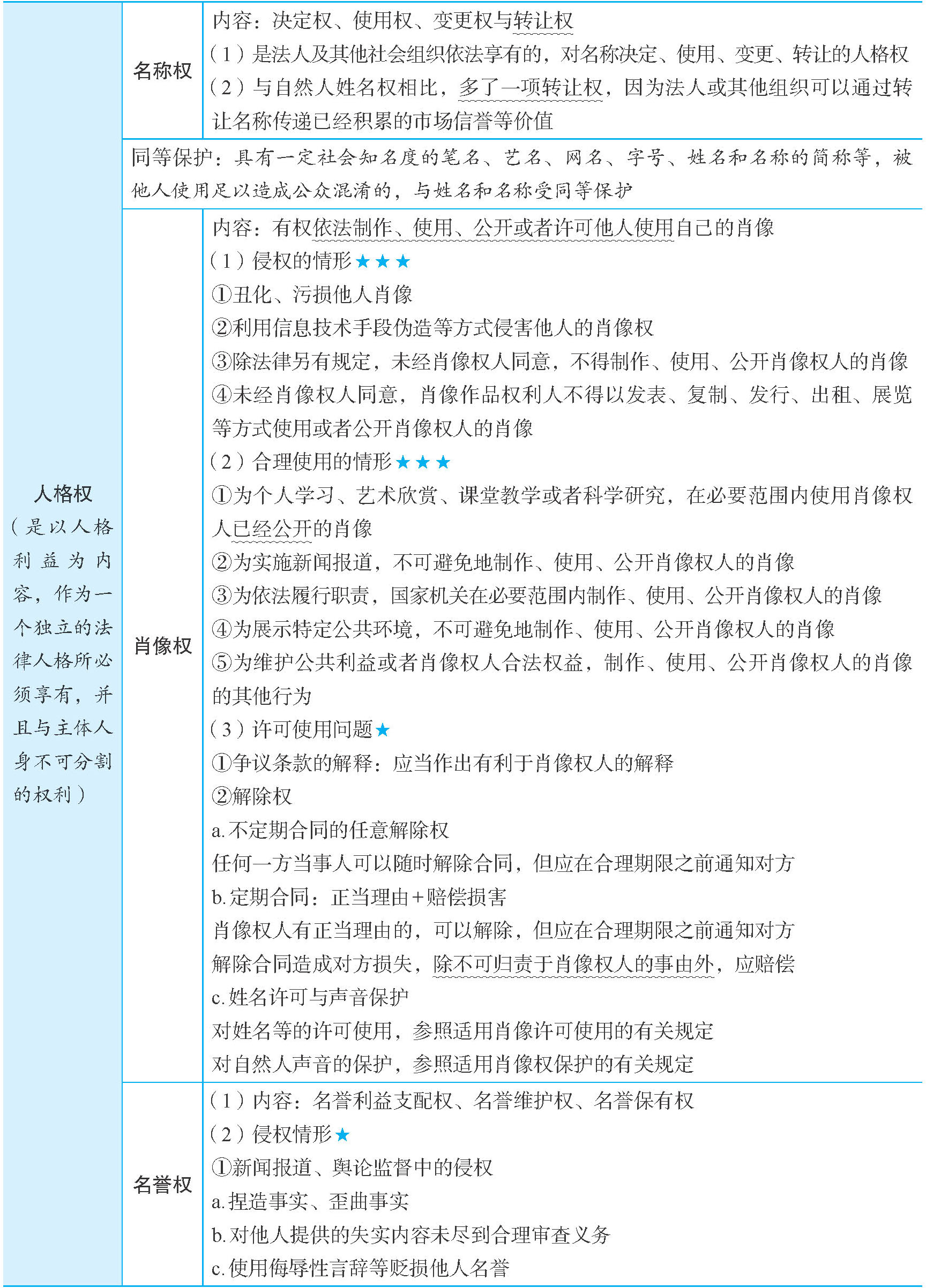
2.人身权的概念与特征★★★
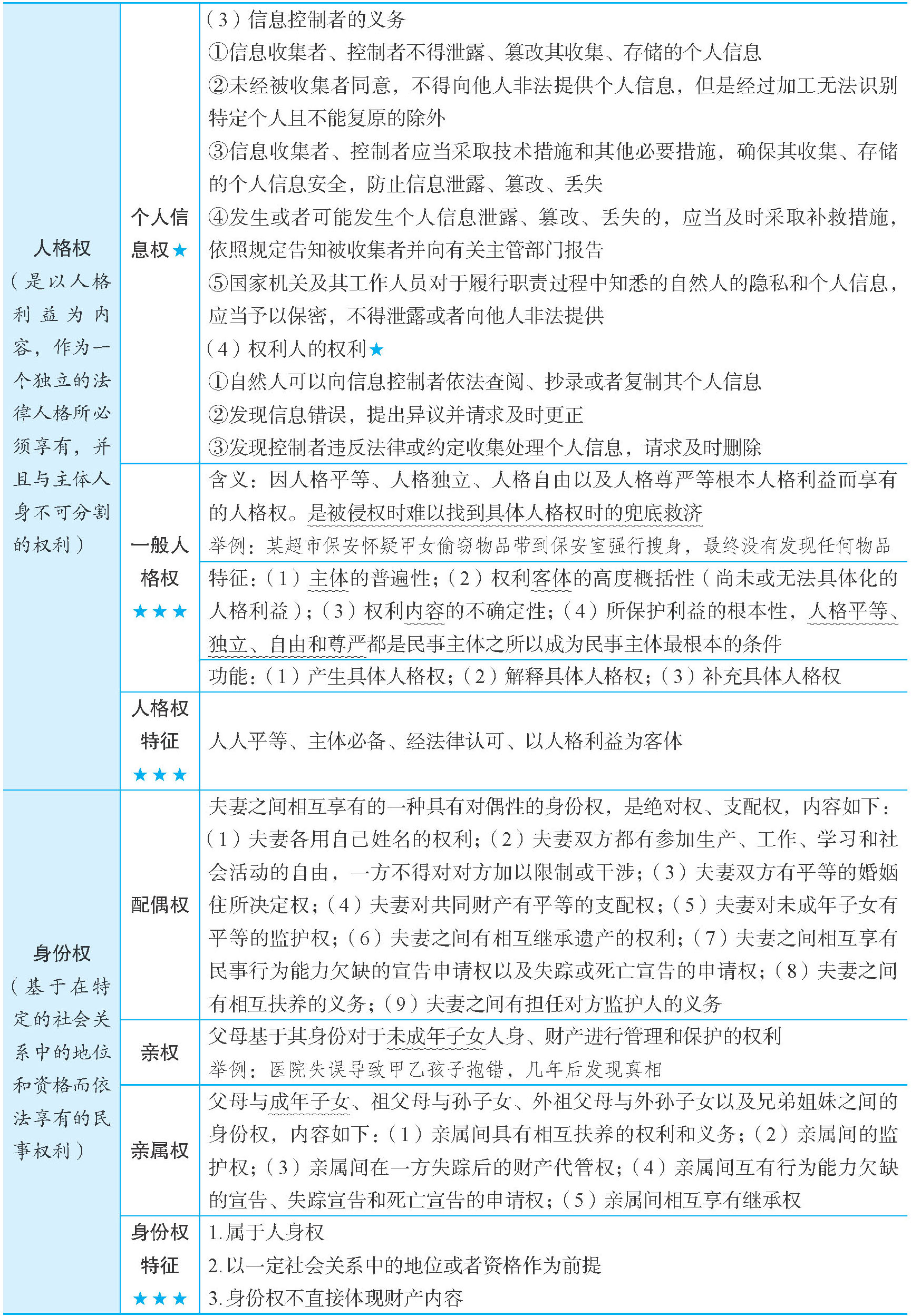
3.人格权与身份权的区别★★★
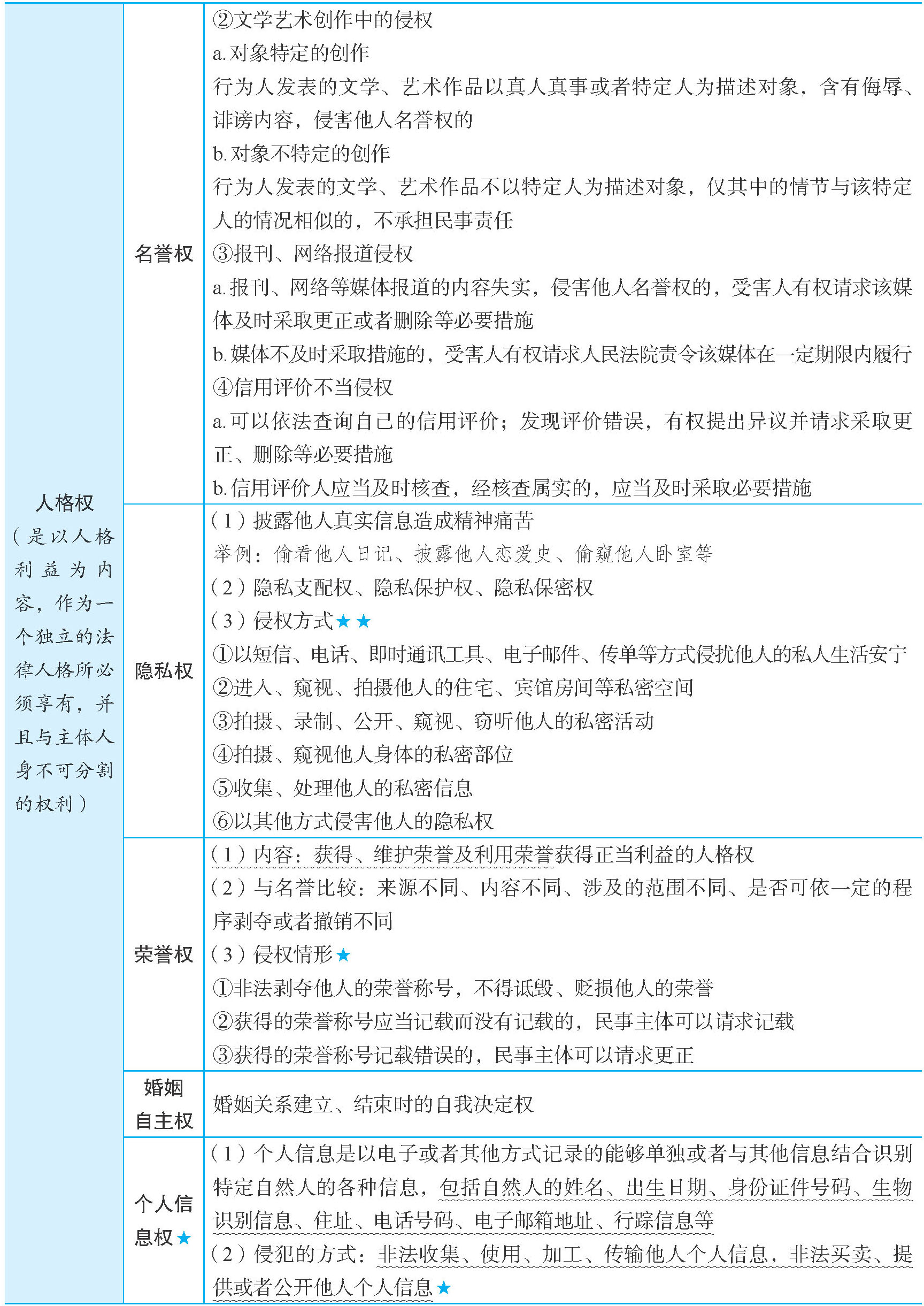
4.人格权与身份权的具体类型
续表
续表
续表
5.人格权的其他问题
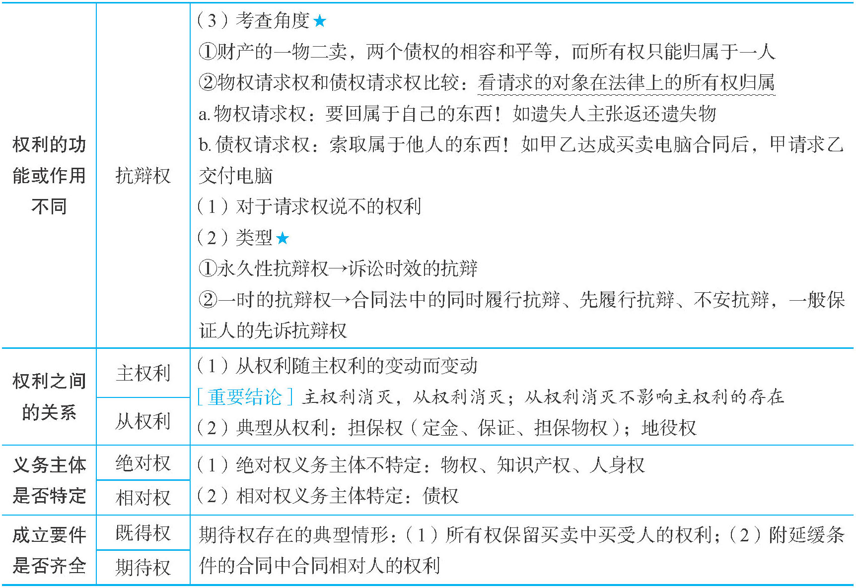
6.权利的理论类型
续表
续表