购买
下载掌阅APP,畅读海量书库
立即打开
畅读海量书库
扫码下载掌阅APP

第二章
自然人

一、自然人的权利能力

二、自然人的行为能力

续表

三、自然人的监护

1.监护的类型

续表

2.监护的其他问题

续表

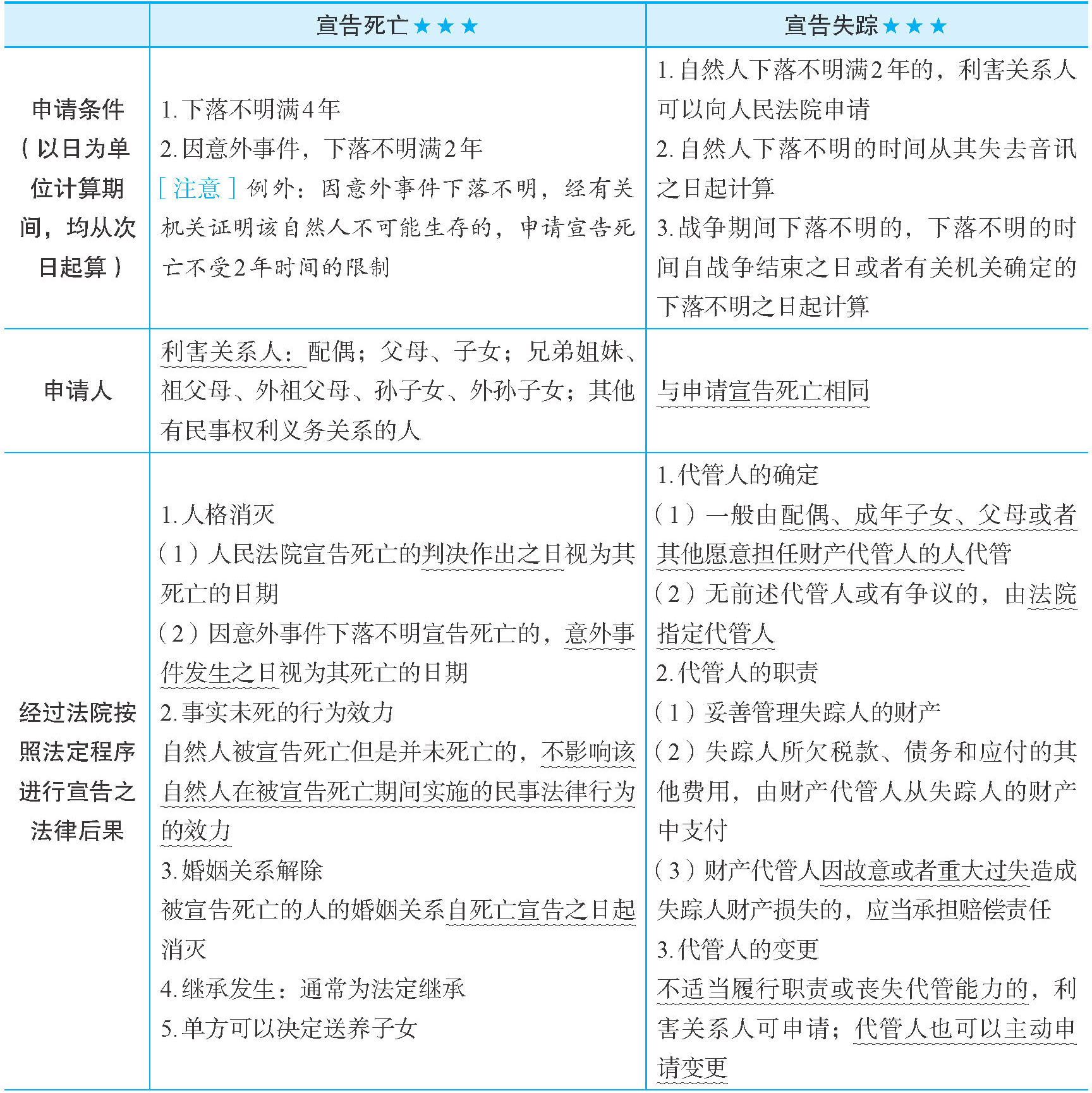
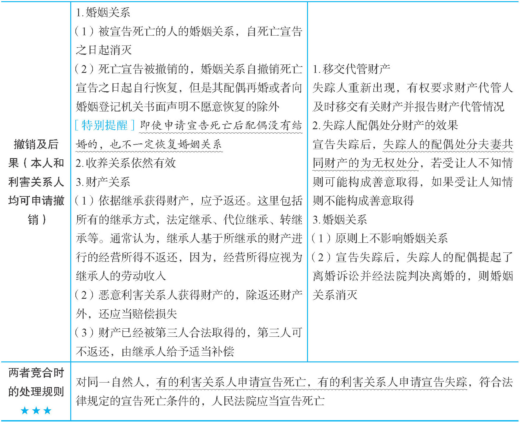
四、自然人之宣告失踪与宣告死亡

续表

五、其他问题

(一)特殊的自然人

1.个体工商户的债务,个人经营的,以个人财产承担;家庭经营的,以家庭财产承担;无法区分的,以家庭财产承担。

2.农村承包经营户的债务,以从事农村土地承包经营的农户的财产承担;事实上由农户部分成员经营的,以该部分成员的财产承担。

[小结] 两者均需分清家庭与个人财产,不能分清的,均认定为以家庭财产承担责任。

(二)自然人的住所★

1.自然人以户籍登记或者其他有效身份登记记载的居所为住所;经常居所与住所不一致的,经常居所视为住所。

2.公民离开住所地最后连续居住1年以上的地方,为经常居住地,但就医住院治疗的除外。公民由其户籍所在地迁出后至迁入另一地之前,无经常居住地的,仍以其原户籍所在地为住所。

[小结] 登记居所不常住,人常在地为住所,外出就医是例外,户籍迁出尚未入,来源之地为住所。 SWjxeUv6o430t6NkaBV4D6ZNYGpsMtpj3wLq7Fsc7yas5ugZxQVXI8JmVC2tqCES

点击中间区域
呼出菜单
上一章
目录
下一章
×