



第一条 〔立法宗旨〕 为了惩罚犯罪,保护人民,根据宪法,结合我国同犯罪作斗争的具体经验及实际情况,制定本法。
第二条 〔本法任务〕 中华人民共和国刑法的任务,是用刑罚同一切犯罪行为作斗争,以保卫国家安全,保卫人民民主专政的政权和社会主义制度,保护国有财产和劳动群众集体所有的财产,保护公民私人所有的财产,保护公民的人身权利、民主权利和其他权利,维护社会秩序、经济秩序,保障社会主义建设事业的顺利进行。
命题分析
刑法的机能:规制机能、保护机能、保障机能。规制是规制人的行为,保护是保护法益,保障是保障人权。
第三条 〔罪刑法定〕 法律 明文 规定为犯罪行为的,依照法律定罪处刑;法律 没有明文规定 为犯罪行为的, 不得 定罪处刑。
命题分析
1.罪刑法定原则的体现。
(1)在刑事立法方面:法条明确、清晰、合理。
(2)在刑事司法方面:废除了类推制度。要求司法机关严格解释和适用刑法,依法定罪处刑。
2.罪刑法定原则的实现:在具体案件中对法条的解释。解释的最大边界是法条文字可能具有的含义。
第四条 〔适用刑法人人平等〕 对任何人犯罪,在适用法律上一律平等。不允许任何人有超越法律的特权。
第五条 〔罪责刑相适应〕 刑罚的轻重,应当与犯罪分子所犯 罪行 和承担的 刑事责任 相适应。
命题分析
在量刑时既要考虑犯罪分子所犯罪行的社会危害性的大小,也要考虑行为人的人身危险性(再犯可能性)的大小。例如,对未成年人应当从轻或者减轻处罚,对累犯应当从重处罚。
第六条 〔属地管辖权〕 凡在中华人民共和国 领域内 犯罪的,除法律有 特别规定 的以外,都适用本法。
凡在中华人民共和国 船舶或者航空器内 犯罪的,也适用本法。
犯罪的行为或者结果 有一项 发生在中华人民共和国领域内的,就认为是在中华人民共和国领域内犯罪。
命题分析
1.“中华人民共和国领域内”具体包括:
(1)我国的领陆、领水、领空。领陆,指国境线以内的陆地以及陆地以下的底土;领水包括内水、领海及其领水的水床和底土;领空,指领陆、领水之上的空气空间(不包括外层空间)。
(2)我国管辖的其他区域。例如,我国管辖的毗连区、专属经济区、大陆架以及管辖的其他海域。
2.第6条第1款后半句规定的“法律有特别规定的”,有以下四种情形:
(1)不适用中国刑法:享有外交特权和豁免权的外国人的刑事责任问题,通过外交途径解决。(《刑法》第11条)
(2)不适用内地刑法典及普遍效力刑法:香港、澳门与台湾地区适用其本地刑法。
(3)不适用刑法典:刑法典颁布后国家立法机关制定了特别刑法,适用特别刑法。
(4)不适用刑法典的部分条文:民族自治地方不能全部适用本法规定的,可以由自治区或者省的人民代表大会根据当地民族的政治、经济、文化的特点和本法规定的基本原则,制定变通或者补充的规定,报请全国人民代表大会常务委员会批准施行。(《刑法》第90条、《宪法》第116条、《立法法》第75条)
3.第6条第2款中的“中华人民共和国船舶或者航空器”,指在我国登记的船舶或者航空器,以及悬挂我国国旗、国徽等表明中国标志的船舶、航空器,或者实际上属于中国国家、法人或者国民所有的船舶、航空器,但是不包括国际列车和国际汽车。
4.犯罪的行为或者结果有一项发生在中华人民共和国领域内的,就认为是在中华人民共和国领域内犯罪。
第七条 〔属人管辖权〕 中华人民共和国 公民 在中华人民共和国 领域外 犯本法规定之罪的,适用本法,但是按本法规定的最高刑为三年以下有期徒刑的, 可以 不予追究。
中华人民共和国 国家工作人员和军人 在中华人民共和国 领域外 犯本法规定之罪的,适用本法。
命题分析
1.中国公民在中国领域外犯本法规定之罪的才适用属人管辖原则,在本国领域内犯本法规定之罪的适用属地管辖原则。本原则也不要求双重犯罪。
2.如果犯罪人是国家工作人员或者军人,一律追究刑事责任。
3.如果犯罪人是一般公民,原则上追究刑事责任,但法定最高刑为3年以下有期徒刑的,可以不予追究。
第八条 〔保护管辖权〕 外国人 在中华人民共和国 领域外对中华人民共和国国家或者公民 犯罪,而按本法规定的 最低刑 为三年以上有期徒刑的,可以适用本法,但是按照 犯罪地 的法律 不受处罚的除外 。
命题分析
第九条 〔普遍管辖权〕 对于中华人民共和国缔结或者参加的 国际条约 所规定的罪行,中华人民共和国在所承担条约 义务的范围内 行使刑事管辖权的, 适用本法 。
命题分析
第十条 〔对外国刑事判决的消极承认〕 凡在中华人民共和国领域外犯罪,依照本法应当负刑事责任的,虽然经过外国审判,仍然可以依照本法追究,但是在外国已经受过刑罚处罚的,可以免除或者减轻处罚。
第十一条 〔外交代表刑事管辖豁免〕 享有 外交特权和豁免权 的外国人的刑事责任,通过外交途径解决。
命题分析
只有外交人员及其家属的刑事责任,才可以通过外交途径解决。如果是其他在华人员,如在华企业的人员在中国犯罪的刑事责任,则按照属地管辖原则解决。
第十二条 〔刑法溯及力〕 中华人民共和国成立以后 本法施行以前 的行为,如果当时的法律不认为是犯罪的,适用 当时的法律 ;如果当时的法律认为是犯罪的,依照本法总则第四章第八节的规定应当追诉的,按照当时的法律追究刑事责任,但是如果 本法不认为是犯罪或者处刑较轻的,适用本法 。
本法施行以前,依照当时的法律已经作出的 生效判决,继续有效 。
命题分析
1.基本内容:
(1)原则:从旧兼从轻原则。
(2)对象:未经审判的或者判决未确定(未生效)的案件。已决犯不存在溯及力问题。
(3)跨法犯:这是指跨越新旧刑法的犯罪。
①新旧刑法均认为是犯罪,即使新刑法处罚更重,也要适用新刑法,但量刑时,可以酌情从轻处罚。
②如果旧刑法不认为是犯罪,新刑法认为是犯罪,只追究新刑法生效后的部分。
(4)处刑较轻:处刑较轻指的是法定刑而非宣告刑。
①法定刑较轻是指法定最高刑较轻。
②若法定最高刑相同,则指法定最低刑较轻。
2.刑法解释的时间效力:
相关法条
《最高人民法院、最高人民检察院关于适用刑事司法解释时间效力问题的规定》
为正确适用司法解释办理案件,现对适用刑事司法解释时间效力问题提出如下意见:
一、 司法解释是最高人民法院对审判工作中具体应用法律问题和最高人民检察院对检察工作中具体应用法律问题所作的具有法律效力的解释,自发布或者规定之日起施行, 效力适用于法律的施行期间 。
【编者注】 这说明刑法解释可以适用于它发布以前的案件,其时间效力可以溯及到它解释的法律生效的时间。
二、 对于司法解释 实施前 发生的行为,行为时没有相关司法解释,司法解释施行后尚未处理或者正在处理的案件, 依照司法解释的规定办理 。
【编者注】 这说明刑法解释可以适用于它发布以前的案件。
三、 对于新的司法解释实施前发生的行为,行为时已有相关司法解释, 依照行为时 的司法解释办理,但适用新的司法解释对犯罪嫌疑人、被告人 有利的 , 适用新的 司法解释。
【编者注】 如果有两个司法解释PK,则仍然适用从旧兼从轻原则。
四、 对于在司法解释施行前已办结的案件,按照当时的法律和司法解释,认定事实和适用法律没有错误的,不再变动。
【编者注】 本条非常重要。从旧兼从轻只适用于未决犯。
《最高人民法院关于〈中华人民共和国刑法修正案(八)〉时间效力问题的解释》
【编者注】 考生不必了解本解释的细节。该解释的核心就是“从旧兼从轻”。
《最高人民法院关于〈中华人民共和国刑法修正案(九)〉时间效力问题的解释》
【编者注】 考生不必了解本解释的细节。该解释的核心也是“从旧兼从轻”。
第十三条 〔犯罪概念〕 一切 危害国家主权、领土完整和安全,分裂国家、颠覆人民民主专政的政权和推翻社会主义制度,破坏社会秩序和经济秩序,侵犯国有财产或者劳动群众集体所有的财产,侵犯公民私人所有的财产,侵犯公民的人身权利、民主权利和其他权利,以及其他 危害社会的行为,依照法律应当受刑罚处罚的,都是犯罪,但是情节显著轻微危害不大的,不认为是犯罪 。
命题分析
犯罪的基本特征:
第十四条 〔故意犯罪〕 明知 自己的行为会发生危害社会的结果,并且 希望或者放任 这种结果发生,因而构成犯罪的,是故意犯罪。
故意犯罪,应当负刑事责任。
命题分析
1.直接故意=明知(必然或可能)+希望。
2.间接故意=明知(可能)+放任。
故意和过失的关键区别在于意志因素。两种故意都不反对危害结果的发生。
第十五条 〔过失犯罪〕 应当预见 自己的行为可能发生危害社会的结果,因为疏忽大意而 没有预见 ,或者 已经预见 而 轻信能够避免 ,以致 发生这种结果的 ,是过失犯罪。
过失犯罪,法律 有规定的 才负刑事责任。
命题分析
1.疏忽大意的过失=无认识(应当认识)+反对危害结果的发生。
2.过于自信的过失=有认识+反对危害结果的发生。
3.只有造成法定的危害结果才构成过失犯罪。过失犯罪只存在是否成立的问题,不存在是否既遂的问题,也没有未完成形态。
4.间接故意与过于自信的过失的区分:
第十六条 〔不可抗力和意外事件〕 行为在客观上虽然造成了损害结果,但是不是出于故意或者过失,而是由于 不能抗拒 或者 不能预见 的原因所引起的,不是犯罪。
命题分析
罪过结构对比表:
第十七条 〔刑事责任年龄〕 已满 十六周岁的人犯罪,应当负刑事责任。
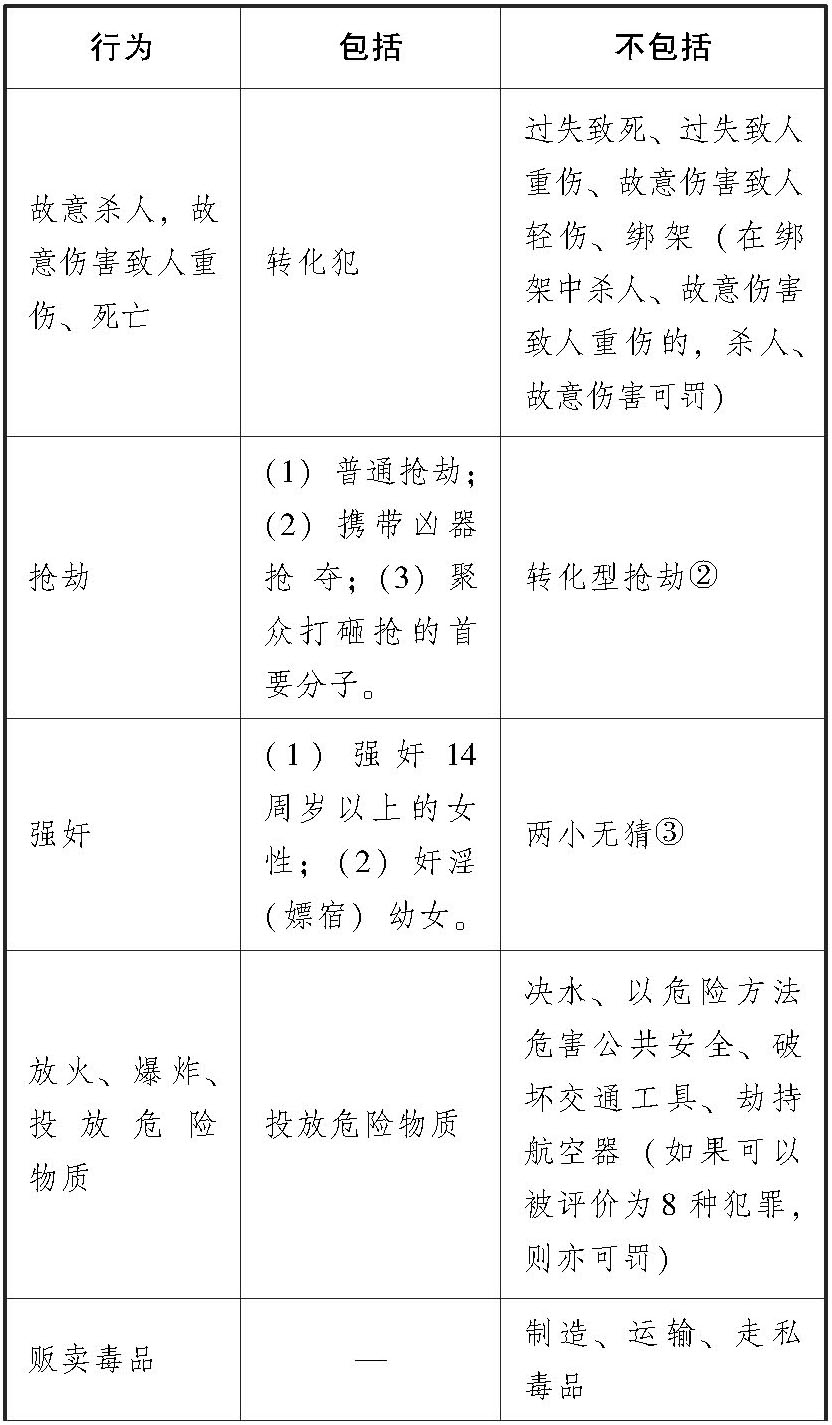
已满十四周岁 不满十六周岁 的人,犯 故意杀人、故意伤害致人重伤或者死亡、强奸、抢劫、贩卖毒品、放火、爆炸、投毒罪 的,应当负刑事责任。
已满十四周岁不满 十八 周岁的人犯罪, 应当 从轻或者减轻处罚。
因不满十六周岁不予刑事处罚的,责令他的家长或者监护人加以管教;在必要的时候,也可以由政府收容教养。
命题分析
1.年龄对刑事责任的影响:
2.相对负刑事责任年龄(≥14且<16)
第十七条之一 〔已满七十五周岁的人的刑事责任〕
已满
七十五
周岁的人
故意
犯罪的,
可以
从轻或者减轻处罚;
过失
犯罪的,
应当
从轻或者减轻处罚。
相关法条
《最高人民法院关于审理未成年人刑事案件具体应用法律若干问题的解释》
为正确审理未成年人刑事案件,贯彻“教育为主,惩罚为辅”的原则,根据刑法等有关法律的规定,现就审理未成年人刑事案件具体应用法律的若干问题解释如下:
第一条 本解释所称未成年人刑事案件,是指被告人实施被指控的犯罪时 已满十四周岁不满十八周岁的案件 。
第二条 刑法第十七条规定的“周岁”,按照公历的年、月、日计算, 从周岁生日的第二天起算 。
第三条 审理未成年人刑事案件,应当查明被告人实施被指控的犯罪时的年龄。裁判文书中应当写明被告人出生的年、月、日。
第四条 对于没有充分证据证明被告人实施被指控的犯罪时已经达到法定刑事责任年龄且确实无法查明的,应当推定其没有达到相应法定刑事责任年龄。
相关证据足以证明被告人实施被指控的犯罪时已经达到法定刑事责任年龄,但是无法准确查明被告人具体出生日期的,应当认定其达到相应法定刑事责任年龄。
第五条 已满十四周岁不满十六周岁的人实施刑法第十七条第二款规定以外的行为,如果同时触犯了刑法第十七条第二款规定的,应当依照 刑法第十七条第二款的规定确定罪名,定罪处罚 。
【编者注】 超级重要。此即“惩罚的是8种行为,不是8个罪名”。
第六条 已满十四周岁 不满十六周岁 的人 偶尔 与幼女发生性行为, 情节轻微、未造成严重后果的,不认为是犯罪。
【编者注】 适用这条的限制条件很多,不是说不满16周岁的人与幼女发生性行为的都不定罪。
第七条 已满十四周岁不满十六周岁的人使用轻微暴力或者威胁,强行索要其他未成年人随身携带的生活、学习用品或者钱财 数量不大,且未造成 被害人轻微伤以上或者不敢正常到校学习、生活等危害后果的,不认为是犯罪。
已满十六周岁不满十八周岁的人具有前款规定情形的, 一般也不认为 是犯罪。
第八条 已满十六周岁 不满十八周岁 的人出于以大欺小、 以强凌弱或者寻求精神刺激 ,随意殴打其他未成年人、多次对其他未成年人强拿硬要或者任意损毁公私财物,扰乱学校及其他公共场所秩序,情节严重的,以 寻衅滋事罪 定罪处罚。
第九条 已满十六周岁不满十八周岁的人实施盗窃行为未超过三次,盗窃数额虽已达到“数额较大”标准,但案发后能如实供述全部盗窃事实并积极退赃,且具有下列情形之一的,可以认定为“情节显著轻微危害不大”,不认为是犯罪:
(一)系又聋又哑的人或者盲人;
(二)在共同盗窃中起次要或者辅助作用,或者被胁迫;
(三)具有其他轻微情节的。
已满十六周岁不满十八周岁的人盗窃未遂或者中止的,可不认为是犯罪。
已满十六周岁不满十八周岁的人盗窃自己家庭或者近亲属财物,或者盗窃其他亲属财物但其他亲属要求不予追究的,可以不按犯罪处理。
第十条 已满十四周岁不满十六周岁的人盗窃、诈骗、抢夺他人财物,为窝藏赃物、抗拒抓捕或者毁灭罪证,当场使用暴力,故意伤害致人重伤或者死亡,或者故意杀人的,应当分别以故意伤害罪或者故意杀人罪定罪处罚。
已满十六周岁不满十八周岁的人犯盗窃、诈骗、抢夺罪,为窝藏赃物、抗拒抓捕或者毁灭罪证而当场使用暴力或者以暴力相威胁的,应当依照刑法第二百六十九条的规定定罪处罚;情节轻微的,可不以抢劫罪定罪处罚。
第十一条 对未成年罪犯适用刑罚,应当充分考虑是否有利于未成年罪犯的教育和矫正。
对未成年罪犯量刑应当依照刑法第六十一条的规定,并充分考虑未成年人实施犯罪行为的动机和目的、犯罪时的年龄、是否初次犯罪、犯罪后的悔罪表现、个人成长经历和一贯表现等因素。对符合管制、缓刑、单处罚金或者免予刑事处罚适用条件的未成年罪犯,应当依法适用管制、缓刑、单处罚金或者免予刑事处罚。
第十二条 行为人在达到法定刑事责任年龄 前后均实施了 犯罪行为,只能依法追究其 达到法定刑事责任年龄后实施的 犯罪行为的刑事责任。
行为人在年满十八周岁前后实施了不同种犯罪行为,对其年满十八周岁以前实施的犯罪应当依法从轻或者减轻处罚。行为人在年满十八周岁前后实施了同种犯罪行为,在量刑时应当考虑对年满十八周岁以前实施的犯罪,适当给予从轻或者减轻处罚。
第十三条 未成年人犯罪 只有罪行极其严重的,才可以适用无期徒刑 。对已满十四周岁不满十六周岁的人犯罪 一般不判处 无期徒刑。
【编者注】 “罪行极其严重”是对成年人适用无期徒刑的条件。
第十四条 除刑法规定“应当”附加剥夺政治权利外,对未成年犯罪一般不判处附加剥夺政治权利。
如果对未成年犯罪判处附加剥夺政治权利的,应当依法从轻判处。
对实施被指控犯罪时未成年、审判时已成年的罪犯判处附加剥夺政治权利,适用前款的规定。
第十五条 对未成年罪犯实施刑法规定的 “并处” 没收财产或者罚金的犯罪, 应当依法判处 相应的财产刑;对未成年罪犯实施刑法规定的 “可以并处” 没收财产或者罚金的犯罪, 一般不判处财产刑 。
对未成年罪犯判处罚金刑时,应当依法从轻或者减轻判处,并根据犯罪情节,综合考虑其缴纳罚金的能力,确定罚金数额。但罚金的 最低数额不得少于五百元人民币 。
对被判处罚金刑的未成年罪犯,其监护人或者其他人 自愿代为垫付罚金的,人民法院应当允许 。
第十六条 对未成年罪犯符合刑法第七十二条第一款规定的,可以宣告缓刑。如果同时具有下列情形之一,对其适用缓刑确实不致再危害社会的,应当宣告缓刑:
(一)初次犯罪;
(二)积极退赃或赔偿被害人经济损失;
(三)具备监护、帮教条件。
第十七条 未成年罪犯根据其所犯罪行,可能被判处拘役、三年以下有期徒刑,如果悔罪表现好,并具有下列情形之一的,应当依照刑法第三十七条的规定免予刑事处罚:
(一)系又聋又哑的人或者盲人;
(二)防卫过当或者避险过当;
(三)犯罪预备、中止或者未遂;
(四)共同犯罪中从犯、胁从犯;
(五)犯罪后自首或者有立功表现;
(六)其他犯罪情节轻微不需要判处刑罚的。
第十八条 对未成年罪犯的减刑、假释,在掌握标准上可以比照成年罪犯依法适度放宽。
未成年罪犯能认罪服法,遵守监规,积极参加学习、劳动的,即可视为“确有悔改表现”予以减刑,其减刑的幅度可以适当放宽,间隔的时间可以相应缩短。符合刑法第八十一条第一款规定的,可以假释。
未成年罪犯在服刑期间已经成年的,对其减刑、假释可以适用上述规定。
第十九条 刑事附带民事案件的未成年被告人有个人财产的,应当由本人承担民事赔偿责任,不足部分由监护人予以赔偿,但单位担任监护人的除外。
被告人对被害人物质损失的赔偿情况,可以作为量刑情节予以考虑。
第二十条 本解释自2006年1月23日起施行。
《最高人民法院关于办理未成年人刑事案件适用法律的若干问题的解释》(法发〔1995〕9号)自本解释公布之日起不再执行。
第十八条 〔特殊人员的刑事责任能力〕 精神病人在 不能辨认或者不能控制 自己行为的时候造成危害结果, 经法定程序 鉴定确认的,不负刑事责任,但是应当责令他的家属或者监护人严加看管和医疗;在必要的时候,由政府强制医疗。
间歇性的精神病人在 精神正常的时候 犯罪,应当负刑事责任。
尚未完全丧失 辨认或者控制自己行为能力的精神病人犯罪的, 应当 负刑事责任,但是 可以 从轻或者减轻处罚。
醉酒的人犯罪, 应当 负刑事责任。
命题分析
1.精神病人
有精神疾病且完全丧失辨认或者控制自己行为能力的人才不承担刑事责任。
2.醉酒的人
(1)生理性醉酒,即普通醉酒,行为人完全具备刑事责任能力,其是自愿陷入醉酒状态的,因此应当负刑事责任,不得从轻或者减轻处罚。这在理论上叫原因自由行为。
(2)病理性醉酒,属于精神病的一种,行为人完全丧失刑事责任能力。
第十九条 〔又聋又哑的人或盲人犯罪的刑事责任〕 又聋又哑的人或者盲人犯罪, 可以 从轻、减轻或者 免除 处罚。
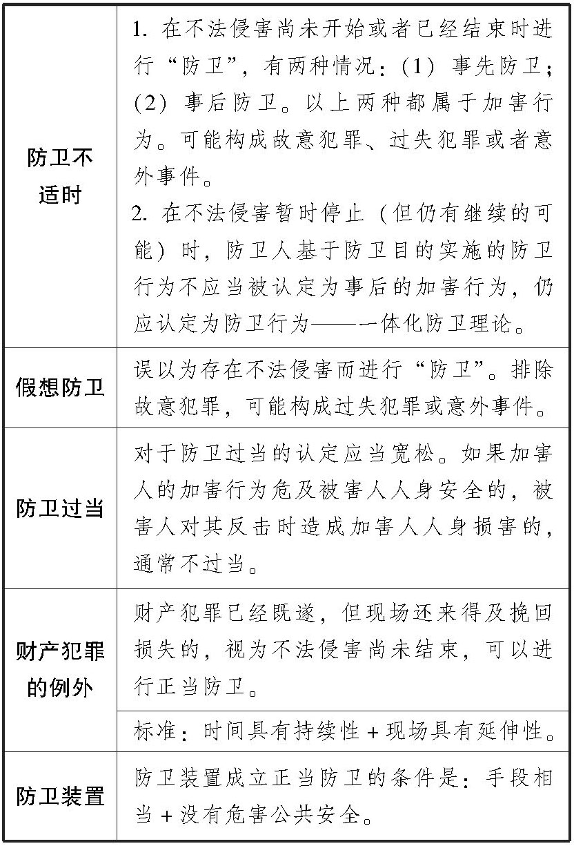
第二十条 〔正当防卫〕 为了使国家、公共利益、本人或者他人的人身、财产和其他权利 免受正在进行的不法侵害 ,而采取的 制止 不法侵害的行为,对不法侵害人造成损害的,属于正当防卫,不负刑事责任。
正当防卫 明显 超过必要限度造成 重大 损害的,应当负刑事责任,但是 应当减轻或者免除处罚 。
对 正在进行 行凶、杀人、抢劫、强奸、绑架以及其他 严重危及人身安全的暴力犯罪 ,采取防卫行为,造成不法侵害人伤亡的,不属于防卫过当,不负刑事责任。
命题分析
第二十一条 〔紧急避险〕 为了使国家、公共利益、本人或者他人的人身、财产和其他权利 免受正在发生的危险 , 不得已 采取的紧急避险行为,造成损害的,不负刑事责任。
紧急避险 超过必要限度造成不应有的损害的 ,应当负刑事责任,但是 应当减轻或者免除处罚 。
第一款中关于避免本人危险的规定, 不适用于 职务上、业务上负有特定责任的人。
命题分析
紧急避险与正当防卫的区别:正当防卫反击的对象是不法侵害人本人,是“以正对不正”;而紧急避险损害的是第三人的合法利益,是“以正对正”。
第二十二条 〔犯罪预备〕 为了犯罪, 准备工具、制造条件的 ,是犯罪预备。
对于预备犯, 可以 比照既遂犯从轻、减轻处罚或者 免除 处罚。
命题分析
1.犯罪预备与犯意表示:预备行为对法益有一定的危险,故属于犯罪;犯意表示对法益没有危险,故不成立犯罪。
2.犯罪预备与犯罪未遂:犯罪预备是为犯罪准备工具、制造条件,尚未开始实施犯罪的实行行为。犯罪未遂是已经开始实施实行行为,犯罪已经进入实行阶段。二者都是被迫停止犯罪的。
第二十三条 〔犯罪未遂〕 已经着手 实行犯罪,由于犯罪分子 意志以外 的原因而 未得逞 的,是犯罪未遂。
对于未遂犯, 可以 比照既遂犯从轻或者减轻处罚。
命题分析
犯罪未遂的成立条件:
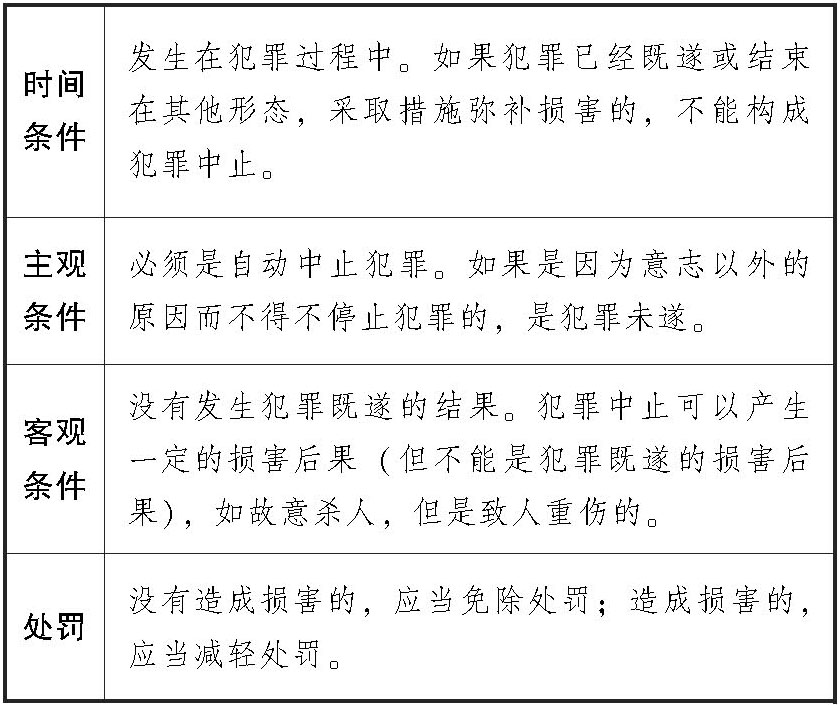
第二十四条 〔犯罪中止〕 在犯罪过程中 , 自动放弃 犯罪或者 自动有效地防止犯罪结果发生的 ,是犯罪中止。
对于中止犯,没有造成损害的, 应当免除 处罚;造成损害的, 应当减轻 处罚。
命题分析
第二十五条 〔共同犯罪概念〕 共同犯罪是指 二人 以上 共同故意 犯罪。
二人以上共同 过失 犯罪, 不以 共同犯罪论处;应当负刑事责任的,按照他们所犯的罪 分别 处罚。
命题分析
共同犯罪的构成特征:
1.主体要件:有两个以上的犯罪主体。行为人必须均具备刑事责任能力,达到责任年龄。
2.客观要件:有共同的犯罪行为。共同不是相同。(1)共同犯罪行为包括:①实行行为;②帮助行为;③组织行为;④教唆行为;⑤共谋行为。(2)从行为形式讲,包括作为和不作为。(3)有共谋行为而未参与犯罪实行的,也可以构成共犯。
3.主观要件:具有共同犯罪的故意。(1)各共同犯罪人有共同犯罪的故意。(2)各共同犯罪人有意思联络。
第二十六条 〔主犯〕 组织、领导 犯罪集团进行犯罪活动的或者在共同犯罪中起 主要作用 的,是主犯。
〔犯罪集团〕 三人以上 为共同实施犯罪而组成的 较为固定 的犯罪组织,是犯罪集团。
〔犯罪集团首要分子的责任〕 对组织、领导犯罪集团的首要分子,按照 集团所犯的 全部罪行处罚。
〔其他主犯责任〕 对于第三款规定以外的主犯,应当按照其所 参与的 或者 组织、指挥的 全部犯罪处罚。
命题分析
1.主犯与首要分子的关系:(1)犯罪集团中的首要分子一定是主犯。(2)构成共同犯罪的聚众犯罪中的首要分子是主犯,只处罚首要分子的聚众犯罪,首要分子不一定是主犯。例如,《刑法》第291条,当首要分子只有1人时,没有主犯。
2.犯罪集团中的首要分子(组织、领导者),按集团所犯的全部罪行进行处罚,无论其是否直接参与、组织、指挥、知情。“集团所犯的全部罪行”,指为了集团利益、采取集团犯罪通常手段实施的犯罪;对于集团成员实施的非集团犯罪,首要分子不承担刑事责任。
第二十七条 〔从犯〕 在共同犯罪中起 次要或者辅助 作用的,是从犯。
对于从犯, 应当 从轻、减轻处罚或者免除处罚。
命题分析
在共同犯罪中可能只有主犯而没有从犯,但不可能只有从犯而没有主犯。
第二十八条 〔胁从犯〕 对于 被胁迫 参加犯罪的, 应当 按照他的犯罪情节减轻处罚或者免除处罚。
第二十九条 〔教唆犯〕 教唆他人犯罪的,应当按照他在 共同犯罪 中所起的作用处罚。教唆不满十八周岁的人犯罪的, 应当 从重处罚。
如果被教唆的人 没有犯 被教唆的罪,对于教唆犯, 可以 从轻或者减轻处罚。
命题分析
1.教唆犯的本质:教唆他人实行犯罪而自己并不参加犯罪的实施,是使他人产生犯罪意图的人。
2.教唆犯和被教唆者构成所教唆之罪的共同犯罪。如果不能构成共同犯罪,如教唆9岁的小孩去盗窃的,教唆者构成间接正犯。
3.教唆行为是否实际引起被教唆人的犯罪意图和决心,被教唆人是否实行了被教唆的犯罪,不影响教唆犯的成立——教唆行为具有独立的可罚性。
第三十条
〔单位负刑事责任的范围〕
公司、企业、事业单位、机关、团体实施的危害社会的行为,法律规定为单位犯罪的,应当负刑事责任。
命题分析
1.主体资格:
2.意志条件:
3.基本类型:
4.单位变更的处理:
相关法条
《最高人民法院关于审理单位犯罪案件具体应用法律有关问题的解释》
为依法惩治单位犯罪活动,根据刑法的有关规定,现对审理单位犯罪案件具体应用法律的有关问题解释如下:
第一条 刑法第三十条规定的“公司、企业、事业单位”,既包括国有、集体所有的公司、企业、事业单位,也包括依法设立的合资经营、合作经营企业和 具有法人资格的 独资、私营等公司、企业、事业单位。
第二条 个人 为进行违法犯罪活动而设立 的公司、企业、事业单位实施犯罪的,或者公司、企业、事业单位设立后,以实施犯罪 为主要活动 的,不以单位犯罪论处。
第三条 盗用 单位名义实施犯罪,违法所得由实施犯罪的个人 私分 的,依照刑法有关 自然人 犯罪的规定定罪处罚。
第三十一条 〔单位犯罪的处罚原则〕 单位犯罪的,对单位判处罚金,并对其直接负责的主管人员和其他直接责任人员判处刑罚。本法分则和其他法律另有规定的,依照规定。
命题分析
通常为双罚,特殊情况下单罚,单罚时只罚自然人。对单位,只能判处罚金,不能判处没收财产。
第三十二条 〔主刑和附加刑〕 刑罚分为主刑和附加刑。
第三十三条 〔主刑种类〕 主刑的种类如下:
(一)管制;
(二)拘役;
(三)有期徒刑;
(四)无期徒刑;
(五)死刑。
第三十四条 〔附加刑种类〕 附加刑的种类如下:
(一)罚金;
(二)剥夺政治权利;
(三)没收财产。
附加刑也可以独立适用。
第三十五条 〔驱逐出境〕 对于犯罪的外国人,可以独立适用或者附加适用驱逐出境。
第三十六条 〔赔偿经济损失与民事优先原则〕 由于犯罪行为而使被害人遭受经济损失的,对犯罪分子除依法给予刑事处罚外,并应根据情况判处赔偿 经济损失 。
承担民事赔偿责任的犯罪分子,同时被判处罚金,其 财产不足以 全部支付的,或者被判处没收财产的, 应当先承担对被害人的民事赔偿责任 。
命题分析
犯罪分子只需要赔偿被害人的经济损失,无需赔偿精神损失。
第三十七条 〔非刑罚性处置措施〕 对于犯罪情节轻微 不需要判处刑罚的 ,可以免予刑事处罚,但是可以根据案件的不同情况, 予以训诫或者责令具结悔过、赔礼道歉、赔偿损失, 或者 由主管部门予以行政处罚或者行政处分 。
命题分析
注意:这些措施都是给犯罪的人使用的,但不属于刑罚。
第三十七条之一 〔利用职业便利实施犯罪的禁业限制〕 因 利用职业便利 实施犯罪,或者实施违背职业要求的特定义务的犯罪被判处刑罚的,人民法院可以根据犯罪情况和预防再犯罪的需要,禁止其自刑罚 执行完毕之日或者假释之日 起从事相关职业,期限为三年至五年。
被禁止从事相关职业的人违反人民法院依照前款规定作出的决定的,由 公安机关 依法给予处罚;情节严重的,依照本法 第三百一十三条 的规定定罪处罚。
其他法律、行政法规对其从事相关职业
另有
禁止或者限制性规定的,
从其规定
。
命题分析
注意掌握以下要点:(1)从何时开始禁止;(2)违反决定的后果(两种);(3)特别规定优先。
第三十八条 〔管制的期限与执行机关〕 管制的期限,为 三个月以上二年以下 。
判处管制,可以根据犯罪情况,同时禁止犯罪分子在执行期间
从事特定活动,进入特定区域、场所,接触特定的人。
对判处管制的犯罪分子,依法实行社区矫正。
违反第二款规定的禁止令的,由公安机关依照《中华人民共和国治安管理处罚法》的规定处罚。
命题分析
1.管制对犯罪分子不予关押。
2.限制罪犯一定的自由,人民法院在判处管制时,可以根据犯罪情况,同时禁止犯罪分子在执行期间从事特定活动,进入特定区域、场所,接触特定的人。
3.必须接受社区矫正。
4.违反禁止令的,由公安机关给予“5日以上10日以下拘留,并处200元以上500元以下罚款”的行政处罚。(《治安管理处罚法》第60条)
第三十九条 〔被管制罪犯的义务与权利〕 被判处管制的犯罪分子,在执行期间,应当遵守下列规定:
(一)遵守法律、行政法规,服从监督;
(二) 未经执行机关批准 ,不得行使言论、出版、集会、结社、游行、示威自由的权利;
(三)按照执行机关规定报告自己的活动情况;
(四)遵守执行机关关于会客的规定;
(五)离开所居住的市、县或者迁居,应当报经执行机关批准。
对于被判处管制的犯罪分子,在劳动中应当 同工同酬 。
第四十条 〔管制期满解除〕 被判处管制的犯罪分子,管制期满,执行机关应即向本人和其所在单位或者居住地的群众宣布解除管制。
第四十一条 〔管制刑期的计算和折抵〕 管制的刑期,从判决执行之日起计算;判决执行以前先行羁押的,羁押一日折抵刑期 二日 。
命题分析
1.羁押1日折抵刑期2日。
2.社区矫正。
相关法条
《最高人民法院、最高人民检察院、公安部、司法部关于对判处管制、宣告缓刑的犯罪分子适用禁止令有关问题的规定(试行)》
为正确适用《中华人民共和国刑法修正案(八)》,确保管制和缓刑的执行效果,根据刑法和刑事诉讼法的有关规定,现就判处管制、宣告缓刑的犯罪分子适用禁止令的有关问题规定如下:
第一条 对判处管制、宣告缓刑的犯罪分子,人民法院根据犯罪情况,认为从促进犯罪分子教育矫正、有效维护社会秩序的需要出发,确有必要 禁止其在管制执行期间、缓刑考验期限内从事特定活动,进入特定区域、场所,接触特定人的 ,可以根据刑法第三十八条第二款、第七十二条第二款的规定,同时宣告禁止令。
第二条 人民法院宣告禁止令,应当根据犯罪分子的犯罪原因、犯罪性质、犯罪手段、犯罪后的悔罪表现、个人一贯表现等情况,充分考虑与犯罪分子所犯罪行的 关联程度 , 有针对性地 决定禁止其在管制执行期间、缓刑考验期限内“从事特定活动,进入特定区域、场所,接触特定的人”的一项或者几项内容。
第三条 人民法院可以根据犯罪情况,禁止判处管制、宣告缓刑的犯罪分子在管制执行期间、缓刑考验期限内从事以下一项或者几项 活动 :
(一)个人为进行违法犯罪活动而设立公司、企业、事业单位或者在设立公司、企业、事业单位后以实施犯罪为主要活动的, 禁止设立 公司、企业、事业单位;
(二)实施证券犯罪、贷款犯罪、票据犯罪、信用卡犯罪等金融犯罪的,禁止从事证券交易、申领贷款、使用票据或者申领、使用信用卡等 金融活动 ;
(三)利用从事特定生产经营活动实施犯罪的,禁止从事相关 生产经营活动 ;
(四)附带民事赔偿义务未履行完毕,违法所得未追缴、退赔到位,或者罚金尚未足额缴纳的,禁止从事 高消费活动 ;
(五)其他确有必要禁止从事的活动。
第四条 人民法院可以根据犯罪情况,禁止判处管制、宣告缓刑的犯罪分子在管制执行期间、缓刑考验期限内进入以下一类或者几类 区域、场所 :
(一)禁止进入夜总会、酒吧、迪厅、网吧等娱乐场所;
(二)未经执行机关批准,禁止进入举办大型群众性活动的场所;
(三)禁止进入中小学校区、幼儿园园区及周边地区,确因本人就学、居住等原因,经执行机关批准的除外;
(四)其他确有必要禁止进入的区域、场所。
第五条 人民法院可以根据犯罪情况,禁止判处管制、宣告缓刑的犯罪分子在管制执行期间、缓刑考验期限内接触以下一类或者几类 人员 :
(一)未经对方同意,禁止接触 被害人 及其法定代理人、近亲属;
(二)未经对方同意,禁止接触 证人 及其法定代理人、近亲属;
(三)未经对方同意,禁止接触 控告人、批评人、举报人 及其法定代理人、近亲属;
(四)禁止接触 同案犯 ;
(五)禁止接触其他 可能遭受其侵害、滋扰的人或者可能诱发其再次危害社会的人 。
第六条 禁止令的期限,既可以与管制执行、缓刑考验的期限 相同 ,也可以 短于 管制执行、缓刑考验的期限,但判处管制的,禁止令的期限不得少于三个月,宣告缓刑的,禁止令的期限不得少于二个月。
判处管制的犯罪分子在判决执行以前先行羁押以致管制执行的期限少于三个月的,禁止令的期限不受前款规定的最短期限的限制。
禁止令的执行期限,从管制、缓刑 执行之日起计算 。
第七条 人民检察院在提起公诉时,对可能判处管制、宣告缓刑的被告人可以提出宣告禁止令的建议。当事人、辩护人、诉讼代理人可以就应否对被告人宣告禁止令提出意见,并说明理由。
公安机关在移送审查起诉时,可以根据犯罪嫌疑人涉嫌犯罪的情况,就应否宣告禁止令及宣告何种禁止令,向人民检察院提出意见。
第八条 人民法院对判处管制、宣告缓刑的被告人宣告禁止令的,应当在裁判文书主文部分单独作为一项予以宣告。
第九条 禁止令由司法行政机关指导管理的社区矫正机构负责执行。
第十条 人民检察院对社区矫正机构执行禁止令的活动实行监督。发现有违反法律规定的情况,应当通知社区矫正机构纠正。
第十一条 判处管制的犯罪分子违反禁止令,或者被宣告缓刑的犯罪分子违反禁止令尚不属情节严重的,由负责执行禁止令的社区矫正机构所在地的 公安机关依照《中华人民共和国治安管理处罚法》第六十条的规定处罚 。
第十二条 被宣告缓刑的犯罪分子违反禁止令,情节严重的, 应当撤销缓刑,执行原判刑罚 。原作出缓刑裁判的人民法院应当自收到当地社区矫正机构提出的撤销缓刑建议书之日起一个月内依法作出裁定。人民法院撤销缓刑的裁定一经作出,立即生效。
违反禁止令,具有下列情形之一的,应当认定为“情节严重”:
(一)三次以上违反禁止令的;
(二)因违反禁止令被治安管理处罚后,再次违反禁止令的;
(三)违反禁止令,发生较为严重危害后果的;
(四)其他情节严重的情形。
第十三条 被宣告禁止令的犯罪分子被依法减刑时,禁止令的期限可以相应缩短,由人民法院在减刑裁定中确定新的禁止令期限。
第四十二条 〔拘役的期限〕 拘役的期限,为 一个月以上六个月以下 。
第四十三条 〔拘役的执行〕 被判处拘役的犯罪分子,由 公安机关 就近执行。
在执行期间,被判处拘役的犯罪分子 每月可以回家 一天至两天;参加劳动的,可以 酌量发给报酬 。
第四十四条 〔拘役刑期的计算和折抵〕 拘役的刑期,从 判决执行之日起计算 ;判决执行以前先行羁押的,羁押一日折抵刑期 一日 。
第四十五条 〔有期徒刑的期限〕 有期徒刑的期限,除本法第五十条、第六十九条规定外,为 六个月以上十五年以下 。
命题分析
单独一罪的有期徒刑的最高刑期是15年。5年以上、7年以上、10年以上有期徒刑的最高刑期都是15年,所以其追诉期是15年。
第四十六条 〔有期徒刑与无期徒刑的执行〕 被判处有期徒刑、无期徒刑的犯罪分子, 在监狱 或者其他执行场所执行;凡有劳动能力的, 都应当参加劳动 ,接受教育和改造。
第四十七条 〔有期徒刑刑期的计算与折抵〕 有期徒刑的刑期,从判决 执行之日 起计算;判决执行以前先行羁押的,羁押一日折抵刑期 一日 。
第四十八条 〔死刑、死缓的适用对象及核准程序〕 死刑只适用于 罪行极其严重的犯罪分子 。对于 应当 判处死刑的犯罪分子,如果不是必须立即执行的,可以判处死刑同时 宣告缓期二年执行 。
死刑除依法由最高人民法院判决的以外,都应当报请 最高 人民法院 核准 。死刑 缓期 执行的,可以由 高级 人民法院判决或者核准。
命题分析
1.死刑有两种执行方式:枪决或注射。
2.死刑立即执行的,必须由最高人民法院核准。
第四十九条 〔死刑适用对象的限制〕 犯罪的时候 不满十八周岁的人和 审判的时候 怀孕的妇女,不适用死刑。
审判的时候
已满七十五周岁的人,不适用死刑,但以特别残忍手段致人死亡的
除外
。
命题分析
1.下列对象不能适用死刑:
(1)犯罪的时候不满18周岁的人。如果犯罪时不满18周岁,审判时已满18周岁,仍然不能适用死刑。
(2)审判的时候怀孕的妇女。
①对“审判的时候”应作扩大解释,包括整个羁押期间:审前羁押期间、审判期间、判决后执行期间。
②“怀孕的妇女”,是指在整个羁押期间怀孕过。只要在羁押期间处于怀孕状态,即使之后流产,不管是自然流产还是人工流产,都仍视为“怀孕的妇女”。如果在羁押前怀孕并在羁押前流产,则不属于“怀孕的妇女”。
③怀孕的妇女(无论是否符合计划生育政策)因涉嫌犯罪在羁押期间自然流产后,又因同一事实被起诉、交付审判的,应当视为“审判的时候怀孕的妇女”,依法不适用死刑。
④在审判的时候没有怀孕而被判处死刑,但执行时怀孕的,不应当执行死刑。
(3)审判的时候已满75周岁的人,但以特别残忍手段致人死之的除外。
2.死缓是死刑的执行方式,所以“不适用死刑”是指既不能被判处死刑立即执行,也不能被判处死缓,最高只能被判处无期徒刑。
第五十条 〔死缓变更〕 判处死刑缓期执行的,在死刑缓期执行期间,如果没有 故意犯罪 ,二年 期满以后 ,减为无期徒刑;如果确有 重大立功 表现,二年 期满以后 , 减为二十五年有期徒刑 ;如果故意犯罪, 情节恶劣的 ,报请 最高 人民法院 核准后 执行死刑;对于 故意犯罪未执行 死刑的,死刑缓期执行的期间 重新计算 ,并报最高人民法院 备案 。 [1]
对被判处死刑缓期执行的
累犯以及因故意杀人、强奸、抢劫、绑架、放火、爆炸、投放危险物质或者有组织的暴力性犯罪被判处死刑缓期执行的犯罪分子
,人民法院根据犯罪情节等情况可以同时决定对其
限制减刑
。
命题分析
1.死缓有四种法律后果,需仔细辨认、背诵。
2.各种行为都是发生在死缓期间,即2年的考验期内。如果死缓期内无故意犯罪,考验期满第三天故意伤害致人轻伤的,最高只能数罪并罚为无期徒刑。
3.限制减刑的适用对象要牢记。前提都是被判处死缓,对象包括累犯和7个具体犯罪以及一类犯罪——有组织的暴力性犯罪。(1+7+1)
第五十一条 〔死缓期间及减为有期徒刑的刑期计算〕 死刑缓期执行的期间, 从判决确定之日起计算 。死刑缓期执行 减为有期徒刑的 刑期,从死刑缓期 执行期满之日起计算 。
命题分析
1.判决确定之日是指判决生效之日,即判决宣告或者送达之日。
2.执行期满之日是指死缓的2年考验期期满之日。即使减刑裁定是期满后一段时间才下发的,有期徒刑的刑期仍然从执行期满之日起计算。例如,2018年2月20日收到生效裁定,则2020年2月19日是考验期的最后一天。2月20日就是有期徒刑的起算日期。
第五十二条 〔罚金数额的裁量〕 判处罚金,应当根据犯罪情节决定罚金数额。
第五十三条 〔罚金的缴纳〕 罚金在判决指定的期限内一次或者分期缴纳。期满不缴纳的, 强制缴纳 。对于不能全部缴纳罚金的,人民法院在 任何时候 发现被执行人有可以执行的财产, 应当 随时追缴。
由于遭遇不能抗拒的灾祸等原因缴纳确实有困难的,经人民法院裁定,可以
延期缴纳、酌情减少或者免除
。
命题分析
1.罚金是要被永久追缴的。即使罪犯已经出狱了,只要罚金尚未足额缴纳,人民法院在任何时候都有权追缴。
2.对于成年人,罚金最低不能少于1000元。对未成年人犯罪应当从轻或者减轻判处罚金,但罚金的最低数额不能少于500元。
第五十四条 〔剥夺政治权利的含义〕 剥夺政治权利是剥夺下列权利:
(一)选举权和被选举权;
(二)言论、出版、集会、结社、游行、示威自由的权利;
(三)担任国家机关 职务 的权利;
(四)担任国有公司、企业、事业单位和人民团体 领导职务 的权利。
第五十五条 〔剥夺政治权利的期限〕 剥夺政治权利的期限,除本法第五十七条规定外,为 一年以上五年以下 。
判处管制附加剥夺政治权利的,剥夺政治权利的期限 与管制的期限相等,同时执行 。
第五十六条 〔剥夺政治权利的附加、独立适用〕 对于危害国家安全的犯罪分子应当附加剥夺政治权利;对于故意杀人、强奸、放火、爆炸、投毒、抢劫等严重破坏社会秩序的犯罪分子, 可以 附加剥夺政治权利。
独立适用剥夺政治权利的,依照本法分则的规定。
第五十七条 〔对死刑、无期徒刑犯罪剥夺政治权利的适用〕 对于被判处 死刑、无期徒刑 的犯罪分子, 应当 剥夺政治权利 终身 。
在死刑缓期执行减为有期徒刑或者无期徒刑减为有期徒刑的时候,应当把附加剥夺政治权利的期限改为 三年以上十年以下 。
第五十八条 〔剥夺政治权利的刑期计算、效力与执行〕 附加剥夺政治权利的刑期,从徒刑、拘役执行 完毕之日或者从假释之日 起计算;剥夺政治权利的效力 当然 施用于主刑执行期间。
被剥夺政治权利的犯罪分子,在执行期间,应当遵守法律、行政法规和国务院公安部门有关监督管理的规定,服从监督;不得行使本法第五十四条规定的各项权利。
命题分析
剥夺政治权利:
第五十九条 〔没收财产的范围〕 没收财产是没收犯罪分子 个人 所有财产的一部或者全部。没收 全部 财产的, 应当 对犯罪分子个人及其扶养的家属 保留必需的生活费用 。
在判处没收财产的时候, 不得没收属于犯罪分子家属所有或者应有的财产 。
命题分析
1.没收财产的对象是犯罪分子个人所有的合法财产,不得没收其亲属的财产(罪责自负)。其违法所得也不是没收财产的对象,这是要求退赔或者追缴的对象。
2.犯罪分子被数罪并罚,既被判处罚金,又被判处没收财产时,先执行罚金,再执行没收财产。
第六十条 〔以没收的财产偿还债务〕 没收财产以前犯罪分子所负的正当债务,需要以没收的财产偿还的,经债权人请求,应当偿还 。
命题分析
只要是正当债务,经债权人请求,就应当偿还。赌债不是正当债务。
第六十一条 〔量刑的一般原则〕 对于犯罪分子决定刑罚的时候,应当根据犯罪的事实、犯罪的性质、情节和对于社会的危害程度,依照本法的有关规定判处。
第六十二条 〔从重处罚与从轻处罚〕 犯罪分子具有本法规定的从重处罚、从轻处罚情节的,应当在法定刑的 限度以内 判处刑罚。
命题分析
1.从重处罚与从轻处罚都必须是在法定刑的限度以内判处刑罚,而不能高于法定刑或者低于法定刑判处刑罚。这个“以内”包含本数。
2.从重处罚不是指在法定刑的“中间线”以上判处刑罚,从轻处罚也不是指在法定刑的“中间线”以下判处刑罚。应该以罪犯的罪行为基础从重或者从轻处罚。例如,法定刑为3~10年,罪犯本该判处3年,则判处4年亦为从重。
第六十三条 〔减轻处罚〕
犯罪分子具有本法规定的减轻处罚情节的,应当在法定刑
以下
判处刑罚;本法规定有数个量刑幅度的,应当在法定量刑幅度的
下一个
量刑幅度内判处刑罚。
犯罪分子虽然不具有本法规定的减轻处罚情节,但是根据案件的特殊情况,经 最高人民法院 核准,也可以在法定刑以下判处刑罚。
命题分析
1.减轻处罚是指在法定刑以下判处刑罚。这里的“以下”不包括本数,即减轻处罚是低于法定最低刑判处刑罚。例如,法定刑为3年以上10年以下有期徒刑的,减轻处罚时,判处的刑罚必须不满3年有期徒刑。
2.如果某罪有3年以下、3~10年、10年以上有期徒刑三档法定刑,某人本该被判处11年有期徒刑,则对其减轻处罚时,只能判处3~10年有期徒刑,不得少于3年。
3.特殊情况下,必须报最高人民法院核准才能减轻处罚。
第六十四条 〔犯罪物品的处理〕 犯罪分子违法所得的一切财物,应当予以 追缴或者责令退赔 ;对 被害人 的 合法 财产,应当及时 返还 ;违禁品和供犯罪所用的 本人 财物,应当予以 没收 。没收的财物和罚金,一律 上缴国库 ,不得挪用和自行处理。
命题分析
1.追缴或者退赔不是附加刑。
2.原物还在的(如盗窃的名画),追缴。原物已经不在的,退赔原物的价值。例如,名画价值43万元,就退赔43万元。
3.收缴来的赃物如何处理——返还或者没收。
第六十五条 〔一般累犯〕
被判处
有期徒刑
以上刑罚的犯罪分子,刑罚执行
完毕或者赦免
以后,在
五年以内
再犯应当判处
有期徒刑以上
刑罚之罪的,是累犯,
应当
从重处罚,但是
过失
犯罪和
不满十八周岁的人
犯罪的
除外
。
前款规定的期限,对于被假释的犯罪分子,从假释 期满之日 起计算。
第六十六条 〔特别累犯〕
危害国家安全犯罪、恐怖活动犯罪、黑社会性质的组织犯罪的犯罪分子,在刑罚
执行完毕或者赦免
以后,在
任何时候
再犯上述
任一类罪
的,都以累犯论处。
命题分析
注意:一般累犯的成立条件和特别累犯的成立条件以及一般累犯与特别累犯的对比是简答题命题的富矿区,考生需要格外重视。
第六十七条 〔一般自首〕 犯罪以后 自动投案 , 如实供述 自己的罪行的,是自首。对于自首的犯罪分子, 可以从轻或者减轻 处罚。其中,犯罪较轻的, 可以免除 处罚。
〔特别自首〕 被采取 强制措施的犯罪嫌疑人、被告人和正在服刑的罪犯 ,如实供述司法机关还未掌握的 本人其他罪行 的,以自首论。
〔坦白〕
犯罪嫌疑人虽
不具有
前两款规定的自首情节,但是
如实供述
自己罪行的,
可以从轻
处罚;因其如实供述自己罪行,
避免特别严重后果发生的
,
可以减轻
处罚。
命题分析
“自首”和“立功”的法条考查得非常细致。何为“自动投案”(被父母绑到派出所的算不算)?何为“如实供述”(隐匿一部分事实的算不算)?何为“本人其他罪行”?共犯的自首如何认定?这些都是重要考点。
考生要全面掌握《最高人民法院关于处理自首和立功具体应用法律若干问题的解释》和《最高人民法院关于处理自首和立功若干具体问题的意见》。
第六十八条 〔立功〕
犯罪分子有揭发
他人
犯罪行为,查证属实的,或者提供
重要线索
,从而得以侦破其他案件等立功表现的,
可以从轻或者减轻
处罚;有
重大立功
表现的,
可以减轻或者免除处罚
。
命题分析
1.立功的类型:
2.立功的效果:
相关法条
《最高人民法院关于处理自首和立功具体应用法律若干问题的解释》
为正确认定自首和立功,对具有自首或者立功表现的犯罪分子依法适用刑罚,现就具体应用法律的若干问题解释如下:
第一条 根据刑法第六十七条第一款的规定,犯罪以后自动投案,如实供述自己的罪行的,是自首。
(一)自动投案,是指犯罪事实或者犯罪嫌疑人 未被 司法机关发觉,或者虽被发觉,但犯罪嫌疑人 尚未受到讯问、未被采取强制措施时 , 主动、直接 向公安机关、人民检察院或者人民法院投案。
犯罪嫌疑人 向其所在单位、城乡基层组织或者其他有关负责人员投案的 ;犯罪嫌疑人因病、伤或者为了减轻犯罪后果, 委托他人先代为投案 ,或者 先以信电投案的 ;罪行尚未被司法机关发觉, 仅因形迹可疑 ,被有关组织或者司法机关盘问、教育后, 主动交代 自己的罪行的;犯罪后逃跑, 在被通缉、追捕过程中,主动投案的 ;经查实 确已准备去投案 , 或者正在投案途中,被公安机关捕获的,应当视为自动投案 。
并非 出于犯罪嫌疑人主动,而是经亲友 规劝、陪同 投案的;公安机关通知犯罪嫌疑人的亲友,或者亲友主动报案后,将犯罪嫌疑人 送去 投案的,也 应当视为自动投案 。
犯罪嫌疑人 自动投案后又逃跑的,不能认定为自首 。
(二)如实供述自己的罪行,是指犯罪嫌疑人自动投案后,如实交代自己的 主要 犯罪事实。犯有数罪的犯罪嫌疑人仅如实供述所犯数罪中部分犯罪的, 只对如实供述部分犯罪的行为,认定为自首 。
共同 犯罪案件中的犯罪嫌疑人,除如实供述自己的罪行,还 应当供述所知的同案犯,主犯则应当供述所知其他同案犯的共同犯罪事实,才能认定为自首 。
犯罪嫌疑人自动投案并如实供述自己的罪行后 又翻供的,不能认定为自首 ;但在 一审 判决前又能如实供述的,应当认定为自首。
第二条 根据刑法第六十七条第二款的规定,被采取强制措施的犯罪嫌疑人、被告人和已宣判的罪犯,如实供述司法机关尚未掌握的罪行,与司法机关已掌握的或者判决确定的罪行属 不同种罪行的 ,以自首论。
第三条 根据刑法第六十七条第一款的规定,对于自首的犯罪分子,可以从轻或者减轻处罚;对于犯罪较轻的,可以免除处罚。具体确定从轻、减轻还是免除处罚,应当根据犯罪轻重,并考虑自首的具体情节。
第四条 被采取强制措施的犯罪嫌疑人、被告人和已宣判的罪犯,如实供述司法机关尚未掌握的罪行,与司法机关已掌握的或者判决确定的罪行 属同种罪行的,可以酌情从轻处罚 ;如实供述的同种罪行较重的,一般应当从轻处罚。
第五条 根据刑法第六十八条第一款的规定,犯罪分子到案后有检举、揭发他人犯罪行为, 包括共同犯罪 案件中的犯罪分子揭发同案犯共同犯罪以外的其他犯罪,经查证属实;提供侦破 其他案件的重要线索 ,经查证属实; 阻止他人犯罪活动;协助司法机关抓捕其他犯罪嫌疑人(包括同案犯) ;具有 其他 有利于国家和社会的突出表现的,应当认定为有立功表现。
第六条 共同犯罪案件的犯罪分子到案后, 揭发同案犯共同 犯罪事实的,可以 酌情予以从轻处罚 。
第七条 根据刑法第六十八条第一款的规定,犯罪分子有检举、揭发他人重大犯罪行为,经查证属实;提供侦破其他重大案件的重要线索,经查证属实;阻止他人重大犯罪活动;协助司法机关抓捕其他重大犯罪嫌疑人(包括同案犯);对国家和社会有其他重大贡献等表现的,应当认定为有重大立功表现。
前款所称“重大犯罪”、“重大案件”、“重大犯罪嫌疑人”的标准,一般是指犯罪嫌疑人、被告人可能被判处 无期徒刑以上刑罚 或者案件在本省、自治区、直辖市或者全国范围内 有较大影响等情形 。
《最高人民法院关于处理自首和立功若干具体问题的意见》
为规范司法实践中对自首和立功制度的运用,更好地贯彻落实宽严相济刑事政策,根据刑法、刑事诉讼法和《最高人民法院关于处理自首和立功具体应用法律若干问题的解释》(以下简称《解释》)等规定,对自首和立功若干具体问题提出如下处理意见:
一、关于“自动投案”的具体认定
《解释》第一条第(一)项规定七种应当视为自动投案的情形,体现了犯罪嫌疑人投案的主动性和自愿性。根据《解释》第一条第(一)项的规定,犯罪嫌疑人 具有以下情形之一的,也应当视为自动投案 :1.犯罪后 主动报案 ,虽未表明自己是作案人,但 没有逃离现场 ,在司法机关询问时 交代 自己罪行的;2. 明知他人报案而在现场等待,抓捕时无拒捕行为,供认犯罪事实的 ;3.在司法机关未确定犯罪嫌疑人, 尚在一般性排查询问时主动交代 自己罪行的;4.因特定违法行为被采取劳动教养、行政拘留、司法拘留、强制隔离戒毒等 行政、司法强制措施期间 ,主动向执行机关交代尚未被掌握的犯罪行为的;5.其他 符合立法本意 ,应当视为自动投案的情形。
【编者注】 被行政拘留的人,主动交代犯罪事实的,属于《刑法》第67条第1款规定的一般自首,不属于特别自首。
罪行未被有关部门、司法机关发觉,仅因形迹可疑被盘问、教育后,主动交代了犯罪事实的,应当视为自动投案, 但有关部门、司法机关在其身上、随身携带的物品、驾乘的交通工具等处发现与犯罪有关的物品的,不能认定为自动投案。
交通肇事后保护现场、抢救伤者,并向公安机关报告的,应认定为自动投案 ,构成自首的,因上述行为同时系犯罪嫌疑人的法定义务,对其是否从宽、从宽幅度要适当从严掌握。 交通肇事逃逸后自动投案,如实供述自己罪行的,应认定为自首 , 但应依法以较重法定刑为基准 ,视情形决定对其是否从宽处罚以及从宽处罚的幅度。
犯罪嫌疑人被亲友采用 捆绑 等手段送到司法机关,或者在亲友带领侦查人员前来 抓捕时无拒捕行为 ,并如实供认犯罪事实的,虽然 不能认定为自动投案 ,但可以参照法律对自首的有关规定酌情从轻处罚。
二、关于“如实供述自己的罪行”的具体认定
《解释》第一条第(二)项规定如实供述自己的罪行,除供述自己的主要犯罪事实外,还应包括姓名、年龄、职业、住址、前科等情况。犯罪嫌疑人供述的身份等情况与真实情况虽有差别, 但不影响定罪量刑的,应认定为如实供述自己的罪行 。犯罪嫌疑人自动投案后隐瞒自己的真实身份等情况, 影响对其定罪量刑的,不能认定 为如实供述自己的罪行。
犯罪嫌疑人多次实施同种罪行的,应当综合考虑已交代的犯罪事实与未交代的犯罪事实的危害程度,决定是否认定为如实供述主要犯罪事实。虽然投案后 没有交代全部 犯罪事实,但如实交代的 犯罪情节重于 未交代的犯罪情节,或者如实交代的 犯罪数额多于 未交代的犯罪数额,一般 应认定为如实供述自己的主要 犯罪事实。无法区分已交代的与未交代的犯罪情节的严重程度,或者已交代的犯罪数额与未交代的犯罪数额相当,一般不认定为如实供述自己的主要犯罪事实。
犯罪嫌疑人自动投案时虽然没有交代自己的主要犯罪事实,但在司法机关掌握其主要犯罪事实 之前主动交代的 , 应认定为如实 供述自己的罪行。
三、关于“司法机关还未掌握的本人其他罪行”和“不同种罪行”的具体认定
犯罪嫌疑人、被告人在被采取强制措施期间,向司法机关主动如实供述本人的其他罪行,该罪行能否认定为司法机关已掌握,应根据不同情形区别对待。 如果该罪行已被通缉 ,一般应以该司法机关是否在通缉令发布范围内作出判断,不在通缉令发布范围内的,应认定为还未掌握,在通缉令发布范围内的,应视为已掌握;如果该罪行已录入全国公安信息网络在逃人员信息数据库,应视为已掌握。如果该罪行未被通缉、也未录入全国公安信息网络在逃人员信息数据库,应以该司法机关是否已实际掌握该罪行为标准。
犯罪嫌疑人、被告人在被采取强制措施期间如实供述本人其他罪行,该罪行与司法机关已掌握的罪行属同种罪行还是不同种罪行, 一般应以罪名区分 。虽然如实供述的其他罪行的罪名与司法机关已掌握犯罪的罪名不同,但如实供述的其他犯罪与司法机关已掌握的犯罪 属选择性罪名或者在法律、事实上密切关联 ,如因受贿被采取强制措施后,又交代因受贿为他人谋取利益行为,构成滥用职权罪的, 应认定为同种罪行 。
【编者注】 认定为同种罪行,即不构成自首。
四、关于立功线索来源的具体认定
犯罪分子通过 贿买、暴力、胁迫等非法手段 ,或者被羁押后与律师、亲友会见过程中 违反监管规定 ,获取他人犯罪线索并“检举揭发”的,不能认定为有立功表现。
犯罪分子将本人以往查办犯罪 职务活动中 掌握的,或者 从负有查办犯罪、监管职责的国家工作人员处获取的 他人犯罪线索予以检举揭发的, 不能认定 为有立功表现。
犯罪分子 亲友 为使犯罪分子“立功”,向司法机关提供他人犯罪线索、协助抓捕犯罪嫌疑人的, 不能认定 为犯罪分子有立功表现。
五、关于“协助抓捕其他犯罪嫌疑人”的具体认定
犯罪分子具有下列行为之一,使司法机关抓获其他犯罪嫌疑人的,属于《解释》第五条规定的“协助司法机关抓捕其他犯罪嫌疑人”: 1.按照司法机关的安排,以打电话、发信息等方式将其他犯罪嫌疑人(包括同案犯)约至指定地点的;2.按照司法机关的安排,当场指认、辨认其他犯罪嫌疑人(包括同案犯)的;3.带领侦查人员抓获其他犯罪嫌疑人(包括同案犯)的;4.提供司法机关尚未掌握的其他案件犯罪嫌疑人的联络方式、藏匿地址的,等等。
犯罪分子提供同案犯姓名、住址、体貌特征等 基本情况 ,或者提供 犯罪前、犯罪中 掌握、使用的同案犯联络方式、藏匿地址,司法机关据此抓捕同案犯的, 不能认定 为协助司法机关抓捕同案犯。
【编者注】 要构成立功,必须有积极的行为。仅仅交代自己在犯罪前、犯罪中掌握、使用的同案犯信息的,不构成立功。
六、关于立功线索的查证程序和具体认定
被告人在一、二审审理期间检举揭发他人犯罪行为或者提供侦破其他案件的重要线索,人民法院经审查认为该线索内容具体、指向明确的,应及时移交有关人民检察院或者公安机关依法处理。
侦查机关出具材料,表明在三个月内还不能查证并抓获被检举揭发的人,或者不能查实的,人民法院审理案件可不再等待查证结果。
被告人检举揭发他人犯罪行为或者提供侦破其他案件的重要线索经查证不属实,又重复提供同一线索,且没有提出新的证据材料的,可以不再查证。
根据被告人检举揭发破获的他人犯罪案件,如果已有审判结果,应当依据判决确认的事实认定是否查证属实;如果被检举揭发的他人犯罪案件尚未进入审判程序,可以依据侦查机关提供的书面查证情况认定是否查证属实。检举揭发的线索经查确有犯罪发生,或者确定了犯罪嫌疑人,可能构成重大立功,只是未能将犯罪嫌疑人抓获归案的,对可能判处死刑的被告人一般要留有余地,对其他被告人原则上应酌情从轻处罚。
被告人检举揭发或者协助抓获的人的行为 构成犯罪,但因法定事由不追究刑事责任、不起诉、终止审理的,不影响对被告人立功表现的认定 ;被告人检举揭发或者协助抓获的人的行为 应判处无期徒刑以上刑罚 ,但因具有法定、酌定从宽情节,宣告刑为有期徒刑或者更轻刑罚的, 不影响 对被告人 重大 立功表现的认定。
七、关于自首、立功证据材料的审查
人民法院审查的自首证据材料,应当包括被告人投案经过、有罪供述以及能够证明其投案情况的其他材料。投案经过的内容一般应包括被告人投案时间、地点、方式等。证据材料应加盖接受被告人投案的单位的印章,并有接受人员签名。
人民法院审查的立功证据材料,一般应包括被告人检举揭发材料及证明其来源的材料、司法机关的调查核实材料、被检举揭发人的供述等。被检举揭发案件已立案、侦破,被检举揭发人被采取强制措施、公诉或者审判的,还应审查相关的法律文书。证据材料应加盖接收被告人检举揭发材料的单位的印章,并有接收人员签名。
人民法院经审查认为证明被告人自首、立功的材料不规范、不全面的,应当由检察机关、侦查机关予以完善或者提供补充材料。
上述证据材料在被告人被指控的犯罪一、二审审理时已形成的,应当经庭审质证。
八、关于对自首、立功的被告人的处罚
对具有自首、立功情节的被告人是否从宽处罚、从宽处罚的幅度,应当考虑其犯罪事实、犯罪性质、犯罪情节、危害后果、社会影响、被告人的主观恶性和人身危险性等。自首的还应考虑投案的主动性、供述的及时性和稳定性等。立功的还应考虑检举揭发罪行的轻重、被检举揭发的人可能或者已经被判处的刑罚、提供的线索对侦破案件或者协助抓捕其他犯罪嫌疑人所起作用的大小等。
具有自首或者立功情节的,一般应依法从轻、减轻处罚;犯罪情节较轻的,可以免除处罚。 类似情况下,对具有自首情节的被告人的从宽幅度要适当宽于具有立功情节的被告人。
虽然具有自首或者立功情节,但犯罪情节特别恶劣、犯罪后果特别严重、被告人主观恶性深、人身危险性大,或者在犯罪前即为规避法律、逃避处罚而准备自首、立功的, 可以不从宽处罚。
对于被告人具有自首、立功情节, 同时又有 累犯、毒品再犯等 法定从重处罚情节的 , 既要考虑 自首、立功的具体情节, 又要考虑 被告人的主观恶性、人身危险性等因素,综合分析判断,确定从宽或者从严处罚。累犯的前罪为非暴力犯罪的,一般可以从宽处罚,前罪为暴力犯罪或者前、后罪为同类犯罪的,可以不从宽处罚。
在共同犯罪案件中,对具有自首、立功情节的被告人的处罚,应注意共同犯罪人以及首要分子、主犯、从犯之间的 量刑平衡 。犯罪集团的首要分子、共同犯罪的主犯检举揭发或者协助司法机关抓捕同案地位、作用较次的犯罪分子的,从宽处罚与否应当从严掌握,如果从轻处罚可能导致全案量刑失衡的,一般不从轻处罚;如果检举揭发或者协助司法机关抓捕的是其他案件中罪行同样严重的犯罪分子,一般应依法从宽处罚。对于犯罪集团的一般成员、共同犯罪的从犯立功的,特别是协助抓捕首要分子、主犯的,应当充分体现政策,依法从宽处罚。
第六十九条 〔数罪并罚的一般原则〕 判决宣告 以前 一人犯数罪的,除判处死刑和无期徒刑的以外,应当在 总和 刑期以下、 数刑中最高 刑期以上,酌情决定执行的刑期,但是管制最高不能超过 三年 ,拘役最高不能超过 一年 ,有期徒刑总和刑期 不满三十五年 的,最高不能超过 二十年 ,总和刑期在 三十五年以上的 ,最高不能超过 二十五年 。
数罪中有判处
有期徒刑和拘役的,执行有期徒刑
。数罪中有判处
有期徒刑和管制
,或者
拘役和管制的
,有期徒刑、拘役执行完毕后,
管制仍须执行
。
数罪中有判处附加刑的,附加刑 仍须执行 ,其中附加刑种类相同的, 合并执行 ,种类不同的, 分别执行 。 [2]
命题分析
数罪并罚原则:
第七十条 〔判决宣告后发现漏罪的并罚〕 判决 宣告以后 ,刑罚 执行完毕以前 ,发现被判刑的犯罪分子在 判决宣告以前 还有其他罪没有判决的,应当对新发现的罪作出判决,把 前后两个判决 所判处的刑罚,依照本法第六十九条的规定,决定执行的刑罚。已经执行的刑期,应当 计算在 新判决决定的 刑期以内 。
命题分析
计算方式:先并后减。
第七十一条 〔判决宣告后又犯新罪的并罚〕 判决 宣告以后 ,刑罚 执行完毕以前 ,被判刑的犯罪分子 又犯罪 的,应当对新犯的罪作出判决,把 前罪没有执行的刑罚 和后罪所判处的刑罚,依照本法第六十九条的规定,决定执行的刑罚。
命题分析
1.计算方式:先减后并。
2.既发现新罪,又发现漏罪时,先解决漏罪,再解决新罪,即先并后减再并。
第七十二条 〔缓刑的适用条件〕 对于被判处 拘役、三年以下 有期徒刑的犯罪分子, 同时 符合下列条件的, 可以 宣告缓刑,对其中 不满十八周岁 的人、 怀孕的妇女 和 已满七十五周岁 的人, 应当 宣告缓刑:
(一)犯罪情节较轻;
(二)有悔罪表现;
(三)没有再犯罪的危险;
(四)宣告缓刑对所居住社区没有重大不良影响。
宣告缓刑,可以根据犯罪情况, 同时禁止 犯罪分子在缓刑考验期限内从事特定活动,进入特定区域、场所,接触特定的人。
被宣告缓刑的犯罪分子,如果被判处附加刑,附加刑 仍须执行 。 [3]
命题分析
1.缓刑的适用对象。
2.不满18周岁的人、怀孕的妇女和已满75周岁的人是指审判时。
3.四项条件要掌握,可能考查多选题。
4.可以适用禁止令。
5.附加刑仍须执行。
第七十三条 〔缓刑的考验期限〕 拘役 的缓刑考验期限为原判刑期以上一年以下,但是不能少于二个月。
有期徒刑 的缓刑考验期限为原判刑期以上五年以下,但是不能少于一年。
缓刑考验期限,从 判决确定之日起计算 。
第七十四条 〔累犯不适用缓刑〕
对于累犯和犯罪集团的首要分子,不适用缓刑
。
命题分析
本条非常重要,要牢记。
第七十五条 〔缓刑犯应遵守的规定〕 被宣告缓刑的犯罪分子, 应当遵守下列规定 :
(一)遵守法律、行政法规,服从监督;
(二)按照考察机关的规定报告自己的活动情况;
(三)遵守考察机关关于会客的规定;
(四)离开所居住的市、县或者迁居,应当报经考察机关批准。
第七十六条 〔缓刑的考验及其积极后果〕
对宣告缓刑的犯罪分子,在缓刑考验期限内,依法
实行社区矫正
,如果没有本法第七十七条规定的情形,缓刑考验期满,原判的刑罚就
不再执行
,并公开予以宣告。
命题分析
1.必须接受社区矫正。
2.缓刑考验期满,原判刑罚就不再执行。这样,缓刑考验期满再犯罪的就不构成累犯。这点非常重要!
第七十七条 〔缓刑的撤销及其处理〕 被宣告缓刑的犯罪分子,在缓刑考验 期限内犯新罪 或者 发现判决宣告以前 还有其他罪没有判决的,应当 撤销缓刑 ,对新犯的罪或者新发现的罪作出判决,把前罪和后罪所判处的刑罚,依照本法 第六十九条 的规定,决定执行的刑罚。
被宣告缓刑的犯罪分子,在缓刑考验期限内,违反法律、行政法规或者国务院有关部门关于缓刑的监督管理规定,或者违反人民法院判决中的禁止令,情节严重的,
应当撤销缓刑,执行原判刑罚
。
命题分析
1.在缓刑考验期内犯新罪的,包括在考验期内犯罪,但是期满才发现的;漏罪则只包括在考验期内发现的。如果考验期满才发现漏罪,则不能撤销缓刑,只处理漏罪即可。
2.数罪并罚时,既不先减后并,也不先并后减。因为,缓刑没有“已经执行的刑罚”。
第七十八条 〔减刑条件与限度〕 被判处管制、拘役、有期徒刑、无期徒刑的犯罪分子,在执行期间,如果认真遵守监规,接受教育改造,确有悔改表现的,或者有立功表现的, 可以 减刑;有下列重大立功表现之一的, 应当 减刑:
(一)阻止他人重大犯罪活动的;
(二)检举监狱内外重大犯罪活动,经查证属实的;
(三)有发明创造或者重大技术革新的;
(四)在日常生产、生活中舍己救人的;
(五)在抗御自然灾害或者排除重大事故中,有突出表现的;
(六)对国家和社会有其他重大贡献的。
减刑以后实际执行的刑期不能少于下列期限:
(一) 判处管制、拘役、有期徒刑的,不能少于原判刑期的二分之一 ;
(二) 判处无期徒刑的,不能少于十三年 ;
(三)人民法院依照本法第五十条第二款规定
限制减刑
的死刑缓期执行的犯罪分子,缓期执行期满后依法减为
无期
徒刑的,不能少于
二十五年
,缓期执行期满后依法减为二十五年
有期徒刑
的,不能少于
二十年
。
命题分析
减刑的最低服刑期限必须牢记。
第七十九条 〔减刑程序〕 对于犯罪分子的减刑,由执行机关向 中级以上人民法院 提出减刑建议书。人民法院应当组成合议庭进行审理,对确有悔改或者立功事实的,裁定予以减刑。非经法定程序不得减刑。
第八十条 〔无期徒刑减刑的刑期计算〕 无期徒刑减为有期徒刑的刑期,从裁定减刑之日起计算。
第八十一条 〔假释的适用条件〕 被判处有期徒刑的犯罪分子,执行原判刑期二分之一以上,被判处无期徒刑的犯罪分子,实际执行十三年以上,如果认真遵守监规,接受教育改造,确有悔改表现,没有再犯罪的危险的,可以假释。如果有特殊情况,经最高人民法院核准,可以不受上述执行刑期的限制。
对累犯以及因故意杀人、强奸、抢劫、绑架、放火、爆炸、投放危险物质或者有组织的暴力性犯罪被判处十年以上有期徒刑、无期徒刑的犯罪分子,不得假释。
对犯罪分子决定假释时,应当考虑其假释后对所居住社区的影响。 [4]
命题分析
1.掌握第1款中假释的最低服刑期限。
2.不得假释的:(1)累犯,无刑期限制。(2)其他7个罪和有组织的暴力性犯罪,单独一罪被判处10年以上或者这些罪中的数罪合并被判处10年以上的,都不得假释。例如,强奸8年加盗窃4年,合并11年,可以假释;强奸8年加抢劫4年,合并11年,不得假释。
第八十二条 〔假释的程序〕 对于犯罪分子的假释,依照本法第七十九条规定的程序进行。非经法定程序不得假释。
第八十三条 〔假释的考验期限〕 有期徒刑的假释考验期限,为 没有执行完毕的刑期 ;无期徒刑的假释考验期限为 十年 。
假释考验期限,从 假释之日起计算 。
命题分析
1.如果无期徒刑被减为有期徒刑,则假释考验期限为剩余刑期。
2.假释考验期限,从假释之日起计算,而不是次日起计算。
第八十四条 〔假释犯应遵守的规定〕 被宣告假释的犯罪分子,应当遵守下列规定:
(一)遵守法律、行政法规,服从监督;
(二)按照监督机关的规定报告自己的活动情况;
(三)遵守监督机关关于会客的规定;
(四)离开所居住的市、县或者迁居,应当报经监督机关批准。
第八十五条 〔假释考验及其积极后果〕
对假释的犯罪分子,在假释考验期限内,依法实行社区矫正,如果没有本法第八十六条规定的情形,假释考验期满,就认为原判刑罚已经执行完毕,并公开予以宣告。
命题分析
1.必须接受社区矫正。
2.假释考验期满,就认为原判刑罚已经执行完毕,这样,假释考验期满再犯罪的就有可能构成累犯。非常重要!
第八十六条 〔假释的撤销及其处理〕 被假释的犯罪分子,在假释考验期限内犯新罪,应当撤销假释,依照本法第七十一条的规定实行数罪并罚。
在假释考验期限内,发现被假释的犯罪分子在判决宣告以前还有其他罪没有判决的,应当撤销假释,依照本法第七十条的规定实行数罪并罚。
被假释的犯罪分子,在假释考验期限内,有违反法律、行政法规或者国务院有关部门关于假释的监督管理规定的行为,尚未构成新的犯罪的,应当依照法定程序撤销假释,收监执行未执行完毕的刑罚。
命题分析
1.在假释考验期内犯新罪的,包括在考验期内犯罪,但是期满才发现的;漏罪则只包括在考验期内发现的。如果考验期满才发现漏罪,则不能撤销假释,只处理漏罪即可。
2.数罪并罚时,新罪先减后并,漏罪先并后减。
相关法条
《最高人民法院关于办理减刑、假释案件具体应用法律的规定》
为确保依法公正办理减刑、假释案件,依据《中华人民共和国刑法》《中华人民共和国刑事诉讼法》《中华人民共和国监狱法》和其他法律规定,结合司法实践,制定本规定。
第一条 减刑、假释是激励罪犯改造的刑罚制度,减刑、假释的适用应当贯彻宽严相济刑事政策,最大限度地发挥刑罚的功能,实现刑罚的目的。
第二条 对于罪犯符合刑法第七十八条第一款规定“可以减刑”条件的案件,在办理时应当综合考察罪犯犯罪的性质和具体情节、社会危害程度、原判刑罚及生效裁判中 财产性判项的履行情况 、交付执行后的一贯表现等因素。
命题分析
本规定非常强调罪犯履行财产性判项的情况。
第三条 “确有悔改表现”是指同时具备以下条件:
(一)认罪悔罪;
(二)遵守法律法规及监规,接受教育改造;
(三)积极参加思想、文化、职业技术教育;
(四)积极参加劳动,努力完成劳动任务。
对职务犯罪、破坏金融管理秩序和金融诈骗犯罪、组织(领导、参加、包庇、纵容)黑社会性质组织犯罪等罪犯,不积极退赃、协助追缴赃款赃物、赔偿损失,或者服刑期间利用个人影响力和社会关系等不正当手段意图获得减刑、假释的,不认定其“确有悔改表现”。
罪犯在刑罚执行期间的申诉权利应当依法保护,对其 正当申诉 不能不加分析地认为是不认罪悔罪。
第四条 具有下列情形之一的,可以认定为有“立功表现”:
(一)阻止他人实施犯罪活动的;
(二)检举、揭发监狱内外犯罪活动,或者提供重要的破案线索,经查证属实的;
(三)协助司法机关抓捕其他犯罪嫌疑人的;
(四)在生产、科研中进行技术革新,成绩突出的;
(五)在抗御自然灾害或者排除重大事故中,表现积极的;
(六)对国家和社会有其他较大贡献的。
第(四)项、第(六)项中的技术革新或者其他较大贡献应当由罪犯在刑罚执行期间独立或者为主完成,并经省级主管部门确认。
第五条 具有下列情形之一的,应当认定为有“重大立功表现”:
(一)阻止他人实施重大犯罪活动的;
(二)检举监狱内外重大犯罪活动,经查证属实的;
(三)协助司法机关抓捕其他重大犯罪嫌疑人的;
(四)有发明创造或者重大技术革新的;
(五)在日常生产、生活中舍己救人的;
(六)在抗御自然灾害或者排除重大事故中,有突出表现的;
(七)对国家和社会有其他重大贡献的。
第(四)项中的发明创造或者重大技术革新应当是罪犯在刑罚执行期间独立或者为主完成并经国家主管部门确认的发明专利,且不包括实用新型专利和外观设计专利;第(七)项中的其他重大贡献应当由罪犯在刑罚执行期间独立或者为主完成,并经国家主管部门确认。
第六条 被判处有期徒刑的罪犯减刑起始时间为:不满五年有期徒刑的,应当执行一年以上方可减刑;五年以上不满十年有期徒刑的,应当执行一年六个月以上方可减刑;十年以上有期徒刑的,应当执行二年以上方可减刑。有期徒刑减刑的起始时间自判决执行之日起计算。
确有悔改表现或者有立功表现的,一次减刑不超过九个月有期徒刑;确有悔改表现并有立功表现的,一次减刑不超过一年有期徒刑;有重大立功表现的,一次减刑不超过一年六个月有期徒刑;确有悔改表现并有重大立功表现的,一次减刑不超过二年有期徒刑。
被判处不满十年有期徒刑的罪犯,两次减刑间隔时间不得少于一年;被判处十年以上有期徒刑的罪犯,两次减刑间隔时间不得少于一年六个月。减刑间隔时间不得低于上次减刑减去的刑期。
罪犯有重大立功表现的,可以不受上述减刑起始时间和间隔时间的限制。
第七条 对符合减刑条件的职务犯罪罪犯,破坏金融管理秩序和金融诈骗犯罪罪犯,组织、领导、参加、包庇、纵容黑社会性质组织犯罪罪犯,危害国家安全犯罪罪犯,恐怖活动犯罪罪犯,毒品犯罪集团的首要分子及毒品再犯,累犯, 确有履行能力而不履行或者不全部履行生效裁判中财产性判项的罪犯 ,被判处十年以下有期徒刑的,执行二年以上方可减刑,减刑幅度应当比照本规定第六条从严掌握,一次减刑不超过一年有期徒刑,两次减刑之间应当间隔一年以上。
对被判处十年以上有期徒刑的前款罪犯,以及因故意杀人、强奸、抢劫、绑架、放火、爆炸、投放危险物质或者有组织的暴力性犯罪被判处十年以上有期徒刑的罪犯,数罪并罚且其中两罪以上被判处十年以上有期徒刑的罪犯,执行二年以上方可减刑,减刑幅度应当比照本规定第六条从严掌握,一次减刑不超过一年有期徒刑,两次减刑之间应当间隔一年六个月以上。
罪犯有重大立功表现的,可以不受上述减刑起始时间和间隔时间的限制 。
第八条 被判处无期徒刑的罪犯在刑罚执行期间,符合减刑条件的,执行二年以上,可以减刑。减刑幅度为:确有悔改表现或者有立功表现的,可以减为二十二年有期徒刑;确有悔改表现并有立功表现的,可以减为二十一年以上二十二年以下有期徒刑;有重大立功表现的,可以减为二十年以上二十一年以下有期徒刑;确有悔改表现并有重大立功表现的,可以减为十九年以上二十年以下有期徒刑。无期徒刑罪犯减为有期徒刑后再减刑时,减刑幅度依照本规定第六条的规定执行。两次减刑间隔时间不得少于二年。
罪犯有重大立功表现的,可以不受上述减刑起始时间和间隔时间的限制。
第九条 对被判处无期徒刑的职务犯罪罪犯,破坏金融管理秩序和金融诈骗犯罪罪犯,组织、领导、参加、包庇、纵容黑社会性质组织犯罪罪犯,危害国家安全犯罪罪犯,恐怖活动犯罪罪犯,毒品犯罪集团的首要分子及毒品再犯,累犯以及因故意杀人、强奸、抢劫、绑架、放火、爆炸、投放危险物质或者有组织的暴力性犯罪的罪犯, 确有履行能力而不履行或者不全部履行生效裁判中财产性判项的罪犯 ,数罪并罚被判处无期徒刑的罪犯,符合减刑条件的,执行三年以上方可减刑,减刑幅度应当比照本规定第八条从严掌握,减刑后的刑期最低不得少于二十年有期徒刑;减为有期徒刑后再减刑时,减刑幅度比照本规定第六条从严掌握,一次不超过一年有期徒刑,两次减刑之间应当间隔二年以上。
罪犯有重大立功表现的,可以不受上述减刑起始时间和间隔时间的限制。
第十条 被判处死刑缓期执行的罪犯减为无期徒刑后,符合减刑条件的,执行三年以上方可减刑。减刑幅度为:确有悔改表现或者有立功表现的,可以减为二十五年有期徒刑;确有悔改表现并有立功表现的,可以减为二十四年以上二十五年以下有期徒刑;有重大立功表现的,可以减为二十三年以上二十四年以下有期徒刑;确有悔改表现并有重大立功表现的,可以减为二十二年以上二十三年以下有期徒刑。
被判处死刑缓期执行的罪犯减为有期徒刑后再减刑时,比照本规定第八条的规定办理。
第十一条 对被判处死刑缓期执行的职务犯罪罪犯,破坏金融管理秩序和金融诈骗犯罪罪犯,组织、领导、参加、包庇、纵容黑社会性质组织犯罪罪犯,危害国家安全犯罪罪犯,恐怖活动犯罪罪犯,毒品犯罪集团的首要分子及毒品再犯,累犯以及因故意杀人、强奸、抢劫、绑架、放火、爆炸、投放危险物质或者有组织的暴力性犯罪的罪犯, 确有履行能力而不履行或者不全部履行生效裁判中财产性判项的罪犯 ,数罪并罚被判处死刑缓期执行的罪犯,减为无期徒刑后,符合减刑条件的,执行三年以上方可减刑,一般减为二十五年有期徒刑,有立功表现或者重大立功表现的,可以比照本规定第十条减为二十三年以上二十五年以下有期徒刑;减为有期徒刑后再减刑时,减刑幅度比照本规定第六条从严掌握,一次不超过一年有期徒刑,两次减刑之间应当间隔二年以上。
第十二条 被判处死刑缓期执行的罪犯 经过一次或者几次减刑后,其实际执行的刑期不得少于 十五年 ,死刑缓期执行期间 不包括在内 。
死刑缓期执行罪犯在缓期执行期间不服从监管、抗拒改造,尚未构成犯罪的,在减为无期徒刑后再减刑时应当适当从严。
第十三条 被限制减刑的死刑缓期执行罪犯,减为无期徒刑后,符合减刑条件的,执行五年以上方可减刑。减刑间隔时间和减刑幅度依照本规定第十一条的规定执行。
第十四条 被限制减刑的死刑缓期执行罪犯,减为有期徒刑后再减刑时,一次减刑不超过六个月有期徒刑,两次减刑间隔时间不得少于二年。有重大立功表现的,间隔时间可以适当缩短,但一次减刑不超过一年有期徒刑。
第十五条 对被判处终身监禁的罪犯,在死刑缓期执行期满依法减为无期徒刑的裁定中, 应当明确终身监禁,不得再减刑或者假释 。
第十六条 被判处管制、拘役的罪犯,以及判决生效后剩余刑期不满二年有期徒刑的罪犯,符合减刑条件的,可以酌情减刑,减刑起始时间可以适当缩短,但实际执行的刑期不得少于原判刑期的二分之一。
第十七条 被判处有期徒刑罪犯减刑时, 对附加剥夺政治权利的期限可以酌减 。酌减后剥夺政治权利的期限,不得少于一年。
被判处死刑缓期执行、无期徒刑的罪犯减为有期徒刑时,应当将附加剥夺政治权利的期限减为七年以上十年以下,经过一次或者几次减刑后, 最终剥夺政治权利的期限不得少于三年 。
第十八条 被判处拘役或者三年以下有期徒刑,并宣告缓刑的罪犯,一般不适用减刑。
前款规定的罪犯在缓刑考验期内有重大立功表现的,可以参照刑法第七十八条的规定予以减刑,同时应当依法缩减其缓刑考验期。缩减后,拘役的缓刑考验期限不得少于二个月,有期徒刑的缓刑考验期限不得少于一年。
第十九条 对在报请减刑前的服刑期间不满十八周岁,且所犯罪行不属于刑法第八十一条第二款规定情形的罪犯,认罪悔罪,遵守法律法规及监规,积极参加学习、劳动,应当视为确有悔改表现。
对上述罪犯减刑时,减刑幅度可以适当放宽,或者减刑起始时间、间隔时间可以适当缩短,但放宽的幅度和缩短的时间不得超过本规定中相应幅度、时间的三分之一。
第二十条 老年罪犯、患严重疾病罪犯或者身体残疾罪犯减刑时,应当主要考察其认罪悔罪的实际表现。
对基本丧失劳动能力,生活难以自理的上述罪犯减刑时,减刑幅度可以适当放宽,或者减刑起始时间、间隔时间可以适当缩短,但放宽的幅度和缩短的时间不得超过本规定中相应幅度、时间的三分之一。
第二十一条 被判处有期徒刑、无期徒刑的罪犯在刑罚执行期间又故意犯罪,新罪被判处有期徒刑的,自新罪判决确定之日起三年内不予减刑;新罪被判处无期徒刑的,自新罪判决确定之日起四年内不予减刑。
罪犯在死刑缓期执行期间又故意犯罪,未被执行死刑的,死刑缓期执行的期间重新计算,减为无期徒刑后,五年内不予减刑。
被判处死刑缓期执行罪犯减刑后,在刑罚执行期间又故意犯罪的,依照第一款规定处理。
第二十二条 办理假释案件,认定“没有再犯罪的危险”,除符合刑法第八十一条规定的情形外,还应当根据犯罪的具体情节、原判刑罚情况,在刑罚执行中的一贯表现,罪犯的年龄、身体状况、性格特征,假释后生活来源以及监管条件等因素综合考虑。
第二十三条 被判处有期徒刑的罪犯假释时,执行原判刑期二分之一的时间,应当从判决 执行之日 起计算,判决执行以前先行羁押的,羁押一日 折抵 刑期一日。
被判处无期徒刑的罪犯假释时, 刑法中关于实际执行刑期不得少于十三年的时间,应当从判决生效之日起计算。判决生效以前先行羁押的时间不予折抵 。
被判处死刑缓期执行的罪犯减为无期徒刑或者有期徒刑后,实际执行 十五年 以上,方可假释, 该实际执行时间应当从死刑缓期执行期满之日起计算 。死刑缓期执行期间不包括在内,判决确定以前先行羁押的时间不予折抵。
命题分析
本条的规定是考生们非常想知道的。请详细掌握执行期限的起算时间。
第二十四条 刑法第八十一条第一款规定的“特殊情况”,是指有国家政治、国防、外交等方面特殊需要的情况。
第二十五条 对累犯以及因故意杀人、强奸、抢劫、绑架、放火、爆炸、投放危险物质或者有组织的暴力性犯罪 被判处十年以上有期徒刑、无期徒刑的罪犯,不得假释 。
因前款情形和犯罪被判处死刑缓期执行的罪犯, 被减为无期徒刑、有期徒刑后,也不得假释 。
命题分析
这是考生们经常问的问题。不得被假释的,即使减刑了,也不得被假释。
第二十六条 对下列罪犯适用假释时 可以依法从宽 掌握:
(一)过失犯罪的罪犯、中止犯罪的罪犯、被胁迫参加犯罪的罪犯;
(二)因防卫过当或者紧急避险过当而被判处有期徒刑以上刑罚的罪犯;
(三)犯罪时未满十八周岁的罪犯;
(四)基本丧失劳动能力、生活难以自理,假释后生活确有着落的老年罪犯、患严重疾病罪犯或者身体残疾罪犯;
(五)服刑期间改造表现特别突出的罪犯;
(六)具有其他可以从宽假释情形的罪犯。
罪犯既符合法定减刑条件,又符合法定假释条件的,可以优先适用假释 。
第二十七条 对于生效裁判中有财产性判项,罪犯确有履行能力而不履行或者不全部履行的,不予假释。
第二十八条 罪犯减刑后又假释的,间隔时间不得少于一年;对一次减去一年以上有期徒刑后,决定假释的,间隔时间不得少于一年六个月。
罪犯减刑后余刑不足二年,决定假释的,可以适当缩短间隔时间。
第二十九条 罪犯在假释考验期内违反法律、行政法规或者国务院有关部门关于假释的监督管理规定的,作出假释裁定的人民法院,应当在收到报请机关或者检察机关撤销假释建议书后及时审查,作出是否撤销假释的裁定,并送达报请机关,同时抄送人民检察院、公安机关和原刑罚执行机关。
罪犯在逃的,撤销假释裁定书可以作为对罪犯进行追捕的依据。
第三十条 依照刑法第八十六条规定 被撤销假释的罪犯,一般不得再假释 。但依照该条第二款被撤销假释的罪犯,如果罪犯对 漏罪 曾作如实供述但原判未予认定,或者漏罪系其自首,符合假释条件的, 可以再假释 。
被撤销假释的罪犯,收监后符合减刑条件的,可以减刑,但减刑起始时间自收监之日起计算。
第三十一条 年满八十周岁、身患疾病或者生活难以自理、没有再犯罪危险的罪犯,既符合减刑条件,又符合假释条件的,优先适用假释 ;不符合假释条件的,参照本规定第二十条有关的规定从宽处理。
第三十二条 人民法院按照审判监督程序重新审理的案件,裁定维持原判决、裁定的,原减刑、假释裁定继续有效。
再审裁判改变原判决、裁定的,原减刑、假释裁定自动失效,执行机关应当及时报请有管辖权的人民法院重新作出是否减刑、假释的裁定。重新作出减刑裁定时,不受本规定有关减刑起始时间、间隔时间和减刑幅度的限制。重新裁定时应综合考虑各方面因素,减刑幅度不得超过原裁定减去的刑期总和。
再审改判为死刑缓期执行或者无期徒刑的,在新判决减为有期徒刑之时,原判决已经实际执行的刑期一并扣减。
再审裁判宣告无罪的,原减刑、假释裁定自动失效。
第三十三条 罪犯被裁定 减刑后 ,刑罚执行期间因故意犯罪而数罪并罚时, 经减刑裁定减去的刑期不计入已经执行的刑期 。原判死刑缓期执行减为无期徒刑、有期徒刑,或者无期徒刑减为有期徒刑的裁定继续有效。
第三十四条 罪犯被裁定减刑后,刑罚执行期间 因发现漏罪 而数罪并罚的,原减刑裁定 自动失效 。如漏罪系罪犯 主动交代的 ,对其原减去的刑期,由执行机关报请有管辖权的人民法院重新作出减刑裁定, 予以确认 ;如漏罪系有关机关发现或者他人 检举揭发的 ,由执行机关报请有管辖权的人民法院,在原减刑裁定减去的刑期总和之内, 酌情重新裁定 。
命题分析
1.如果刑罚执行期间因故意犯罪而数罪并罚,则原减刑裁定无效。例如,原来判了10年,裁定减刑2年,罪犯本来只需要服刑8年,现在,这2年就无效了,仍然要服刑10年。
2.如果是因为漏罪而数罪并罚的,分为两种情况:如果是罪犯主动交代的,则原减刑裁定可以被确认(全部有效);如果不是其主动交代的,则重新裁定(部分有效)。例如,原来共减刑3年,可能重新裁定被减刑2年。
第三十五条 被判处死刑缓期执行的罪犯,在死刑缓期执行期内被发现漏罪,依据刑法第七十条规定数罪并罚,决定执行死刑缓期执行的,死刑缓期执行期间自新判决确定之日起计算,已经执行的死刑缓期执行期间计入新判决的死刑缓期执行期间内,但漏罪被判处死刑缓期执行的除外。
第三十六条 被判处死刑缓期执行的罪犯,在死刑缓期执行 期满后被发现漏罪 ,依据刑法第七十条规定数罪并罚,决定执行死刑缓期执行的,交付执行时对罪犯 实际执行无期徒刑 ,死缓考验期不再执行,但漏罪被判处死刑缓期执行的除外。
在无期徒刑减为有期徒刑时,前罪死刑缓期执行减为无期徒刑之日起至新判决生效之日止已经实际执行的刑期,应当计算在减刑裁定决定执行的刑期以内。
原减刑裁定减去的刑期依照本规定第三十四条处理。
第三十七条 被判处无期徒刑的罪犯在减为有期徒刑后因发现漏罪,依据刑法第七十条规定数罪并罚,决定执行无期徒刑的,前罪无期徒刑生效之日起至新判决生效之日止已经实际执行的刑期,应当在新判决的无期徒刑减为有期徒刑时,在减刑裁定决定执行的刑期内扣减。
无期徒刑罪犯减为有期徒刑后因发现漏罪判处三年有期徒刑以下刑罚,数罪并罚决定执行无期徒刑的,在新判决生效后执行一年以上,符合减刑条件的,可以减为有期徒刑,减刑幅度依照本规定第八条、第九条的规定执行。
原减刑裁定减去的刑期依照本规定第三十四条处理。
第三十八条 人民法院作出的刑事判决、裁定发生法律效力后,在依照刑事诉讼法第二百五十三条、第二百五十四条的规定将罪犯交付执行刑罚时,如果生效裁判中有财产性判项,人民法院应当将反映财产性判项执行、履行情况的有关材料一并随案移送刑罚执行机关。罪犯在服刑期间本人履行或者其亲属代为履行生效裁判中财产性判项的,应当及时向刑罚执行机关报告。刑罚执行机关报请减刑时应随案移送以上材料。
人民法院办理减刑、假释案件时,可以向原一审人民法院核实罪犯履行财产性判项的情况。原一审人民法院应当出具相关证明 。
刑罚执行期间,负责办理减刑、假释案件的人民法院可以协助原一审人民法院执行生效裁判中的财产性判项 。
第三十九条 本规定所称“老年罪犯”,是指报请减刑、假释时年满六十五周岁的罪犯。
本规定所称“患严重疾病罪犯”,是指因患有重病,久治不愈,而不能正常生活、学习、劳动的罪犯。
本规定所称“身体残疾罪犯”,是指因身体有肢体或者器官残缺、功能不全或者丧失功能,而基本丧失生活、学习、劳动能力的罪犯,但是罪犯犯罪后自伤致残的除外。
对刑罚执行机关提供的证明罪犯患有严重疾病或者有身体残疾的证明文件,人民法院应当审查,必要时可以委托有关单位重新诊断、鉴定。
第四十条 本规定所称“判决执行之日”,是指罪犯实际送交刑罚执行机关之日。
本规定所称“减刑间隔时间”,是指前一次减刑裁定送达之日起至本次减刑报请之日止的期间。
第四十一条 本规定所称“财产性判项”是指判决罪犯承担的附带民事赔偿义务判项,以及追缴、责令退赔、罚金、没收财产等判项。
第四十二条 本规定自2017年1月1日起施行。以前发布的司法解释与本规定不一致的,以本规定为准。
《最高人民法院关于办理减刑、假释案件具体应用法律的补充规定》
为准确把握宽严相济刑事政策,严格执行《最高人民法院关于办理减刑、假释案件具体应用法律的规定》,现对《中华人民共和国刑法修正案(九)》施行后,依照刑法分则第八章贪污贿赂罪判处刑罚的原具有国家工作人员身份的罪犯的减刑、假释补充规定如下:
第一条 对拒不认罪悔罪的,或者确有履行能力而不履行或者不全部履行生效裁判中财产性判项的,不予假释,一般不予减刑。
第二条 被判处十年以上有期徒刑,符合减刑条件的,执行三年以上方可减刑;被判处不满十年有期徒刑,符合减刑条件的,执行二年以上方可减刑。
确有悔改表现或者有立功表现的,一次减刑不超过六个月有期徒刑;确有悔改表现并有立功表现的,一次减刑不超过九个月有期徒刑;有重大立功表现的,一次减刑不超过一年有期徒刑。
被判处十年以上有期徒刑的,两次减刑之间应当间隔二年以上;被判处不满十年有期徒刑的,两次减刑之间应当间隔一年六个月以上。
第三条 被判处无期徒刑,符合减刑条件的,执行四年以上方可减刑。
确有悔改表现或者有立功表现的,可以减为二十三年有期徒刑;确有悔改表现并有立功表现的,可以减为二十二年以上二十三年以下有期徒刑;有重大立功表现的,可以减为二十一年以上二十二年以下有期徒刑。
无期徒刑减为有期徒刑后再减刑时,减刑幅度比照本规定第二条的规定执行。两次减刑之间应当间隔二年以上。
第四条 被判处死刑缓期执行的,减为无期徒刑后,符合减刑条件的,执行四年以上方可减刑。
确有悔改表现或者有立功表现的,可以减为二十五年有期徒刑;确有悔改表现并有立功表现的,可以减为二十四年六个月以上二十五年以下有期徒刑;有重大立功表现的,可以减为二十四年以上二十四年六个月以下有期徒刑。
减为有期徒刑后再减刑时,减刑幅度比照本规定第二条的规定执行。两次减刑之间应当间隔二年以上。
第五条 罪犯有重大立功表现的,减刑时可以不受上述起始时间和间隔时间的限制。
第六条 对本规定所指贪污贿赂罪犯适用假释时,应当从严掌握。
第七条 本规定自2019年6月1日起施行。此前发布的司法解释与本规定不一致的,以本规定为准。
第八十七条 〔追诉时效期限〕 犯罪经过下列期限不再追诉:
(一)法定最高刑为 不满 五年有期徒刑的,经过五年;
(二)法定最高刑为五年以上 不满 十年有期徒刑的,经过十年;
(三)法定最高刑为十年 以上 有期徒刑的,经过十五年;
(四)法定最高刑为 无期徒刑、死刑的 ,经过二十年。如果二十年以后认为必须追诉的,须报请 最高人民检察院核准 。
命题分析
1.法定最高刑为2年以下、3年以下有期徒刑的,经过5年;5年以下有期徒刑的,经过10年;7年以下有期徒刑的,经过10年;10年以下有期徒刑的,经过15年。
2.只有法定最高刑为无期徒刑、死刑的,才有可能报请最高人民检察院核准。
第八十八条 〔追诉期限的延长〕 在人民检察院、公安机关、国家安全机关 立案侦查 或者在人民法院 受理案件 以后, 逃避侦查或者审判的 , 不受 追诉期限的限制。
被害人 在追诉期限内 提出控告,人民法院、人民检察院、公安机关 应当 立案而不予立案的,不受追诉期限的限制。
命题分析
1.立案侦查是对具体的人立案侦查。如果公安机关一直没有锁定犯罪嫌疑人,即使犯罪嫌疑人逃往外地,也不能认为其逃避侦查或者审判。
2.如果被害人在追诉期限届满以后才提出控告,司法机关不立案的,不得再追诉。
第八十九条 〔追诉期限的计算与中断〕 追诉期限从犯罪之日起计算;犯罪行为有连续或者继续状态的,从犯罪行为终了之日起计算。
在追诉期限以内又犯罪的,前罪追诉的期限从犯后罪之日起计算。
命题分析
1.如果甲非法拘禁乙15年,则对其追诉期限从犯罪结束之日(15年后)起计算。
2.如果是共同犯罪的,追诉期限根据各自的犯罪情节可能被判处的刑罚分别确定。
第九十条 〔民族自治地方刑法适用的变通〕 民族自治地方不能全部适用本法规定的,可以由自治区或者省的人民代表大会根据当地民族的政治、经济、文化的特点和本法规定的基本原则,制定变通或者补充的规定,报请全国人民代表大会常务委员会批准施行。
第九十一条 〔公共财产的范围〕 本法所称公共财产,是指下列财产:
(一)国有财产;
(二)劳动群众集体所有的财产;
(三)用于扶贫和其他公益事业的社会捐助或者专项基金的财产。
在国家机关、国有公司、企业、集体企业和人民团体管理、使用或者运输中的私人财产,以公共财产论。
命题分析
在国有单位管理、使用或者运输中的私人财产,以公共财产论。推而广之,在他人合法管理下的本人财产视为他人的财产,本人窃取这种财产的,可以构成盗窃罪。
第九十二条 〔公民私人所有财产的范围〕 本法所称公民私人所有的财产,是指下列财产:
(一)公民的合法收入、储蓄、房屋和其他生活资料;
(二)依法归个人、家庭所有的生产资料;
(三)个体户和私营企业的合法财产;
(四)依法归个人所有的股份、股票、债券和其他财产。
第九十三条 〔国家工作人员的范围〕 本法所称国家工作人员,是指 国家机关中从事公务的人员 。
国有公司、企业、事业单位、人民团体中 从事公务 的人员和国家机关、国有公司、企业、事业单位 委派到非 国有公司、企业、事业单位、社会团体 从事公务 的人员,以及其他依照法律 从事公务 的人员,以国家工作人员论。
命题分析
1.国家工作人员包括四种。认定某人是否是国家工作人员的核心要素是“从事公务”。所以,国有医院的副院长在门诊出诊时,因为开药而收取药商回扣的,构成非国家工作人员受贿罪。
2.村基层组织成员在协助人民政府从事行政管理工作时是国家工作人员。
相关法条
《全国人民代表大会常务委员会关于〈中华人民共和国刑法〉第九十三条第二款的解释》
全国人民代表大会常务委员会讨论了村民委员会等村基层组织人员在从事哪些工作时属于刑法第九十三条第二款规定的“其他依照法律从事公务的人员”,解释如下:
村民委员会等村基层组织人员协助人民政府从事下列行政管理工作,属于刑法第九十三条第二款规定的“其他依照法律从事公务的人员”:
(一)救灾、抢险、防汛、优抚、扶贫、移民、救济款物的管理;
(二)社会捐助公益事业款物的管理;
(三)国有土地的经营和管理;
(四)土地征收、征用补偿费用的管理;
(五)代征、代缴税款;
(六)有关计划生育、户籍、征兵工作;
(七)协助人民政府从事的其他行政管理工作。
村民委员会等村基层组织人员从事前款规定的公务,利用职务上的便利,非法占有公共财物、挪用公款、索取他人财物或者非法收受他人财物,构成犯罪的,适用刑法第三百八十二条和第三百八十三条贪污罪、第三百八十四条挪用公款罪、第三百八十五条和第三百八十六条受贿罪的规定。
第九十四条 〔司法工作人员的范围〕 本法所称司法工作人员,是指有侦查、检察、审判、监管职责的工作人员。
第九十五条 〔重伤〕 本法所称重伤,是指有下列情形之一的伤害:
(一)使人肢体残废或者毁人容貌的;
(二)使人丧失听觉、视觉或者其他器官机能的;
(三)其他对于人身健康有重大伤害的。
第九十六条 〔违反国家规定之含义〕 本法所称违反国家规定,是指违反全国人民代表大会及其常务委员会制定的法律和决定,国务院制定的行政法规、规定的行政措施、发布的决定和命令。
第九十七条 〔首要分子的范围〕 本法所称首要分子,是指在犯罪集团或者聚众犯罪中起组织、策划、指挥作用的犯罪分子。
第九十八条 〔告诉才处理的含义〕 本法所称告诉才处理,是指被害人告诉才处理。如果被害人因受强制、威吓无法告诉的,人民检察院和被害人的近亲属也可以告诉。
第九十九条 〔以上、以下、以内之界定〕 本法所称以上、以下、以内,包括本数。
命题分析
本条非常重要,在计算各种期限时很有用。请注意“减轻处罚”的“以下”不含本数。
第一百条 〔前科报告制度〕 依法受过刑事处罚的人,在入伍、就业的时候,应当如实向有关单位报告自己曾受过刑事处罚,不得隐瞒。
犯罪的时候不满十八周岁被判处五年有期徒刑以下刑罚的人,免除前款规定的报告义务。
第一百零一条 〔总则的效力〕 本法总则适用于其他有刑罚规定的法律,但是 其他法律有特别规定的除外 。