



1.2 手机基础知识和元器件识别测量
第1步 点击手机桌面上的“设置”图标。
第2步 点击“通用”。
第3步 点击“关于本机”。
第4步 看型号,如图1-31所示。
图1-31 型号
型号MG5W2LL/A中斜杠“/”前的两位字母(图1-31中为LL)表示手机销售地区。
这两位字母代表的iPhone销售地区如下。
AB:埃及、约旦、沙特阿拉伯、阿拉伯联合酋长国
B:英国(有锁)、爱尔兰、马耳他
BG:保加利亚
BZ:巴西
C:加拿大(有锁)
CH:中国大陆(无锁)
CR:克罗地亚
CZ:捷克共和国
DN:德国(有锁)、荷兰
E:墨西哥
EE:爱沙尼亚
FB:肯尼亚、博茨瓦纳、喀麦隆、几内亚、马达加斯加、毛里求斯、法属西印度群岛、马里、象牙海岸、留尼汪岛、塞内加尔
FD:奥地利、列支敦士登、瑞士
GR:希腊
HN:印度
ID:印度尼西亚
J:日本(有锁)
KN:丹麦、挪威
KS:芬兰、瑞典
LA:哥伦比亚、委内瑞拉、尼加拉瓜、萨尔瓦多、多米尼加共和国、秘鲁、菲律宾、厄瓜多尔、巴拿马、危地马拉、尼日尔、克拉鲁
LE:阿根廷
LL:美国(有锁)
LT:立陶宛
LV:拉脱维亚
LZ:巴拉圭、乌拉圭
MG:匈牙利
MM:马其顿、黑山共和国
NF:法国(有锁)、比利时、卢森堡
PO:葡萄牙
PP:波兰
RO:罗马尼亚、摩尔多瓦
RS:俄罗斯
SL:斯洛伐克
SO:南非
T:意大利
TA:中国台湾
TH:泰国
TU:土耳其
X:澳大利亚(有锁)、新西兰
Y:西班牙
ZA:马来西亚、新加坡
ZP:中国香港(无锁)、中国澳门(无锁)
ZQ:牙买加
1. “ID锁”、“丢失模式”和“激活锁”
ID锁是iOS 7及更高版本系统下开启“查找我的iPhone”功能,在“查找我的iPhone”状态下刷机或者升级系统,需要重新激活绑定手机上Apple ID账号才能进入桌面的一个功能。最初它是以应用的形式出现的,在iOS 6之后又包含了“丢失模式”。在该模式下用户可以使用一个4位数密码锁住丢失的设备,并在锁住的屏幕上显示一个联系电话。在这种情况下,iPhone是不能使用的。
到了iOS 7之后,苹果公司对“查找我的iPhone”功能进行了全面升级,用户不需要单独下载应用,这项功能已经集成到“隐私”→“定位服务”→“查找我的iPhone”中。关闭“查找我的iPhone”或者擦除设备都需要输入Apple ID和密码。此外,如果没有正确的Apple ID和密码,是无法在开机状态下用iTunes刷固件的。即使通过DFU模式强行刷机,刷完后开机激活时仍需要输入Apple ID和密码。这一措施正是iOS 7之后新增的“激活锁”。
理论上来说,“查找我的iPhone”、Apple ID、“激活锁”串联起来的圆环就是iPhone和用户的保护神,对于iPhone窃贼则是一个挥之不去的幽灵,无论尝试怎样的方法,都不能让iPhone正常工作。
需要用户注意的是,如果从经销商手中购买了港版或者美版iPhone,则购买时手机已经被激活,等到恢复出厂设置或者关闭“查找我的iPhone”功能时会发现需要Apple ID和密码。
2. 网络锁
“网络锁”多见于境外签约手机,是手机网络提供商对于同充值卡一起捆绑销售的手机在软件上做的一个限制。因为价格中含有运营商的补贴,通常在运营商渠道购买的iPhone价格会比较便宜。运营商为了确保该补贴成本可以从话费中收回,会利用“网络锁”把该手机锁定在运营商网络内,使手机只能使用该运营商指定的SIM卡。这种锁定运营商网络的技术就是“网络锁”。
3. 白名单
手机有登录ID账号,但手机丢失后用户没有在另外的苹果设备上登录这个ID,也没有让丢失的手机开启丢失模式,这样手机就处于白名单中。捡到手机的人可以通过官方渠道解开这个设备。
4. 黑名单
黑名单就是手机开启了丢失模式,就不可能官方解锁了。
5. 官解
通过官方渠道解开iPhone。
6. 硬解
通过更换硬件解除iPhone的ID。
7. 卡贴
卡贴(见图1-32)是一层贴在SIM卡表面的电路膜,里面有小芯片,记录了各种运营商信息。卡贴与SIM卡大小一样,很薄,放在SIM卡的下方与之重合,一起插入SIM卡槽。
图1-32 卡贴实物图
8. “有锁”和“无锁”
“有锁”指的是“网络锁”,见前面“2.网络锁”。“无锁”手机也叫官方解锁版的手机。例如,官网、商城等销售的无锁版的iPhone以及港行iPhone虽然价格比较高,但是有一个好处就是可以使用任何一家运营商的SIM卡。不过应注意,港行iPhone只能使用移动和联通3G、4G网络,澳门版iPhone是移动、联通、电信三网通用。
有锁和无锁iPhone的区别如下:
(1)价格的区别。国外进来的有锁机相对无锁机便宜近千元,如此大的差价多少会有点让人动心。
(2)使用的区别。有锁版不能及时与官方最新系统同步升级,即使升级了也需要再次解锁。每次升级,手机中的一个文件,我们称之为“基带”也会升级,让手机无法识别以前的解锁和越狱程序,也无法降级;卡贴失效了还得去找新版系统的卡贴替换,而且卡贴也会比较耗电。无锁版的iPhone可选择任何一家运营商的SIM卡激活,随时随地刷机更新。
9. “黑解”、“激活”及“反锁”
iPhone联网激活的过程中,设备会将SN和IMEI及其他设备信息上传至苹果公司的服务器进行匹配和验证。成功匹配和验证后,iPhone将从服务器端下载激活资料。这份资料包含当地法律法规、合约所属的运营商等。例如,日本法律规定拍照时必须将声音开到最大,美国Verizon运营商出售的iPhone不锁网络。下载完激活资料后才会开启手机所需要支持的功能。这样大家就应该可以明白,为什么不同版本的iPhone刷相同的固件,但是刷机激活后每个版本所支持的功能、网络都不一样了吧。iPhone的恢复固件包含所有功能,只是在通过SN和IMEI验证后,才决定开启或关闭哪些功能。激活过程对应不同运营商的激活策略。
如果私自修改了下一次的激活策略,如修改成官网或者其他非合约机的策略,不就可以随意激活了吗?通过售后暂时更改IMEI的激活策略,或者以某种方式欺骗达到更改下一次激活策略的目的,让iPhone能够直接使用任意国内SIM卡通过服务器的认证,在一段时间内成为无锁机,这就是黑解。黑解很容易被苹果公司的服务器查出来,所以又产生了“反锁”。“反锁”就是苹果公司的服务器重新判定iPhone有锁。被判断有锁后,先不会影响手机的使用,但如果再次进入激活状态,连接苹果公司的服务器,就不会通过认证了。所以黑解后,需要注意的就是“不要抹除,不要刷机”!一旦iPhone被反锁了,只有买卡贴最实惠了。官解得花不少钱、时间又久。找一些淘宝店进行搜官解只怕又是黑解,等下次被锁,店家肯定又是百般推卸了。
10. 越狱
越狱是指开放用户的操作权限,获得iOS系统的完全控制、使用权限,使得用户可以随意擦写任何区域的运行状态。只有越狱成功后,iOS系统才可以安装和运行未经过官方认证的第三方程序、插件。
11. 恢复模式
恢复模式用来恢复iPhone的固件。在恢复模式下,屏幕上会显示iTunes和数据线图标,系统使用启动加载器(iBoot)来进行固件的恢复和升级。当在恢复模式下进行系统恢复或者升级时,iBoot会检测要升级的固件版本,以确保要升级的固件版本比当前系统的固件版本要新(版本号更高)。如果要升级的固件版本比系统当前安装的固件版本低,iBoot将会禁止固件的恢复。
12. DFU模式
DFU的全称是Development Firmware Upgrade。在DFU模式下,系统不会启动iBoot,可以下进行固件的升级、降级。
13. 搬板
搬板指把有问题的iPhone主板上的芯片搬到一块小料板上面。
14. 小料板
小料板是小工厂生产iPhone主板,上面只有贴片电阻、电容、电感等一些小元件,没有集成电路芯片,供搬板用。
15. 板机
板机是指使用搬过板的主板组装起来的手机。
16. “两网”和“三网”
通常说的“两网”就是支持中国移动、中国联通;“三网”就是支持中国移动、中国联通、中国电信,也就是支持全世界的网络,即全网通。
iPhone从iPhone 6到iPhone 8 Plus的板型结构差不多。
iPhone 7电路板的元器件功能标注如图1-33所示。
图1-33 iPhone 7电路板的元器件功能标注
iPhone 8 Plus电路板的元器件功能标注如图1-34所示。
图1-34 iPhone 8 Plus电路板的元器件功能标注
iPhone X和iPhone XS系列的电路板是双层结构。
iPhone X电路板的元器件功能标注如图1-35所示。
图1-35 iPhone X电路板的元器件功能标注
iPhone XS Max电路板的元器件功能标注如图1-36、图1-37所示。
图1-36 iPhone XS Max上层电路板的元器件功能标注
图1-37 iPhone XS Max下层电路板的元器件功能标注
1. CPU
手机中的CPU(中央处理器)就是手机的大脑,负责给手机其他部件发指令。CPU是手机的控制中心。经常说的手机慢、容易死机,其实都是受到CPU的影响。CPU快,手机反应速度就快。目前市面上iPhone的CPU主要有A8、A9、A10、A11、A12,如图1-38所示。A8用于iPhone 6和iPhone 6 Plus。A9用于iPhone 6S和iPhone 6S Plus。A10用于iPhone 7和iPhone 7 Plus。A11用于iPhone 8、iPhone 8 Plus和iPhone X。A12用于iPhone XS、iPhone XR和iPhone XS MAX。
图1-38 iPhone的CPU实物图
2. 内存、缓存、暂存
内存也叫缓存或暂存,是一种随机存储器(RAM)。在iPhone中,内存和CPU焊接在一起,外表看就是CPU的上层,也被称为上盖。
3. 硬盘、字库
iPhone的硬盘常被简称为NAND。NAND实际是指NAND闪存,是一种非易失性存储器,断电后仍能保存其中的数据。手机一般用它存储固定的手机系统、软件和字库等。
功能机时代,手机程序、控制信息、字库信息等常存储在一个专用的存储芯片里面,因为字库信息占据主要存储空间,所以习惯把该存储芯片称作字库芯片。
iPhone中常见硬盘的厂家有海力仕、东芝、闪迪等。各厂家硬盘容量识别如图1-39所示。
图1-39 硬盘容量识别
4. 电源芯片
电源芯片主要将手机电池电压转换为手机正常工作所需要的各种状态下的工作电压。目前手机主板需要的电流比较大,所以电源芯片需要Buck方式给手机提供大电流的工作电压。部分小电流的供电电源采用LDO(低压差线性稳压器)的方式供电。iPhone的应用部分和射频部分采用独立的电源芯片供电。应用部分的电源芯片即主电源芯片,如图1-40所示。射频部分的电源芯片即基带电源芯片,如图1-41所示。
图1-40 iPhone的主电源芯片实物图
图1-41 iPhone的基带电源芯片实物图
5. 基带芯片
基带(BaseBand,BB)芯片,也叫基带CPU。基带芯片负责合成即将发射的基带信号,或对接收到的基带信号进行解码:发射时,把音频信号、文字信息、图片信息编译成用来发射的基带码;接收时,把收到的基带码解译为音频信号、文字信息、图片信息。基带芯片内部包括基带CPU、信道编码器、数字信号处理器、调制解调器和接口模块等。基带芯片负责对射频部分电路进行控制和管理,包括定时控制、数字系统控制、射频控制、省电控制和人机接口控制等。iPhone前期主要采用高通基带芯片,如图1-42所示。从iPhone 7开始引入英特尔基带芯片(见图1-43),到iPhone XS、iPhone XS Max、iPhone XR就只使用英特尔基带芯片了。
图1-42 高通基带芯片实物图
图1-43 英特尔基带芯片实物图
6. 射频芯片
射频(Radio Frequency,RF)芯片也称中频芯片。在手机中,射频芯片主要负责信号的接收、发送、频率合成等。射频芯片内部包括接收通道和发射通道两大部分。射频芯片的一个接收通道支持相邻的多个频段和多种模式。iPhone常用WTR系列的射频芯片。射频芯片WTR3925如图1-44所示。
图1-44 射频芯片WTR3925实物图
7. 射频功率放大芯片
射频功率放大器(RF PA)是发射系统的主要部分。在射频发射的前级电路中,射频调制电路所产生的射频信号功率很小,需要经过一系列的放大并获得足够的射频功率以后,才能送到天线上辐射出去,所以必须采用射频功率放大器对射频信号进行功率放大。全网通iPhone支持的射频非常多,所以一台iPhone中会设计多个射频功率放大(功放)芯片(见图1-45),常见的有低频功放芯片、中频功放芯片、高频功放芯片等。
图1-45 iPhone的射频功率放大芯片实物图
8. 天线开关
手机天线开关的作用是切换天线的工作状态。手机信号的接收与发射共用一根天线。天线开关的作用是在发射信号时让信号发射出去,接收信号时让信号接收进来。开关的切换由基带CPU控制。
天线开关切换的是频段以及接收、发射状态。天线开关损坏会影响手机的信号,如出现无服务或者信号弱等故障。iPhone的天线开关芯片如图1-46所示。
图1-46 iPhone的天线开关芯片实物图
9. Wi-Fi芯片
Wi-Fi是Wireless Fidelity(无线保真)的缩写。Wi-Fi俗称无线宽带、无线网络。能够访问Wi-Fi网络的地方被称为热点。iPhone的Wi-Fi芯片(见图1-47)负责接收、发送手机Wi-Fi信息,一般位于手机背面的顶端位置。Wi-Fi芯片损坏会导致手机连接不上热点。
图1-47 iPhone的Wi-Fi芯片实物图
10. NFC芯片
近场通信(Near Field Communication,NFC)又称近距离无线通信,是一种短距离的高频无线通信技术。NFC技术使电子设备之间的距离在20cm内时,可以进行非接触式点对点数据传输、交换数据。这个技术由射频识别(RFID)演变而来,由飞利浦和索尼共同研制开发,其基础是RFID及互联技术。使用了NFC技术的设备可以在彼此靠近的情况下进行数据交换,通过在单一芯片上集成感应式读卡器、感应式卡片和点对点通信的功能,利用移动终端实现移动支付、电子票务、门禁、移动身份识别、防伪等应用。目前市面上的iPhone均支持NFC功能。iPhone的NFC芯片如图1-48所示。
图1-48 iPhone的NFC芯片实物图
11. 指南针芯片
指南针芯片是一个利用地球磁场的原理来工作的电子元器件。指南针是一种重要的导航工具,能够实时提供手机移动的方向,与手机上的加速器配合导航,对GPS信号进行有效补偿,做到“丢星不丢向”,以指示当前方向。iPhone的指南针芯片如图1-49所示。
图1-49 iPhone的指南针芯片实物图
12. 陀螺仪
陀螺仪是对物理偏转、倾斜时的转动角速度进行检测的装置。陀螺仪可以应用于手机游戏,以及与手机中的指南针芯片配合工作进行导航,还可以与手机上的摄像头配合使用进行防抖等。iPhone的陀螺仪芯片实物图如图1-50所示。
图1-50 iPhone的陀螺仪芯片实物图
13. 气压传感器
气压传感器是一种对气压强弱敏感的元器件。当手机处于不同海拔高度时,由于空气压力会降低或升高,因此可采用气压传感器测量并采集压力数据,并将数据传送给CPU,CPU根据压力值计算出海拔高度。iPhone的气压传感器实物图如图1-51所示。
图1-51 iPhone的气压传感器实物图
1. 万用表
在实际维修中,万用表主要用来测量电路中的电压值与二极体值(也常称对地值)。万用表分为指针万用表和数字万用表。数字万用表又分为手动挡的(见图1-52)与自动挡的(见图1-53)两种。
图1-52 手动挡数字万用表
图1-53 自动挡数字万用表
(1)用万用表测量电压
将数字万用表的功能旋钮拨到直流电压挡位,黑表笔接地(螺丝孔、铁壳),红表笔接被测点,直接读取屏幕上的数值。如果红、黑表笔接反,则显示负数,对实际值不会有影响,如图1-54所示。
图1-54 用数字万用表测量电压
(2)用万用表测量二极体值
将数字万用表的功能旋钮拨到二极管挡位,红表笔接地(具体可接螺丝孔、铁壳),黑表笔接被测点,直接读取屏幕上的数值,该值没有单位,如图1-55所示,二极体值为62(显示为0.062,维修叙述时都习惯扩大1000倍。全书同)。
图1-55 用数字万用表测量二极体值
(3)用万用表测量通路、断路
将数字万用表的功能旋钮调至二极管挡,红、黑表笔分别接两个被测点,如果屏幕上显示为0,则表示通路;如果显示OL,则表示断路,如图1-56所示。有时候也可以用蜂鸣挡
测量,可更加快速地判断通路、断路。
图1-56 万用表测量通路、断路
2. 可调直流稳压电源
可调直流稳压电源(常简称为可调电源)如图1-57所示。其按钮说明均已标明,不再阐述。
图1-57 可调直流稳压电源
1. 晶振
(1)晶振介绍
晶体振荡器简称晶振,可产生原始的时钟频率。晶振频率经过频率发生器倍频后就成了手机中各种不同的时钟频率,送到主板上各个设备中使设备正常工作。
(2)晶振的代号
晶振用字母Y表示。例如,图1-58中,Y2200表示主板上位置号为Y2200的晶振。
图1-58 晶振电路图形符号
(3)晶振的电路图形符号
晶振在电路图中使用的电路图形符号见图1-58。
(4)常见晶振
手机主板上常见的三种晶振实物图如图1-59所示。
32.768kHz晶振用于给主电源中的RTC(Real Time Clock,实时时钟)电路提供基准频率,再转为休眠时钟信号输出给主板的各个设备。例如,32.768kHz晶振损坏会导致休眠唤不醒、时间不准、时间不保存等故障,在不同手机中故障表现不一样。
24MHz晶振用于产生CPU的基准时钟频率,损坏会导致开机定电流无显示。
19.2MHz晶振用于给基带电源提供基准频率,由基带电源再输出给基带CPU、射频芯片提供工作时钟信号。
图1-59 手机主板上常见的三种晶振实物图
(5)晶振好坏的判断
① 使用示波器测量晶振两脚的波形和频率,与标示值对比,频率相同为好,不同为坏。
② 使用替换法判断晶振好坏。
(6)晶振更换的原则
晶振主要给各模块提供基准频率,不同位置工作所需要频率不一样,晶振损坏时必须使用同型号的晶振进行更换。
(7)晶振的应用电路
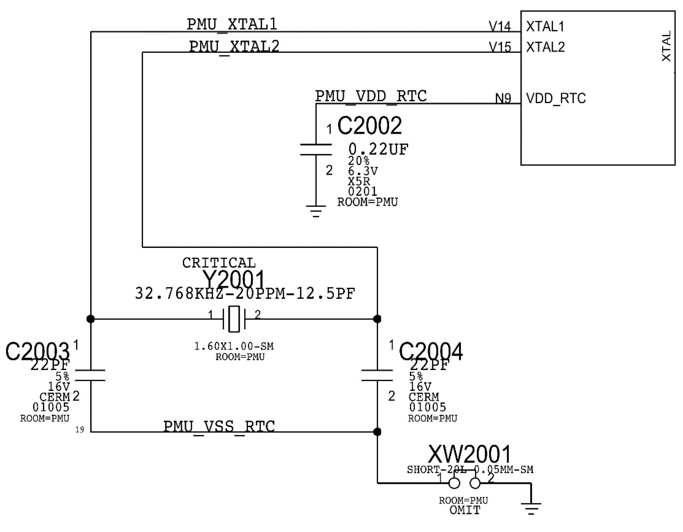
晶振的应用电路如图1-60所示。主电源芯片得到PP_VDD_MAIN主供电后,给32.768kHz晶振供电,晶振起振提供32.768kHz频率给主电源芯片实时时钟电路,让实时时钟电路工作,使手机日期、时间正常。
图1-60 晶振的应用电路
2. 电感
(1)电感介绍
电感器(电感线圈)是用绝缘导线(例如漆包线、纱包线等)绕制而成的,可储存能量,是电子电路中的常用元器件之一。电感量的单位是“亨利”(H)。电感在电学上的作用为通低频信号、隔高频信号、通直流电压、隔交流电压。这一特性刚好与电容相反。流过电感中的电流是不能突变的。
(2)电感的代号
电感用英文字母L表示,如L2000表示主板上位置号为L2000的电感。有的电感可用作熔断器,称为熔断电感,用FL表示。
(3)电感的电路图形符号
在手机中使用的电感有贴片电感和水泥电感线圈。其电路图形符号如图1-61所示。贴片电感一般用在小电流供电电路中起保护作用,如芯片供电、信号线上的熔断电感。水泥电感线圈多在供电电路中用于滤波、储能,如CPU供电、暂存供电、GPU供电电路中的电感。
图1-61 手机中使用的电感的电路图形符号
(4)常见电感
贴片电感(见图1-62(a))的外表是棕色的,常见于接口旁边和一些小电流供电电路上。水泥电感线圈(见图1-62(b))带有一个黑色外壳,常在CPU旁边,用于供电的滤波和储能。
图1-62 电感实物图
(5)判断电感好坏
判断电感好坏一般是测量两端是否相通。如图1-63所示,使用万用表的数字二极管挡或者蜂鸣挡,红、黑表笔轻轻搭在电感两端,显示数值为0表示电感正常,显示数值为无穷大表示电感开路。
图1-63 测量电感
(6)电感的替换原则
替换贴片小电感时可找外观大小相同的;有些电路上的贴片小电感,如果找不到合适的,也可用焊锡直连。水泥电感线圈一般要找相同大小、参数相同的替换。手机维修中,替换水泥电感线圈时,一般从料板的相同位置拆件替换。
(7)电感的应用电路
电感的应用电路如图1-64所示,主电源输出的PP1V8供电经过熔断电感FL3906改名为PP1V8_LCM_CONN给显示屏供电。如果装错屏或者屏有问题导致电流超过FL3906所能承受的电流后,FL3906会被烧开路以保护主电源芯片不被烧坏。
图1-64 电感的应用电路
3. 电阻
(1)电阻介绍
物质对电流的阻碍作用就叫该物质的电阻。电阻小的物质称为电导体,简称导体。电阻大的物质称为电绝缘体,简称绝缘体。用电阻材料制成的,有一定结构形式,能在电路中起限制电流通过作用的二端电子元件是电阻器(常简称为电阻)。用字母R表示电阻。电阻实物如图1-65所示。在电路图中,电阻用图1-66所示电路图形符号表示。电阻的基本单位是欧姆(ohm),简称欧,符号是Ω,比较大的单位有千欧(kΩ)、兆欧(MΩ)等。换算关系是1TΩ=1000GΩ、1GΩ=1000MΩ、1MΩ=1000kΩ、1kΩ=1000Ω。
图1-65 电阻实物
图1-66 电阻电路图形符号
(2)识别电阻阻值
手机主板中使用01005封装的电阻,在这种电阻的表面上没有任何标注,只能通过对应的位置图和电路图查看参数。图1-66中电阻的阻值为6.34kΩ。
(3)保护(熔断)电阻
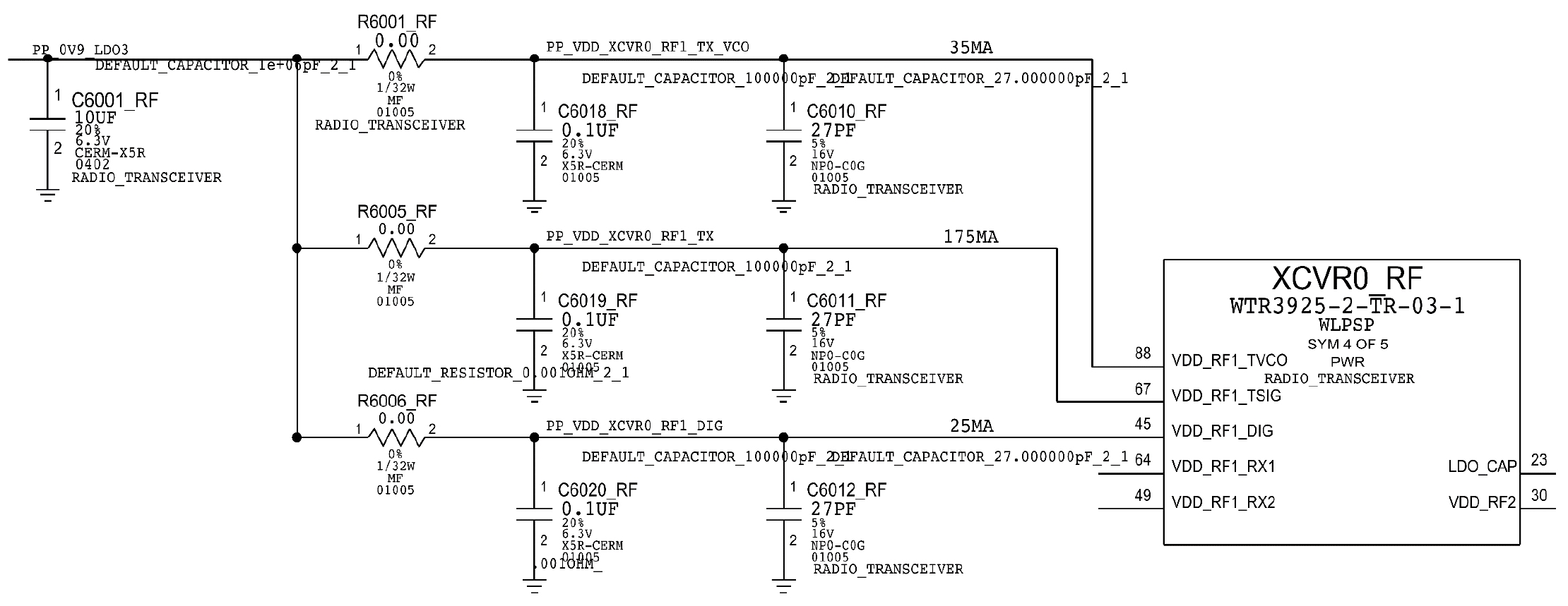
保护电阻的作用是保护电路中的主要元器件不被烧坏。保护电阻一般常见于主供电的供电电路中,阻值一般都在10Ω以下。
图1-67中,R6001_RF、R6005_RF、R6006_RF为保护电阻。基带电源输出的PP_0V9_LDO3供电通过R6001_RF、R6005_RF、R6006_RF电阻改名后,给大射频XCVR0_RF供电。当大射频XCVR0_RF负载过大或者短路时,通过电阻的电流变大,当超过电阻所能承受的范围时,电阻自燃,使电路开路,芯片供电断开,从而保护了基带电源。
图1-67 保护电阻应用电路
(4)上拉电阻
上拉电阻的作用是将不确定的信号上拉到高电平,增加信号电流,让信号能远距离、高速传输。图1-68中,R4701、R4702就是上拉电阻,I2C0总线的I2C0_AP_SCL、I2C0_AP_SDA信号经过电阻R4701、R4702上拉到PP1V8电压,增加信号电流,同时也有限流作用。
图1-68 上拉电阻应用电路
(5)下拉电阻
下拉电阻是将不确定的信号经过电阻后接地,用于设置信号的工作状态。图1-69中,PCIE_CAL_RES信号通过下拉电阻R5803_RF接地,设置基带CPU的PCIE总线模块的工作参数。如果电阻R5803_RF损坏,会导致基带CPU的PCIE模块的工作参数出错,基带无法与CPU通信,导致基带故障。
图1-69 下拉电阻应用电路
(6)判断电阻好坏
电阻的测量方法如图1-70所示,将数字万用表的功能旋钮调到欧姆挡,红、黑表笔分别搭在电阻的两端,显示屏上显示的数值为所测量电阻的阻值。如果测量数值与电阻标示值不一致,说明电阻已损坏。
图1-70 电阻的测量方法
注意:① 电阻损坏一般表现为阻值变大或为无穷大。
② 由于电阻的制作材料不同,电阻阻值会有一定误差,测量数值在误差范围之内的电阻属于好电阻。
③ 在电路板上测量时,所得阻值不是100%准确。需要准确测量时,一定要将电阻拆下来测量。
4. 电容
(1)电容介绍
电容是一种容纳电荷的元件,用字母C表示。电容具有充电和放电功能。电容两端电压不能突变。在手机主板电路中,电容主要用于供电滤波、信号耦合、谐振等。在电路图中,通常用图1-71所示电路图形符号来表示电容。电容实物如图1-72所示。
图1-71 电容电路图形符号
图1-72 电容实物
(2)滤波电容
为稳定各个芯片的工作电压,在电路中使用滤波电容将供电中的交流杂波滤除到地,使电压稳定输出。滤波电容必须有一脚接地。图1-73中的C1401、C1408、C1434、C1449是PP_CPU_VAR供电的滤波电容,用于将PP_CPU_VAR供电中的交流干扰成分滤除到地,保证PP_CPU_VAR电压稳定输出给CPU。如果这些电容损坏,输出电压就会有波动,导致CPU工作不稳定而出现死机故障。
图1-73 滤波电容应用电路
(3)耦合电容
耦合电容串联在信号电路中,用于隔离直流,并保证交流信号高速传输。在手机主板中,耦合电容通常应用在PCIE总线上,如硬盘与CPU之间的PCIE总线、Wi-Fi与CPU之间的PCIE总线、基带与CPU之间的PCIE总线。图1-74为耦合电容应用电路。
图1-74 耦合电容应用电路
(4)谐振电容
谐振电容主要协助晶振工作,分别接在晶振的两个引脚和地之间。晶振边上的电容就是谐振电容,如图1-75所示。谐振电容实物如图1-76所示。谐振电容的参数会影响晶振的频率和输出幅度,导致手机工作不稳定。
图1-75 谐振电容应用电路
图1-76 谐振电容实物
(5)判断电容好坏
目测电容外观有明显压伤、碎裂、氧化、腐蚀的必须要换。
测量使用数字万用表二极管挡,用两支表笔夹着电容两端:如果显示屏显示数值为无穷大,表示所测电容是好的;如果显示屏显示数值为0,表示电容短路;如果显示屏显示有数值,表示电容漏电。如果要准确判断,则需要使用电容表测量或者通过替换电容来判断。
(6)电容更换的原则
查看电路图找相同容量、耐压的电容进行更换。手机维修时,通常用相同拆件板上相同位置的拆件来更换。
5. 二极管
(1)二极管介绍
二极管是一种半导体器件,在iPhone电路图中常用字母D、ZD表示。二极管有两个极,分别是P极和N极。P极为正极,N极为负极。
二极管的电学特性是单向导通,电流只能从二极管正极流入,从负极流出。如果二极管的正极电压高于负极电压,则二极管导通,且内阻很小;如果二极管的正极电压低于负极电压,则二极管截止,且内阻极大或为无穷大。
(2)二极管电路图形符号
图1-77为二极管的电路图形符号,字母A的一端为正极,字母K的一端为负极。
图1-77 二极管的电路图形符号
(3)二极管实物极性区分
二极管实物图如图1-78所示,有打磨、黑色圈等标志的一端为负极,无标志的一端为正极。
图1-78 二极管实物图
(4)防静电二极管
防静电二极管分布于SIM卡卡槽、开机键、音量键、尾插接口的信号线上,防止其他设备或人体的静电进入主板导致主板损坏。图1-79为SIM卡时钟信号线上的防静电二极管。当人体静电进入SIM卡卡槽时,首先通过二极管DZ6904_RF到地,可有效防止基带CPU损坏。
图1-79 防静电二极管
(5)测量二极管好坏
① 将万用表的功能旋钮调到二极管挡。
② 红表笔接二极管正极,黑表笔接二极管负极,显示100~800数值。
③ 把表笔对调,红表笔接二极管负极,黑表笔接二极管正极,显示0L无穷大。
④ 如果测量数值为0,表示二极管短路;如果两次测量数值都为0L,表示二极管开路;如果两次测量都有数值,表示二极管被击穿了。
6. MOS管
(1)场效应晶体管介绍
场效应晶体管(Field Effect Transistor,FET)简称场效应管,在iPhone电路图中常用字母Q表示。场效应管属于电压控制器件,利用输入电压产生的电场效应来控制输出电流。
场效应管主要分为结型场效应管和绝缘栅型场效应管。结型场效应管有N沟道和P沟道之分。绝缘栅型场效应管也叫金属-氧化物-半导体场效应管,简称MOS管,分为耗尽型MOS管和增强型MOS管,也有N沟道和P沟道之分,电路图形符号如图1-80所示。在电路图中通过看MOS管中间箭头来区分N沟道MOS管和P沟道MOS管,箭头向内的为N沟道MOS管,箭头向外的为P沟道MOS管。手机主板中的MOS管实物如图1-81所示。
图1-80 MOS管电路图形符号
图1-81 手机主板中的MOS管实物
场效应管有三个极,分别是栅极(用G表示,也称控制极)、漏极(用D表示,也称输入极)、源极(用S表示,也称输出极)。
(2)场效应管的工作原理
主板中,MOS管的最大作用是降压。其原理是通过控制MOS管G极上电压的高低来改变MOS管内部沟道大小,进而改变S极上输出电压的高低,将输入电压调节到所需要的电压并输出。
N沟道MOS管的导通特性:G极电压越高,D、S之间导通程度越强;反之,G极电压越低,D、S极的导通程度越弱;G极电压达到12V时,D、S极完全导通。
P沟道MOS管的导通特性:G极电压越高,D、S极导通程度越弱;反之,G极无电压时,D、S极完全导通。维修中,常简称N管高电平导通,P管低电平导通。
(3)检测场效应管好坏
手机主板供电电路中绝大部分的场效应管都用于电压或者信号的转换,如图1-82所示。维修时,先给手机通电,然后测量MOS管的D极电压,再测量S极电压:如果S极电压与D极电压相同,则认为MOS管是好的;如果S极电压与D极电压不相同,则认为MOS管是坏的。
图1-82 手机中MOS管应用
(4)MOS管替换的方法
① 从拆件板相同位置拆件进行替换。
② 笔者认为,维修时如找不到替换管,iPhone主板中的损坏的MOS管大部分可以拆掉后,将D极与S极焊盘短接即可,对手机功能基本无影响。