购买
下载掌阅APP,畅读海量书库
立即打开
畅读海量书库
扫码下载掌阅APP

3.2 目标的制定

3.2.1 经营目标的制定

经营目标的制定是战略规划的重要职能之一。经营目标的制定需要进行经营预测。经营预测是指企业根据现有的经营条件和整个市场发展的趋势,通过掌握的历史资料以及客观事物的内在联系和对未来市场发展的判断,对企业经营活动的未来发展趋势及其状况所进行的预计和推算。它主要包括:销售预测、利润预测、成本预测等方面。

1.经营目标制定的方法

经营目标制定的方法会随分析对象和预测期限的不同而有所不同,但其基本方法大体上可归纳为定量分析法和定性分析法两大类。经营目标制定的方法如表3-1所示。

表3-1 经营目标制定的方法

2.经营目标制定的原则

经营目标制定的原则主要是指在进行经营预测时所应遵循的基本思想准则。它主要包括三项基本原则,如表3-2所示。

表3-2 经营目标制定的原则

(续)

3.经营目标制定的案例

在进行经营目标的制定时,一般会采取定性分析法与定量分析法相结合的方法,根据企业的战略规划路径、市场环境(宏观/中观/微观)的分析和企业资源状况以及近三年的财务数据来进行。而经营预测是经营目标制定的基础,是制定预算目标之前的概算。

以下是制定H集团公司经营目标的实操案例:H集团公司作为汽车电子产品和服务的提供商,主要从事电子导航的生产和销售,业务区域覆盖国内与海外。H集团公司进行经营预测时需要对宏观、中观、微观环境进行综合分析,经营目标的制定过程如图3-3所示。

图3-3 H集团公司经营目标的制定过程

(1)宏观经济环境分析。宏观经济环境分析的核心在于识别对H集团公司所在的行业和所开展的业务具有重大影响的宏观因素。根据宏观经济学的主要衡量指标体系,我们对2008—2015年的主要指标进行了汇总分析,如表3-3、图3-4所示。

表3-3 H集团公司宏观经济环境分析

图3-4 宏观经济指标变化趋势

从表3-3,图3-3中可以看出,2008—2015年,GDP总体趋势较为平稳,CPI和PPI在2008—2009年有一定下降,而后恢复并趋于平稳。

伴随着中国经济的发展,人均GDP与居民可支配收入水平不断提高,居民消费能力和消费品质有所提升。从2014年起,消费成为国民经济增长的第一驱动力,对经济增长的贡献率逐步提升到将近65%,消费对经济增长发挥着基础性作用。消费能力的提升从一定程度上增加了居民在汽车行业的消费,间接带动了汽车行业的发展。2015年年底,预计2016年中国居民消费价格指数(CPI)涨幅为2.2%,出口增长加速到6.9%。

H集团公司所在行业必定受宏观经济大环境的影响,在制定H集团公司2016年经营目标时需要结合宏观环境进行分析。GDP总体趋势稳中有升,CPI和出口均有增速加快的趋势,综合来看,宏观经济环境向好,刺激消费需求的增长,为汽车行业的发展提供了良好的时机,将会促进行业的发展,进而促进H集团公司的发展。

(2)中观行业环境分析。中观行业环境分析见表3-4。

表3-4 中观行业环境分析

(续)

(续)

(3)微观企业层面分析。根据宏观经济环境分析和中观行业分析(预测的车载行业的市场容量),结合H集团公司所在GPS导航行业的竞争形势(所占市场份额),对2016年的销售收入进行预测:

H集团公司的销售额=行业市场容量×市场份额

首先进行行业市场容量的预测,分为前后装市场出货量和车联网终端市场总量两部分。详细预测过程已在行业环境分析中陈述,具体步骤如表3-5所示。

表3-5 H集团公司销售目标制定的步骤

根据预测的H集团公司2016年前装、后装业务和车联网的市场份额,计算出H集团公司的销售收入总额。由于三个业务经营目标的制定大同小异,为简化说明,以下仅以前装事业部经营目标的制定作为案例进行说明,如表3-6所示。

表3-6 前装市场经营目标的制定

同时根据H集团公司的战略规划、2013—2015年的经营数据和行业规律来预测H集团公司的重大成本费用指标,最后汇算出净利润指标。H集团公司2016年经营预测如表3-7所示。

表3-7中,第一项销售收入预测完毕后,需要根据利润表顺序对重大成本费用指标进行预测,由于销售毛利率的分析和预测较为典型,而其他费用和成本项目的预测与毛利率具有一定的相似性,故在此仅以毛利率的分析和预测作为例子进行具体说明。

表3-7 H集团公司2016年经营预测 单位:万元

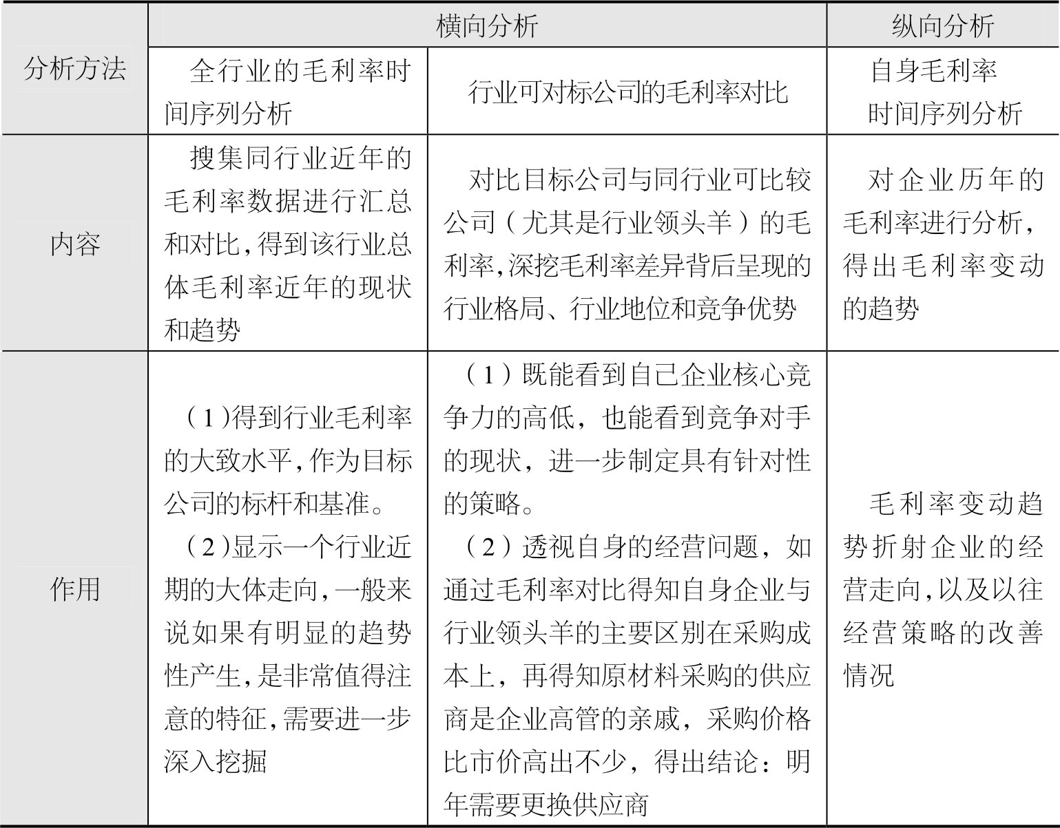
(1)分析。毛利率在一定程度上可以反映企业的持续竞争能力,具体为产品是否具有差异化优势、成本控制是否有效等。如果企业具有持续的竞争优势,其毛利率就处在较高的水平,企业可以对其产品或服务自由定价,让售价远远高于其产品或服务本身的成本;如果企业缺乏持续的竞争优势,其毛利率就处于较低的水平,企业只能根据产品或服务的成本来定价,赚取微薄的利润。

对毛利率的分析主要分为行业横向分析和企业纵向分析。毛利率的分析方法如表3-8所示。

表3-8 毛利率的分析方法

(2)预测。对毛利率进行预测时需要考量毛利率的规律。

如果毛利率的曲线是相对平滑的,则说明后面几年的数据变动不会太大,除非在技术上有大的突破,否则很难发生毛利率大幅度提升的情况。即使在那些产品价格快速上涨的时期,毛利率也会被同时快速上涨的原材料拉回正常水平。因此,如果企业的目标是在今后的一年提高毛利率,进行预测时就需要考虑毛利率可能提高的速率。

另外,行业的平均毛利率一般会在一个合理的范围内。除了一些具有垄断资源的企业,所有成熟行业里的企业之间的差异其实是非常小的,这就说明各家企业之间的毛利率不会出现太大的差异。因此对企业毛利率的预测需要考量合理性,如所在行业的平均毛利率为30%,那么企业预测的毛利率水平应该在30%附近的合理范围内,太低和太高都会偏离实际。

为了预测H集团公司2016年的毛利率,我们对H集团公司毛利率和行业水平进行如下分析,如图3-5所示。

图3-5 H集团公司的毛利率和行业水平分析

根据全行业的毛利率时间序列分析,GPS导航行业的总体毛利率近年逐步走低,从2013年的28.8%降低到2015年的25.3%,主要原因如下:①行业竞争激烈,市场越发分散,价格竞争呈白热化。②后装转向前装:后装市场逐步转移到前装市场,后装市场主要面对代理商客户,定价相对较高;而前装市场面对汽车生产厂家,客户议价能力较强,因此大多会采取薄利多销的策略。

L上市公司和S上市公司同为汽车电子产品和服务的提供商,产品业务类型、商业模式以及公司规模与H集团公司相仿,故可作为H集团公司的比较对象。如图3-5所示,L上市公司的毛利率在30%左右,S上市公司从23.8%逐步上升到27%,而H集团公司的毛利率与GPS导航行业总体毛利率趋势相似,从27%逐步下降到24%,其原因与行业毛利率走低的原因相似。H集团公司的后装业务日趋成熟,毛利率趋于稳定,而逐渐拓展的前装业务仍属于新兴业务,随着前装业务的日渐发展壮大,加上汽车厂家客户具有较强的议价能力,使得H集团公司的整体毛利率有所下降,但下降幅度较小。在2016年,H集团公司将进一步拓展前装业务,因此预测2016年H集团公司的毛利率仍将在原来的基础上不变或有小幅度下降,预计为23%~24%。

3.2.2 管理目标的制定

经营目标关乎企业的损益情况(销售额和净利润),以定量指标为主。而与经营目标相辅相成的管理指标,则主要关乎更加宏观、长期的管理事项。为了实现企业所制定的经营目标,管理目标的作用在于把经营目标落实到每一个具体的管理事项中去,包括但不限于资金成本利润率、预算达成率、采购降成目标、人力资源费用率、运营费用率、研发项目准时完成率、技术创新目标、客户满意度、部门协作满意度、人均年产值等,涉及市场拓展、产品研发、体系建设、文化打造、团队建设、品牌宣传、资本运作等方面。这些管理目标的制定与经营目标的制定一样重要,并将对企业未来经营目标的实现产生重大影响。

与制定经营目标的逻辑思路相对固定不同,管理目标的制定更像是一个头脑风暴的过程。管理目标制定方法如表3-9所示。

表3-9 管理目标制定的方法

(续)

案例:H集团公司2016年的管理目标清单。

根据头脑风暴法,H集团公司召开多次会议针对管理目标进行集体讨论,按照问题的轻重缓急筛选出最终的管理目标清单。H集团公司2016年管理目标如表3-10所示。

表3-10 H集团公司2016年管理目标 xQZrzGJKmeoRk4fE3iRwRt74XROua7U8Pr2MD/5hVxE3yf2NyXzUA+97tEOXDbNG

点击中间区域
呼出菜单
上一章
目录
下一章
×