购买
下载掌阅APP,畅读海量书库
立即打开
畅读海量书库
扫码下载掌阅APP

1.1 新媒体概述

随着数字化、多媒体和网络技术的发展和移动智能终端设备的普及,新媒体作为一种新兴媒介,打破了媒介之间的壁垒,消融了媒介、地域,甚至传播者与接收者之间的边界,使媒介传播的形态发生了翻天覆地的变化。

1.1.1 什么是新媒体

学习新媒体的写作,首先要了解何为媒体以及媒体的最初形态是什么。

媒体是指传播信息的媒介,是人们借助用来传递信息与获取信息的工具、渠道、载体、中介物或技术手段。媒体有两层含义,一是承载信息的物体,二是储存、呈现、处理和传递信息的实体。

加拿大著名传播学家马歇尔·麦克卢汉在《理解媒介:论人的延伸》一书中提出“媒介即讯息”,言简意赅地将媒体所具有的积极的能动作用概括出来。媒体在其不断的演变和发展过程中,为社会生活传播了信息,提供了娱乐,不仅引导了大众的价值取向,还起到了文化传承的作用,而且通过监督与纠正社会中的不良现象,使社会关系更加和谐。

传统媒体是通过某种机械装置定期向社会公众发布信息或提供教育娱乐平台的媒体,主要包括电视、广播、报纸和杂志。相对于传统的四大媒体,新媒体被形象地称为“第五媒体”。新媒体是新的技术支撑体系下出现的媒体形态,它是一种利用数字技术和网络技术,通过互联网、宽带局域网、无线通信网、卫星等渠道,以及计算机、手机、数字电视机等终端,向用户提供信息和娱乐服务的传播形态。

由于新媒体发展快、变化多,其内涵的界定也呈现出动态变化的特点。近年来,发展势头最为迅猛的当属随着移动互联网技术发展而兴起的媒体渠道,有新闻资讯类手机应用,如腾讯新闻、今日头条、网易新闻等;还有一些视频类手机应用,如优酷、爱奇艺等。随着手机移动互联网的快速发展,手机应用市场的规模也在不断扩大。

新媒体的出现迎合了人们对休闲娱乐时间碎片化的需求,满足了大众随时随地进行互动性表达的意愿,海量信息的共享以及多媒体与超文本的个性化表达,给媒体行业带来了许多新的理念和模式。

新媒体日益广泛地渗入社会生活的方方面面,逐渐发展成媒体领域的新发之力。然而,不可否认的是,社会发展至今,还没有任何一种媒体可以完全取代其他媒体,即便新媒体如此蓬勃发展,报纸、杂志、广播和电视仍有着其各自的生存发展空间。

1.1.2 新媒体的形态

新媒体是新的技术支撑体系下出现的媒体形态,如数字杂志、数字报纸、数字广播、数字电视、手机短信、移动电视、计算机网络、桌面视窗、数字电影、触摸媒体和手机网络等。

1.数字杂志

数字杂志,又称多媒体杂志,是一种制作精美、内容精粹、信息集束、书刊效果逼真的电子出版方式。它集图文、数据、音频、视频于一身,内容更新便捷,传播更加迅速,还可以与网站整合、与读者互动,更没有印刷等成本消耗。数字杂志中的图文资料可供读者复制,文章的阅读次数及读者层次也能被准确地反馈。总之,数字杂志是一种极具优势的电子出版方式。

2.数字报纸

数字报纸是指报纸的采、编、发一体化的解决方案平台软件,通过转换处理工具软件对主流排版格式进行一系列操作,转化生成一定格式的文件包,满足用户对数字报纸不同格式的需求,配合发布系统,呈现整个报纸的全貌。除了无法模拟纸张的触感,数字报纸所提供的阅读效果与传统报纸高度契合。

3.数字广播

数字广播是指将数字化了的音频信号、视频信号及各种数据信号在数字状态下进行各种编码、调制、传递等处理。它通过地面发射站发射数字信号,以达到广播及数据资讯的传输目的。受众通过手机、计算机、便携式接收终端、车载接收终端等多种接收装置,就可以收听到丰富多彩的数字多媒体节目。数字广播音质纯净,抗干扰能力强,快速移动时接收效果好,除了音频节目外,还可以提供数字多媒体广播和数据服务。

4.数字电视

数字电视又称数位电视或数码电视,是指从演播室到发射、传输与接收的所有环节都使用数字电视信号,或者对该系统所有的信号传播都是通过由0、1数字串所构成的二进制数字流来传播的电视类型。它是一个从节目采集、节目制作、节目传输直到用户端都以数字方式处理信号的一端到另一端的系统,具有信号损失小、接收效果好、节目容量大等优势。

在传统电视中,用户只能被动地收看电视台播放的节目,而数字电视提供了视频点播的服务,使用户拥有更多选择的权利,增强了电视的交互能力。数字电视还具有许多全新的功能,如网络视频点播、网上购物、远程教学、股票交易、远程医疗等,这些功能让数字电视成为名副其实的“信息家电”。

5.手机短信

手机短信是伴随数字移动通信系统而产生的一种信息传播形式,它是用户通过手机或者其他电信终端直接发送或接收的文字、图片或数字信息。手机短信分为两种:一种是文字或者数字信息,这类短信通常有字符限制;另一种是彩信,支持多媒体功能,能够传递包括文字、图像、声音、数据等各种多媒体格式的信息。

6.移动电视

移动电视,顾名思义就是可以在移动状态下收看的电视。它采用当今世界最先进的数字电视技术,通过无线发射、地面接收的方法进行电视节目传播,无论是在地铁、公交车上,还是在出租车、公务车和私家车上,或者在火车、长途汽车、飞机和轮船上,只要安装了电视接收装置,就能收看到优质的移动电视节目。

移动电视覆盖广泛、反应迅速、移动性强,无论是在高速移动的状态下,还是在固定的状态下,均能保持画质的清晰,打破了时间和空间的限制,极大地满足了当下快节奏社会生活中人们对于信息的需求。

7.计算机网络

网络是信息传输、接收和共享的虚拟平台,通过它可以把各个点、面、体的信息联系到一起,从而实现这些资源的共享。人们通过计算机网络可以阅读文字、查看图片、播放影音、下载传输文件、打游戏和聊天等,还可以实现数据通信与资源的共享。

8.桌面视窗

桌面视窗是基于操作系统的任务操作显示界面,通常由标题栏、菜单栏、工具栏、地址栏、状态栏及浏览区域等构成,用户可以根据需要打开多个应用程序或文档的窗口,对文字、图片、音频、视频等信息进行操作。桌面视窗使用简单,操作灵活,风格统一,深受用户的喜爱。

9.数字电影

数字电影是指采用数字技术和设备进行电影的摄制、制作和存储工作,通过卫星、光纤、磁盘、光盘等物理媒体传送,将数字信号还原成符合电影技术标准的影像与声音,放映在银幕上的影视作品。与传统电影所采取的光学、化学或物理处理技术不同,数字技术的运用实现了电影的无胶片制作、发行与放映,不但降低了成本,而且保证了画质的清晰。

10.触摸媒体

触摸媒体是基于无线通信模块和触摸技术相结合的新型媒体平台。通过定期更新信息或者资讯,以独一无二的互动体验方式与用户建立亲密的对话。触摸媒体的应用十分广泛,如公共信息的查询、点歌点菜、多媒体教学、房地产预售等。

11.手机网络

手机网络是一种以智能手机为终端,采用移动无线通信方式获取业务和服务的媒体形态。随着数字技术的广泛应用,手机的功能不仅仅停留在简单的通话和短信业务上,资讯传播、娱乐游戏、虚拟社区、生活服务等功能被不断开发。手机网络以其良好的互动属性和便捷的移动属性在人们的社会生活中占据着越来越重要的地位。

1.1.3 主要的新媒体平台

目前,人们使用的新媒体平台非常多,主要有微信、微博、电商平台、今日头条、短视频平台、社群和论坛等。

1.微信

微信是腾讯公司于2011年推出的一款为智能终端提供即时通信服务的免费应用程序。它支持单人、多人参与,用户可以通过手机网络发送语音短信、图片、视频和文字;同时,也可以使用通过共享流媒体内容的资料和基于位置的“摇一摇”“朋友圈”“公众平台”等服务插件。

中国报告网整理的数据显示,微信作为一款即时应用程序,其用户规模在2018年已经超过了10亿个,庞大的数据背后是微信对人们日常交往模式的改变。微信以其零资费、功能多、种类全、方便快捷等优势拉近了人与人之间的距离,得到了广大用户的认可。

微信用户除了可以与好友进行即时聊天外,还可以通过朋友圈进行信息的传递,发布生活状态或者分享心情,朋友圈的信息内容可以采用“文字+图片”或“文字+短视频”的形式发布。微信用户还可以对好友朋友圈中的动态进行评论或者点赞。除此之外,微信朋友圈也可以实现音乐、文字、视频、超链接等多种形式的分享。

微信公众平台主要面向组织、企业、媒体和个人,用户可以通过公众号进行消息推送、品牌传播与信息分享等。微信公众平台的账号类型分为四种,即订阅号、服务号、小程序和企业微信(原企业号),如图1-1所示。

在社会交往方面,微信有效地结合了一对一与一对多的信息交流方式,为每个用户建立了以自我为中心的社会关系网络,打破了时间和空间的限制,使用户能随时随地与朋友进行交流。

在商业价值方面,微信为企业和商家提供新的契机,其商业化进程不断推进。例如,餐饮、美容美发、健身等行业利用微信进行线上到线下营销,通过开通公众号将线下商店打折、服务预订等消息推送给用户,从而将微信用户转化为线下客户;又如,许多企业通过微信建立旗下品牌的官方账户,将丰富的产品信息和品牌文化推送给微信用户,从而实现产品的销售和品牌的推广;还有些微信个人用户,通过在朋友圈发布广告进行产品和服务的推广,开辟了一个新的商业渠道,如图1-2所示。

图1-1 微信公众平台的账号类型

图1-2 微信的商业价值

各级政府部门也借助微信公共平台实现了政务信息的公开和广泛传播,政务公众平台账号的开通为各级政府部门提供了一个与民众互动的窗口,既可以更加便捷地发布与民众切身利益息息相关的信息,又能即时获得民众的反馈,了解民众的意愿。

除此之外,微信也为文化的传播提供了良好的平台。一些文学类、知识类的公众平台账号为用户提供了审美阅读、丰富个人内在修养的机会;用户也可以通过微信进行微文学的创作和传播,或者进行各种知识的普及;朋友圈中也存在许多有价值的信息分享,用户可以对有价值的信息进行收藏与转发等。总之,微信既满足了人们自我提高的需求,也促进了文化的传播。

2.微博

微博是一种通过关注机制分享简短实时信息的广播式社交网络平台。在市场竞争和技术不断更迭下,新浪微博站稳了脚跟,现在人们通常所说的微博就是指新浪微博。

新浪微博是一个基于用户关系的信息分享、传播以及获取的平台,用户可以通过网页、WAP页面、手机客户端等发布消息或者上传图片,更新思想观点或者实时动态,信息的时效性和随意性更强。微博主要具有以下特点。

(1)信息碎片化

微博最显著的特点就是信息碎片化。在微博产生之初,用户发布的文本信息有着严格的字数限制,篇幅必须控制在140字以内,所以直截了当、言简意赅的表达成为微博语言的一大特色。正是因为篇幅短小,微博上发布的信息呈现出碎片化的特点,而这也与人们日益被分割的时间和注意力相契合。尽管微博在2016年2月取消了文本信息的字数限制,规定字符可以控制在2000字以内,但其简洁凝练的文本风格延续了下来。

(2)时效性

微博信息的碎片化在一定程度上提高了信息传播的速度。一条信息发布后,关注该用户的人都能在同一时间接收到信息,并且可以转发到自己的微博上,关注者的“粉丝”也可以在同一时间内接收到这条信息。这样层层传递下去,微博的时效性大大提高。

例如,由头条新闻主持的话题“ #神仙爱情里的小事# ”发布后,仅11个小时阅读量就达到2.9亿,讨论次数达到3.2万,可见微博信息传播速度之快,如图1-3所示。

图1-3 微博信息传播的时效性

(3)信息的个性化

新媒体时代,人人都有了表达的意愿,也拥有了表达的渠道,微博作为人们进行社会交往的平台,为大众提供了自由发声、个性表达的舞台。用户可以根据个人兴趣或者关注点来打造原创个性化内容。例如,微诗、微小说及微散文的流行都与微博有着密不可分的联系。同时,用户也可以通过关注不同类别的博主来发现精彩的内容,进行信息的转发。

(4)意见领袖作用突出

意见领袖是在团队中构成信息和影响的重要来源,是能够左右多数人态度及倾向的少数人。尽管其不一定是团体正式领袖,但其往往消息灵通、精通时事,或者足智多谋,在某些方面有着出色的才干。

在微博中,每个人都有成为意见领袖的可能。只要你在某一领域具有突出的影响力,尤其在信息的时效性、独家性、专业性上具有突出的表现,就很可能成为影响人们思想观念、引导舆论走向的意见领袖。图1-4所示为微博中拥有众多粉丝的意见领袖,通过发布与环保相关的话题,引发人们的大量点赞、评论与转发,从而使环保问题受到广泛的关注。

图1-4 意见领袖的信息传播效果

3.电商平台

电商平台即电子商务平台。电子商务是以信息网络技术为手段,以商品交换为中心的商务活动,而电子商务平台则是为企业或者个人提供网上交易洽谈的平台。企业电子商务平台是在开放的互联网中进行商务活动的虚拟网络空间和保障商务顺利运营的管理环境,是协调与整合信息流、物质流、资金流有序、关联、高效流动的重要场所。在电子商务平台上,传统商业活动的各个环节实现了电子化、网络化和信息化。

移动互联网的发展与智能终端的普及为人们的生活带来了极大的便利,人们的购物场所从商场、超市、传统PC端转向移动终端设备。通过电商平台,无论是国内商品,还是海外商品,都可以尽收囊中,层出不穷的电商App极大地满足了人们随时随地进行购物的需求,成为人们生活中不可或缺的一部分。

随着用户需求的不断增多及市场竞争的日益白热化,电商平台的类型也呈现出多样化的特点。按照电商平台涉及领域以及内容的不同,电商平台大致可以分为综合类电商、垂直类电商、团购类电商、特卖类电商、返利类电商和海淘类电商,如表1-1所示。

表1-1 电商平台的类型

续表

4.今日头条

今日头条是一款基于数据挖掘的推荐引擎产品,为用户推荐有价值的、个性化的信息,提供连接人与信息的新型服务。作为国内优先推出的基于算法推荐、专注内容分发的综合类应用,今日头条自发布以来就呈现出迅猛的发展势头,现在已经跻身于新闻资讯客户端的第一阵营。

今日头条倡导“个性化阅读”理念,依托于个性化推荐引擎技术,根据每个用户的兴趣、位置等多个维度进行个性化推荐,推荐新闻、音乐、电影、游戏、购物等资讯信息。

今日头条旗下的头条号是一款媒体/自媒体平台,致力于帮助企业、机构、媒体和自媒体在移动端获得更多的曝光与关注,在移动互联网时代持续扩大影响力,同时实现品牌传播和内容变现,并为今日头条平台输出更多、更优质的内容,创造更好的用户体验。

头条号依托于今日头条的算法推荐,即使是自媒体新人,粉丝不多,只要发布的内容足够优质,内容标签与用户标签一致,就有可能获得巨大的阅读量。

5.短视频平台

短视频是指在各种新媒体平台上播放的,适合在移动终端进行碎片化浏览、高频推送的一种时长极短的视频形式。短视频囊括了社会热点、娱乐搞笑、生活技巧、时尚潮流、公益教育、广告创意和商业定制等内容。

2013年7月,制作并分享动图的应用“GIF快手”更名为“快手”,从一款工具软件转型为记录和分享生活的短视频平台,由此我国迈入了短视频应用发展的道路。继快手之后,新浪微博、迅雷、腾讯等互联网企业纷纷推出秒拍、有料、微视等短视频平台,它们利用自身丰富的用户资源和强大的技术手段成功地将短视频行业推到一个新的高度。之后的几年内,小咖秀、梨视频、美拍、火山小视频、抖音等短视频App相继火爆,短视频活跃用户规模不断扩大。

如今的移动短视频领域俨然已经成为一块互联网企业的必争之地,腾讯强势复活“微视”、百度押注“好看视频”,新兴互联网公司加大对短视频投资,资本、流量和技术的参与使短视频应用市场出现“百团大战”的格局,各大移动互联网企业争相抢占短视频行业的蓝海(指未知的市场空间),短视频平台的商业价值、用户价值和舆论价值随着资金的流入被不断挖掘出来。

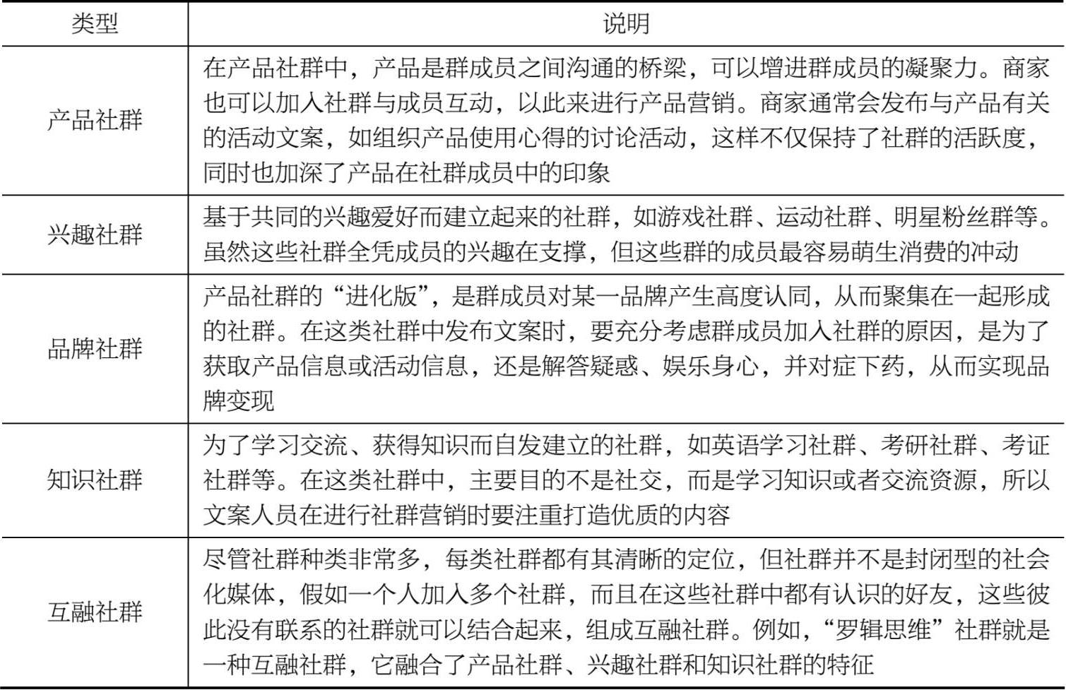
6.社群

社群是由一群拥有共同兴趣爱好,认知水平相当,价值观相符的用户组成的社交群体,社群成员在某方面的特点越相似,相互之间的情感联系就越强。因此,文案人员要想在某社群发布文案,首先要明确社群的定位,分清社群的类型及其成员喜好,从而有针对性地发布符合用户兴趣的文案内容,给社群成员带来共鸣。

社群的类型一般分为五种,如表1-2所示。

表1-2 社群的类型

7.论坛

论坛,又称BBS,是一种电子信息服务系统,每个用户都可以在论坛中发布信息或者表达观点。早期的BBS由教育机构或研究机构管理,现在多数网站都建立了自己的BBS系统,用户可以自由访问论坛,通过论坛与他人交谈、发布消息、讨论问题、传送文件、学习交流等。

在新媒体时代,论坛呈现出以下特点。

(1)内容多元化

论坛的内容呈现出多元化的特点,涵盖了社会、生活、地域、教育、娱乐明星、游戏、体育、企业等方方面面的内容,极大满足了用户对信息获取的需求。

(2)智能化推荐和人工信息整合相结合

各大论坛在人工智能领域发展迅速,往往依据兴趣、关注点为用户推荐信息。同时,论坛以人工信息整合的方式让持有不同资源的用户在这里实现了信息资源的共享。

(3)内容更迭迅速

在论坛中,优质、有价值的帖子会被“置顶”或者“加精”,而劣质、陈旧的帖子会快速下沉,最终被埋没在海量的信息当中,这在一定程度上过滤了信息,让真正高质量的内容得到迅速、有效的传播。 Da48L8LFEtazJftlhA6ETOx8btR7KUfxkky+PwPXY8NRZKtBaX3sJ7OsuAakhzwS

点击中间区域
呼出菜单
上一章
目录
下一章
×

打开