



|
3.4 交易规则 |
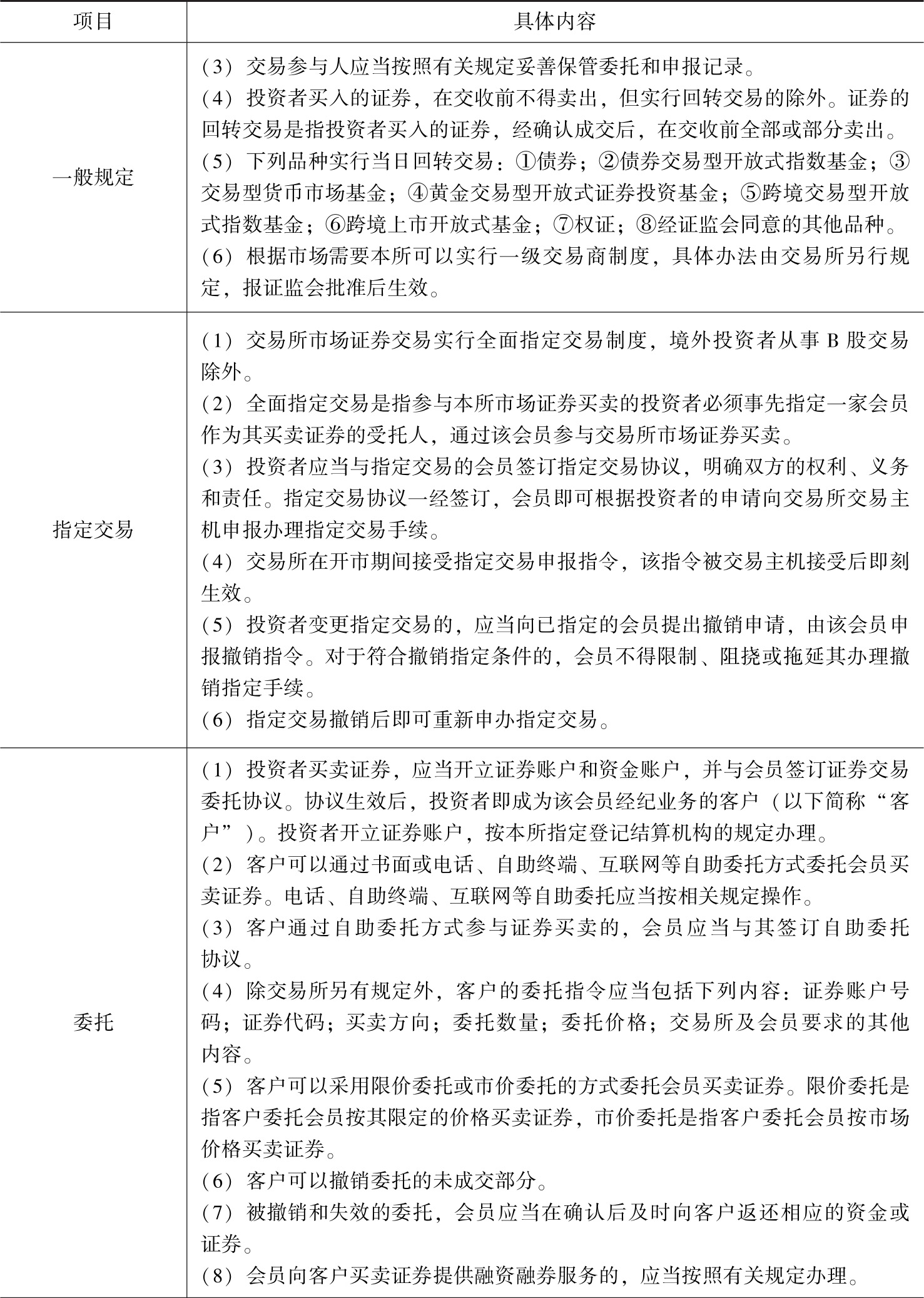
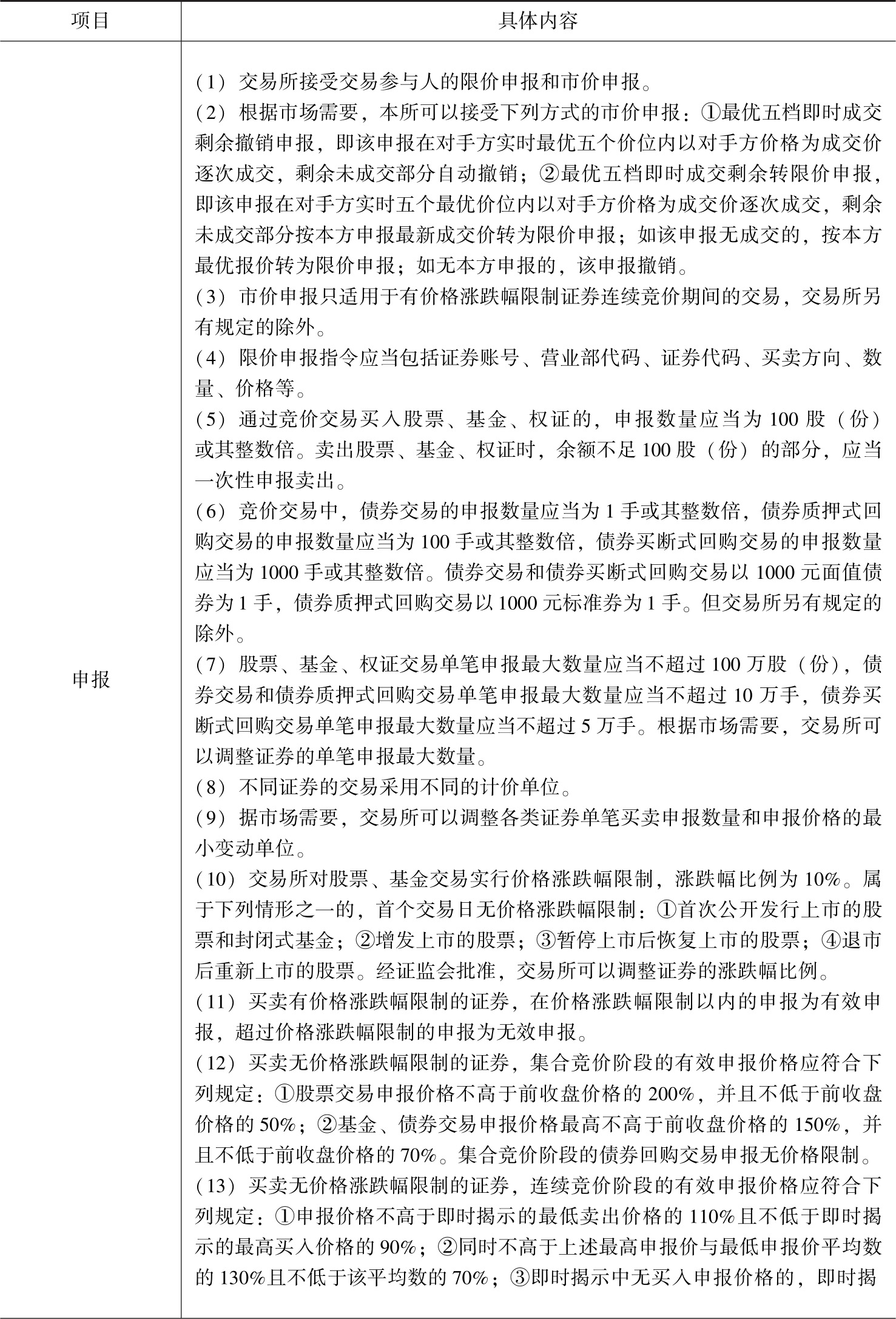
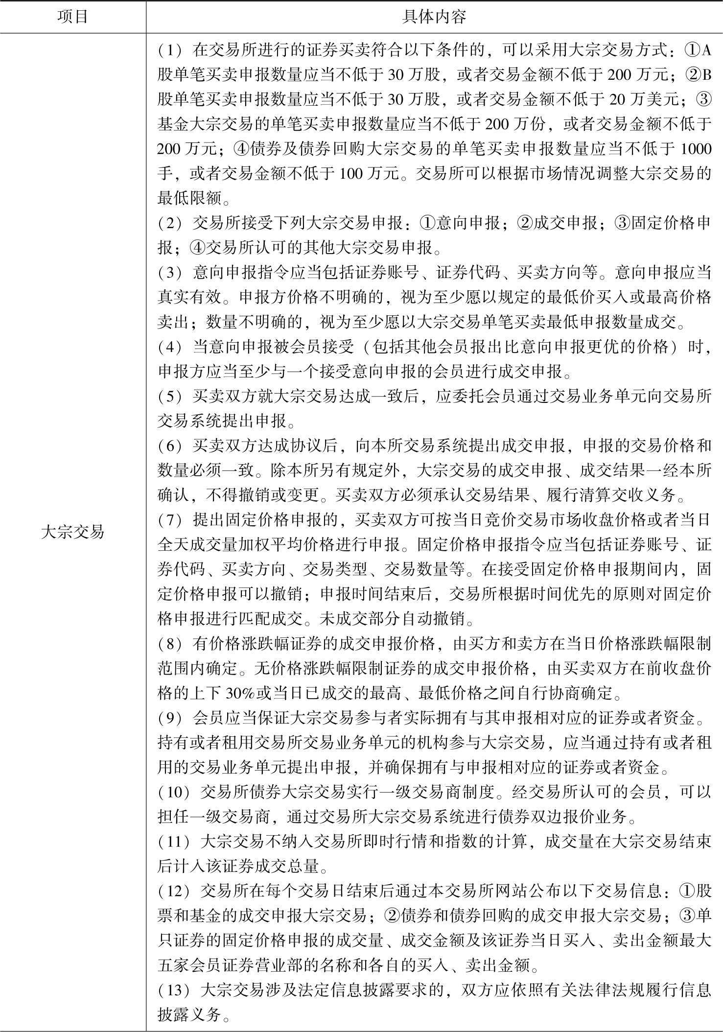
本书以上海证券交易所的交易规则为例,上海证券交易所的交易规则见表3-2。
表3-2 上海证券交易所交易规则
续表
续表
续表
续表
续表
(1)转让方式。
经全国股份转让系统公司同意,挂牌股票可以转换转让方式,包括协议方式、做市方式、竞价方式或其他中国证监会批准的转让方式。
①挂牌股票采取协议转让方式的,全国股份转让系统公司同时提供集合竞价转让安排。
②挂牌股票采取做市转让方式的,须有两家以上从事做市业务的主办券商(以下简称“做市商”)为其提供做市报价服务。做市商应当在全国股份转让系统持续发布买卖双向报价,并在报价价位和数量范围内履行与投资者的成交义务。做市转让方式下,投资者之间不能成交。全国股份转让系统公司另有规定的除外。
(2)主办券商进入全国股份转让系统进行证券转让,应当先向全国股份转让系统公司申请取得转让权限,成为转让参与人。
全国股份转让系统对股票转让不设涨跌幅限制。全国股份转让系统公司另有规定的除外。
(3)投资者买卖挂牌公司股票,应当开立证券账户和资金账户,并与主办券商签订证券买卖委托代理协议。投资者开立证券账户,应当按照中国结算的相关规定办理。
(4)主办券商接受投资者的买卖委托后,应当确认投资者具备相应股票或资金,并按照投资者委托的时间先后顺序向全国股份转让系统申报。
(5)买卖挂牌公司股票,申报数量应当为1000股或其整数倍。卖出挂牌公司股票时,余额不足1000股部分,应当一次性申报卖出。
(1)证券发行类别及条件。
未经国务院有关部门认可,不得在区域性股权市场发行除股票、可转换为股票的公司债券之外的其他证券。
①股票:
a. 有符合《中华人民共和国公司法》规定的治理结构;
b. 最近一个会计年度的财务会计报告无虚假记载;
c. 没有处于持续状态的重大违法行为;
d. 法律、行政法规和中国证监会规定的其他条件。
②可转换为股票的公司债券:
a. 本办法规定的股票发行条件;
b. 债券募集说明书中有具体的公司债券转换为股票的办法;
c. 本公司已发行的公司债券或其他债务没有处于持续状态的违约或者迟延支付本息的情形;
d. 法律、行政法规和中国证监会规定的其他条件。
(2)发行对象。
在区域性股权市场发行证券,应当向合格投资者发行。单只证券持有人数量累计不得超过200人,法律、行政法规另有规定的除外。前款所称合格投资者,应当具有较强风险识别和承受能力,并符合下列条件之一:
①证券公司、期货公司、基金管理公司及其子公司、商业银行、保险公司、信托公司、财务公司等依法经批准设立的金融机构,以及依法备案或者登记的证券公司子公司、期货公司子公司、私募基金管理人;
②证券公司资产管理产品、基金管理公司及其子公司产品、期货公司资产管理产品、银行理财产品、保险产品、信托产品等金融机构依法管理的投资性计划;
③社会保障基金,企业年金等养老基金,慈善基金等社会公益基金,以及依法备案的私募基金;
④依法设立且净资产不低于一定指标的法人或者其他组织;
⑤在一定时期内拥有符合中国证监会规定的金融资产价值不低于50万元,且具有2年以上金融产品投资经历或者2年以上金融行业及相关工作经历的自然人。
(3)不属于合格投资者的情况。
在区域性股权市场发行证券,不得通过拆分、代持等方式变相突破合格投资者标准。
①以理财产品、合伙企业等形式汇集多个投资者资金直接或者间接投资于证券的;
②将单只证券分期发行的。
理财产品、合伙企业等投资者符合本办法的除外。
(4)公开方式。
在区域性股权市场发行证券,不得采用广告、公开劝诱等公开或者变相公开方式。
通过互联网络、广播电视、报刊等向社会公众发布招股说明书、债券募集说明书、拟转让证券数量和价格等有关证券发行或者转让信息的,属于公开或者变相公开方式,但符合下列条件的除外:
①通过运营机构的信息系统等网络平台向在市场开户的合格投资者发布证券发行或者转让信息;
②投资者需凭用户名和密码等身份认证方式登录后才能查看。
(5)在区域性股权市场挂牌转让证券的企业应当符合本办法股票发行的条件。
(6)交易方式。
不得采取集中竞价、连续竞价、做市商等集中交易方式。投资者在区域性股权市场买入后卖出或者卖出后买入同一证券的时间间隔不得少于5个交易日。
(7)符合下列情形之一的,不受本办法对合格投资者规定的限制:
①证券发行人、挂牌公司实施股权激励计划;
②证券发行人、挂牌公司的董事、监事、高级管理人员及发行、挂牌前已持有股权的股东认购或者受让本发行人、挂牌公司证券;
③因继承、赠予、司法裁决、企业并购等非交易行为获得证券。
(8)运营机构职责。
①运营机构依法对证券发行、挂牌转让申请文件进行审查,出具审查意见,并在发行、挂牌完成后5个工作日内报地方金融监管部门和中国证监会派出机构备案。
②运营机构应当在每个交易日发布证券挂牌转让的最新价格行情。
(9)信息披露。
①证券发行人、挂牌转让证券的企业及区域性股权市场的其他参与者应当按照规定和协议约定,真实、准确、完整地向投资者披露信息,不得有虚假记载、误导性陈述或者重大遗漏。运营机构应当建立信息披露网络平台,供信息披露义务人按照规定披露信息。
②证券发行人应当披露招股说明书、债券募集说明书,并在发生可能对已发行证券产生较大影响的重要事件时,披露临时报告。挂牌公司应当在每一会计年度结束之日起4个月内编制并披露年度报告,并在发生可能对证券转让价格产生较大影响的重要事件时,披露临时报告。招股说明书、债券募集说明书、年度报告应当包括公司基本情况、公司治理、控股股东和实际控制人情况、业务概况、财务会计报告以及可能对证券发行或者转让具有较大影响的其他情况。
部分区域性股权市场交易规则见表3-3。
表3-3 部分区域性股权市场交易规则
续表
续表