



这篇文章写于1916年。最近被苏黎世荣格学会的学生发现,并临时先出版了一个非公开的英文译本。为了能够出版它,在保留它的思想脉络和不可避免的视界局限的同时,我对手稿做了极大的调整。四十二年之后,它提出的问题,仍是时下人们感兴趣的问题,尽管,任何知道这方面材料的人都可以看出来,它的表达还有很大改进的余地。因此,这篇文章及其他所有的不完美,能够作为历史资料而存在。它可以让读者理解这样的观点:在分析治疗时,首先需要尝试综合性地看待心理过程。由于它的基础观点至今仍然有效,因此有可能刺激读者对问题做更深更广的理解。这个问题相当于这样一个普遍问题:在临床上,人们如何顺从无意识?
这个问题是由印度哲学提出的,尤其是由佛教及禅宗所提出。在实践中,它还间接地是所有宗教和哲学的一个基础问题。无意识不是这个东西或那个东西,它是直接影响我们的一种未知的东西。
下面所描绘的“积极想象”的方法是产生无意识内容的极其重要的辅助方法。无意识直接位于意识阈限之下,当它变得强烈的时候,很容易自发地进入意识心灵中。因此,这种方法不是没有危险的,在没有专家指导的情况下,最好不要采用。另外一个小一点的危险是,这个过程有可能不产生任何积极的结果,因为它很容易变成弗洛伊德的“自由联想”,在这种情况下,病人陷于其情结贫瘠的领域中。进一步的危险是,虽然可能产生一些可信的内容,但病人对它们表现出特别的兴趣,并因而完全陷入幻觉之中,以致还是一无所获。尽管这一危险本身并没有什么害处。只有这些幻想与人格融合为一个整体,其意义和价值才能显现出来,也就是说,人们不仅面对它们的意义,而且还面对它们的道德要求。
最后一个危险在某些情况下会是一个很严重的问题,它是说,在潜意识内容已经拥有一个很高的能势时,当积极想象给它提供出路的时候,它们有可能占领意识心灵,并控制人格。这就产生一种不容易与精神分裂症相区分的情况,至少暂时是这样。它们甚至还会引起一种真正的“精神病间歇”。因此,积极想象的方法,不是小孩的玩具。对无意识的普遍低估给这种方法增添了大量的危险。尽管如此,毫无疑问,它仍然是一种极有价值的心理治疗的辅助方法。
C.G.荣格
库斯纳特市,1958年7月/1959年9月
“超越性功能”这个术语不包含神秘的或形而上的东西。它意味着一种心理功能。这种功能与数学中的实数及虚数的功能(函数)有些相似。心理学的“超越性功能”产生于意识和无意识内容的联结。
分析心理学的经验清楚地表明,意识和无意识在内容和倾向上很少能一致起来。这种对应的缺失并不只是偶然的或者无目的的,而是由于无意识是作为意识的补充或者补偿而行为的。我们可以反过来说,意识是作为无意识的补充或补偿而行为的。产生这种关系的原因是:
1.意识有一个其内容必须达到的强度阈限,那些太弱的、达不到这个阈限的成分就留在无意识之中。
2.意识由于其功能是直接,因而对所有不相容的东西进行压制(弗洛伊德称之为稽查),结果使这些东西沉入无意识之中。
3.意识构成了暂时的适应过程,而无意识不仅包含被忘记的个体过去的材料,还包括构成心灵结构的所有遗传的行为痕迹。
4.无意识包含所有还没有到达阈限强度的幻觉组合,这些幻觉组合经历一段时间之后,在合适的情况下会变成意识。
这就很容易地解释了无意识对意识的互补状态。
意识心灵的确定性与意向性是在历史中获得的性质,而且还是较晚获得的,因而基本不存在于当今的原始人中。这些性质在神经症病人那里常常受到损伤。病人与常人不同之处在于他们的意识阈限更容易改变,也就是说,意识与无意识之间的区分更容易改变。另一方面,精神病患者受无意识的直接影响。
意识心灵的确定性与意向性是人类做出很大牺牲之后才得到的极其重要的性质,反过来,它们也为人类提供了最高级别的服务。没有它们的话,科学、技术、文明将不可能,因为这些都以意识过程的连续性和意向性是真实的为前提。对于政治家、医生、工程师,或者普通的劳工,这些性质都是绝对必须的。我们大体上可以说,这些性质被无意识损伤的程度和社会无价值程度是一致的。当然,伟大的艺术家和那些具有卓越创造才能的人是例外。这些人所享受的优势恰恰在于意识和无意识之间的这种可变动性。但是,对于那些需要持续性与可靠性的行业和社会活动来说,这些具有特殊才能的通常都没有什么用处。
因此,每个人的心理过程应尽可能地稳定和确定,这是可以理解的,甚至是必须的,因为生命要求这样。但是,这就具有某种缺陷:意向性压制或排斥那些看起来是,或真正是与之不相容的心理成分,也就是易于走向预期的目的,以顺应生命的要求,从而导致不想要的结果。但是,我们如何能知道同时存在的心理材料是“难以相容”的呢?我们是通过判断行为得知的,这个判断行为决定了被选择、被期望的道路的方向。判断是不全面的,并且是有偏见的,因为它是牺牲了所有其他可能性而选择了其中的一种。判断本身总是以经验为基础的,也就是说,建立在真正已知的东西之上。它从不建立在新的、未知的,或是在某种情况下可能会使意向过程得到极大加强的东西之上。由于无意识内容被排除在了意识之外,因此,很明显它不能建立在这些东西之上。
通过这种判断行为,有意向的过程必然变成片面性的,尽管理性的判断看起来很全面并且没有偏见。判断的理性可能恰恰是最严重的偏见,因为我们总是把我们看着是理性的才叫理性的。因此,我们看着是非理性的东西必定由于其非理性的性质而被排除掉。它或许真的是非理性的,但也有可能只是看起来是非理性的,而从另一个角度看并不是这样。
片面性是有意向过程不可避免的和必然的特点,因为方向就隐含了片面性。这既是优点又是缺点。尽管似乎没有外部可见的缺点会呈现出来,但在无意识里总有一个同样确定的对立状况,除非恰好是理想的情况,所有的心理成分都朝向同一个方向。这种可能性在理论上是没有什么争议的,但是在现实中它极少发生。无意识里的对立状况只要没有很高的能量值就没有危险。但是如果由于过于片面而导致了紧张的上升,对立的倾向就突进到意识中,这通常是在最需要保持意识方向的时候发生。因此,说话者会在最不想出差错的时候发生口误。这个时刻非常重要,因为它拥有很高的能量紧张。这时无意识已经被补充了能量,因此能量紧张会很容易“发出火星”并释放无意识的内容。
现在文明生活需要集中的、有意向的意识功能,这就存在脱离无意识的危险。我们越能通过有意向的功能,使自己远离无意识,就越容易在无意识之中形成一个对立状况,当它爆发的时候就会带来令人不愉快的结果。
分析使我们能够更加清晰地意识到无意识影响的重要性,我们也从中学到了很多对现实生活有用的东西,即期待在治疗完成之后能消除无意识或者使无意识停滞不动是不明智的。很多病人,模糊地意识到事情的这种状态,因而难以做出放弃分析的决定,尽管他和分析师都发现依赖的感觉很令人讨厌。通常他们都害怕自立,因为他们通过经验知道,无意识将会通过烦扰,并以明显难以预料的方式一次又一次地干扰他们的生活。
这是预设了,当病人获得足够的自我知识,能理解他们的梦之后,马上就能应付正常的生活。然而,经验表明,被认为掌握了解梦艺术的职业分析师都会在自己的梦面前投降,而必须寻求同行的帮助,声称自己是专家的人都难以令人满意地解释自己的梦,我们还能对病人有多大的期待呢?弗洛伊德希望能够“穷尽”所有的无意识,但这种愿望没有实现。梦样的生活以及无意识的侵袭一直没有受到阻碍地持续着。
有这么一种广泛流传的偏见,它认为分析就像是一种“治疗”,一个人接受一段的治疗后就痊愈了。这是从心理分析早些时候流传下来的外行人的错误。分析疗法可以被描述为在心理医生的帮助下重新调整心理状态。自然而然,这个新的状态更能够适应内部和外部的情况,能够持续很长一段时间,但是很少有单独一种“治疗”能够永久成功的例子。确实,医学乐观主义从来不吝啬进行宣传,并且一直说有明确的治愈方法。然而,我们不能让自己被从业者这种太人性的态度所欺骗,而要记住,无意识的生命一直活动着,并且不断地产生麻烦。没有必要悲观,我们知道很多工作因运气及勤恳已取得了富有成效的结果。但这并不妨碍我们应避免把分析当成是一种一劳永逸的“治疗”。最初,它不过是一种彻底的重新调整。没有什么变化在很长一段时间内都是无条件地有效的。生命总是要重新开始。当然,存在着非常持久的、能解决典型冲突的集体状态。集体状态使个人能没有困难地适应社会,因为它像其他生命状态一样作用于个人。但是病人的困难主要在于他的个人问题不能够与集体的准则没有矛盾地得到解决。如果他的完整人格还要存在下去的话,就必须解决个人的冲突。没有理性的解决方法能完成这项任务,也没有任何集体的规则能没有任何损失地代替个人的解决方法。
在分析过程中获得的新态度或早或晚都会变为不充分的,并且这是必然的,因为生命持续的流动不断地要求新的适应。适应从来不能够一次彻底完成。人们也许肯定会要求,分析能够使病人在以后生活中不太困难地获得新的方向。经验表明,在一定程度上这是正确的。我们经常会发现进行了彻底分析的病人在以后的生活里再进行调整的时候困难会少一些。不过,这些困难被证明经常出现,在某些时候还会很麻烦。这就是为什么有一些进行过彻底分析的病人在后来的生活里还经常会寻求他们以前的分析师的帮助。从医学实践角度来看,这没有什么特别的不正常,但是,这却确实与治疗师某些不恰当的热情及那种认为分析构成了唯一的“治疗”方法的看法相矛盾。最后,不可能有一种能摆脱所有困难的治疗方法。人需要困难,它们对健康来说是有必要的。我们在此担心的只是过度的困难。
对治疗师来说,最基本的问题不是如何摆脱暂时的困难,而是如何成功地对抗将来的困难。最基本的问题是:必须有什么样的心理和精神态度才能应付无意识的干扰,并且如何把这些告诉病人。
答案明显在于消除掉意识与无意识之间的分离。这不能通过单方面地说无意识内容是无用的来实现,相反应该通过认识到其在补偿意识片面性中的重要性,并对其进行充分考虑而实现。意识倾向和无意识倾向共同构成了超越性功能。称它为“超越性”是因为它在不损失无意识的前提下,使从一种状态向另外一种的转化成为可能。构建性及综合性的治疗方法假定在病人那里至少潜存着一些理解力,而且这种理解力能成为有意识的能力。如果分析师一点也不了解这些潜能,他就不能够帮助病人发展它。除非分析师和病人都只让科学对之进行研究,然而这是不可能的。
因此,在实际的实践中,合格的分析师为病人调节超越性功能,也就是说,帮助病人将意识和无意识结合在一起,从而产生一种新的态度。移情的重要意义之一就存在于分析师的角色里。病人借助移情而依靠那个看起来可以给他一个崭新状态的人,他通过移情寻求这种变化,而这种变化对他来说又是极其重要的,尽管他可能没有意识到是自己在这样做。因此,对于病人来说,分析师具有这样一种形象,它是生命所必需的东西。不论这种依赖看起来多么幼稚,它都表达了一种极其重要的要求,这种要求如果得不到满足,就会变成对分析师的仇恨。因此,了解这个隐藏在移情之下的要求的真正目的是非常重要的。存在着只从还原角度来理解它的倾向,只将它理解为幼儿的色情幻想。但这就意味着从字面上理解这一幻想—它通常与父母有关,就好像病人,或更恰当地说,他的无意识仍然具有儿童曾经对父母有的那种期待。从外部看,这仍然是与孩子期待父母的帮助和保护相同的期待,但是当一个孩子长大成为大人后,对孩子来说是正常的东西对他来说不再是合适的了。它变成了在危机中没有意识到的对帮助的需求隐喻的表达。历史地看,以幼儿性本能来解释移情的色情特点是正确的。但这样移情的意义和目的没有得到理解,而将其解释为幼儿的性幻想也远离了真正的问题。对移情的理解不能从它的历史先例中寻求,而要在它的目的里。片面的、还原的解释最终成为无意义的,尤其是只有病人的抵触在增加,而完全没有别的新的东西出现的时候。接下来分析中出现的厌倦感就只是观念单调的、贫乏的表现。这不是像常常认为的那样,是无意识的单调和贫乏,而是分析师的单调和贫乏,他们不知道这些幻想不能仅在具体-还原的意义上得到理解,而是应该在建构的意义上得到理解。当这一点被意识到的时候,停滞不前通常都会很容易解决。
建构性地对待无意识,即对待意义和目的的问题,为病人意识到我称之为超越性功能的过程铺平了道路。
从这个角度来说,对经常会听到的一种看法,即认为建构性的方法只是“暗示”稍微多说两句不会多余。这种方法是建立在对象征(梦意象或者幻想)的评判之上的,不是符号学地将象征评判为基本本能过程的符号,而是真正象征性地将象征评判为情结的最可能表达,这种情结还没被意识清楚地理解。通过对这个表达进行还原分析得不到别的,只会对最初构成这一表达的成分有更清楚的认识。虽然我不否认不断地理解这些成分有其优点,然而它却错失了目标。因此,在分析的这一阶段,象征的消失是一种错误。然而,首先,寻找象征所暗含的情结意义同还原分析中使用的方法是相同的。这可以得到病人的联想。但这些联想通常都很多,足以使用综合方法对之进行分析。这里,它们再次受象征性的评判,而不是符号性的评判。我们必须问的一个问题是:当与显梦的内容联系起来看的时候,A,B,C联想指向何种意义呢?
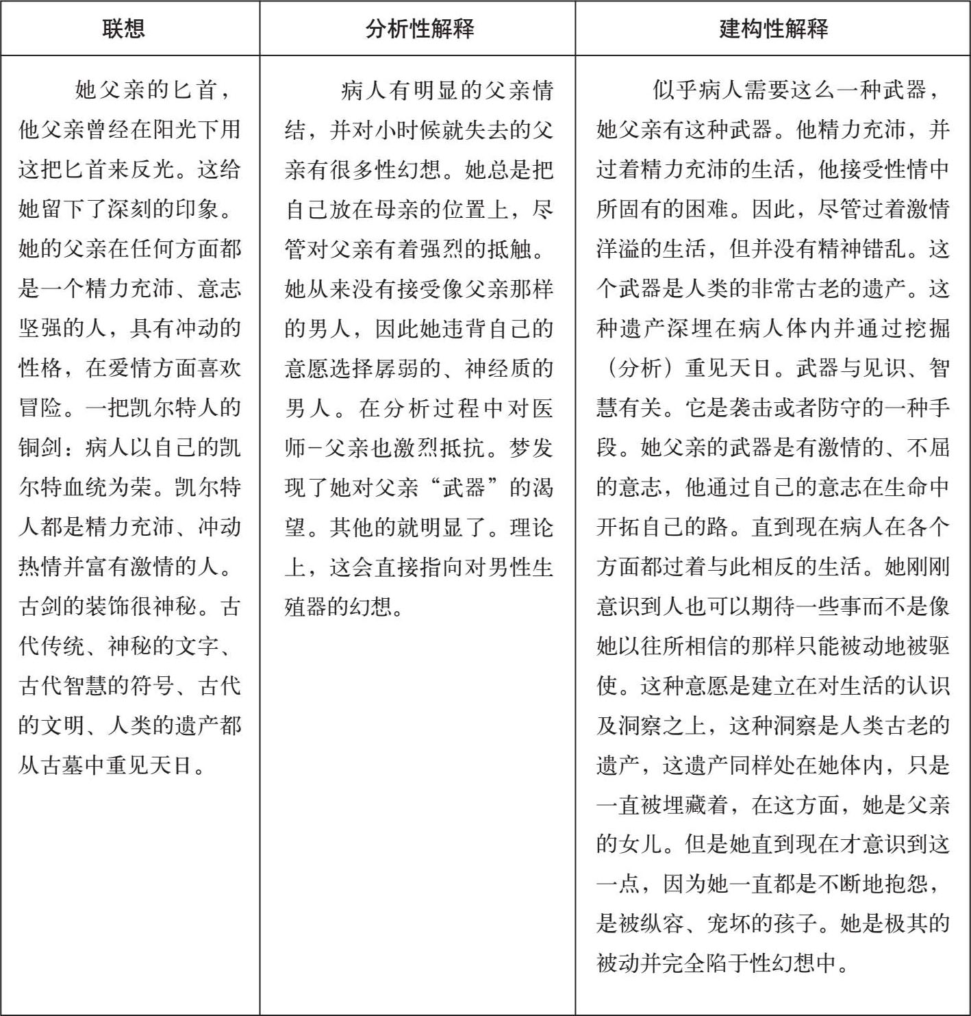
一个未婚的女病人梦见有人送给她一把从古墓里挖出来的、非常漂亮的、装饰华丽的古剑(解析,见下页)。
在这个例子中,分析师不需要任何辅助的类推。病人的联想提供了所有必需的东西。有人可能会反对说,这种释梦的方法中有暗示。但是它忽视了这样一个事实,如果没有内在的接受意愿,暗示是绝对不会被接受的,即使是经过激烈的抵抗之后被接受了,它也会即刻再次消失。一种暗示不论被接受多长时间,都假定了明确的心理接受的愿望,而这愿望只是由于所谓的暗示的推动才开始发挥作用。因此,这种反对意见没有价值,它给予暗示一种它绝对没有的魔力。否则的话,暗示疗法就会有很好的效果,并使分析过程成为非常多余的。但事情远非如此。此外,对暗示进行指责没有考虑到这样一个事实,病人的联想指向了这把剑的文化意义。
在这些离题话之后,让我们回到超越性功能问题之上。我们发现,在某种意义上,超越性功能是治疗过程中的一种“人工”产物,因为它在很大程度上是由分析师支持的。但是,如果病人想自立的话,他必须不要永恒地依靠外部的帮助。对梦进行解析是综合意识与无意识材料的一种理想方法,但是在实践中,解析自己的梦所面临的困难还是过于大了。
梦的解析(见第149段)
我们必须弄清楚产生超越性功能需要什么。首先,我们需要无意识材料。表达无意识过程的东西中,最容易接近的毫无疑问是梦。可以说,梦是纯粹无意识的产物。在走向意识的过程中,梦所经历的交替,尽管不可否认,仍可以被认作是不相关的,因为它们同样也来自无意识的,而不是有意的变形。原初梦意象可能的改变来自无意识中较浅的层面,因此也包含很有价值的材料。它们是梦的总趋向中走得更远一些的幻觉产物。常常出现于瞌睡时和自然苏醒时的各种观念和表象也是这样的。由于梦发生在睡觉的时候,它就具有“心智水平低”(珍妮特),或能量紧张低的所有特点,即逻辑不连贯,片段,类比,语言、声音或视觉的表面联系,浓缩,非理性的表达,混乱等等。随着能量紧张的增加,梦具有较有序的特点,它们变得奇怪的平静,并揭示各种清楚的感觉联系,而联想的价值也随之增加了。
由于梦里的能量紧张通常都很低,因此,与意识材料相比,梦是无意识内容不充分的表达,很难从建构性的角度来理解,但是从还原的角度就很容易了。总的来说,在发展超验性功能的时候,梦很难被利用,而且也不能被利用,因为它向主体要求得太多。
因此我们必须到其他地方寻找无意识材料。例如,在醒着的时候无意识也会进行干扰,从而出现“出乎意料”的想法、口误、记忆错误、病态性行为等等。总的来说,这种材料对还原性方法比对建构性方法更有用。它太不完整,并且缺少有意义的综合所必不可少的连续性。
另一个来源是自发幻想。这些幻想通常更加有组织,更加连贯,并包含很多明显重要的东西。有的病人任何时候都能产生幻想。他们只是通过消除临界注意就让幻想自由地产生。尽管这特殊的能力不是很常见,但这种幻想仍可被我们利用。而且,能够自由产生幻想的能力可以通过实践得以发展。锻炼首先包括系统地练习消除临界注意,从而在意识中产生一个真空。这就鼓励任何已经处在准备中的幻想涌现出来。当然,其先决条件是,具有很高力比多能势的幻想已经准备好了。当然不总是如此。在不满足这个前提的情况下就需要有特殊的手段了。
在开始对这个问题进行讨论之前,我必须承认我有这样一种不舒服的感觉,它告诉我读者可能会怀疑地问,这种讨论的意义是什么?为什么一定要将无意识内容显现出来?它们不时地自己出现,并使自己令人不舒服还不够吗?我们必须将无意识拽到表面上来吗?分析应该做的难道不是相反,消除无意识幻想,并以此方式使之成为无效的吗?
也许应该详细地考虑这些怀疑,因为将无意识带到意识之中的方法或许会令使读者很吃惊。他们会认为这是小说,是不正常的或许甚至是奇怪的。因此我们必须首先讨论一下这些自然的异议。这样它们才不会在我们论证各种有争议的方法时阻抗我们。
就像我们看到的那样,我们需要无意识内容来补充意识态度。如果意识态度只在很小的程度上是有方向的,无意识就能够自主地流动。这是那些意识紧张水平低的人,例如原始人中实际发生的。在原始人之中,不需要什么特殊的手段将无意识呈现出来。实际上,任何地方都不需要特殊的手段,因为那些最没注意到其无意识的人恰恰是那些最受其影响的人。但是他们对正在发生的事情没有意识。无意识的秘密参与到处都有,不用我们去寻找。但是由于它仍然停留在无意识状态,我们并不真正知道正在发生什么或者应该期待什么。我们所寻求的是把那些会影响我们行为的内容变成是意识的内容。这样无意识的秘密干涉及其不舒服的后果就可以避免了。
毫无疑问读者会问:为什么不让无意识自生自灭呢?在这方面没有多少不幸经验的人当然不会理解控制无意识的原因。但是任何一个有足够不幸经验的人都会热情地欢迎这么做。定向性是意识过程所必需的,但是,就像我们看到的,它也隐含了不可避免的片面性。就像身体是自我调节的系统那样,心理也是一个自我调节的系统,因此,对调节的反抗总是在无意识中发展。如果意识没有指向的功能的话,无意识的相反的影响就会不受任何约束。正是指向性排除了这些影响。当然,这不能够抑制反抗,反抗还是会进行的。然而,它的调节性的影响却被临界注意以及指向意志所排除,因为这样的反抗似乎与意识不相容。在这个程度上,文明人的心理就不再是自我调节的系统而可以被比作是一台机器,它的调节如此迟钝,以至于机器会一直运行到自我伤害的地步。在另一方面,它又服从于片面意志专横的控制。
心理功能有这样一种特性:当无意识的反抗受到压制的时候,心理功能就失去它的调节性影响。它接着就会提高并加强对意识过程的影响。这就像是反抗失去了它的调节性影响,因此也失去了它的能量。一种情况随即发生,在这种情况里,不仅没有对反抗进行任何抑制,而且看上去反抗的能量还将自己添加到意识的方向上了。首先,这自然有利于意识意向的执行,但是,由于意识意向是未受限制的,它们就很容易以整体为代价来断定自己。例如,当一个人作出一个大胆的断言并压制反抗,比如压制很恰当的怀疑时,他就会更加坚持自己的论断,以至于使自己受到伤害。
自在安静状态是反抗被消除了的状态,它与心理的可独立程度成比例,并导致本能的丧失。这是文明人的特点,对他们来说也是很有必要的,因为本能最初的力量会使适应社会变得几乎不可能。这不是本能真正的萎缩,大多情况下,它仅仅是相对长期教育的结果。它如果与个人的兴趣不相符,就不会达到这么深的地步。
除了实践中所遇见的日常情况之外,在尼采的《查拉图斯特拉如是说》一书中也有无意识压制调节影响的例子。“高尚”的人和“丑陋”的人的发现,表达了调节的影响,因为“高尚”的人想要将查拉图斯特拉降为他那样平均的人,而“丑陋”的人则是反抗的拟人化。但是查拉图斯特拉狂怒的信念之狮迫使所有的情感,尤其是怜悯感,回到无意识的深渊之中。因此调节的影响就被压抑了,但这不是秘密的无意识的反抗。在尼采的著作中无意识的反抗变得非常明显。他首先在瓦格纳那里寻找对手,他不能原谅瓦格纳的《帕西法尔》,但是不久他的愤怒转向了基督教,特别是转向了在某种程度上与尼采有类似痛苦命运的圣保罗。就像人们所知道的那样,精神错乱的尼采首先将自己认同为“十字架上的基督”,接着认同为被碎尸的狄俄尼索斯。通过这个灾难,反抗最终突破到表面上来。
另外一个例子是《但以理书》第四章里中的自大狂的例子。尼布甲尼撒王在其权力的鼎盛时期做了一个梦,梦预言说如果他不谦逊的话就会有大的灾难。但以理很巧妙地解释了这个梦,但是没有人听他的说法。之后的事情表明他的解释是正确的,因为尼布甲尼撒王,在压制无意识调节的影响之后,得了精神错乱,这种错乱恰恰包含着他想摆脱的反抗:他,世间之王,被降为一只动物。
我的一个熟人非常喜欢到山里进行探险,有一次他告诉我说,他梦见自己从山顶踏空了。我向他解释了无意识的影响,并警告他不要再探险了。但是他对这样的想法一笑而过。几个月后,当他在爬山的时候真的踏空了,并因此而死了。
任何一个人,如果看见类似的事情一遍又一遍地以戏剧性的形式发生的话,都一定会对之深思的。他会意识到人们是多么容易忽视调节的影响,且意识到人们应尽量关注无意识调节,它们对我们心灵和身体的健康都是必须的。因此他就会通过自我观察和自我批评来帮助自己。但是仅仅是自我观察和自我分析还远不能与无意识建立联系。尽管任何人都不可避免有不幸的经历,但每个人在面临这种经历的时候仍然会退缩,特别是他们看到有可能躲开这些不幸的经历的时候。关于无意识的调节影响的知识恰恰提供了这样一种可能性,并且实际上也使许多不幸的经历成为非必然的。我们能够避免很多弯路,这些弯路并没有什么特殊吸引力,而仅仅是无聊的冲突。在未知的、未开发的领域走弯路犯错误是很严重的,但是在有人居住的地区,迷失在宽广的高速公路上仅仅令人愤怒而已。那么,我们有什么手段去获得关于调节因素的知识呢?
如果不能够自由地产生幻想,我们就只能够寻求人工的帮助了。一般来说,之所以求助于这种帮助,是因为存在着一种被抑制或被扰乱的心灵状态,但却找不到导致这种状态的充分原因。当然,病人能给出一些合理的原因,比如坏天气。但是,如果把它们当作一种解释的话,它们之中的任何一个都不能令人满意。因为对这些状态做因果的解释通常只是满足了外人,因此只是在一定程度上令人满意。对于外人来说,只要他的因果要求得到了一定的满足,他就会感到满足。对他来说,只要知道事情是从哪里来的就足够了。他感觉不到对病人来说蕴涵在压抑里的挑战。病人想要知道这些都为了什么,并想知道怎样才能获得解脱。在情感混乱的紧张中蕴涵着强度值,蕴涵着能量,为了改善适应力的降低,他应该拥有这些能量、这些强度值。抑制这种状态或者是理性地贬低它都是不行的。
因此,为了能够得到那些错误地处在别的地方的能量,患者必须使情感状态成为过程的基础或起始点。他必须尽可能地意识到自己的情绪状态,使自己毫无保留地沉浸在其中,并在纸上记下所有的幻觉及出现的其他联想。幻觉必须获得最大的自由,但不是以这样一种方式,即通过引起一种“连锁反应的”联想过程,离开其对象(情感)的轨迹。这个“自由联想”,就像弗洛伊德所说的那样,从对象走向各种情结。人们永远不能肯定这些情结是与情感相关的,而不是代替情结的移情。从这种对对象的全神贯注产生了多少是情绪的表达,而这种情绪表达以某种方式,或正确或象征性的,重新引起沮丧的内容。由于这种沮丧不是由意识心灵制造的,而是无意识不受欢迎的入侵,因此,情绪的酝酿和形成就是一幅图画,无意识的内容和倾向沮丧地混杂在一起的图画。整个过程是情感丰富和澄清的过程,而情感及其内容被带到了更接近意识的地方,同时变得更易理解也更让人印象深刻。这种工作具有有益的及赋予活力的影响。总的来说,它创造了一种新的情况,因为在意识心灵的帮助和合作下,之前没有联系的情感变成了多少有些清晰的和有关联的观念。这是超越性功能的开始,即意识和无意识材料之间合作的开始。
人们还可以以另外的方式解决情感错乱的问题。不是通过理智地澄清它,而是给予它可见的形状。有一定绘画天赋的病人可以通过图画来表达他们的情绪。他们的画在技术上或者美学上是否令人满意并不重要,只要这些画能够自由地表现他们的幻想并且是尽可能自由地表现就可以了。原则上这种方法与前面所述的方法是一致的。在此,有一种东西出现了,它同时受意识和无意识的影响,并体现着无意识对光明的期待,意识对实体的期待。
然而,我们经常会碰到这样一些情况,人们并没有明确的沮丧情绪,而只有一种一般的、隐隐的不满,一种对所有事物的抵抗,一种烦乱或者模糊的厌恶,难以名状却又极其令人痛苦的空虚。在这些情况里,没有明确的起点,因此首先必须制造一个起点。在这里一定存在一种特殊的力比多内倾,这种内倾也许由有利的外部情况所支持,例如,完全的放松,尤其是晚上力比多总是有一种内倾倾向的时候。(“现在是夜晚:所有喷泉的声音更大了。我的灵魂也是一汪冒泡的喷泉。” [2] )
在此,必须要消除批判性的注意力。视觉类的注意应该集中在内部意象将会产生的期待之上。通常,会出现幻想图画,也许在似醒非醒的瞌睡状态中出现,应该仔细地观察并记录它们。声音类的注意通常会听到内部的声音,它们也许只是明显没有意义的一些只言片语,然而,这也需要记下来。在这种情况之下,其他人都听到他们的“其他的”声音。确实,有很多人都清晰地意识到他们身中有一个内在评判者或者法官,会对他们的所言所为进行即时的评价。发疯的人以幻听的形式直接听见这个声音。不过,普通的人,如果他们的内心世界正常发展的话,就能够毫无困难地重新产生这种声音,尽管它非常令人心烦并难以控制,所以几乎总是被压抑。这种人能毫无困难地获得无意识材料,因此奠定了超越性功能的基础。
同样,存在这样一些人,他们在内心里既没有听见任何东西也没有看见任何东西。但是他们的双手却会表达出无意识的内容。这样的人能够很好地处理可塑的材料。能够通过身体的运动来表达无意识的人是凤毛麟角的。运动不容易在心灵中固定这个缺点必须通过之后的详细描绘来补偿,这样它们就不会消失在记忆中。不论是直接的或是借助占卜板进行的自动写作都很有价值的,虽然这种写作仍然还很少。这也产生有用的结果。
我们现在就面临下一个问题:我们应该如何处理通过以上描述方式所获得的材料?对这个问题还没有任何合适的答案;只有当意识心灵面对无意识的产物时,才会产生一种临时的反应,这种临时的反应决定之后的过程。现实的经验自己就能够给我们提供一些线索。根据我的经验,有两种主要的倾向,其一是创造性地表达,另一是理解。
当创造性表达原则占优势的时候,材料会不断地变化并增长,直到产生一种浓缩,这是各种主题向多少有些固定的象征浓缩。这些主题会刺激创造性幻想,并主要作为美学主题而存在。这种倾向导致了艺术表达的美学问题。
另一方面,当理解原则占主导地位的时候,美学方面受到的关注相对地少了,甚至偶尔还会被看成是一种障碍。取而代之的是极其努力地去理解无意识产物的意义。
当美学的表达试图集中在主题的形式方面时,直觉的理解则常常试图从材料中几乎不充分的线索里发现主题的意义,而不考虑那些在更加仔细的表达中会显现出来的因素。
这两种倾向都不能通过意志武断的活动产生出来,它们也远不是个人性格的特殊构造的结果。它们都有自己特有的危险,而且也许会使人误入歧途。美学倾向的危险在于过高地估计幻觉产物的形式或艺术价值。力比多被从超越性功能真正的目标移开并转入艺术表达的纯美学问题。试图理解意义的危险在于过高地估计了内容的价值,而内容是要接受理智的分析和解释的,因此,幻觉产物本质上的象征特点就变没有了。为了满足美学或者理智的要求,在一定程度上,人们还是要走这些道路的,不论在个体情况中哪一种倾向占主导地位。但是应该注意这两条道路上的危险,因为,在某一个心理发展完成之后,人们会过高地估计无意识产物的价值,而这恰恰是因为之前它们的价值被大大地低估了。对表达无意识材料来说,这种低估是最严重的障碍。它揭示出了一种集体的标准,任何个人的东西都要依据它而得到评价:只要是不符合集体标准的东西,都不是好的或美的,尽管当代艺术正在此方面做补偿性努力。这里所缺少的不是集体对个人产物的承认,而是主观上的欣赏,是对它的意义和价值的理解。当然,并不是所有的人都觉得自己的产物是低级的。有的时候我们发现恰恰相反的情况:当最初认为自己的产物是低级的感觉消失后,就会出现幼稚的和非批判性的高估,以及对集体认可的要求。反之,最初的高估很容易变成蔑视的怀疑。这些错误判断是由个人的无意识以及缺乏自立而引起的:或者他只能根据集体的标准进行判断,或者由于自大,他完全丧失了判断的能力。
一种倾向看起来像是另一种倾向的约束原则,两个合在一起,形成一种互补的关系。经验证明了这一说法。由于能够在这个层次上做更普遍的总结,因此,我们能够说,美学表达需要对意义的理解,而理解也需要美学的表达。这种相互补充共同形成了超越性功能。
两条道路的最初几步都遵循同样的原则:意识的表达媒介受到无意识内容的支配。为了不产生不适当的影响,最初就只能做这些。在给内容以形式的时候,必须尽可能地远离引导,从而让无意识有机会将各种观念和联想显现出来。从意识的观点来看,这自然是一种退步,人们因此会感到很痛苦。当我们记得无意识内容通常是怎么呈现它们自己的时候,这些就不难理解了:无意识的内容显现为本质上非常微弱的,不能越过阈限的东西,或者显现为由于各种原因而被压抑的不可相容的成分。通常它是不受欢迎的、没被期待的、非理性的内容,对它的忽视以及压抑是完全可以理解的。从集体的角度或主观的角度来看,只有很少一部分具有不一般的价值。但是,从主观角度或者集体角度看没有价值的内容从个人角度来看却可能非常有价值。这一事实通过它们的情感状态表达自己,无论主体感觉它是肯定性的还是否定性的。社会在接受扰乱它们的情绪的新的、未知的观念的时候,同样也分化了。起初过程的目的是发现以情感为基础的内容,因为在这些情况下我们所处理的总是这样一些情况,在这些情况中,意识的片面性遇到了本能领域的抵抗。
这两条道路直到下面的情况出现之后才开始分开:美学问题对一些人具有决定性的意义,理智问题则对另一些人具有决定性的意义。理想的情况是这两条道路并列共存,或有节奏地交替出现,也就是说,创造与理解交替出现。一种不能离开另一种而单独存在,尽管有的时候现实中有这种情况:创造性冲动以牺牲内容意义的代价抓住对象,或者是理解的欲望忽视了给内容以形式的必要性。无意识内容首先需要的是能够被认清并得到评价,要被认清只有通过给予它以形式才能实现,要被评价只有它们必定要说的所有东西都切实可感的时候才能实现。就是由于这个原因,弗洛伊德在开始解梦之前,让梦内容以“自由联想”的方式表达它们自己。
在任何情况下只阐述梦内容概念上的背景都不足够。澄清比较模糊的梦内容常常必须通过给予它一个可见的形式来实现。这可以通过绘画或建模的方式得以实现。有时候手能解开心智难以解开的谜。通过给予一个梦一形状,人们就可以在醒着的状态下继续这个梦,而那些最初难以理解的、孤立的事件被整合到了个人的领域,尽管开始的时候主体对之还没有意识。美学的表达只停留在那种状态,且不试图去发现意义。有时,这会使病人认为自己是艺术家,当然,是被误解的艺术家。如果理解的欲望可以不要细致的表达,那么它就会始于偶然性观念或联想,因此缺乏充分的基础。如果它从被表达的东西开始的话,成功的前景会更加乐观。初始材料被塑形得越少,发展得越不充分,理解不被经验事实所控制而是被理论上或者道德上的考虑所控制的可能性就越大。现阶段我们所关注的理解,是要对似乎内在于原始偶然观念中的意义进行重建。
很明显,这种过程如果要合法地发生,就必须有足够的发生动机。同样,只有当无意识具有引导的意愿时,引导才能够被弃置于无意识之中。自然,这只有在意识心灵发现自己处在关键的时刻之时,才会发生。当无意识内容获得了一定的形式,表达的意义得到了理解,自我如何与这种状况产生关系以及自我如何与无意识达成一致这样的问题就会产生。这是这个过程的第二个,也是更重要的阶段。它将对立的双方联结在一起从而产生第三阶段:超越性。在这个阶段,起主导作用的不是无意识,而是自我。
在这里我们不对个体自我进行定义,而是沿用比较老套的说法:它是意识持续的中心,自从孩童年代就能够感受到它的存在。它对立于一种心理产物,这种心理产物主要依靠无意识过程而存在,并因此在一定程度上与自我以及其倾向相对立。
这种观点本质上是与无意识的妥协。我们必须坚持这样一种看法:这种自我的状态与对立的无意识状态具有同等的强度值,反之亦然。这就产生了一种我们必须要警惕的东西:就像文明人的意识心灵对无意识有约束影响那样,被重新发现的无意识通常会对自我产生真正的威胁。与之前自我压抑无意识一样,被解放了的无意识可以将自我推到一边并压制自我。可以说,存在着自我恍然不知所措的危险,从而导致他不能抵抗情感因素的压力。精神分裂症早期经常会出现这种情况。如果它与无意识的争吵能够以某种方式消除无意识的动力的影响的话,这种危险就不会存在,或者不会这么严重。这也是自我的对立状态被理智化或艺术化时实际发生的情况。但是与无意识的对立一定是多面性的,因为超越性功能不是一个在有限制条件下运行的局部过程。它是一个整体的和总体的过程,所有方面都,或者应该包括在内。因此情感必须得到完全的释放。艺术化和理智化是对付危险情感的有力武器。但我们只能在有巨大威胁的时候才能使用,而不能为了躲避必要的工作而使用它。
由于弗洛伊德的重要洞察,我们知道在治疗神经衰弱的时候必须全面考虑情感因素,必须重视人格的整体。这既可应用于病人,也可应用于分析师。后者在理论的保护下隐藏得多深,仍然是一个非常敏感的问题,需要他自己做出判断。在所有的情况下,对神经衰弱的治疗都不是一种心理水疗,而是生命的所有方面和所有领域的中的人格的重生。与对立状态达成协议是一个非常重要的事情,有时候非常多的东西都依赖于它。重视另一面是此过程中重要的先决条件,因为只有这样,约束性因素才能对我们的行为施加影响。重视它意味着要信任无意识,以便它有机会与意识进行合作,而不是自动地干扰意识。
因此,在与无意识妥协的过程中,不仅自我的观点得到证实,无意识也得到了同样的权威。自我取得了引导权,但无意识也必须有发言的权利。这是说要倾听其他的声音。
在“其他的声音”可以或多或少地被清楚地听见的情况下,自我与无意识的这种关系最容易实现。对能听到“其他声音”的人来说,从技术上很容易写下“其他”的声音并从自我的角度回答这些声音。这非常像两个拥有相同权利的人之间的对话,他们两个都相信对方的论点有效,并认为有必要通过透彻地比较和讨论对方的观点,或者清晰地区分对方的观点,从而修改冲突的观点。由于达成一致的道路很少是开着的,因此大多情况下,会有要求双方都作出牺牲的长期冲突。在病人和分析师之间可以产生这种和睦关系,而后者则很容易扮演魔鬼的角色。
目前的状况极其清楚地表明,想使一个人承认他人论断的有效性是多么的困难,尽管对任何人类社会来说,这种承认都非常重要且必不可少。任何一个想与自己达成妥协的人都必须认真地对待这个基础的问题。因为,如果不承认他人的有效性,他也就否认了他本身之内的“他者”存在的权利,反之亦然。内心对话的能力是外部客观性的试金石。
在内心对话中达成妥协是很简单的,但在只有视觉产物的情况里,达成妥协毫无疑问会复杂得多,比如一种语言,对那些理解它的人来说是有足够表达力的,而对那些不理解它的人来说就像是聋哑的语言。面对着这样的产物,自我必须采取主动并询问:“我是如何被这个符号所影响?” [3] 这种浮士德式的问题能够带来启发性回答。回答越是直接自然,它就越有价值,因为直接与自然大体上保证了反应的完整性。我们并不是绝对必须意识到对立过程的所有细节。通常一个完整的反应并不拥有那些能使理解更加清楚的理论的假定、观点、概念。在这样的情况下,这个人必须满足于无言的,但却是启发性的感觉。这种感觉取代了理论的假定、观点、概念,并且比聪明的谈话更有价值。
争论与影响循环往复的过程表现了对立的超越性功能。两种状态的对立产生了一种充满能量的张力,并创造了一个有生命的、第三种的存在—不是“没有第三种可能性”原理下的逻辑死胎,而是对立双方停止对立而产生的运动,是一个有生命的生产,这种生产导致了存在的新层次,导致了新的情况。超越性功能将自己显示为对立双方的结合。只要二者仍处于分离状态—为了避免冲突自然会处在分离状态—它们就不能发挥作用而处于惰性状态。
无论对立在个体之中以何种形式出现,实际上这总是意识面对本能整体的和自由的形象,而丧失自身并顽固地坚持片面性。这就呈现出了一幅类人猿和原始人的图像。一方面人们假定他有本能不受约束的世界,另一方面又常常误解他的精神观念世界。他从黑暗中浮现出并向我们显示,我们是如何以及在哪里背离了基本的类型,并从心理上削弱了自己,从而弥补并修正我们的片面性。
我在这里必须要满足于描述超越性功能的外部形式及可能性。另一个更重要的任务是描述它的内容。关于此问题我们已经拥有大量的材料,但对其进行解释还有很多困难。在概念化的基础建立之前还需要一些预备的研究。有了这种概念我们就能更清楚地解释超越性功能的内容。我很不幸有过下面这样的经历:科学大众并不总是相信纯粹心理学的论断,因为他们要么过多地从个人角度理解这些论断,要么就是被哲学或理智的偏见所毒害。这就使对心理因素的任何正面评价都变得不可能。如果人们个人化地理解它,那么,他们的判断就总是主观的,他们就会将所有不符合他们的东西或者他们不愿承认的东西都说成是不可能的。他们根本不能认识到,对他们来说有效的东西对具有其他心理状态的人来说有可能是完全无效的。我们远没有获得解释所有情况的普遍有效的手段。
理解心理所面对的最大障碍之一就是,强烈地想知道所例引的心理因素是否是“真实的”或者“正确的”。如果对它的描述不是错误的或者说是假的,那么这个因素本身就是有效的,并通过它的存在而证明自己的有效性。人们无妨可以问,与鸭子相似的鸭嘴兽是否是造物者意愿的创造?神话的各种想象在人们的心理生活中扮演了重要的角色,否定这一点是幼稚的偏见。人们说,这些想象不是“真实的”,因而在科学解释中没有任何地位。但是神化主题的确存在,尽管它们的断言与我们的“真实”观念不一致。
由于与对立状态达成妥协的过程是一个总体的过程,所有没有任何东西被排除掉。所有的东西都参与到了讨论的过程中,即使只有片段被意识到。意识通过面对原先的无意识内容而不断地扩张,或更确切地说,如果意识不怕麻烦而去整合无意识的话,就能得到扩张。当然不总是这样的。尽管一个人可能有足够的智力来理解这个过程,但仍然可能会由于缺少勇气和自信,或者精神上和道德上都太懒,或者是太胆小,而没有作出理解的努力。但是当必然的前提存在的时候,超越性功能不仅对心理治疗具有辅助的价值,而且还使病人拥有了难以估计的优势,能利用自己的资源来辅助分析师,并摆脱通常被认为是令人羞耻的依赖。这是一种通过自己的努力而获得自由并找到自立勇气的方法。
[1] [本文写于1916年,题目为“超越性功能”(Die Transzendente Funktion)。手稿直到1953年一直放在荣格教授的档案里。1957年,苏黎世荣格学会的学生会最先发表了由波溥(A.R.Pope)翻译的英文版。德文原稿,在作者进行了大量修订之后发表在《精神与作品—丹尼尔·布罗迪博士七十五岁诞辰纪念文集》( Geist und Werk...zum 75. Geburtstag von Dr. Daniel Brody )(苏黎世,1958)。这一德文版有专门为此版本所写的前言。作者为此次出版部分地修改了前言。现在的翻译是根据修改后的德语本翻译的,并参考了波博先生的翻译。—英编者]
[2] [尼采,《查拉图斯特拉如是说》( Thus Spake Zarathustra ,XXXI,科蒙(Common)译,第156页)。—英编者]
[3] [参考,《浮士德》( Faust ),第I部分,维恩(Wayne)译,第46页。]