



随着餐饮行业的竞争越来越激烈,中餐宴会摆台设计的“特色化”和“个性化”也越来越被经营者所看重,并慢慢成为餐饮企业吸引顾客、创造利润的关键,如商务宴会摆台(图 3-3)、婚宴摆台、生日宴会摆台等。个性化的主题宴会往往更能抓住就餐者的心理,从而达到刺激餐饮消费的目的。
结合所学知识,谈谈设计个性突出、造型独特的摆台作品需要具备的知识和技能。
要求:思路清晰,符合逻辑。
图3-3 商务宴会摆台
餐台是餐厅为客人提供服务的主要服务设施之一。餐台、席位的安排和台面的摆设称为摆台,是将餐具、酒具以及辅助用品按照一定的规格整齐美观地铺设在餐桌上的操作过程。
摆台的基本要求是:餐具图案对正,距离匀称,整齐美观,清洁大方,为客人提供一个舒适的就餐位置和一套必需的就餐用具。
台布铺设是将台布舒适平整地铺在餐桌上的过程。
【参考视频】
服务员选好台布,站在副主人座位处,用双手将台布打开后放至餐台上,用两手的大拇指和食指分别夹住台布的一边,其余3指抓住台布,将台布贴着餐台平行推出去再拉回来。铺好的台布中间的折线对准主位,十字取中,四面下垂部分对称并且遮住台脚的大部分,台布自然下垂至餐椅边为最适合。这种铺法多用于零点餐厅或较小的餐厅,或因有客人就座于餐台周围等候用餐时,或在地方窄小的情况下,选用这种推拉式的方法进行铺台。
服务员选好台布,站在副主人位置上,用双手将台布打开,用两手的大拇指和食指分别夹住台布的一边,其余3指将多余台布提拿于胸前,身体呈正位站立式,利用双腕的力量,将台布向前一次性抖开并平铺于餐台上。这种铺台方法适合于较宽敞的餐厅或在周围没有客人就座的情况下进行。
服务员在选好合适台布后,站在副主人的位置,呈右脚在前、左脚在后的站立姿势,将台布正面朝上打开,用两手的大拇指和食指分别夹住台布的一边,其余3指将多余台布提拿至左肩后方,上身向左转体,下肢不动并在右臂与身体回转时,台布斜着向前撒出去,将台布抛至前方时,上身转体回位并恢复至正位站立,这时台布应平铺于餐台上。这种铺台方法多用于宽大场地或技术比赛场合。
【参考视频】
中餐零点摆台如图3-4所示。
(1) 铺台布:按照铺台布的操作程序铺设。
(2) 骨碟定位:骨碟摆放在餐位正前方,骨碟边沿距桌边1.5cm。
(3) 摆汤碗、汤匙:汤碗摆在骨碟左上方,距骨碟2cm,汤匙放在汤碗中,匙把向左。
(4) 摆放水杯:水杯摆在汤碗的右前方,汤碗的中心与水杯的中心在一条直线上,与汤碗的距离为2cm。
(5) 摆放筷架、筷子:筷架摆在骨碟的右侧3cm处,筷子摆在筷架上,筷尖离筷架5cm,筷末端距桌边1.5cm,筷套字样正面朝向客人。
(6) 摆放餐巾花。
(7) 如摆茶碗,则扣放在餐碟中或茶碟中,杯耳朝右,茶碟距筷子及桌边均为2cm。
(8) 摆牙签盅、调味壶、烟灰缸、花插。圆桌摆放:调味壶摆在餐桌的左侧,牙签盅在右侧,距转台3cm,烟灰缸摆放4只,两两对称成正方形。方桌摆放:调味壶摆在餐桌的右下角,牙签盅、烟灰缸放在左上角;花插居桌中而放,台卡放一侧,朝向餐厅门口。
图3-4 中餐零点摆台
(1) 团体包餐的摆台方法是按餐食标准来摆放的。摆放方法与散座基本相同,但团体包餐一般不饮酒,除特殊要求外,一般不摆放水杯。
【参考视频】
(2) 团体包餐一般用大圆桌进行集体就餐,所以在餐桌中央应放置转台。转台上应对称摆放两套公用餐具和调味品,整个台面要求匀称、和谐、美观,方便用餐。
宴会的接待规格较高,形式较为隆重,中餐的宴会多使用大圆桌,由于宴会的人数较多,所以就存在场地的布置问题,应该根据餐厅的形状和大小以及赴宴的人数多少安排场地,桌与桌之间的距离以方便服务人员服务为宜。主桌应该位于面向餐厅正门的位置,可以纵观整个餐厅或者宴会厅。一定要将主宾入席和退席的线路设为主行道,因此比其他的通道宽一些。不同的桌数的布局方法有所区别,但一定要做到台布铺置一条线,桌腿一条线,花瓶一条线,主桌突出,各桌相互照应。宴会的场地布置因桌数不同而异,如图3-5所示。
【参考视频】
台型布置一般次序是:中心第一、先左后右、近高远低。
(1) 两桌排位
(2) 三桌排位
(3) 五桌排位
(4) 七桌排位
图3-5 宴会的场地布置
(5) 九桌排位
(6) 多桌排位
图3-5 宴会的场地布置(续)
在宴会上,席次具体是指同一张餐桌上席位的高低。中餐宴会上席次安排的具体规则有4点:其一,面门为主;其二,主宾居右;其三,好事成双;其四,各桌同向。中餐宴会座次安排如图3-6所示。
中餐宴会通常都有主人、副主人、主宾、副主宾及其他陪同人员,各自都有固定的座次安排。
(1) 背对着餐厅重点装饰面、面向众席的是上首,主人在此入座,副主人坐在主人对面,主宾坐于主人右侧,副主宾坐于副主人右侧。
(2) 主人与主宾双方携夫人入席的,主宾夫人坐在主人位置的左侧,主人夫人坐在主宾夫人的左侧。其他位次不变。
(3) 当客人在餐厅举行高规格的中餐宴会时,餐厅员工要协助客方承办人按位次大小排好座次,或将来宾姓名按位次高低绘制在平面图上,张贴到餐厅入口处,以便引导宾客入席就座。
(1) 座次安排-1
(2) 座次安排-2
(3) 座次安排-3
图3-6 中餐宴会座次安排
【参考视频】
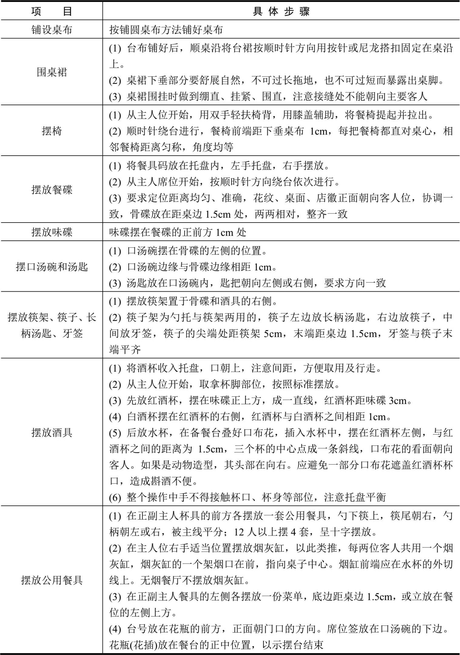
3) 中餐宴会的餐具摆设
左手托盘,右手摆放餐具,从主位开始摆起。
摆台的标准和要求是:摆放餐具要相对集中,餐具酒具配套齐全、合理,图案、花纹要对正,整齐划一,符合规范标准,整齐美观,科学卫生,既方便客人用餐又便于服务员席间操作每个餐桌,餐具应该多备出20%,以备使用。具体见表3-1中餐宴会摆台程序表及图3-7中餐宴会摆台示例图。
表3-1 中餐宴会摆台程序表
续表
图3-7 中餐宴会摆台示例图
西餐便餐一般使用小方台和小圆台,餐具摆放比较简单。
【参考视频】
摆放顺序是:餐盘放在正中,对准椅位中线(圆台是顺时针方向按人数等距定位摆盘);口布折花放在餐盘内;餐叉放在餐盘的左边,叉尖向上;餐刀和汤匙放在餐盘上方;面包盘放在餐叉上方或左边,黄油刀横放在餐盘上方,刀口向内;水杯放在餐刀尖的上方,酒杯靠水杯右侧呈直线、三角形或者弧形;烟灰缸放在餐盘正上方,胡椒瓶和盐瓶放置于烟灰缸左侧,牙签盅放在椒盐瓶左侧;花瓶放在烟灰缸的上方;糖缸和奶缸呈直线放在烟灰缸的右边。西餐便餐摆台如图3-8所示。
图3-8 西餐便餐摆台示例图
西餐宴会餐台是可以拼接的,餐台的大小和台形的排法,可根据人数的多少和餐厅的大小进行布置,一般为长台。人数较多时宴会的台形可有多种,图3-9为几种常见的台形。
图3-9 西餐宴会摆台常见台形
主人一般安排在面向餐厅正门的位置上,第一、第二客人排在主人的两侧。使用长台时,主人安排在长台正中位置或者长台顶端。使用圆桌则与中餐宴会座次安排相同。具体排法如图3-10所示。
(1) 座次安排-1
(2) 座次安排-2
图3-10 西餐宴会餐台座次安排
(3) 座次安排-3
图3-10 西餐宴会餐台座次安排(续)
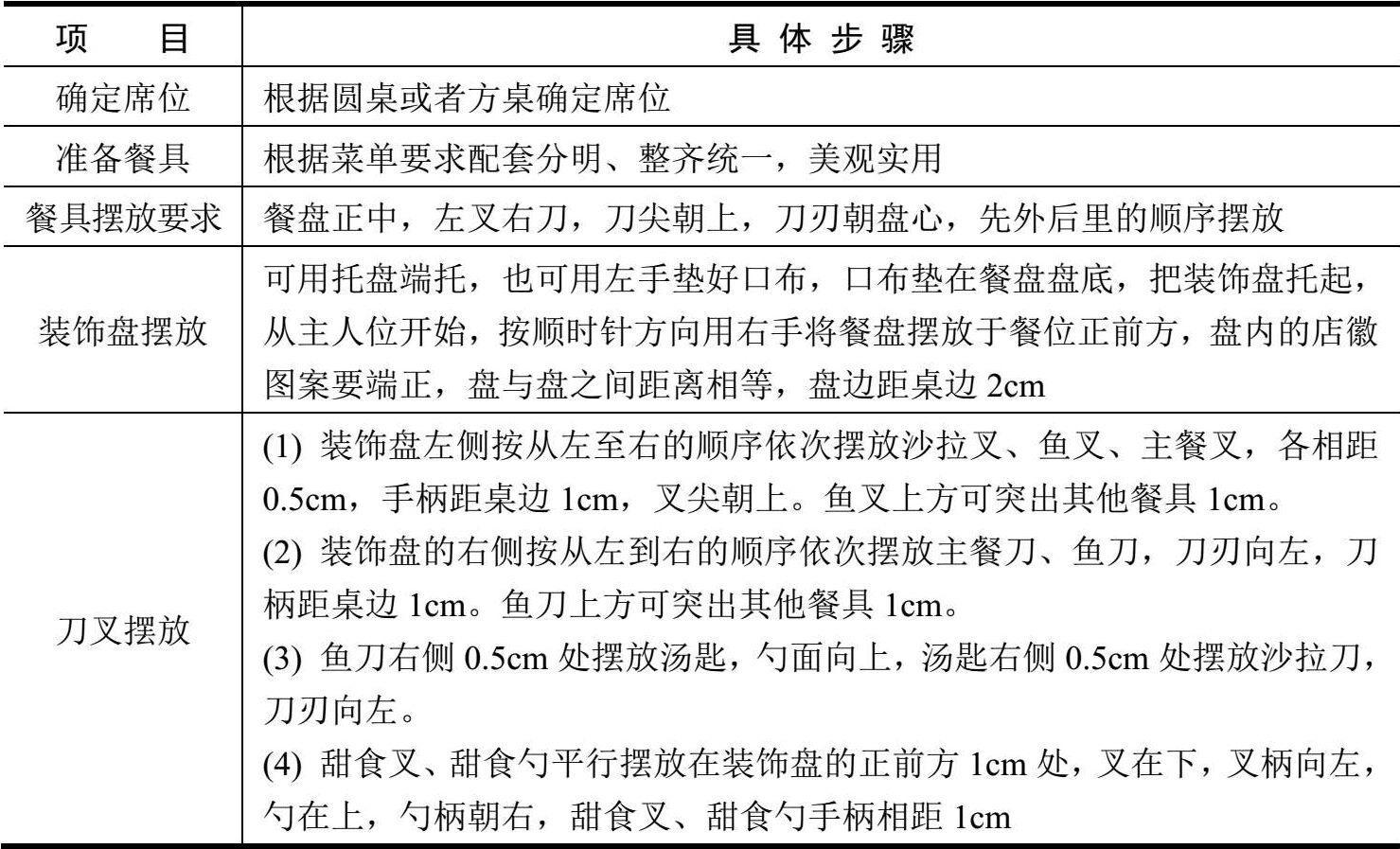
左手托盘,右手摆放餐具,摆放的顺序是:按照顺时针的方向,按照人数等距定位摆盘,将餐巾放在餐盘中或者是将折花插在水杯中。面包、黄油盘放在叉尖左上方,黄油刀刀口朝向餐盘内竖放在餐盘上,在餐盘的左侧放餐叉,餐盘的右侧放置餐刀,在餐刀右边放汤匙,点心刀叉放在餐盘的正上方,酒杯、水杯共3只摆放在餐刀上方。酒杯的摆放方法多种多样,可以摆成直线形、斜线形、三角形或者圆弧形,先用的放在外侧,后用的放在内侧;甜点叉的左上方放盐、胡椒瓶,右上方放烟灰缸。注意西餐的餐具按照宴会菜单摆放,每道菜应该换一副刀叉,放置时要根据上菜的顺序从外侧到内侧,一般不超过7件(即三叉、三刀、一匙),如果精美的宴席有多道菜,则在上新菜前追加刀叉。摆放餐具后应该仔细核对,是否做到整齐划一,具体如表3-2西餐宴会摆台程序表及图3-11西餐宴会摆台示意图所示。
【参考视频】
表3-2 西餐宴会摆台程序表
续表
图3-11 西餐宴会摆台示意图
1.面包盘;2.黄油刀;3.鱼叉;4.餐叉;5.餐盘;6.牛排刀;7.鱼刀;
8.清汤匙;9.生蚝叉;10.餐巾;11.盐和胡椒粉瓶;12.烟灰缸;13.水杯;
14.红酒杯;15.白酒杯;16.甜品匙;17.甜品叉
由于地域和饮食文化的差异,我国南北方的餐厅服务摆台也不尽相同,主要体现在餐具的摆放上,其中南方以广东为代表,北方则以北京为代表。
(1) 广式餐具的摆放位置,如图3-12所示为广式餐具的摆放。
图3-12 广式餐具的摆放
骨碟放在座位的正前方,距桌沿1.5cm;水杯、葡萄酒杯、白酒杯从左到右一字形排列在骨碟的正前方,葡萄酒杯离骨碟的距离为1cm,三只酒杯之间距离为1cm,汤碗放在骨碟左前方,离骨碟距离为1cm,离水杯距离为1cm,汤匙放在汤碗内,匙把指向左方;骨碟右前侧放筷架,筷子放在筷架上,筷子前端离筷架5cm,筷底离桌沿距离1.5cm,筷子离骨碟距离1cm;茶托放在筷子右侧,距桌沿1.5cm,距筷子2cm,茶托上合扣茶盅。
(2) 京式餐具的摆放位置,如图3-13所示为京式餐具的摆放。
图3-13 京式餐具的摆放
骨碟放在座位的正前方,距桌沿1.5cm;骨碟正前方摆放匙托,匙托距骨碟0.5cm,匙托上面放汤匙,匙把指向右方;水杯、葡萄酒杯、白酒杯按从左到右的顺序一字形排列在匙托的正前方,葡萄酒杯距匙托2cm,三只酒杯之间隔距离为1.5cm骨碟右前方放筷架,筷子架上面搁筷子,筷子前端距筷架5cm,筷底离桌沿1.5cm,筷身离骨碟1cm,筷套字样正面朝向客人。
(1) 台面的平稳:台面的不平稳可能导致意外发生,所以为了确保客人和员工的安全用大台面板落台时要看清楚是否放平稳了。如果出现一边多一边少的情况,很容易侧重一边而导致翻台的意外。
(2) 台面出现不清洁或有水时,往往会弄脏台布而不能用,这样一来不但增加公司的洗熨费用同时又增加了工作和费时。
(3) 椅子的整齐与清洁:椅子如不摆放整齐会看起来不雅观,如椅子不清洁或有水和酱汁类东西没有发现的话,当客人坐下时,就会弄脏衣服而令客人不满引起投诉。
(4) 铺桌布时注意事项:铺桌布之前要检查桌布是否潮湿、有孔、有破损和污渍等,发现有以上情况时停止使用并送布草房处理,铺桌布时要留意台布的中心十字线是否在桌子的中央或桌布在台的四周是否高低平均。
(5) 银器摆台的注意事项:摆台前先把餐具一个一个擦干净,才可以摆放在台面上,发现变色的银器餐具应收集起来交回管事部翻新处理。
(6) 瓷器摆台的注意事项:各类的瓷器餐具在上台前应检查是否干净、完整,有缺口的餐具集中起来送管事部处理,确保餐厅的高雅形象和不弄伤客人。
(7) 水杯和酒杯注意事项:玻璃杯要确保没有任何缺口,同时要清洁光亮,玻璃杯上台前应首先用蒸气蒸,再用擦杯布擦亮并在灯光下检查没有任何污渍时才能上台面,应避免因有缺口和污渍而造成客人受伤或改变食物的味道。
(8) 摆台时要注意的卫生:手通常被认为最容易藏细菌的地方,所以在摆餐具时应避免手接触到食物盛载的地方,使用正确的握具方法摆放,大台要擦干净和擦亮转盘后才能上台面。
(9) 摆设上台的用具和器皿:上台的转盘要干净和底座转动畅顺及平坦,艺术插花要整齐,餐位要按标准摆放和完整,台号牌和酱醋壶要干净并且摆放方向一致。
(10) 注意事项:餐巾是客人用来擦嘴的用品,一定要保持清洁,所以在餐巾上台前一定要检查是否潮湿、干净、有孔和平整,发现有问题的应交回布草房处理。
(11) 翻台摆位的注意事项:营业时间内要翻台的时候,首先准备好各类餐具和桌布在工作柜里,翻台时切勿心急,按摆放的步骤避免发出过多的声音,给客人误会,我们不欢迎他们,摆完之后迅速从头检查一遍摆位是否整齐,发现错误立刻更正。