购买
下载掌阅APP,畅读海量书库
立即打开
畅读海量书库
扫码下载掌阅APP

二、夏商周断代工程的目标、课题和实施路线

总的目标当然是制定一套有科学依据的夏商周年表。但夏商周三代年代学研究的基础并不相同,条件也不一样,因此对于夏商周三个朝代年表的要求也自然有别。

对于盘庚迁殷后的商代后期和共和元年以前的西周,因为有商代甲骨文、商和西周时期的青铜器铭文以及较多的文献记载,我们提出的目标是确定比较准确的年代。

对于商前期,虽然没有甲骨文、青铜器铭文等当时的可信的史料,但对文献记载的商前期的几处都邑遗址,通过考古发掘已经有了比较可靠的线索,因此“工程”提出的目标是确定比较详细的年代框架。

对于夏代,研究基础最为薄弱,条件也更为缺乏。因此“工程”提出的目标是确立夏代年代的基本框架。

显然,这是在对夏商周三代年代学研究的现状和实际具备的条件认真分析的前提下制定的,是实事求是的,经过努力可以达到的。

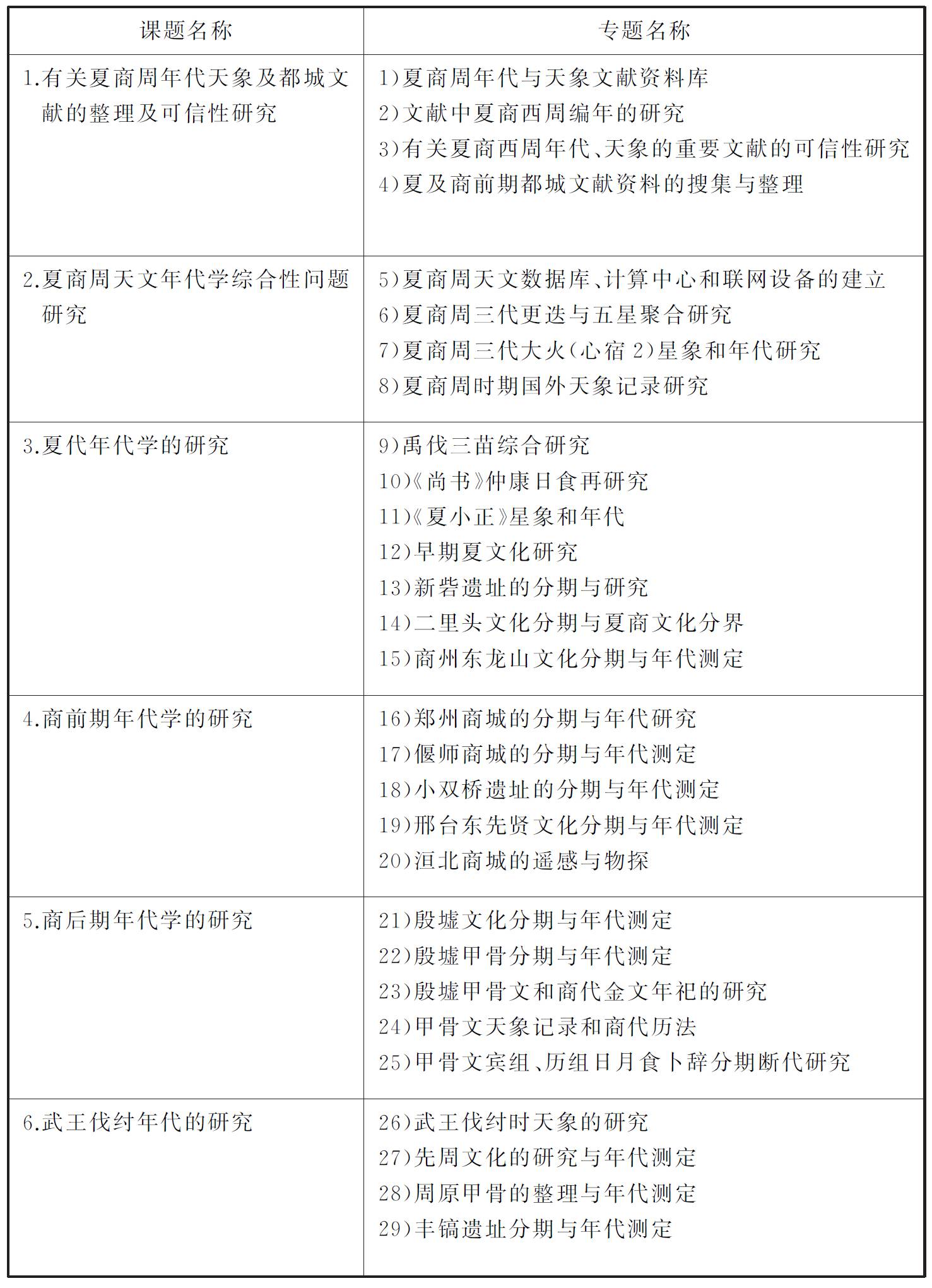
围绕上述目标,“工程”广泛征询相关学科专家的意见,设置了9个课题和36个专题,在进行过程当中,又陆续增补了8个专题,所以最后是9个课题44专题。这些课题和专题见表。

44个专题涉及历史学、考古学、古文献学、古文字学、天文学、历史地理学、科技测年等近十个学科。如何把众多相关学科组织起来,通过具体实施达到预期目标是科研组织管理面临的新问题。通过研究,“工程”确定,人文社会科学与自然科学相结合,多学科联合攻关是工程实施的基本指导思想。具体技术路线可概括为两个方面。一是通过对相关文献的搜集、整理及可信性研究,并结合甲骨文、金文研究成果,选择可靠的有关天象记录,进行天文学回推计算,得出若干年代定点;二是在已有考古研究成果基础上,选择若干重要遗址进行补充发掘,按地层和单位采集系列含碳样品,进行 14 C年代测定,并以树轮校正曲线校正拟合,提出接近实际年代的日历年代或年代范围。最后将两者整合,以确定夏商周年代框架和商后期及西周的列王年代。 s00EWUzw9PQUEyGwVmmLbpd3CYUk14+wtVOZ2PTkfbe6u5sFlXCoySpwbb3yLTin

点击中间区域
呼出菜单
上一章
目录
下一章
×