购买
下载掌阅APP,畅读海量书库
立即打开
畅读海量书库
扫码下载掌阅APP

引言
t1

本书主要探讨的是,企业在遭遇某种形式的市场变化和技术变革时,为什么无法继续保持它们的行业领先地位。这里所说的不是普通企业的失败,而是一些领先企业(那些曾让许多管理者艳羡不已且竞相效仿的,因其优秀的创新和执行能力而闻名遐迩的企业)的失败。当然,导致领先企业失败的原因有很多,其中包括官僚主义横行、傲慢自大、管理队伍老化、规划不当、投资短视、技能和资源不足,以及单纯的时运不济。但本书讨论的并不是存在上述问题的企业,而是那些管理良好,锐意提高竞争力,认真倾听客户意见,积极投资新技术研发,却仍然丧失了市场主导地位的企业。

这些看上去无法解释的失败,既发生在那些发展迅速的行业,也发生在发展缓慢的行业;既发生在那些建立在电子技术基础上的行业,也发生在那些建立在化学和机械技术基础上的行业;既发生在制造业,也发生在服务业。同样,例如,西尔斯–罗巴克公司(Sears Roebuck,简称西尔斯公司)就曾在几十年间被认为是世界上管理最为灵活的企业。在它的黄金时期,西尔斯公司的销售额占全美零售总额2%以上的份额。该公司率先进行的多项创新,对当今最受推崇的零售商的成功起到了至关重要的作用,这其中就包括供应链管理、店铺品牌、目录零售和信用卡销售。西尔斯公司管理模式的受推崇程度,在以下这段引自《财富》杂志的文字中表现得一览无余:“西尔斯是怎么做到的?从某种程度上说,它最吸引人的部分就在于,这其中根本就没有什么诀窍。西尔斯既没有玩太多花招,也没有放空炮。相反,公司里的每一个人似乎都在自然而然地做着正确的事情。而最终的结果就是,西尔斯成为了一个卓越的行业龙头企业。”

但今天已经没有人会这样评价西尔斯公司了。不知是出于什么原因,西尔斯公司完全忽视了折扣零售和家居中心 的出现。在目录零售这种商业模式迅速发展的今天,西尔斯公司已经无缘参与其中。人们已经开始质疑它的零售运营将何以为继。一位评论员曾指出:“西尔斯虽然有17亿美元的重组资金,但它早在1992年就已经亏损了13亿美元。西尔斯的傲慢自大使它对发生在美国市场的基本变化熟视无睹。”另一位评论家则抱怨说:

西尔斯已经成为投资者的心头之痛。他们只能眼睁睁地看着它的股价一路下跌,所有有关情况已经好转的承诺都沦为一纸空文。西尔斯陈旧的营销方式(大量销售迎合大众口味的、中间价位的商品和服务)已不再具有竞争力。毫无疑问,持续令人失望的表现,不断重复却从未实现的有关情况好转的预测,都已经降低了西尔斯的管理层在金融界和商业界的公信力。

令人大感意外的是,西尔斯公司受到潮水般赞誉的时期(20世纪60年代中期),恰好是它忽略了折扣零售和家居中心这些新型知名耐用品市场营销模式(正是这些成本更低的营销模式,最终使西尔斯公司丧失了其核心特许经营权)正在悄然崛起的时期。在西尔斯公司被誉为世界上管理最好的企业之一的同时,它却让维萨卡(Visa)和万事达卡(MasterCard)抢占了其长时间——在率先将信用卡用于零售业支付这一方面——建立起来的领先地位。

在一些行业,这种丧失领先地位的故事一直在重复上演。以计算机行业为例,IBM公司主导了大型计算机市场,但却长时间忽略了在技术上更为简单的微型计算机的崛起。事实上,没有任何一家主要生产大型计算机的制造商,成功地转变为在微型计算机市场具有举足轻重地位的制造商。数字设备公司(Digital Equipment Corporation,DEC)创建了微型计算机市场,此后其他一些管理上锐意进取的企业,像通用数据公司(Data General)、Prime公司、王安电脑公司(Wang)、惠普公司和利多富公司(Nixdorf)等也纷纷加入其中。但这些企业随后又错过了台式个人电脑市场,从而将开拓个人电脑市场的机会留给了苹果电脑公司以及Commodore公司、Tandy公司和IBM公司的独立个人电脑部门。特别是苹果公司,它独创了用户友好型计算机的标准。但在便携式计算机市场,苹果公司和IBM公司却比行业领先企业落后了整整5年。同样,建立了工程工作站市场的企业,像阿波罗公司(Apollo)、太阳微系统公司(SUN)和硅谷图形公司(Silicon Graphics),都是该行业的新兴企业。

像零售业一样,许多领先的计算机制造商都曾被誉为世界上管理最好的企业,并被许多记者和企业管理学者树立为所有企业都应学习的典范。以下就是一段对数字设备公司的评价(1986年):“现在的数字设备公司犹如一架高速行驶的列车,与它竞争无异于螳臂当车。当大多数竞争对手深陷计算机行业衰退的泥沼无力自拔时,这家市值76亿美元的计算机制造商仍在加速前进。”这段文字的作者进而告诫IBM要小心,因为它就站在数字设备公司正高速行驶的轨道上。当时的数字设备公司的确是麦肯锡公司浓墨重彩地加以研究的一家企业[后来这份研究成果浓缩在《追求卓越》( In Search of Excellence )一书当中]。

但几年后,风云突变,评论家们又给我们描绘了一个完全不同的数字设备公司:

数字设备公司是一家需要进行资源重组的企业。作为主打产品的微型计算机产品的销售已经枯竭,进行了两年的重组计划惨淡收场,其预测和生产规划系统完全失灵,削减成本远远无法重塑赢利能力……但真正让人感到遗憾的可能是数字设备公司错失的机遇。它浪费了两年的时间,才仓促采取措施,来应对已经颠覆了整个计算机行业的低利润率个人电脑和工作站的出现。

和西尔斯公司一样,在数字设备公司的案例中,最终导致其失败的决策正是它在广受赞誉、并被称为管理灵活的企业时做出的。在数字设备公司被称为优秀管理企业的典范的同时,它却忽略了台式计算机的出现,并在几年后自食其果。

西尔斯公司和数字设备公司都是令人瞩目的公司。施乐公司曾长期统治复印机市场,它生产的普通纸复印机被广泛应用于复印量较大的大型复印室。但施乐公司错失了小型台式复印机市场带来的发展和赢利机遇,最终只占据了很小一部分市场份额;尽管小型钢铁厂目前占据了北美钢铁市场40%的份额,这其中包括该地区几乎所有的钢筋、棒材和结构钢市场份额,但截至1995年,不管是在美洲、亚洲,还是欧洲,没有任何一家综合性钢铁企业建立了使用小型钢铁厂技术的工厂。在30家缆索挖掘机制造商中,只有4家成功度过了该行业长达25年的液压挖掘技术过渡期。

正如我们所看到的那样,在遇到破坏性技术变革和市场结构变化时,遭遇失败的领先企业数量非常多。如果只是粗略地进行分析,似乎从中找不到导致它们失败的变革的模式。在某些情况下,新技术在很短的时间内就会席卷整个行业;而在某些情况下,技术过渡期则长达数十年。在一些情况下,新技术非常复杂,研发成本高昂;而在另一些情况下,具有重大影响的技术只是简单地由领先企业的现有技术扩展而成。但所有失败案例都具有一个共同点,那就是导致企业失败的决策,恰好是在领先企业被广泛誉为世界上最好的企业时做出的。

有两种方法可用于解决这一悖论。一种解释方法可能是:诸如数字设备公司、IBM公司、苹果公司、西尔斯公司、施乐公司和比塞洛斯–伊利公司(Bucyrus Erie)等企业,它们实际上一直管理不善。这些企业之所以能够获得成功,可能是因为它们运气好,而且幸运地遇上了好时机。它们最终在经济出现危机时遭遇失败,则可能是因为它们的好运气已经到头。也许是吧。但另一种解释是,这些遭遇失败的企业的管理已经做到了极致,但它们在大获成功之后做出决策的方式,却最终埋下了它们日后失败的种子。

本书所阐述的研究结果证明了后一种观点,即良好的管理正是导致领先企业马失前蹄的主因。准确地说,因为这些企业倾听了客户的意见,积极投资了新技术的研发,以期向客户提供更多更好的产品;因为它们认真研究了市场趋势,并将投资资本系统地分配给了能够带来最佳收益率的创新领域,最终,它们都丧失了其市场领先地位。

这也从更深层次表明,许多目前得到广泛认可的良好的管理原则,实际上只适用于某些情况。有时,不采纳客户的意见,投资研发利润率较低、性能较差的产品,并且大举进军小型新兴市场(而不是主流市场)反倒是正确之举。本书通过准确构思研究方法,认真分析硬盘行业和其他行业创新成功与失败的案例,从而总结出一系列规律,管理者可以利用这些规律来判断,何时应采用得到广泛认可的良好管理原则,何时适于实施其他原则。

我把这些规律称为“破坏性创新原则”,它们表明,领先企业之所以遭遇失败,很可能是因为它们的管理者要么忽略了这些原则,要么选择抗拒这些原则。如果管理者能够理解并利用这些破坏性创新原则,那么他们就能卓有成效地管理好哪怕是最困难的创新项目。与生命中许多最富挑战性的行动一样,深刻理解“世界的运行方式”,并顺应这些力量来管理创新活动,具有非常重大的意义。

《创新者的窘境》一书的宗旨是,在缓慢发展或快速变化的环境下,为制造业和服务业(不管是高科技领域,还是科技含量较低的领域)的众多管理者、顾问和学者提供帮助。有鉴于此,本书所提到的“技术”一词,指的是一个组织将劳动力、资本、原材料和技术,转化为价值更高的产品和服务的过程。所有的企业都拥有技术。像西尔斯公司这样的零售商,采用了一种特定的技术来进行采购、展示、销售,并向客户提供产品,而诸如普来胜公司(PriceCostco)等仓储式折扣零售商则采用一种不同的技术。因此,这一技术概念已从工程和制造业扩展到了包含市场营销、投资和管理流程在内的广泛领域。而创新指的是其中某项技术发生的变化。

窘境

为了确立本书所述理念的理论深度、实用范围,以及对未来和过去的适用性,我将本书划分为两个部分。第一部分(第1章到第4章)构建了一个框架,以解释为什么伟大的管理者做出的合理决策可能会导致企业的失败。这些章节所描绘的情景,真实再现了创新者所面临的窘境:管理层做出的合理和适当的决策,可能会对企业的成功起着至关重要的作用,但也可能导致企业丧失其市场领先地位;第二部分(第5章至第10章)则旨在解决这一窘境。根据我们对新技术为什么,并且会在什么情况下导致大企业失败的理解,我将在这一部分针对这一窘境,提出管理上的解决方案——企业管理者应如何在集中足够的资源研发可能导致自己失败的破坏性技术的同时,采取有利于企业成熟业务短期发展的正确措施。

• 构建一个失败理论框架

在本书的开头,我将深入剖析这一问题,然后再作进一步的探讨,并最终得出一般性的结论。前两章我将详细阐述硬盘行业的历史,正是在这一行业,“优秀企业总是在艰难时受到冲击”的故事总是在重复上演。硬盘行业是研究大企业失败案例的绝佳领域,因为该行业拥有大量的数据,而且用哈佛商学院院长金·克拉克(Kim B. Clark)的话来说,这是一段“快速发展的历史”。在短短几年内,市场、企业和技术便经历了从出现、成熟到衰败的全过程。在6次新结构性技术变革中,硬盘行业的领先企业只在其中的两次变革中,成功地维持了它们在下一代产品中的行业领先地位。硬盘行业这一重复出现的失败模式,让我得以首先确立一个初步框架,来解释为什么行业发展早期最好和最大的企业会遭遇失败,然后我在行业历史随后的发展周期中对这一框架进行检验,以判断它是否经得起推敲,能够继续解释该行业中最近的领先企业为何同样难逃失败的命运。

随后,第3章和第4章将加深我们对“硬盘行业的领先企业为何总是会遭遇失败”的理解,同时通过分析各个不同性质行业的企业的失败案例,来检验失败理论框架的适用范围。因此,第3章主要探讨发展速度和技术革新密度与硬盘行业存在很大区别的机械挖掘机行业,并发现导致领先硬盘制造商失败的因素,同样可用于解释领先机械挖掘机制造商为何失败。第4章将完成这一理论框架的确立,并将利用这一框架来说明为何全球综合性钢铁企业无法抵御小型钢铁厂的冲击。

为什么良好的管理可能会导致失败

失败框架是以此项研究的三个发现为基础建立起来的。第一个发现是,在我所说的“延续性技术”(Sustaining Technologies)和“破坏性技术”(Disruptive Technologies)之间,存在着重大战略性差异。这些概念与渐进式技术和突破式技术之间的区分(许多对这一问题的研究均以此为主要特点)还是存在很大的不同;第二个发现是,技术进步的步伐可能会而且经常会超出市场的实际需求。这意味着,不同技术方法的相关性和竞争性,会随着市场的差异和时间的推移而发生改变;第三个发现是,相比某些类型的新兴企业,成熟企业的客户和财务结构更加偏重于投资看上去对他们具有吸引力的项目。

• 延续性技术与破坏性技术

大多数新技术都会推动产品性能的改善,我将这些技术称为“延续性技术”。一些延续性技术可能不具有连续性,或者在本质上具有突破性,而其他一些则在本质上属于渐进式技术。所有的延续性技术所具有的共同点就是,它们都是根据主要市场的主流客户一直以来所看重的性能层面,来提高成熟产品的性能。特定行业的大多数技术进步从本质上说都具有延续性。本书所揭示的一项重要发现就是,即使是最具突破性、最复杂的延续性技术,也很少会导致领先企业失败。

但有时破坏性技术的出现——至少在短期内——会导致产品性能降低。具有讽刺意味的是,在本书研究的每一个案例中,都是破坏性技术导致了领先企业失败。

破坏性技术给市场带来了与以往截然不同的价值主张。一般来说,破坏性技术产品的性能要低于主流市场的成熟产品,但它们拥有一些边缘客户(通常也是新客户)所看重的其他特性。基于破坏性技术的产品通常价格更低、性能更简单、体积更小,而且通常更便于客户使用。除上文提到的台式个人电脑和折扣零售的例子外,这方面还有许多例子。相对于哈雷–戴维森公司(简称哈雷公司)和宝马公司制造的大马力公路摩托车,本田公司、川崎公司和雅马哈公司在北美和欧洲推出的小型越野摩托车算得上是一种破坏性技术;晶体管相对于真空管是一种破坏性技术;保健机构相对于传统的医疗保险商也是一种破坏性技术。在不远的未来,相对于个人电脑硬件和软件供应商,“互联网工具”可能也会成为一种破坏性技术。

• 市场需求轨道与技术改善轨道

对失败框架的第二个元素(即技术进步的步伐要快于市场需求增长的速度)的观察表明,在开发比竞争对手更好的产品,以实现更高的售价和更大的利润率的过程中,供应商通常会“过度满足”市场的需求:他们为客户提供的产品,超出了客户的实际需求或客户最终愿意支付的价格(如图1所示)。而且更重要的是,这意味着,尽管目前破坏性技术产品的性能可能低于市场用户的需求,但这种技术日后可能会发展成为同一市场上完全具备性能竞争力的技术。

例如,许多曾经需要使用大型计算机来进行数据处理的用户,他们不再需要或不再购买大型计算机。大型计算机的性能已经超出了许多老用户的需求,而且他们发现,他们现在可以使用连接到文件服务器的台式计算机,来完成他们需要做的大部分工作。换句话说,许多计算机用户的需求增长速度,要低于计算机设计人员提供的性能改善速度。同样,在1965年,许多觉得只有在百货商店才能选购到高质量商品的顾客,现在已经非常满足于在塔吉特百货(Target)和沃尔玛选购各种商品。

图1 延续性技术和破坏性技术变革的影响

• 破坏性技术与合理的投资

失败框架的最后一个元素(即成熟企业得出的结论——积极投资破坏性技术对它们来说并不是一个合理的财务决策)有三个基础。首先,破坏性产品功能更简单、价格更便宜,这些产品的利润率通常较低,也不会带来更大的利润;其次,破坏性技术通常在新兴市场或不太重要的市场首先进行商业化运作;再次,能给领先企业带来最大利润的客户一般并不需要,而且确实在开始阶段也无法使用基于破坏性技术的产品。一般来说,破坏性技术首先会得到市场上不能给企业带来利润的那部分客户的认可。因此,大多数已经习惯于听取最优质顾客的意见,判断哪些新产品能带来更大利润率的企业,很少能及时投资研发破坏性技术。

测试失败框架

本书定义了什么是破坏性技术问题,并阐述了如何管理这一问题,以尝试确立(研究人员所称的)失败框架中各种主张的内部和外部效度。第1章和第2章以硬盘行业为背景建立了失败框架,第4章至第8章的前几页重新提到了硬盘行业,以加深读者对“优秀的管理者为何总是难以成功地应对破坏性技术”这一问题的了解。如此浓墨重彩地关注硬盘这个行业的理由就在于确立失败框架的内部效度。如果一个框架或模型无法有效地解释某一个行业内发生的现象,那它也就无法被成功地用于解释发生在其他行业的其他状况。

第3章,以及第4章至第9章后半部分的结构设置,是为了探讨失败框架的外部效度,即我们认为失败框架可能带来有用的启示的条件。第3章将使用这一框架来审视,为何生产缆索挖掘机的领先企业会被液压挖掘机制造商淘汰出推土市场;第4章将探讨为什么全球综合性钢铁制造商在面临小型钢铁厂新技术时会纷纷倒下;第5章将利用模型来分析折扣零售商为何能取得成功——相对于传统供应链和百货商店而言;同时还将探讨破坏性技术对电机控制行业和打印机行业的影响;第6章将考察新兴的PDA行业,并分析为什么电机控制行业被破坏性技术所颠覆;第7章详述了在摩托车和逻辑电路行业,使用了破坏性技术的新兴企业是如何颠覆领先企业的市场地位的;第8章则揭示了计算机制造商是如何且为何会沦为破坏性技术的又一个牺牲品;第9章主要聚焦于发生在会计软件行业和胰岛素行业的相同现象;第10章则利用这一框架对有关电动汽车的案例进行了分析,总结出从其他行业研究中得出的经验教训,揭示了如何利用这些经验教训来评估电动汽车行业面临的机遇与威胁,并阐述了怎样利用这些经验教训来推动电动汽车企业取得商业上的成功;第11章概述了本书所取得的发现。

总而言之,这些章节为理解破坏性技术,破解这些技术是如何导致一些曾经管理最好的企业丧失其行业领先地位这一难题,提供了一个具有坚实理论基础、广泛有效性和实际管理效用的框架。

利用破坏性创新的原则

曾经看过我的学术报告(本书第1章至第4章重新提到了其中的某些发现)的学生及同事,对文中近乎宿命的论调深感震惊。如果说面临破坏性技术变革时,正是良好的管理方法加速了成功企业的失败,那么对企业面临的各种问题——如更加良好地规划,更加努力地工作,更多地听取客户的意见,以及以更长远的眼光来看待问题等——的常规解答将使这一问题更加恶化。同样,良好的执行力、迅捷的市场化步伐、全面的质量管理和过程重构也将丧失其原有的效力。不用说,对于正在培训未来管理者的人员来说,这也是一个让人坐立不安的消息。

但第5章至第10章表明,尽管在良好管理的标准工具箱中可能找不到针对破坏性技术的解决方案,但实际上也存在一些能够有效应对这一挑战的实用方法。每一个行业的每一家企业都在按照某些规律(即有关组织性质的法则)办事,这些规律明确规定了哪些是企业可以做的,哪些是企业不可以做的。当面临破坏性技术变革的管理者被这些力量压垮时,他们将无力拯救他们的企业。

同样,那些心怀飞翔梦想,在手臂上缚上羽翼,然后奋力挥动翅膀从高处一跃而下的古人,无一例外地遭遇了失败。他们尽管拥有梦想,也为之付出了努力,但他们的行为却与自然界的强大法则背道而驰。没有人强大到能够抵御这股力量。只有在人们逐渐了解了决定世界如何运行的相关自然法则和原理(重力学说、伯努利原理,以及关于举、拖和阻力的概念)之后,飞行才可能变成现实。当人们认识到这些法则和原理的力量(而不是抗拒这些法则和原理),或者利用这些法则和原理来设计飞行系统时,他们终于能够飞到之前无法想象的高度和距离。

第5章至第10章的目标是提出破坏性技术的五大法则或原理。与载人飞行一样,这些法则是如此强大,忽视这些法则的存在,或抗拒这些法则的管理者,将无力引领他们的企业安然应对破坏性技术所带来的行业巨变。但这些章节也表明,如果管理者能够理解并利用好这些法则——而不是违背它们,实际上也能在面临破坏性技术变革时取得巨大的成功。我特别希望管理者是带着“了解”的目的来阅读这些章节,而不仅仅是为了寻找问题的答案。我坚信,这些伟大的管理者(他们也是笔者撰写本书时针对的目标人群),完全有能力凭借自己的力量,找到最适于应对他们所面临情况的解决方案。但他们必须首先明白,是什么导致了这些情况的发生,有哪些力量会影响到他们的解决方案的可行性。以下几段文字简要介绍了这些原则,以及管理者可以采取什么措施来利用或适应这些原则。

• 原则一:企业的资源分布取决于客户和投资者

硬盘行业的历史表明,成熟企业总是能在一轮又一轮的延续性技术(它们的客户所要求的技术)浪潮中保持领先地位,但往往在面临更为简单的破坏性技术时遭遇失败。这一事实也证明了“资源依赖理论”的正确性。第5章概述了这一理论,即尽管管理者可能认为是他们在控制企业内部的资源流向,但最终真正决定资源流向的实际上是客户和投资者,因为投资模式无法达到客户和投资者的要求的企业将难以为继。表现最好的企业实际上是那些最深谙此道的企业,也就是那些建立了成熟的系统来摒弃得不到客户认可的理念的企业。因此,这些企业发现,在客户产生相关需求之前,它们很难投入足够的资源来发展破坏性技术——不被它们的主流客户所接受的低利润率机会。但到客户产生相关需求时,一切为时已晚。

第5章为面临破坏性技术的管理人员,提供了一种尊重或利用这一原则的方法。主流成熟企业基本只在一种情况下(极少有例外情况发生)能够在破坏性技术变革中及时、成功地确立市场地位:企业管理者设立一个独立的机构,专门面向破坏性技术独立开展新业务。这种机构不受主流成熟企业客户的力量所制约,能够自由地接触不同类型的客户群体,即那些认可破坏性技术产品的顾客。换言之,当企业管理者按照资源依赖理论的规律管理企业,而不是选择忽视或违背这些规律,那么这些企业就可能在破坏性技术变革中获得成功。

对管理者来说,这项原则的意义就在于,当面临破坏性技术的威胁时,主流成熟企业的人员和流程,并不能自由地分配所需的关键性财务和人力资源,来开拓小型新兴市场,成本结构主要针对高端市场竞争的企业,也很难在低端市场获取利润。设立一个独立的机构,并按照破坏性技术利润率较低的特点,建立一个能够实现赢利的成本结构,这是成熟企业利用这一原则的唯一可行方式。

• 原则二:小市场并不能解决大企业的增长需求

破坏性技术通常会推动新市场的产生。大量证据表明,相对于后来进入市场的企业,最早进入这些新兴市场的企业拥有显著的“先行”优势。但随着这些“先行”企业取得成功并逐渐发展壮大,它们进入更新的小型市场的难度也变得越来越大,而这些小市场注定将在未来发展为大市场。

成功的企业为了维持它们的股价,以及为了给员工创造扩大其职责范围的内部机遇,它们需要进一步发展壮大。一个市值为4 000万美元的企业只需要获得800万美元的收入,就能在随后一年实现20%的增长率,但一个市值为40亿美元的企业就需要获得8亿美元的新增销售收入,才能达到20%的增长率,然而,没有哪个新市场具有如此大的规模。因此,当一个企业发展得越大、越成功,新兴市场所发挥的企业增长引擎的作用就会越弱。

许多大企业都采取了一种等待战略,也就是等到新市场的规模发展得足够大时再进入市场。但第6章提供的证据表明,这通常不是一个成功的战略。

那些大型企业之所以能够在由破坏性技术创建的新市场中,成功地抢占有利的市场地位,就是因为,它们将推进破坏性技术商业化进程的职责,交给了与目标市场的规模恰好匹配的小型机构。小型机构通常能够更好地利用小型新兴市场上出现的发展机遇。大量证据表明,对大型企业的管理者来说,即使理性思维告诉他们,这些小型市场有朝一日可能会发展壮大,但正式和非正式的资源分配流程,使得大型企业很难将足够的物质和人力资源集中到小型市场的开发上。

• 原则三:无法对并不存在的市场进行分析

翔实的市场研究数据和良好的规划,以及之后的按计划执行流程,构成了良好管理模式的基本特征。在进行延续性技术创新时遵循这些方法将使企业受用无穷;这也是成熟企业能够引领硬盘行业历史上每一次延续性技术创新的主因。这些合理的方法能够行之有效地应对延续性技术变革,因为企业需要面对的市场规模和增长率一般都是已知的,技术进步的轨道有迹可循,而且主要客户的需求通常都非常清晰明了。由于绝大多数技术创新在本质上都属于延续性创新,因此大多数管理人员都知道如何依据切实可行的分析和规划,来管理此类创新活动。

但在应对能够催生新市场的破坏性技术时,市场研究人员和企业规划者却一直苦于找不到行之有效的应对策略。实际上,硬盘行业、摩托车行业和微处理器行业的历史经验(第7章将对此进行评述)告诉我们,当我们看到专家对新兴市场未来发展规模的预测时,我们唯一可以确定的就是:他们的预测是错误的。

许多实例表明,在延续性创新中保持领先地位(预先了解哪些信息是已知的,哪些计划是可行的),这并不会对市场竞争格局产生重大影响。在延续性创新中,技术的跟随者能够表现得和技术领先者一样出色。但就是在面对破坏性创新时(我们会发现我们对这一市场几乎一无所知),先进入市场的企业可以建立起巨大的先发优势。这就是创新者的窘境。

对于那些在进入市场之前,需要得到市场规模和财务收益率的量化数据,才能做出投资决策的企业来说,它们通常会在面对破坏性技术时变得束手无策,或是犯下严重的错误。它们要求获得市场数据,并根据财务预测做出判断,但不论是市场数据还是收入或成本等财务预测,实际上都不存在。利用管理延续性技术时发展的规划和市场营销手段,来应对完全不同于延续性技术的破坏性技术,无异于古人手缚羽毛挥动翅膀的飞行痴梦。

第7章探讨了一种制订战略和规划的不一样的方法。这种方法承认这样一项法则,即正确的市场和开发这一市场的正确战略是无法预知的。这项法则被称为“基于发现的规划”,它建议管理者假定预测是错误的,而不是正确的,而且他们选择采取的战略也可能是错误的。基于这种假设来进行投资和管理将迫使管理者制订计划,学习他们需要了解的内容,而这正是成功应对破坏性技术的一种更加有效的方式。

• 原则四:机构的能力决定了它的局限性

当管理者在处理创新问题时,他们会本能地选派有能力的员工来从事这项工作。一旦他们找到了合适的人选,绝大多数管理者也就会认定,他们选派的人员即将入主的机构,也将具备成功完成这项任务的能力。这样的想法是非常危险的,因为机构所具备的能力,独立于机构内部工作人员而存在。一个机构的能力主要表现在两个方面:一方面是它的流程,也就是人们将劳动力、资源、原材料、信息、现金和技术投入转化为更高价值的产出的方法;另一方面体现在机构的价值观层面,这些价值观正是机构管理人员和普通员工在做出优先决策时所遵循的原则。人的可塑性很强,经过培训后可以成功地从事不同的职业。例如,一名IBM公司的员工可以非常从容地改变他或她的工作方式,来适应小型创业型企业的工作环境。但流程和价值观则相对固定,例如,能够有效管理微型计算机设计的流程,就不适用于台式个人电脑设计的管理。同样,推动员工优先发展高利润率产品项目的价值标准,就不会促使他们将低利润率产品的开发置于优先发展的位置。同样的流程和价值观,在某种环境下构成某个机构的能力,但在另一种环境下则决定了这个机构的局限性。

第8章将提出一个框架,帮助管理者准确地了解,他或她所在机构的能力和局限具体表现在哪些方面。基于对硬盘和计算机行业的研究结果,本书提供了一些实用工具。在当前机构的流程和价值观阻碍了它成功解决所面临的新问题时,管理者可以利用这些工具来发展新的能力。

• 原则五:技术供应可能并不等同于市场需求

尽管破坏性技术最初只能应用于远离主流市场的小型市场,但它们具备破坏性的原因是,它们日后将逐渐进入主流市场,而且其性能将足以与主流市场的成熟产品一争高下。如图I.1所示(见第ⅩⅤ页),这种情况之所以发生,是因为产品技术进步的步伐,超过了主流客户要求或者能够消化的性能改善幅度。因此在目前,主要特色和相关功能几乎与市场需求完全匹配的产品,通常会遵循一个既定的性能改善轨道,假以时日,这些产品的性能将超出主流市场的实际需求。而当前性能表现严重滞后于主流市场客户预期的产品,则可能在日后变得极具竞争力。

第9章表明,当这种情况发生时,硬盘、会计软件和糖尿病治疗等多元化市场的竞争基础(即客户在选择产品时所依据的标准)也在发生变化。当两种或两种以上竞争性产品的性能改善幅度超出了市场需求时,客户将不再能够根据产品的性能来更好地做出购买选择。选择产品的基础通常是从功能性演变至可靠性,然后再发展到便捷性,最后发展到价格。

许多商学院的学生已经以不同的方式描绘了产品生命周期的不同阶段。但第9章中指出了一个现象,产品性能过度满足市场需求,是推动产品生命周期发生转变的主要机制。

许多企业为了保持领先地位,会努力开发具有更大竞争力的产品,但这些企业没有意识到,随着它们竞相参与更高性能、更高利润率市场的竞争,它们追逐高端市场、提高产品性能的速度,已经超出了老顾客的实际需求。在此过程中,这些企业创造了一个低价产品的竞争真空,采用了破坏性技术的竞争对手正好可以乘虚而入。只有那些认真分析了主流客户如何使用自己旗下产品及其发展趋势的企业才能认识到,它们所在市场的竞争基础即将发生改变。

发现破坏性威胁和机遇的经验教训

在读到这部分时,一些熟悉这些理念的管理者和研究人员会感到十分焦虑,因为已经有非常明显的证据表明,即使是最好的管理者,他们在主流市场遭到破坏性技术侵蚀时,也会遭遇惨痛的失败。最紧迫的是,他们希望知道他们所在的企业是否也成了破坏性技术冲击的目标,以及如何才能帮助他们的企业及时、有效地抵御这样的冲击。其他希望从中寻找到创业机遇的人员,则希望了解他们怎样才能判断出,哪些是潜在的破坏性技术,以及如何基于这些技术创立新企业和新市场。

第10章将以一种非常规的方式来解答这些问题。这一章将针对一个引起巨大争议,但广为人知的技术创新问题(电动汽车)进行案例研究,而不是仅仅提供一份问题或分析清单。想象一下自己是这个问题的主角,作为一家主要汽车制造企业中负责电动汽车开发的项目经理,面对加利福尼亚州空气资源管理委员会要求开始在加州销售电动汽车的指令,我正大伤脑筋。我需要考虑电动汽车实际上是否是一种破坏性技术,然后提出管理这个项目,制订实施战略,以及确保项目获得成功的建议。根据所有案例研究的宗旨,本章的目的不是为了解答我认为怎样才能正确应对创新的挑战,而是提出一种在许多其他环境中也应行之有效的、管理破坏性技术变革问题的思维方式和方法。

第10章深入剖析了创新者的窘境,即“好”企业在大举投资能给企业带来最大利润的客户所希望获得的产品和服务时,通常也同时埋下了导致日后失败的种子。目前,还没有哪家汽车企业受到来自电动汽车技术的威胁,也没有哪家企业考虑大举进军这一领域。汽车行业的发展暂时是健康的。汽油引擎的可靠性和汽车的性价比已达到了前所未有的高度,客户已经可以以极低的价格享受极高的性能和质量。的确,除政府指令外,我们没有理由认为成熟汽车制造商将会大力发展电动汽车。

但电动汽车的确是一种破坏性技术,而且是未来一个潜在的威胁,创新者的使命,是在不影响能够带来利润和增长的现有客户需求的情况下,确保这一创新(目前还不具实际意义的破坏性技术)在企业内部得到足够的重视。正如第10章所明确指出的那样,只有在认识到新市场的存在,并按照新的价值定义认真开发新市场,或只有将创建新业务的职责交给规模与利益恰好与目标市场客户的独特需求基本一致的专门机构时,这一问题才能得到解决。

破坏性创新正发生在哪些领域

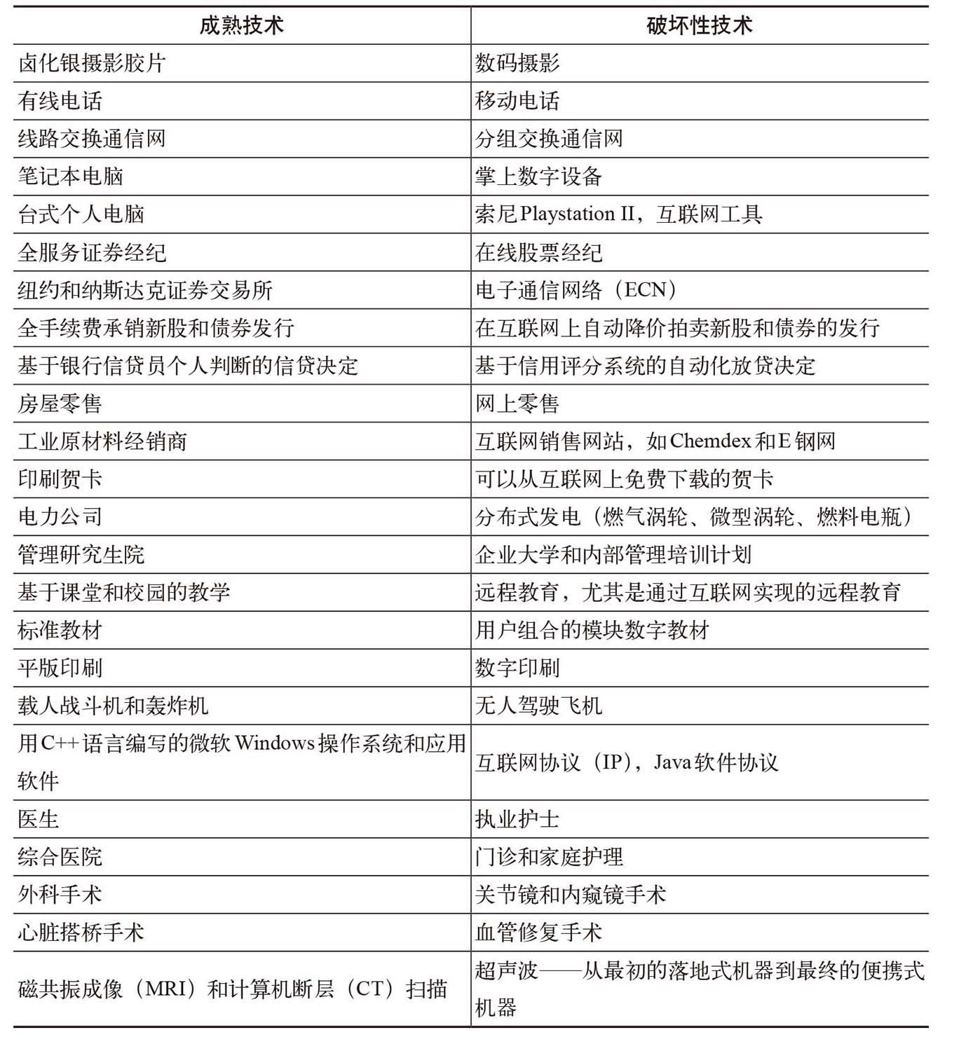
自《创新者的窘境》第一版出版以来,我生命中最让我感到欣慰的事情就是,有很多来自各行各业,甚至是我从未想到过的行业的读者打电话告诉我,他们所在的行业正在发生一些变化,这与我在书中所阐述的历史案例类似,而且这些力量正在颠覆他们所在的行业。其中一些变化已经在下面的表格中有所阐述。不出意料的是,互联网已逐渐发展为一种基础性技术,并将使颠覆许多行业成为可能。

列在表格中右栏的每一种创新(以新技术或新商业模式的形式出现)目前都在颠覆列在左栏的主流秩序。那么当前的行业领先企业(目前正在使用列于左栏的成熟技术)是否能成功地抵御这些冲击呢?我希望未来可以不同于以往。如果管理者承认这些破坏性技术的存在,并且尊重或利用本书所阐述的各项基本原则来解决这些问题,我认为未来必将会有所不同。

表1 成熟技术与破坏性技术 AtwbhsAY7buMAsarCJOZQ2XWUOZ5vxQ5Hprg/fgBsejJOg/QDDziUIuNt4K3v0R4

p027
点击中间区域
呼出菜单
上一章
目录
下一章
×

打开