



学习目的
本章有助于读者为研究和学习农村金融学奠定基本的理论基础。通过本章内容,读者需要深刻理解金融发展理论的基本演进框架,了解金融发展理论的一些代表性人物的基本思想;了解农村金融抑制和二元金融结构的成因及其经济效果;了解农村金融理论的不同学派的观点,并着重思考农村金融中政府适度干预的必要性。
内容概要
本章首先介绍了以“麦金农—肖”学派及其第一代和第二代拓展模型为核心的金融发展理论,对该理论的演进过程、历史贡献和内在缺陷进行了梳理;其次,运用制度变迁成本分担假说阐释了发展中国家农村金融抑制的根源,并对农村金融市场上存在的二元金融结构作了理论分析;最后,介绍了20世纪六七十年代至今一些主要的农村金融理论流派,尤其是对农村金融市场不完全竞争理论进行了详细介绍,并探讨了农村金融市场中政府介入的理论基础和经济功能。
本书所讨论的农村金融,尽管在某些个别章节中涉及一些发达国家的农村金融问题,但是从总体而言,我们着重探讨的是发展中国家的农村金融。而探讨发展中国家的农村金融,则必须将其置于整个发展中国家的金融发展和金融制度演进的大框架中去考察。没有这样一个宏观视角,我们关于农村金融的讨论就会陷入一些纷繁芜杂的金融现象中,而无法发现和把握这些现象背后的基本金融规律和金融原理。对发展中国家的金融制度变迁的历史考察,始于20世纪70年代,而盛于90年代,这几十年是全球发展中国家金融制度变迁和金融自由化最为迅猛的一个时期。在此期间,发展中国家的金融体系发生了深刻的变化,金融制度和金融结构的内在演进基本上遵循了新古典经济学的框架。然而,以新古典经济学为指导思想的发展中国家金融自由化也遭遇了各种挑战和困境,其中最值得关注的是发展中国家金融危机的频繁爆发。本节将简要地介绍金融发展理论的基本思想和演变进程,同时对发展中国家的金融抑制进行解释,从而从正反两方面探讨发展中国家金融发展对经济增长的影响。
金融发展是一个涵盖广泛的金融学术语,在考察金融发展理论的发展轨迹的时候,我们将会发现,历史上有关金融在经济增长中的功能的研究、金融结构理论、金融深化理论等,都属于广义的金融发展理论的一个组成部分。在这里,我们不能将金融发展或金融自由化狭义地理解为金融体系中的放松管制(financial deregulation)。实际上,金融自由化理论所探讨的主题远比金融体系的放松管制广泛和深刻得多,金融发展或金融自由化理论所考察的主题是金融发展和经济增长的内在关系。从这个视角出发,我们才能够以更加宽阔的眼光来审视金融制度的变迁。
金融理论的早期文献可以追溯到金融体系尚处于幼稚阶段的17和18世纪,在这个阶段,以英国为代表的欧洲资本主义经济的初步发展和产业资本的繁荣对金融资本的发展提出了崭新的要求,而金融体系的逐渐发展对产业资本也产生了巨大的促进作用。这个时代的学者注意到了运转良好的资金借贷体系对于产业部门成长的重要性,强调强有力的货币体系和不受约束的金融中介的重要性。在洛克、斯密和边沁的有关金融发展的早期著作中,都体现了这样的共同的理论倾向(John Locke,1695; Adam Smith,1776; Jeremy Bentham, 1787)。在20世纪早期的经济学家中,熊彼特最早从企业家才能和创新的角度论述了金融体系在经济发展过程中的重要性。那些通过新技术的创新来推动发展的纯粹企业家们,只有在信贷和金融市场的支持下才能发挥其经济功能。就如同熊彼特指出的,“纯粹的企业家在成为企业家之前必须首先使得自身成为债务人”,也就是说,金融体系的功能的实现是企业家才能、创新以及经济发展的先决条件,金融体系为企业家赋予了生产性的力量。只有这样,经济发展才有可能从单纯的循环性的流动中升华出来,达到一种完美的均衡状态(Joseph A. Schumpeter,1912,1934)。
在20世纪60年代,随着金融体系的迅速拓展和金融工具的不断创新,金融在经济发展中的地位也愈加突出,现代经济在某种意义上来说已经成为一种“金融经济”。随着金融体系的不断演进,金融结构也在不断发生着变迁,金融结构变迁的一般规律及其对于经济发展的影响成为亟待解决的学术课题。1969年,耶鲁大学出版社出版了戈德史密斯(Raymond W. Goldsmith)在金融结构和金融发展方面的开创性研究成果《金融结构与发展》( Financial Structure and Development )。该著作开宗明义地指出金融理论的职责在于找出决定一国金融结构、金融工具存量和金融交易流量的主要经济因素,并阐明这些因素通过怎样的相互作用,从而形成和促进金融发展。世界各国在金融结构(financial structure)上有显著的差别,也就是说,各国在金融工具(financial instruments)种类、金融机构(financial institutions)的设立、各种类型金融机构和金融工具的实际特征和相对规模、各种金融中介分支机构的密集度、金融工具数量和金融机构资金量与经济总量(如国民财富、国民产出、资本形成和储蓄等)的相互关系等方面,都存在着区别,这些区别造成金融发展和经济发展的不同特征。而世界各国在金融结构随时间变迁的轨迹上也有所不同,在各国不同的时间序列上,不同类型的金融工具和金融机构会出现在经济中,其相对增长速度有所不同,向不同的经济部门渗透的方式有所不同,适应经济结构变迁的速度与特征也不同,这些不同构成了各国金融发展(financial development)的不同特征。戈德史密斯认为,对金融结构和金融发展的比较研究,其目的就是揭示不同国家在金融发展的不同阶段上金融结构的差异,探讨“金融发展与经济增长的相互关系”(Raymond W. Goldsmith,1969)。
20世纪60年代在金融领域内另一个重要的研究成果是格利和肖的《金融理论中的货币》( Money in a Theory of Finance, 1960)。这部著作对金融体系中的货币功能、货币政策和货币控制、金融与经济增长的关系等作出了不同于传统观点的新考察。在引言中,作者开宗明义地指出,经济学家研究金融的一条合乎逻辑的道路是将金融视为一个市场,这就要求研究者能够合理地考察决定任何金融资产市场的需求和供给的要素,寻找金融市场均衡的条件。作者运用一般均衡分析方法,在新古典经济学的框架内展开分析,揭示出货币在金融体系和经济发展中的作用,认为货币在决定产出水平和产出组成方面扮演着重要角色,它并非仅仅是“真实经济的面纱”。
在20世纪70年代初期,金融发展和金融深化理论有了重大的突破,金融学主流理论受到强有力的挑战,这种挑战主要来自麦金农和肖分别在同一年出版的《经济发展中的金融深化》和《经济发展中的货币与资本》这两部经典著作。在这两部著作中,麦金农和肖都发展了他们的金融发展模型,在他们的模型中,金融自由化和金融发展加快了经济增长的速度,而金融抑制(利率上限、较高的准备金比率、指导性的信贷政策以及对金融中介机构的歧视性的税收政策等)则对经济增长有严重的消极后果。麦金农和肖反对凯恩斯、凯恩斯学派以及结构主义学派的货币模型,他们都认为从发展中国家的角度来看,这些分析范式中的关键性假设都是错误的。他们都提出了完整的理论框架来分析金融发展在经济增长过程中的作用,挑战过低的控制性利率和金融抑制的理论基础。他们都主张促进金融自由化和金融发展,把金融自由化和金融发展视为促进经济增长的经济政策手段。肖的学说与肖在韩国和乌拉圭等发展中国家推动金融改革的实践有很大关系(Edward S. Shaw,1973),而麦金农的学说在很大程度上受到同为斯坦福大学教授的肖的影响,尽管分析范式并不一致,但是他们在理论倾向是基本相似的。与传统理论关注资本短缺不同的是,麦金农强调在发展中国家国内资本市场上常见的巨大扭曲。他发现,在发展中国家,货币与金融政策对资本市场的影响比我们通常理解的要大得多,而资本市场中的扭曲现象又极大地影响了储蓄与投资的激励。麦金农的著作的核心内容就是揭示“发展中国家金融市场自由化的内在原因和如何在不造成较大的社会与经济代价的前提下实现这种金融自由化”(Ronald I. McKinnon,1973)。
“麦金农—肖内在货币模型”(McKinnon-Shaw Inside Money Model)的共同核心观点可以用图2-1来加以说明。这个模型与我们在论述金融抑制的经济后果时所运用的模型相似,在该模型中,金融机构在储蓄者和投资者之间起到中介作用。在经济增长率
g
0
上的储蓄
Sg
0
是实际利率的正函数,
FF
线表示金融抑制,此处代表由政府干预所形成的固定名义利率水平使得实际利率低于其均衡水平。实际投资被限制在
I
0
的水平,实际储蓄是实际利率
R
0
上的储蓄水平。
为什么当通货膨胀加剧或名义利率被降低的时候,储蓄会下降?我们可以通过分析那些不贬值的固定供给的资产(如土地)来加以分析。我们预期土地价格一般情况下至少与总体价格水平有同样的上升速度。因而,当实际利率下降的时候,相对于存款而言,土地成为越来越有吸引力的储蓄方式。然而,很明显,假设土地数量是固定的,购买土地对于整个经济而言并不构成投资。当实际利率下降的时候,更多的居民户会将储蓄从银行取出来购买土地。在这个过程中,土地的价格会比总体价格水平上升的速度更快。在实际土地价格更高而实际收入不变的情况下,居民户的财富收入比(wealth/income ratio)上升。所有建立在时际效用最大化基础之上的储蓄理论都表明,更大的财富会在当期和未来提高消费,因而这就导致在现期收入下储蓄水平下降。如果利率上限只应用于储蓄者利率(即只应用于存款利率而不应用于贷款利率),那么投资者
/
借款人将面临
R
3
的利率水平,此利率水平使得市场出清的储蓄的供给水平为
I
0
。(
R
3
-
R
0
)这个差额将被那些受到管制但仍保持竞争性的银行所消耗,用于广告或开设新的分支机构等非价格性的竞争。通过这个图我们可以看到,当存在存款利率上限的时候,均衡的投资和储蓄水平都下降了,银行体系所得到的利率差额被用于非价格性的竞争耗费。实际上,在那些金融抑制的国家,不但有存款利率的上限,也存在着贷款利率的限制,而且发展中国家银行体系的竞争程度受到很大的抑制。当银行必须遵守贷款利率上限的时候,可贷资金的非价格配给就不可避免。信贷的配置并非按照投资项目的预期生产率来进行,而是按照交易成本和预期拖欠风险来进行,抵押的质量、政治的压力、贷款的暗中利益等因素也都会影响资金的配置。在这种情况下的投资可以用
R
3
ABR
0
这个区域来表示。即使信贷配给是偶然发生的,在贷款利率上限被降低的情况下,投资的平均效率也会降低,原因在于那些收益较低的投资也变得有利可图了,那些以前不能得到银行贷款的企业家现在也进入市场。所以,从这个社会的福利来看,假如利率太低并且产生我们所描述的非均衡的信贷配给,那么就会出现逆向选择(adverse selection)的情形。贷款利率限制使得银行和其他金融机构没有动力去冒任何风险,因为在利率上限非常严格的时候,银行难以收取风险溢价,这会使得大量潜在高收益的投资被逐出。因此在那些金融抑制的国家,存在一种投资的趋势,即这些投资所产生的收益很少超过上限利率水平
R
0
。
图2-1 利率上限下的储蓄和投资
利率上限的存在使得经济产生了严重的扭曲,这表现在四个方面:第一,较低的利率水平使得人们更倾向于现时消费而不是未来消费,因此储蓄数量会降低到社会最优水平之下;第二,潜在的贷款人会投身于相对产出效益较低的直接投资,而不是通过在银行存款来进行间接的贷款;第三,银行借款人能够以非常低廉的利率水平获得他们想得到的贷款,这些贷款人就会倾向于选择相对而言资本密集型的项目;第四,潜在借款人当中包括那些拥有低产出项目的企业家,他们不愿在较高的市场出清利率水平下借款(Maxwell J. Fry,1988,1995)。在选择性或指导性的信贷项目下,银行被迫以受到补贴的贷款利率将其资产组合的一定比例配置给经济中的优先部门。实际上,在所有这些选择性或指导性的信贷项目中,都会遇到贷款拖欠的严峻问题,其原因在于这些受到补贴的贷款利率,其实际值通常是负的,这就不鼓励那些迅速还款的企业家,而是鼓励了那些拖欠行为。高比率的欠账行为使得银行体系的灵活性大大降低,因为可供新投资利用的信贷资金非常有限;同时也增加了金融系统的脆弱性,使金融系统爆发系统性危机的概率增大。
麦金农和肖都主张适当提高甚至最终取消利率上限,认为提高利率上限可以刺激经济中的储蓄和投资。从图2-1来看,假如上限利率水平从 FF 线提高到 F′F′ 线(即从 R 0 提高到 R 1 ),则储蓄和投资水平会相应提高。在这种非均衡的条件下,实际利率的变动描绘出储蓄函数。提高利率上限还使得那些企业家不会再选择低产出的投资项目,也就是低于 F′F′ 的区域,因为在较高的利率上限 R 1 水平上,这些项目不再有利可图,因此,投资的效率或者平均收益得以提高。在这个过程中,经济增长的速度加快,使得储蓄函数移动到 Sg 1 。因此,实际利率是更高的投资水平的关键推动力,也是提高投资效率的有效工具。投资的数量和质量的提高会对经济增长产生正的积极效应。在那些金融受到抑制的经济中,储蓄和投资都是萎缩的,而在金融不断自由化和深化的国家中,投资和储蓄活跃,经济增长的速度加快。基于这种考察,麦金农和肖的政策建议是在金融抑制的国家里提高机构利率水平或者降低通货膨胀率,放弃利率上限会产生最大化投资的最优结果并提高投资的平均效率。在图2-1中,随着利率上限的取消,利率水平回到均衡利率水平 R 2 ,储蓄函数右移到 Sg 2 ,储蓄水平和投资水平都得以提高。在麦金农后来的研究中,十分强调金融自由化过程中的财政纪律(fiscal discipline),认为严格的财政纪律是成功的金融自由化的前提条件,因为公共部门的赤字是与金融自由化和金融发展不相容的(Ronald I. McKinnon,1982,1984)。麦金农和肖有着大致相同的理论倾向,他们都强调利率扭曲等金融抑制措施对金融发展和经济增长的消极作用,都倾向于实行金融自由化,并提出了系统的金融改革和金融深化的基本模式。他们的思想,标志着金融深化理论的确立,对后来的金融自由化理论和实践产生了广泛而深刻的影响。
金融深化理论自从20世纪70年代以来逐渐扩大其影响。该理论对金融抑制的表现形式和经济后果的描述以及针对金融自由化提出的政策建议对发展中国家的金融制度改革产生了巨大影响。特别地,通过国际货币基金组织和世界银行的作用,金融深化理论实际上被许多发展中国家所采纳并付诸实践。金融深化的核心政策工具包括利率政策、金融发展政策和信贷政策。利率政策的基本含义是放弃政府对于利率的直接干预而让市场机制决定利率水平,这样利率就能够反映资本的真实稀缺程度;同时采取积极措施治理通货膨胀,从而维持较高的正的实际利率水平,刺激储蓄和投资的增长。金融发展政策主要是扶持金融中介机构的发展,建立多样化的金融机构,使得经济中的金融资产机构化程度提高;同时鼓励各金融机构之间的竞争,消除金融体系中的银行垄断和市场准入限制,从而提高整个经济中的资金融通效率和可贷资金数量。信贷政策的主要内容是取消原有的政府信贷配给政策,使得资金配置方式由政府主导转向市场机制主导,国家不对信贷资金流动做行政性的干预,特别地,国家应该鼓励金融机构对于中小企业的信贷。从原则上来说,这些政策建议基本符合发展中国家金融发展的要求,对发展中国家消除金融抑制有积极的效果。但是金融自由化政策本身不是解决一切问题的药方,要使得金融自由化政策获得预期的结果,就必须有财政政策、外贸政策和其他宏观经济政策的有效配合。
以1973年麦金农和肖的经典著作的出版为标志,“麦金农—肖金融深化框架”正式形成。此后,从20世纪70年代后半期到80年代初期,许多经济学家在麦金农和肖的研究成果的基础之上,对“麦金农—肖金融深化框架”进行了诸多重要拓展,这些成果,学术界称为“麦金农—肖框架的第一代拓展”(First Gen eration Extensions of McKinnon-Shaw Framework)。
“麦金农—肖框架的第一代拓展”在理论倾向和政策建议方面并没有超越金融深化经典作家的思想,但是这些后来的经济学家对麦金农和肖著作中未加详细发挥的命题进行了严格的模型化,建立了正式的宏观经济模型,其模型中金融抑制的核心工具仍旧是由政府当局所确定的在自由市场竞争性均衡水平之下的“存款利率限制”,在某些时候,另一种重要的金融抑制工具“准备金要求”也被包含在模型中。但是,“麦金农—肖框架的第一代拓展”对于银行和金融市场的性质与作用没有进行足够深入的探讨。
20世纪80年代中期到90年代,金融发展和经济增长领域出现了许多崭新的研究成果,这些理论虽然与麦金农和肖开创的金融深化理论有一定的渊源关系,但是在分析范式和理论架构上均有诸多相异之点。这些理论进展被学术界称为“第二代拓展模型”或者“内生金融增长模型”(Endogenous Financial Growth Models)。这些模型侧重于内生经济增长和内生金融机构的分析,金融中介被明显地模型化,而不是像在第一代拓展模型中被当做简单的决定条件或者当做理所当然的外生变量来对待。他们提供了完整的模型来解释金融中介产生的根源和金融中介在经济中的作用,其理论包括:金融体系可以鼓励私人通过减少非生产性的有形资本的持有量来将其储蓄转化为生产性的投资,而且可以通过多种途径提高投资资金的配置效率;金融体系可以产生资金的蓄积作用并因此获得更多信息,可以将资本配置到具有最高使用价值的投资用途上来,从而提高了资本的平均收益;通过为储蓄者提供流动性,可以提供更多的到期中介服务,同时可以为投资者提供长期资金,这就刺激了生产性投资;金融体系还可以提高私人投资形式的多元化,便于投资者分散私人项目的风险,从而鼓励了资本拥有和生产性投资;金融体系和金融中介还有评估投资项目的功能,有助于评价来自特定创新行为的预期收益。
麦金农和肖的金融深化理论第一次详细阐述了发展中国家金融抑制的特征以及危害,并初步探讨了发展中国家实施金融自由化政策的路径和政策搭配,这在金融自由化理论的历史上具有重要意义。他们的成果开启了20世纪80年代到90年代“麦金农—肖学派”和“内生金融增长理论”关于金融自由化的更深入的研究,这些理论上的进展与同时期席卷全球(包括发展中国家、转轨国家以及发达国家)的金融自由化浪潮互相呼应,形成20世纪下半叶全球经济发展和经济变迁的独特景观。但是金融自由化理论在理论假设上的缺陷也是不容回避的。金融自由化理论隐含着三个基本假设,即完全信息假设、利润最大化竞争行为假设以及制度分析的缺失,这些假设导致金融自由化理论忽视了发展中国家的信息不对称和信息不完全问题,忽视了发展中国家竞争性市场的缺失问题,也忽略了制度分析在金融自由化中的重要意义(Philip Arestis & Panicos Demetriades,1999)。建立在一般均衡分析基础上的金融自由化理论,未能揭示金融自由化的动态过程中所隐含的风险,从而没有全面地考察金融自由化过程中的收益和成本,对于金融自由化的见解还停留在完全竞争的理想假设上;另一方面,金融自由化理论对于金融自由化所必需的制度环境和制度要素未能进行深入解析,而实际上,制度因素是决定金融自由化路径选择的最重要的因素之一,我们在金融发展理论中,不能回避对于制度质量的分析,也不能回避对于政府行为的分析。同时,传统金融自由化理论着重于解释金融自由化对于经济增长的积极层面的意义,而对于金融自由化对于经济增长可能造成的负面效果却缺乏深入分析,未能全面考察金融自由化与金融风险控制、金融危机防范以及金融稳定性之间的关系。20世纪末期波及全球的频繁的金融危机使得学术界对于金融自由化有了更为全面的观点,也在客观上为金融自由化理论的深化提供了条件。实际上,20世纪70年代以来的金融自由化理论不外乎是六七十年代兴起的当代经济自由主义思潮在金融领域中的表现,它的市场化和自由化的理论倾向是非常鲜明的。从历史上来看,经济自由主义和国家干预主义在历史上一直处于彼此消长的状态之中,在某一时期经济自由主义会占据主流,但是随着经济社会形势的变迁,某些时候国家干预主义思潮又会卷土重来,这个规律同样被金融自由化理论和实践的现实所印证。基于以上的认识,我们在考察金融发展或金融自由化理论和实践的时候,就会多一些全面观点、少一些片面观点,多一些历史意识、少一些绝对意识,就会对金融自由化理论和实践的变化趋势与规律有更准确的把握。
在探讨发展中国家农村金融发展的时候,我们会发现这样一个共同的问题:在发展中国家,农村金融作为整个金融体系的重要组成部分,在总体上是被抑制的,其利率水平、金融产品创新、业务领域等,都被严格地限制。在这里,我们首先必须对发展中国家金融抑制的根源进行经济学分析,找出发展中国家金融抑制的内在逻辑。
金融抑制政策几乎是20世纪80年代之前所有执行赶超战略的国家共同采取的金融政策,不同社会制度和意识形态的国家却选择了共同的金融战略,这恐怕不能够用偶然、巧合来轻易解释。因而,我们必须寻找隐藏在“金融抑制”后面的经济逻辑,揭示这些国家在政策选择上的共同规律。为什么不同的国家都不约而同地对利率进行严格的控制?为什么几乎在所有发展中国家政府都或多或少地介入资金配置,甚至实行资金的政府配给?为什么发展中国家的政府总是对于金融体系中的市场自发力量保持警惕,因而总是限制市场自发功能的作用空间?为什么发展中国家都一致对银行的间接金融机制给以扶持和保护,而抑制证券市场的发展?这些疑问,一旦放到发展中国家所制定的经济赶超战略中,考察在执行赶超战略中政府面临的具体的目标函数和约束条件,就可以迎刃而解。通过这样的考察,我们发现,在这些杂乱无章的金融抑制措施中,其实存在着一种共同的逻辑。目标函数与约束条件的分析,归根结底是一种历史的分析方法,即将分析的触角深入到这些国家真实的历史背景和当时的经济状态中去,还原历史的本来逻辑,而不是运用抽象的理论逻辑去解释。
经济发展战略的制定在一个国家中具有重要的政策指示作用,不同的发展战略需要匹配不同的政策措施,因而发展战略本身就带有强烈的政策倾向,它指示着各微观经济主体在经济格局中为达成这样的战略所必须承担的职能。所以,发展战略对于微观经济主体行为的影响是深远的,尤其是,发展战略的确定决定了政府行为的基本趋向,从而决定了政府与其他微观经济主体之间的关系模式。发展中国家一旦制定了赶超战略,其面临的目标函数也就随之确定,那就是在重工业优先发展条件下的资金积累最大化,重工业本身的产业性质决定了这样的目标函数。从产业性质上考察,我们可以发现重工业是一种需要密集资金、投资规模巨大且投资回收周期较长的产业,而发展中国家要实现赶超战略,就必须拥有自己的完整的重工业体系,这样才能摆脱对于发达国家的经济依赖。重工业的产业性质决定了目标函数是资金积累最大化,可是发展中国家面临的约束条件是非常苛刻的:资金在发展中国家是十分稀缺的要素,不能保证重工业所要求的密集的、大规模的资金需求,由于资金的稀缺性导致资金的价格即利率呈现偏高的趋势;发展中国家的资金不但稀缺,而且十分分散地存在于经济当中,在短时间内迅速筹集大规模资金非常困难;由于金融市场的浅化和金融体系不完善,发展中国家政府资金动员的能力普遍较差,不能够满足重工业迅速动员资金的要求;发展中国家在对外出口方面处于不利地位,出口收入少导致外汇普遍短缺,难以满足重工业发展所必需的设备进口,因此在市场上的汇率水平呈现偏高趋势;由于资金在发展中国家非常稀缺,因此为了保证赶超战略的实现,资金就必须有序地流动。这些约束条件在大部分发展中国家都不同程度地存在着,它们构成一种现实的制约因素,逼迫发展中国家在赶超战略的前提下面对这些制约瓶颈来选择合适的政策策略。
在这样的约束条件下,要实现经济赶超的重工业优先发展战略,就必须做到:第一,为保证重工业发展所必需的资金,有必要对于利率水平进行限制;第二,为克服资金的分散性缺陷,就必须设计一种最大限度筹集资金的金融体系;第三,为克服国家资金动员能力弱的缺陷,就必须建立一种对于金融体系的有效控制机制,以最大限度地动员资金;第四,为克服外汇短缺的矛盾,就必须对汇率进行严格管制,针对对外贸易进行某种程度的限制;第五,为保证资金按照政府的战略目标有序地流动,就必须对金融体系的市场机制进行严格的限制,以保证金融体系不偏离国家的总体发展轨道。“金融抑制”战略就是按照这样的逻辑应运而生的。在金融抑制中,政府的作用被过分地强调,市场的自发力量受到限制,在某些领域,市场的交易甚至被取消。金融体系中的重要的价格信号“利率”被严重地扭曲了,名义利率水平被人为地压低,如果考虑到通货膨胀的因素,实际利率在许多国家成为负数。
较低的贷款利率为工业部门节约了生产的资金成本,改善了工业部门的财务状况。较低的存款利率使得银行可以以非常低廉的成本从储蓄者(分散的资金剩余者)那里获取稀缺的资金,达到低成本筹集资金以供应工业部门的目的。较低的利率水平刺激了工业部门旺盛的投资需求,导致投资需求严重超过了资金的供给数量,因而国家在有限的资金约束下就必然采取“信贷配给”政策,由国家作为资源配置的主体对资金按照国家总体的发展战略进行分配,解决市场供求的矛盾。这就不可避免地对经济中的不同部门采取差别待遇。符合国家总体发展趋势要求的产业,就会得到更多的资金,即使在经营不善的情况下也会得到持续的廉价资金供应;而不符合国家总体发展战略要求的产业却难以得到政府的资金支持。同利率一样,为了在国际贸易中以较少本国资金获取较多国外设备,汇率也被人为地降低了(一单位本国货币就可以兑换较多的外国货币),因而就形成了官方的比较僵滞的近似固定的汇率体系,同时外汇的管制措施也非常严格。大规模筹集资金并使资金按照国家发展战略要求有序流动,就必然要削弱金融市场的自发作用。所以在大部分发展中国家,承担直接融资功能的证券市场一直受到抑制,原因就在于直接融资市场的资金流向来难以用政府管制的方法来控制;而相比而言,对于银行(间接融资)的控制就比较容易一些,在这里,银行成为政府行为的延伸,换句话说,银行已经不是市场化的主体,而成为政府实现其发展战略的工具。政府运用银行这个工具,造就了一种可以大规模筹集资金(居民的分散的资金没有其他的投资选择,只有选择银行储蓄)并保证资金有序流动(银行只能按照政府的意愿来配置资金)的金融体制,这种制度安排对于执行赶超战略的政府来讲,是成本最低且能够有效克服经济中的瓶颈制约的制度安排。银行在整个金融体系中必然占据着绝对的优势地位,是政府执行赶超战略的重要媒介,形成了一种政府控制银行、银行控制企业的微观经济格局。而在这个格局中,中央银行也就合乎逻辑地丧失了独立监管和独立执行稳健的货币政策的地位,同样成为政府战略的附庸。
这是发展中国家选择“金融抑制”背后的一整套逻辑体系。从这个逻辑延伸出去,我们发现表面杂乱的各种金融抑制政策之间存在着逻辑上的联系,并且所有这些联系都可以从发展中国家的目标函数和约束条件中得到解释。
我们在第一节的内容中描述了金融发展理论的历史演进过程,并对金融发展理论作了评价,同时通过“目标函数—约束条件”模型解释了发展中国家进行金融抑制的内在经济学逻辑。接下来,我们需要讨论的问题是,在一般发展中国家,农村金融在整个金融体系中的地位和作用是怎样的?而造成这种地位的内在根源是什么?一个基本的结论是,农村金融在整个金融体系中处于一个边缘的、被抑制的地位,而农村金融边缘化的内在根源必须从发展中国家整个制度变迁和经济赶超的大背景下来探求,即在发展中国家(包括一些从计划经济向市场经济转轨的发展中国家)的经济发展中,农村金融成为制度变迁成本的承担者,为经济发展、经济赶超和经济转轨贡献了巨大的金融剩余,而农村金融抑制成为提供这种金融剩余的重要的内在制度基础。
发展中国家的快速工业化和经济赶超实质上是一种大规模的制度变迁过程,而一些发展中的转轨国家的经济转轨,更是一种由计划制度向市场制度演进的大规模制度变迁过程。我们以下的探讨尽管专注于转轨国家的制度变迁过程,但是这些结论和逻辑方法对于一般发展中国家也是同样适用的。制度经济学认为,制度变迁的过程必然伴随着制度变迁成本,也就是说,制度变迁是有成本的;同时,制度经济学又认为,制度变迁成本在社会经济的不同阶层和集团之间的分摊是决定和影响制度变迁成败的重要因素。政府作为一个公共选择主体,其最大化目标就在于社会经济的稳定发展,就一般发展中国家或经济转轨国家的政府而言,其首要目标是在剧烈的社会经济转型中保持社会经济的稳定性和持续发展。为了达到这个目标,政府就必须采取一定的政策措施来有效地在不同社会利益集团之间分摊制度变迁成本。考察像中国这样的发展中的转轨国家的经济转轨过程,我们可以发现这样一个典型的经验事实:在经济转轨国家中,银行部门往往成为国家控制力最强的部门,银行部门的商业化和市场化改革的速度往往大大落后于一般产业部门,因而大部分国家的银行体系在转轨过程中依旧维持着相当强大的国家控制和国家干预,政府通过利率控制和直接信贷配给而促使银行成为政府的“准财政代理人”(quasi-fiscal agents);同时,即使在那些已经部分完成了银行商业化的经济转轨国家中,商业银行也遗留了大量的传统国有银行的行为特征(Cevdet Denizer, Raj M. Desai & Nikolay Gueorguiev,1998)。中国的制度变迁表现出这样的典型特征,即金融部门以外的其他产业部门已经经历了大规模的制度变迁,其市场化竞争程度和产权多元化程度已经完全不同于传统计划经济下的产业部门;与产业部门迅速而大规模的制度变迁相比,金融部门的市场化改革和产权改革则处于非常滞后的状态,金融体系仍旧维持着国有银行部门在市场竞争中的垄断地位和产权制度安排上的单一化局面。可见,转轨经济国家银行部门和其他产业部门在制度变迁速度和规模上的明显不对称性和非均衡性并不是某个转轨经济国家的独特现象,而是一个普遍的、共同的现象。在这个普遍现象背后,必然潜藏着我们所探求的转轨经济金融抑制的更深层次的内在原因。
在《金融自由化与经济发展》这部著作中,笔者认为转轨经济国家实施金融抑制的内在根源乃是“制度变迁的成本分担”(cost share in institutional transition)。
转轨经济国家面临着巨大的制度变迁成本,其中对制度变迁过程影响最大的是国有企业的改革,因为国有企业改革涉及整个经济的市场化转型,国有企业改革的顺利推进对于计划经济国家成功实现经济转轨至关重要。在经济转轨初期,国有企业改革在市场化竞争和产权改革方面均获得迅速进展,转轨经济国家对产业的控制力逐渐放松,国有企业逐渐转变为自主经营、自负盈亏的市场竞争主体,同时大量私人企业的出现使得产权结构实现了多元化布局。但是国有企业改革的制度变迁成本是非常高昂的。首先,国有企业的迅猛改革导致国有企业在整个经济中的控制力和竞争力下降,而私人企业的控制力和竞争力迅速上升,国有企业在原有计划经济下的稳定性和垄断地位受到威胁和削弱,增大了破产和倒闭的概率;其次,国有企业破产概率增大和竞争力下降必然导致大量失业人员的出现,而在转轨经济国家尚未健全和完善市场化福利制度的情况下,国家难以动用财政力量维持失业者的基本福利水平;最后,在执行渐进式制度变迁模式的转轨国家,国有企业改革不是通过大规模私有化而推进的,而是采取渐进的增量改革的方式,转轨经济国家仍然要维持某些国有企业的资本金水平和市场竞争能力,并保证国有企业中就业的基本稳定性,这就必然需要大量的补贴,而对于已经实现由“国家财政主导型”向“银行体系主导型”融资模式转型的转轨经济,不可能再通过国家财政力量对国有企业渐进式改革进行大规模补贴。所有这些情形都表明,国有企业的制度变迁确实伴随着巨大的制度变迁成本,而这些成本又是国家财政力量和国有企业自身经济力量所难以承担的。
在这种情形下,金融体系就必然成为转轨经济国家大规模制度变迁成本的承担者,也就是说,金融体系(尤其是国有银行体系)代替国家财政力量而对国有企业制度变迁提供巨额补贴,以降低国有企业改革的成本,维持国有企业在一定阶段中在市场竞争和就业上的稳定性,避免国有企业大规模破产和由此引起的大规模失业所带来的经济和社会动荡。为了达到这个目标,国家就必须适当维持对于国有商业银行的控制力,采取各种金融抑制手段约束商业银行的自由发展。这些金融抑制手段包括:国家对国有商业银行的改革速度和改革模式进行强有力的控制,使得银行体系改革大大滞后于产业部门;国家对国有商业银行产权多元化进程进行严格控制,极力维持商业银行体系中产权结构的单一化特征;国家对国有商业银行体系的竞争进行强有力的控制,在建立新的商业银行和其他民间金融机构方面采取审慎态度,以维持国有商业银行在金融体系中的垄断地位;同时,国家仍维持对国有商业银行信贷行为的控制能力,使得国有商业银行成为政府的“准财政代理”,国家针对特定产业和企业的各种政策性贷款指令使国有商业银行在信贷行为上仍然不能脱离计划经济模式的痕迹,仍然带有传统计划经济下信贷配给的特征;国家对存款利率和贷款利率进行控制,一方面维持国有商业银行筹集资金的较低成本,另一方面则使得国有企业以较低的资本成本维持经营,改善其资产负债状况。所有这些金融抑制措施都在于维持国有商业银行的传统制度结构,使其在市场竞争和产权构成方面维持垄断性和单一性特征,这样,转轨经济国家就可以通过金融体系来为产业部门提供大规模补贴,以分担国有企业的制度变迁成本。我们发现,用“制度变迁成本分担假说”可以较好地阐释转轨经济实施金融抑制的内在逻辑,而且金融抑制的所有工具均可以在这一逻辑下得到合理的解释。
运用“制度变迁成本分担假说”,我们可以很好地解释为什么在转轨国家,金融体系的改革总是滞后于其他部门的改革,即金融部门承担了国有企业改革的成本,使整个经济转轨可以有秩序、有步骤地推进。但是,金融部门并不是一个抽象的名词。我们把金融部门可以简单地分为城市金融部门和农村金融部门。在一般的意义上,城市金融部门服务于那些国有企业和其他城市工商业部门,以保证国有企业的持续性发展以及城市居民的投资与消费活动的有序开展;而农村金融部门则服务于农村居民和其他农业部门,为农业经济的发展提供资金支持。但是在一般的发展中国家和转轨国家,农村金融体系处于严重被抑制的状况,与资金实力强大的国有商业银行和其他金融机构相比,农村金融机构不但资金规模小、资金来源单一,而且金融机构的种类少,农村金融结构处于非常不合理的状态。抑制农村金融的目的何在?通过“制度变迁成本分担假说”我们发现,实际承担着发展中国家和转轨国家的制度变迁成本的金融主体是农村金融部门,而农村金融部门所承担的制度变迁成本,本质上是由广大的农村居民和农业部门所支付的。这就可以解释为什么在中国的金融体制改革中,金融体系改革滞后于其他部门;同时在金融体系内部,为什么国有商业银行从农村地区大规模撤并业务,使农村金融部门实际成为向城市地区和国有商业银行输送资金的“净资金输出者”。通过从农村地区获取金融剩余,广大的发展中国家支持着早期的工业化和经济赶超,为工业部门提供了大量的资金;同时,转轨经济利用大规模的农村剩余为国有经济的转型弥补成本,从而造成农村金融长时期被抑制的状态,并使得农村金融在整个国家的金融发展战略中被严重“边缘化”。
发展中国家的经济在一般性质上基本属于一种二元经济结构:一方面是发达的现代工业部门;另一方面是落后的传统部门,尤其是传统农业部门。对二元经济结构理论作出早期贡献的是刘易斯。
按照刘易斯的说法,这种二元经济结构中以现代工业部门为代表的资本主义部门以追求利润最大化的企业为核心,受短期内劳动和资本的边际收益递减规律的制约,在完全竞争条件下,资本主义部门的就业水平和生产量由劳动边际生产力等于实际工资水平的交点所决定。二元经济结构中的非资本主义部门以农业部门为代表,传统农业部门是一个仅仅维持自身生存需要的部门,其生产方式落后,技术进步处于停滞状态。在刘易斯的二元经济结构中,传统农业部门向现代工业部门贡献剩余劳动力,在早期,传统部门的劳动力是无限供给的,但是到一定阶段之后,劳动力无限供给的状态就会结束,此时进入了一个转折点。这个过程实际上就是一场资本积累与劳动力供给之间的一种竞争性的均衡过程。前者表现为劳动边际生产率随时间不断增长,决定着剩余劳动的吸收量不断递减;而后者则取决于初始劳动剩余量和人口的增长速度。在刘易斯的二元经济模型中,传统部门剩余劳动力丰富,从而决定了现代部门的低工资,而这导致现代部门的高速增长和资本家利润份额的上升。但是这个过程并不是永远持续下去的,原因在于随着剩余劳动力的被吸收,剩余劳动力的数量越来越少,现代工业部门扩张到一定程度后,已经将传统部门逐渐吸收或吞噬到现代部门之中。进入这个阶段后,劳动力无限供给的局面结束,而劳动与资本一样成为稀缺的生产要素。
然而在这个二元经济结构中,实际上传统部门并非仅仅向现代部门贡献剩余劳动力,还贡献着其他农业剩余。现代工业部门向传统农业部门索取农业剩余的途径,除了增加农民的税收之外,更主要的是通过扭曲价格机制和金融资源的剥夺。兰尼斯—费景汉模型对刘易斯模型进行了有价值的修正,认为二元经济中的农业部门不仅为现代工业部门提供所需要的劳动力,而且为工业部门提供农业剩余,因此,发展中国家在政策上应该支持农业部门的技术进步和发展,使得农业部门的劳动生产力得到提高。从这个意义上来说,农业部门的意义在兰尼斯—费景汉模型中被强调,而不是如刘易斯模型仅仅将农业部门视为剩余劳动力的提供者。兰尼斯—费景汉模型中还强调农业部门和现代部门的互动和协调发展,这个思想对发展中国家极为重要。
现代工业部门向传统农业部门索取农业剩余的途径,除了增加农民的税收之外,更主要的是通过扭曲价格机制和金融资源的剥夺。这一点,已经越来越多地被发展经济学家所关注。扭曲价格机制的做法在发展中国家是非常常见的,如果农民被要求按照低于市场价格的价格向国家出售他们的农产品,或者以较高的价格从国有代理机构购买化肥、种子以及其他投入品,那么显然,利润会从农民手中转移到国家手中。大部分发展中国家以及那些实行赶超战略、试图实现快速工业化的国家,都有效地采纳了这个做法。通过国家收购和价格控制将农民手中的资金吸收进入国库,用于国家的工业投资。实际上,很多经济学家指出,这种做法同殖民统治者设计出来的霸占食物的国家购销制度在运作方式上没有什么本质的不同(约翰·P.鲍威尔逊,2000,第290—305页),只不过前者将获取的农业剩余用于国家的快速工业化,而后者纯粹属于掠夺行为。在中国,这种制度被形象地称为“剪刀差”,即以工业品和农产品之间的价格差向农民征收了一笔隐性的税收,从而支持执行赶超战略的国家工业化。中国的经济学家对国家工业化进程中的价格扭曲现象做了很多研究,实际上,农产品价格扭曲的制度背后是国家强制性的统购统销制度。农产品低价政策压抑了农民发展生产的积极性,同时降低了他们向国家出售产品的意愿,因此国家商业部门作为农副产品市场上的竞争者,以这种低价便难以完成收购任务。为了获得足够的粮食、棉花、油料等产品,保证城市居民的生活消费和加工企业的原料供应,就要对主要农副产品实行贸易垄断即统购统销制度。为了确保在低价统购的条件下农民仍然能把资源投入到国家工业化所需要的农产品生产中,就要求作出一种强制性的制度安排,使国家能够以行政力量直接控制农业的生产。在这种逻辑基础上,农业部门的集体化就不可避免。因此,微观价格的扭曲、强制性的统购统销制度、农业集体化程度的增强,是一个有着逻辑关系的因果链,这个因果链的最终目的是获取农村剩余,支持工业化。
但是经济学家们对农村金融剩余向城市和国有部门的转移缺乏足够的重视。实际上,在发展中国家的二元经济结构中,来自金融渠道的农业剩余往往占据很高的比例。当大量金融机构从农村吸收储蓄,输送到城市以及国有企业部门而不是回馈农村经济的时候,我们称这种现象为“系统性负投资”。我国农村金融已经出现了这种“系统性负投资”现象。从经验数据来看,中国农业银行、农村信用社、邮政储蓄机构以及其他金融机构等都在不同程度地从农村地区吸走大量资金,但并没有以同样的比例向农村地区贷款。同时,财政渠道净流出的数额也非常可观。据统计,1994年以来,从农村到城市的财政净流出平均每年为1 020.2亿元,而这还没有包括大量来自农村的预算外资金和名目繁多的乱收费项目。在金融渠道,由农村向城市的资金净流出规模也很大。1994年以来,平均每年净流出高达568.2亿元。
黄季焜(1999)对中国农业和农村资金的研究认为,在1978—1996年,农业资金通过金融渠道流出农村达7 815亿元。有资料显示,1979—2000年,通过农村信用社、邮政储蓄机构的资金净流出量为10 334亿元,这些机构成为地地道道的“抽水机”。目前全国邮政储蓄存款余额已接近6 000亿元,其中70%以上来自农村基层。这种农村地区资金净流出的“虹吸”效果使得农村地区出现了融资的真空,正规金融机构的退出和负投资使得农业经济发展受到严重影响。表2-1显示了1978—2003年各年度农村信用社存、贷款余额及负投资额。从中可以看出,尽管我国农村信用社的贷款余额逐年增加,但是由于其贷款余额的增加幅度小于存款余额的增加幅度,故而信用社的负投资额呈逐年增大的趋势。
表2-1 中国农村信用社负投资额(1978—2003)
数据来源:《中国农业发展报告》(1978—2003年)。
从以上的分析可以看出,农村金融体系通过将吸收的农村储蓄大规模输送到城市和工业部门,为国家执行快速工业化战略提供了巨大的金融剩余,因此在国家工业化的进程中,农民的贡献是不容忽视的。而农村金融体系的负投资现象对于农村经济的可持续发展是非常不利的,同时也是不公平的。在二元经济结构的背后,是二元金融结构在发挥着基础性作用。这个二元金融结构表现为城市中规模庞大的金融体系与农村弱小的金融体系相对峙,农村金融剩余向城市和工业部门单向流动与农村资金严重短缺以及农村金融出现真空并存,这是造成包括中国在内的许多发展中国家长期不发展的重要因素。
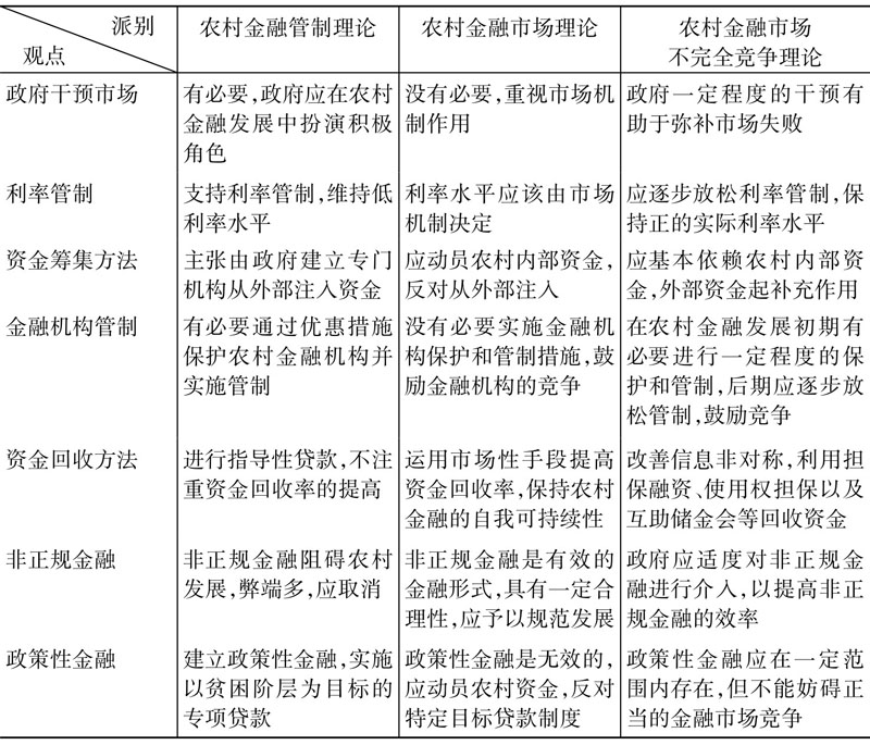
农村金融是发展中国家金融体系的重要组成部分,与发达国家比较,发展中国家的农村金融的特殊性尤为明显。发展中国家农业经济的生产特点是分散性的小农生产,其生产和消费的市场化和商业化程度极低;与分散化的小农生产相对应的是资金需求规模的有限性,这使得从事农村信贷服务的金融机构难以在贷款上获得规模效应;与资金需求相对应的是发展中国家资金供应的有限性,资金的瓶颈约束经常是制约农村金融机构发展的重要因素之一;在贷款回收方面,发展中国家农村金融机构由于信贷风险评估和借款者信用评估的困难,使得贷款回收遭遇困境,不良贷款率往往处于非常高的状况。发展中国家的这些特点导致在发展中国家农村金融发展的理论方面,必然出现很多不同的观点和理论派别,这些理论派别从自身对于农村金融的理解出发,对农村金融发展的路径提出了不同的设计。其中一个核心的问题是,如何看待发展中国家政府在农村金融发展中的作用。从这个角度出发,大致有三种不同的农村金融理论:第一种是农村金融管制理论,这种理论主张政府干预农村金融市场,进行必要的利率管制和市场准入管制,同时国家设立专门的非营利性农村金融机构,向农村金融机构注入资金以扶持农村经济发展,对农村的非正规金融持严格的限制态度;第二种农村金融发展理论为农村金融市场理论,这种理论重视农村金融市场的作用,主张政府最好不要干预农村金融市场,利率水平应该由市场决定而不是由政府管制,同时在资金方面,应该尽量从农村内部筹集资金,同时采用各种市场化的手段提高农村信贷的回收率;第三种理论是农村市场不完全竞争理论,这种理论以信息经济学的最新成果为基础,从信息不完全和信息的公共品性质出发,认为政府一定程度的干预对于弥补市场失败是必要的,同时政府应该逐步放松对利率的管制和对金融机构的保护性措施,鼓励农村金融市场的竞争,对农村非正规金融持积极的扶持和鼓励态度。这三种理论的基本观点可以通过表2-2获得一个概要的印象。
表2-2 农村金融发展理论派别及其观点概要
资料来源:参考张元红等著《当代农村金融发展的理论与实践》(江西人民出版社2002年版)第13—14页绘制,对相关内容进行了必要的补充和修正。
理论的发展总是历史发展的产物,从这个意义上来说,理论的发展历程总是追随着历史发展的脚步,是特定历史环境和历史条件的产物,同时理论又对一定历史时期的政策制定产生影响。农村金融发展理论中的三种代表性的理论,无非是自20世纪六七十年代以来一些主流经济学思潮在农村金融领域的反映,而这些理论又跟当时的社会历史发展的阶段有着密切联系。从这个视角来看这三种理论,我们很难一概作出肯定和否定的判断。我们看到,每一种理论都诞生于特殊的发展阶段,对特定的历史时期发生积极的影响,同时随着这个阶段的过去,又产生对于历史发展的不适应性,因此产生了新的理论对于旧有的理论的替代和修正。在对某种特定的理论进行评价的时候,我们务必采取这种历史主义的态度,而不是根据当下的价值标准判断历史上的理论。
农村金融管制论基本产生于20世纪六七十年代,在80年代之后则已经不再是农村金融领域的主流理论。与20世纪六七十年代之前的主流经济学理论一样,这些农村金融管制论对于政府的功能和作用采取完全肯定的态度,这种态度基于对农村经济和金融的一个基本判断:由于农村居民的贫困性导致农村储蓄能力低下,资金的供给不足,同时又由于农村信贷需求的长期性和收益的高度不确定性,导致以利润最大化为目标的商业性金融机构缺乏进入农村金融市场的意愿,因而政府应该在农村金融市场中占据绝对主导的地位。这个基本判断到现在为止都不能说是完全错误的,而是有相当大的合理性。该理论对于20世纪80年代之前的发展中国家具有重要的指导意义。因此在一些发展中国家,建立了大量的由政府主导的政策性金融机构,由这些金融机构对农村地区进行资金供给,并实行定向的信贷服务和指导性贷款;同时,为了打击高利贷和各种民间金融活动,发展中国家政府往往采取强硬的取缔措施,并运用政策性金融机构的低利率贷款排挤民间金融。从客观效果来看,这个时期的政府管制型农村金融政策在某种程度上确实促进了农村经济暂时的恢复性增长(比如在中国的20世纪50年代),但是这种管制政策的负面效果是非常明显的。首先,该政策并没有从根本上满足农村地区的资金需求,反而由于政府的过度管制而压制了这种需求;其次,由于缺乏对农村储蓄的动员机制,不注重挖掘农村内部的资金筹集能力,使农村金融的资金供给能力受到抑制;最后,在供求两方面都受到抑制的情况下,政府管制型农村金融的贷款回收率很低,金融机构的自我持续性发展能力不强,这极大地影响了农村金融自身的发展。
20世纪80年代以来,以新古典经济学为理论基础、主张放松管制和自由主义价值观的新自由主义思潮开始出现,以麦金农和肖为代表的金融深化和金融发展理论逐渐占据了主流,此时,政府管制型农村金融理论开始受到质疑和挑战,继之以新自由主义的农村金融市场论的兴起。这种理论继承麦金农—肖模型的基本结论,认为发展中国家的低利率政策会极大地影响发展中国家的储蓄动员能力,因此保持正的实际利率水平成为该学派最核心的观点之一。由于注重市场机制的作用,该学派对政府过度干预农村金融市场持排斥态度,而对非正规金融存在的合理性进行了理论上的论证。实际上,该学派不过是新自由主义思潮在农村金融领域的反映,它是对发展中国家过去几十年执行的政府干预政策的一种反对,而这种干预政策曾经得到正统经济学理论和世界银行等国际金融组织的双重支持。农村金融市场论的基本理论倾向和政策主张与我们在前面所综述过的金融发展理论是相同的。
但是20世纪90年代后发展中国家和新兴市场国家所爆发的一系列金融动荡和金融危机使经济学界开始反省完全的经济自由主义和金融自由化所带来的消极后果,同时注意到政府的适度干预对于金融市场的稳健发展的重要作用。这种反省也反映到农村金融理论上来。这种理论的代表人物是斯蒂格利茨。斯蒂格利茨是一个温和的国家干预主义者,换句话说,他是一个温和的自由主义者。他在国家干预论和自由市场论之间保持了一种适度的均衡,既基本肯定市场机制和正确的价格体系的重要性,也注重适度的政府干预对稳定市场、矫正市场失败的作用。尤其是发展中国家的农村金融市场,具有明显的更为严重的信息不完全和市场分割的情形,因而政府的适度干预是非常必要的。因此在政策建议上,斯蒂格利茨主张将政策性金融与商业性金融有机结合,既注重非正规金融的积极作用的发挥,又主张政府的适度规范和合理引导,以政府的有限介入来弥补市场机制本身的缺欠。总体而言,斯蒂格利茨的不完全竞争和不完全信息理论对发展中国家农村金融的现状是比较有解释力的,与其他两种理论比较而言,也更具有可操作性和现实性。在以下的内容中,我们先介绍斯蒂格利茨有关政府介入农村金融市场的基本理论基础,然后具体来阐释这种理论框架下政府的基本功能以及运作行为方式。
斯蒂格利茨有关不完全竞争理论的理论基础是对金融市场中信息不完全和市场失败的论证与阐释。
他认为,在金融市场中,作为公共品的信息问题往往产生于两种不同的领域:一是关于金融机构的偿债能力(solvency)的信息,它对于投资者或者存款人决定对一家金融机构的资本投入或者撤出都有重要意义;二是关于这些金融机构经营(management)的信息,因为这些信息影响投资的风险和收益。我们很容易看出,关于金融机构偿债能力和经营的信息是一种公共品,具有明显的非竞争性和非排他性特征,同时由于公共品供给不足的性质,花费在监督金融机构偿债能力的信息方面的努力是非常少的。这产生了两个结果:一是由于金融机构知道自己处于未被监督的状态,因此可能采取风险性(不审慎)的行为,或者将资金用于自己的用途,从而产生金融市场中的败德行为,但是要设立关于合理的审慎标准和败德标准是非常困难的;二是导致投资者对金融机构的信任和依赖度下降,导致社会中通过金融机构配置的资源的数量下降,这就意味着金融机构难以履行正常的经济功能。因此,从某种意义上来说,私人监督和政府监督是一种互补(complementary)的关系,而不是替代(substitution)的关系。不管从理论上还是在实践中,政府都有着私人部门不具备的优势:第一,由于监督信息的公共品性质,使得依赖私人部门提供这种公共品是无效率的,私人部门不能筹集足够的资金用于有效的监督;第二,信息作为公共品有自然垄断性质,因此在这些信息服务上就不可能存在有效率的竞争,失去有效竞争,私人部门便难以提供有效率的信息服务,而政府可以通过合理的制度结构设计来缓解这方面的问题;第三,政府在信息监督方面的优势还在于政府具有强制力量(powers of compulsion),政府可以强制公司披露信息,而且可以对不完全的披露或欺诈性的披露进行惩罚。
政府介入金融市场的另一个重要原因是金融市场中存在的外部性问题。金融机构的重要功能是在不同投资项目中进行选择以及在资本一旦配置完毕之后进行监督。所以一个银行或金融机构愿意对某个厂商进行贷款这一行为本身就对其他金融机构传达了有价值的信息,这就对其他金融机构产生了外部性,并且是一种正的外部性(positive externalities)。金融机构的贷款选择同时也存在着负的外部性(negative externalities)。同样,金融市场内部和不同金融市场之间也会存在严重的外部性。这种外部性对于金融体系和金融机构(比如银行)的负面影响非常严重。当金融机构进行决策的时候,它们不会考虑这些财务崩溃的外部效应,而是仅仅考虑自身的成本与收益,因而每个金融机构的偿债能力所涉及的公共利益就有可能超过所有者和管理者的私人利益。在这种外部性结果大到足以引发经济崩溃的时候,政府在面临金融机构危机时就不能袖手旁观,而是设法对陷入危机的金融机构进行救助。但是政府的救助行为和保险行为改变了金融机构的行为,容易引发金融机构的道德风险(moral hazard),这是救助承诺和存款保险承诺所不可避免的结果。政府的目标在于通过制度设计尽量降低这种道德风险发生的可能。
金融市场中还存在着大量的市场缺失的情形和市场不完全的情形(missing& incomplete markets),这些市场缺失极大地限制了金融市场在配置资源中的作用。市场缺失本身不但使得某些交易难以进行,从而损失了交易收益和资源配置收益,而且使得某些经济中的风险难以得到保险和分担。市场缺失和市场不完全的原因在于道德风险和逆向选择这些与信息有关的问题。道德风险和逆向选择意味着这些市场的有效交易成本非常高昂,高昂的交易成本限制了交易和市场的运作。在防范道德风险和逆向选择方面,政府具有明显的优势,它可以强迫金融机构和厂商参与强制性的保险方案和风险分担,以此降低逆向选择问题对金融市场造成的损失;同时,在缓解道德风险方面,政府也处于优势地位,因为政府拥有更大的强制力量,可以强制金融机构和厂商进行有效、全面的信息披露,以及通过更广泛的非直接控制工具(比如税收、补贴和其他管制措施)来达到减少道德风险的目的(R. J. Arnott&J. E. Stiglitz,1986)。当然,政府在风险评估和决定合宜的政府公平利率方面也存在着劣势,政府行为还容易创造寻租行为(rent seeking)和潜在补贴的机会(opportunities for hidden subsidies)。
斯蒂格利茨还认为,与信息问题有关的金融市场的失败还表现为金融市场中的不完全竞争(imperfect competition)。实际上,即使在发达国家,不完全竞争或者垄断的情形都是非常普遍的。英国和德国的银行体系都是高度集中的,美国虽然拥有数以万计的银行,但是银行体系的竞争仍旧是有限的,这使得这些金融机构对于任何特定的借款人来说都处于一种自然垄断的状态(J. E. Stiglitz,1993)。对于存款银行和其他存款性金融机构而言,从存款者的角度来看,由于它们在地理位置和服务方面的差异,使得它们之间往往是不完全替代(imperfect substitutes)的关系。对于贷款市场而言,这种差异更为显著。借款人不可能非常简单地从一个银行转到另一个银行,每个银行都拥有关于客户情况的特殊信息。这就产生了金融市场中各种金融机构之间竞争的不完全甚至垄断现象,而市场经济提供有效的资源配置的前提是市场完全竞争假设,没有完全竞争的市场,就不会有自动的、有效的资源配置,这些现象的存在为政府的金融市场干预提供了理由。
当我们考察金融市场的时候,我们发现,金融市场中不存在完全的竞争性市场,金融市场中的信息也并非完全外生的。也就是说,在金融市场中,福利经济学基本定理中的这两个关键性假定都受到扰动。格林伍德和斯蒂格利茨证明:当信息是内生的(endogenous)或者市场是不完全的时候,经济不会达到受约束的帕累托最优状态(constrained Pareto optimal),此时就存在着政府干预的必要,这种政府干预考虑到信息成本和建立市场的成本,使得所有微观经济主体都得到福利改进。
综上所述,通过对斯蒂格利茨的文献进行梳理,我们发现金融市场中存在着大量与不完美信息、不完全市场、外部性等问题相关的市场失败和市场缺失,这些市场失败和市场缺失为政府在金融市场中的干预行为提供了理由。自然,在认识到金融市场中的市场失败的同时,我们不要忽视政府在某些情形下的缺陷,不要忽视政府的介入行为可能造成的消极后果。
具体到农村金融市场,我们看到,斯蒂格利茨所分析的不完美信息、不完全市场、外部性等问题更加严重。由于发展中国家农村生产和投资行为的高度分散性,使得信息的获取非常困难,农村金融市场的信息不完美比一般的金融市场还要严重。同时,农村金融市场也是一个典型的不完全竞争市场,由于农村金融机构在地理分布上的分散性,作为借款方的农户或农村企业不可能自由地选择金融机构,因此农村金融机构具有在某个区域内一定程度的天然垄断性。由于农户的分散性和农户行为的可观测性较弱,农村金融机构缺乏关于借款人信用的信息,这就导致道德风险和逆向选择现象在农村金融市场上大量存在。从这些论述来看,农村金融市场中适度的政府介入是必要的。
从上面的分析来看,传统理论对完美均衡、完美信息、完全竞争、完全市场、帕累托最优效率等理想化状态的描述和假设在金融市场中是非常罕见的,作为以生产传递信息和风险分担为主要功能的金融市场,存在着大量与信息和外部性相关的市场缺陷,这就为政府在金融市场中的介入奠定了基础。政府在一般商品市场中承担着必要的制度功能,而在金融市场这个特殊的市场形态中,政府这种制度安排的存在更有着特殊的必要性,因为金融市场比一般商品市场更具有不确定性、脆弱性、风险性和复杂性,与信息和外部性相关的市场失败现象也更加明显和严重。在现实经济中,实现金融自由化和金融发展且金融体系较为稳健的经济,其金融市场中也存在着大量政府介入和政府管制;而金融危机频繁的经济也并非仅仅由于政府干预过多所造成,问题的根源在于政府对金融体系干预和介入的方式与途径。政府干预和管制的正确设计可以提高政府行为的质量,弥补金融市场中的市场失败,降低金融体系系统性风险的概率。因此,问题的关键在于设计合宜的政府干预的制度安排,以保证政府对金融市场进行有限而有效的干预。在设计政府干预的制度安排的时候,我们必须意识到:管制措施的执行本身是要付出成本的,这里面既包括管制者的成本,也包括被管制的金融机构的成本;金融市场中的信息总是不完美的,而相对于被管制的金融机构而言,政府经常处于信息上的劣势地位;某些指标或者变量的监督成本较低,或者说某些指标监督的准确性较高,而某些指标则具有较高的监督成本,而监督的准确性也比较低;政府管制措施实施的效果依赖于是否对金融机构进行了足够的激励,政府管制发挥作用归根结底要靠对金融机构本身的激励,所有制度设计也要基于对金融机构本身的激励。所以,从总体上来说,政府管制的制度设计应该考虑到政府本身的缺陷和限制,考虑到可观测变量的监督成本,还要基于对金融机构本身的激励来达到管制目标。
政府在金融市场中的一个重要功能是创造金融机构(creating financial institutions),以此来弥补那些私人机构所不能提供的信贷种类,这是发展中国家政府进行金融市场干预的最重要的任务。许多经济发达国家在其经济发展的一定阶段,都存在着政府创造某些金融机构以提供某些信贷服务的现象。一些欧洲国家的政府在19世纪曾积极投身于创造长期信贷机构;日本政府在战前曾建立日本工业银行,战后建立了日本发展银行和大量带有政府色彩的金融机构;而美国政府则建立了联邦国民抵押贷款协会(Federal National Mortgage Association),从而有助于实现抵押贷款的证券化,以弥补私人抵押市场的不足。在许多发展中国家,存在着一些为特殊团体、特定种类的厂商(比如专门为中小企业贷款的金融机构)、特殊目的(比如专门为进出口业务进行融资的进出口银行)而设立的金融机构。在现实经济中,不论是在发达经济中还是在不发达经济中,都存在着一些政府在创造新的金融机构或制度安排中担负着主要责任的情形。
政府在金融市场中的制度功能还体现在对于金融机构的监管上,这是政府在维持金融市场秩序、保证金融机构稳健经营、防范金融动荡和金融危机方面的重要职责。各国政府几乎都采取必要的管制措施对金融机构进行监管,比如净值法(net worth)和资本要求(capital requirement)、限制银行向单个借款者贷款的比例、限制向内部人进行贷款、对某些风险性贷款的限制、对银行进行某些非银行活动的限制等,这些管制措施,或者是出于矫正金融市场中的市场失败的目的,或者是为了达到某些更宽泛的社会目标,或者是为了对金融市场中的系统性风险进行控制。除了政府管制之外,政府还会运用其他方法为金融机构提供激励,使其行为更加符合政府认为合宜的标准。但是,政府在设计激励性的制度安排的时候,一定要考虑到这种激励制度对政府和金融机构行为所可能产生的消极后果。经验证明,基于市场竞争性的激励机制往往比较具有公平性,容易引导金融机构的行为,也比较容易避免寻租行为的出现;相反,单纯依赖政府行政性的激励机制,则比较不具有公平性,容易引起金融机构的行为扭曲和寻租行为。
政府对金融市场进行直接介入的例证在发展中国家和发达国家都可以找到,美国就存在着大量政府直接贷款,比如对小企业的贷款,而发展中国家政府信贷的比例可能更高。尽管如此,我们仍应谨慎对待政府对金融市场的介入。应该看到,政府在金融市场中的核心制度功能是提供公平的游戏规则,也就是为整个金融体系制定公平、清晰、有效的法律框架,以对金融机构进行有效的激励和约束。政府对金融市场的干预是建立在这一基础之上的对金融市场失败的弥补,而不是试图以政府力量取代市场力量、以行政机制去代替市场机制来配置资源。而且,在政府对金融市场进行介入的过程中,还存在着对介入行为不断进行调整的必要性。也就是说,对于健康的经济发展而言,不存在一劳永逸的绝对永远有效的金融介入制度,所有金融介入措施都有一个随着金融和经济态势而不断调整的过程,在一定发展阶段表现优异的有效的政府介入制度安排,可能在其他发展阶段就会成为损害金融效率和经济增长的制度安排。
具体到农村金融市场,政府介入的方式在不同的发展中国家和发达国家是不同的。在世界各国,几乎都存在着专门为农村居民和企业提供金融服务的政策性金融机构,这是与农村金融的分散性、低收益性、贷款的长期性以及高度不确定性联系在一起的。因此,在创造新的金融机构方面,政府在农村金融领域的介入要比一般的金融市场深得多。我们在下面的章节中,会有一章专门论述这种农业政策性金融,探讨政策性金融的运作模式。众所周知,在发展中国家的政策性金融中,如何控制信贷风险、提高资金回收率、降低不良贷款规模,并将政策性义务与商业性业务加以有机协调,是一个世界性的难题。同时,在农村合作金融、小额信贷、民间金融以及农业保险中,都涉及政府行为的合宜性和有效性的探讨,因此如何进行有效的制度设计,使得政府既能够实施对农村金融市场的有效干预和监管,又能够避免政府对农村金融市场的过度抑制,是本书着重探讨的核心问题。
关键术语
金融发展 金融抑制 金融自由化 金融结构 金融深化 麦金农—肖学派 赶超战略 制度变迁成本分担假说 农村二元金融结构 二元经济农村金融管制论 农村金融市场论 农村金融市场不完全竞争论 政府行为政策性金融
进一步思考与讨论
1.金融发展理论有哪些主要代表人物?其主要思想是什么?
2.试分析麦金农—肖学派的理论观点和政策倾向,并探讨其内在理论缺陷。
3.发展中国家金融抑制的经济根源是什么?试分析发展中国家金融抑制的绩效。
4.发展中国家二元经济结构和二元金融结构具有哪些基本特征?
5.试探讨发展中国家农村金融抑制的原因,并阐释制度变迁成本分担假说的基本思想。
6.农村金融市场的基本特点是什么,这些特点是如何影响金融机构的行为的?
7.试对不同的农村金融发展理论进行评述。
8.应如何看待政府在农村金融市场中的地位和作用?
本章参考文献
Adam Smith: An Inquiry into the Nature and Causes of the Wealth of Nations , London:W. Strahan & T. Cadell,1776.
B. Greenwald & J. E. Stiglitz:“Externalities in Economies with Imperfect Information and Incomplete Markets”, Quarterly Journal of Economics , May,1986.
Cevdet Denizer, Raj M. Desai&Nikolay Gueorguiev:“The Political Economy of Financial Repression in Transition Economies”, World Bank Policy Research Working Paper No.2030,1998.
Dick Beason &Jason James: The Political Economy of Japanese Financial Markets : Myths versus Reality , Macmillan Press Limited,1999.
Edward S. Shaw: Financial Deepening and Economic Development , New York:Oxford University Press,1973.
Gang Yi: Money , Banking and Financial Markets in China , Westview Press,1994.
J. E. Stiglitz:“The Role of the State in Financial Markets”, Chung-Hua Series of Lectures by Invited Eminent Economists, No. 21, The Institute of Economics , Academia Sinica, April,1993.
Jeremy Bentham: Defence of Usury , London:T. Payne & Sons,1787.
John C. H. Fei and Gustav Ranis: Development in the Labor Surplus Economy , Homewood, III. :Richard D. Irwin,1964.
John Locke: Further Considerations concerning Raising the Value of Money ,2nd ed, London:A. & J. Churchil,1695.
Joseph A. Schumpeter: The Theory of Economic Development : An Inquiry into Profits , Capital , Credit , Interest , and the Business Cycle , Translated by Redvers Opie, Cambridge, Mass:Harvard University Press,1912,1934.
Maxwell J. Fry: Money , Interest , and Banking in Economic Development , Second Edition, The Johns Hopkins University Press,1988,1995.
Philip Arestis & Panicos Demetriades:“Financial Liberalization:The Experience of Developing Countries”, Eastern Economic Journal , Volume 25, Issue 4, 441—457,1999.
R. J. Arnott & J. E. Stiglitz:“Moral Hazard and Optimal Commodity Taxation”, Journal of Public Economics ,29,1986.
Raymond W. Goldsmith: Financial Structure and Development , Yale University Press,1969.
Ronald I. McKinnon: Money and Capital in Economic Development , Washington, D. C. :The Brookings Institution,1973.
Ronald I. McKinnon:“The Order of Economic Liberalization:Lessons from Chile and Argentina. ” Carnegie-Rochester Conference Series on Public Policy ,17, Autumn,1982.
Ronald I. McKinnon:“Financial Liberalization and Debt Crisis in LDCs:The International Mis-regulation of Commercial Banks. ”Stanford:Center for Research in Economic Growth Memorandum No. 265, October,1984.
W. Arthur Lewis:“Economic Development with Unlimited Supplies of Labor”, The Manchester School, May,1954.
W.刘易斯:《经济增长理论》,中译本,上海:上海三联书店1994年版。
约翰·P.鲍威尔逊:《国家和农民:试验中的农业政策》,收于詹姆斯·A.道等编著:《发展经济学的革命》,中译本,上海:上海三联书店、上海人民出版社2000年版,第290—305页。
林毅夫、蔡昉、李周:《中国的奇迹:发展战略与经济改革》,上海:上海三联书店、上海人民出版社1994年版。
王曙光:《金融自由化与经济发展》,北京:北京大学出版社2004年版。
中国社会科学院农村发展研究所和国家统计局农村社会经济调查总队:《中国农村经济形势分析与预测》(农村经济绿皮书)(1997—2002),北京:社会科学文献出版社1998—2002年版。
黄季焜:《改革以来中国农业资源配置效率的变化及评价》,载《中国农村观察》,1999年第2期。